Fórum témák
» Több friss téma |
Fórum » Csöves erősítő készítése
Ne feledd betartani a fórum viselkedési szabályait, és a topik megmaradásának feltételeit. [link]
A téma átmenetileg fagyasztva lett, hozzászólni nem tudsz!
Ok Zolikám. Talán így egyszerűbb lesz neki.
És a graetz elé tenném, hogy ne koppanjon a hangszóró, amikor meghúz a relé.
Igazad van én is oda szoktam csak elírtam. Egyébként a relének is jobb a váltót kapcsolni.
Az ötödik képen szereplő "jószágot " ismerem.
Ha nem tévedek, akkor az egy zuhanykabin fogantyú. Nem is gondoltam, hogy így is fel lehet használni.
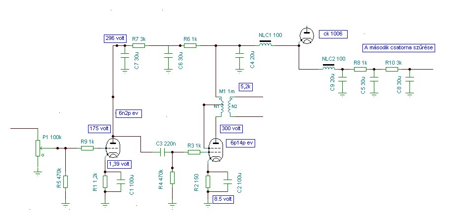
B.Ú.É.K mindenkinek.Megépítettem első csövesem 6n2p/6p14 se.Mellékelek pár képet a deszkamodellről és a rajzot a jelenlegi mérésekkel. A végcsövek beállításai még nem a legjobbak,de ezzel el tudok boldogulni,valójában az elő fok beállítása érdekelne.Úgy tudom kb. féltápra szokás belőni ami az esetemben kicsit több. Mit változtassak rajta? Kisebb katódellenállás vagy nagyobb anód ellenállás? Egy kis útbaigazítás kellene. Ami a a tápcsövet illeti "ck 1006"az bosszant a legjobban. Bekapcsoláskor felfűt, de nem gyújt be csak akkor, ha ki-be húzgálom a dug-villát (mivel még tápkapcsolóm nincs beszerelve)ekkor mintha egy elektro-sokkot kapna begyújt és ettől a pillanattól működik tökéletesen.Mit tegyek? Esetleg be kellene fűteni és késleltetve adni rá a feszt?
A segítségeteket előre is köszönöm. Itt jegyzem meg, hogy teljesen kezdő vagyok.
Féltáp+maradék feszültség (kb az anódfesz 20%-a, de nem kritikus), úgyhogy a 6N2P-nek jók a feszültségei, nem kell semmit változtatni (az anódellenállását nem rajzoltad be a kapcsolásba). A CK 1006-nak bizonyára kevés a gyujtófeszültség (nem ismerem a csövet, ha van fűtése, kicsit nagyobb fűtőfesz is megoldhatja a problémát).
Sziasztok!
B.U.É.K. Mindenkinek! Volna hozzátok egy kérdésem. Szeretném az EAG AE-782/A kapcsolását átalakítani úgy hogy az ECC83-ak helyett be szeretnék tenni E88CC-t. Hallottam, hogy ez egy nagyon szép hangú cső. A fűtést azt tudom, hogy majd át kell kötni, de nem tudom, hogy milyen beállítást válasszak ehhez a csőhöz. Azt néztem az adatlapján, hogy ez a cső kibír 10mA-es nyugalmi áramot. Most ez a kapcsolás van megépítve. Tudnátok nekem ebben segíteni?
Sziasztok.Készülőben a VT 225 se.Még sok meló lessz rajta,de addig is ITT meg tudjátok nézni az elképzelésem.Lehet szokatlan a kinézet és nagy darab,de most ez az ötlet ugrott be.
Már írtam, nekem tetszik.
Sok még vele a meló.Furkálás homokozás festés és persze a beszerelés,de majd lassan elkészül.Remélem szebb lessz mint most.
Köszönöm a választ! Tényleg lemaradt , de csak a rajzról. 100K-s ellenállás van rajta.
Ezt a Vasat élőben is láttam, nem kis darab, az biztos.
a ck1006 a vt 249es csőnek nemtudom milyen változata. 1,75V a fűtőfeszültsége ,itt 2A-t zabál.Szerintem Nálad keveset kap Aben,képről eléggé kevéskének látszik az a táptrafó a vagy 4-5Aes fűtéshez.Remélem tduitam segíteni
A CK1006 gáztöltésű cső. A benne levő gázt ionizálni kell, ehhez nagyobb feszültséget kell rákapcsolni, kb. 6 - 800 V -ot. Ebből persze magasabb egyenirányított feszültséged is lesz. És természetesen az 1,75 V fűtőfeszültségnek is meg kell lenni, hogy a katód megfelelő hőmérsékletű legyen.
Boldog Új Évet Kívánok Minden Barkácsoló Honfitársamnak és családjának.
Szeretném elkérni ennek a kapcsolásnak a táp kapcsolási rajzát,köszönöm szépen .
Szia!
Szerintem, csináld meg az EAG AE-782/A tápját ehhez az erősítőhöz, szerintem jó lesz ehhez is. néhány hozzászólással ezelőtt megtalálod az enyémet, amelyben benne van a táp rajza.
Köszi az infót,deIttnem oly nagy Voltok vannak a kapcsolási rajzon. A táp rész innen lett lenézve, lehet, hogy a trafó 2x290 V lenne?
Igen, 2×290 V a trafó feszültsége, de abból az egyenirányítás után magasabb feszültségnek kellene lejönni. Az adatlapból némileg más tűnik ki.
Szia! Nagyon szívesen, ha van még kérdésed, akkor csak szólj, megoldjuk.
Hát akkor ezt benéztem. Nekem 2x250 V van. Az a kérdésem, hogy maradhat e így, hogy addig kapcsolgatom, még be nem gyújt, vagy mindenféleképpen trafócsere szükséges, esetleg táprész megváltoztatása?
Igen, van ott egy olyan, hogy abszolút minimum peak starting voltage, 420V. Ez azt jelenti, hogy alatta nem gyújt be??? (mint egy glimm?)
Pontosan. A begyújtás előtti állapotban csak a villamos tér ionizál, ha ez nem elég nagy, nem jön létre a szabad úthosszon akkora felgyorsulás, ami ütközési ionizációt váltana ki. Ha viszont begyújt, már csak a csatornát kell fenntartani, ehhez az alacsonyabb tér is elegendő, a nagyszámú szabad töltéshordozó miatt.
Sziasztok!
Származik valami hátrány abból, ha egy előfokcső anódfeszültségét feszültségtöbbszörözővel állítom elő?
A képen látható gitárerősítőmben feszültség ötszörözővel csináltam a két darab 6N2P-EV előfok csőnek tápot, 120u/330V kondikból és SUF4007 diódákból. Nálam jól szólt, azóta sincs rá panasz
Ugyanerre a célra és csőhöz kell, köszönöm szépen!
|
Bejelentkezés
Hirdetés |









