Fórum témák
» Több friss téma |
Mielőtt kérdezel, a következő két dolgot ellenőrizd!
I. A helyes tápfeszültségek megléte.
II. A kimeneten van-e egyenfeszültség.
Élesztés.
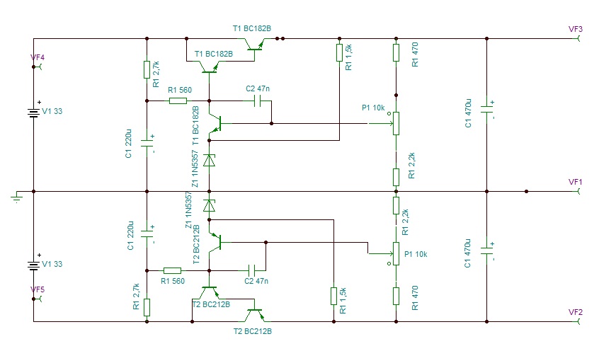
Sziasztok! A osztályú erősítőhöz lenne szükségem dual feszültség stabilizátorra. Gyorsan összeraktam egyet és mellékeltem a képet. 32-33V-ból kell 24V durván 1,5A nyugalmi áram mellet. Szelepnek egy BD243/244 tranzisztort gondoltam. Mekkora zener dióda lenne optimális? Vélemények? Javaslatok? Esetleg a kimenetre van szükség elkón kívül más kondira esetleg helyette más?
Köszi! Feri!
Szia! Van feszültség stabilizátor téma. Onnan ajánlok egy egyszerűbb, de elégséges kapcsolást Bővebben: Link A zenerek együttes feszültsége esetedben - értelem szerűen 26V legyen.
Szívesen. Még egyszerűbben.
Sziasztok!
Egy erősitőbe be szeretnék épiteni egy ventilátort ami ki szivja a meleg levegőt. Ki tudja valaki számolni azt, hogy mekkora ellenáláson keresztül köthetek egy 12V DC , 0,1A es ventillátort 65V-ra? Előre is köszönöm!
Kb 510 - 560 Ohm/10W, ha tényleg csak 100mA-es a venti. Nagyon fog fűteni az ellenállás. Inkább valami kapcsolóüzemű áramgenerátor lenne jobb, ha nem áll rendelkezésre 12V.
Heló!
Idézet: sajnos ez elég baj, ez a fajta kivitelezés ritkább erősitőknél, és sajnos a visszacsatolás is ezen a passziv hálózaton valósul meg. Sajnos ebben az esetben én már ehhez kevés leszek.Ha a szokásos OPA szerelt lenne akkor tudtam volna mondani néhány tanácsot.. „Ez nem kap feszültséget, hanem a végfokozat kimenete van visszakötve rá.”
Ez is elfűt több mint 5W-ot 100mA-en, meg szerintem nem a legjobb megoldás a végfok tápjáról ventillátort táplálni. Én inkább tekernék a trafóra néhány menet 0,25-ös drótot...
Nekem egy jó bringa jut az eszembe....
Szia.
Ha a végfok tápjáról fogod hajtani a ventit, az olyan tökéletesen fog hallatszódni a hsz kimeneten mint annak a rendje. -megszórja a venti az egész tápod, és nem fogod tudni mivel kiszűrni. -A legjobb lenne egy egyszerű külső betáplálás mert az bizony biztos nem szól bele, a másik megoldás mikor egy bent lévő kis segédtrafó látja ezt a műveletet el, de ott is figyelj , hogy lehetőleg ne közösítsd a földjét a csillagpontal.
Miért okoz bajt ha LM317-ről vagy 7812 ről oldja meg?
Szia! A 12V-ot a szekunder feszültségből állítsd elő, soros kondenzátoron keresztül ejtve a feszültséget, majd egyenirányítsd, puffereld, és zenerrel korlátozd. Itt találsz hasonló elvű kapcsolást.
Köszönöm a segitséget! Megoldom valahogy a problémát!
Áteresztő tranzisztoros megoldással még elég szép eredményeket el lehet érni, ha közvetlen az ac ágból indulunk ki. -én legalább is így szoktam utólagosan beszerelni venti hűtést ha igény van rá. Amit lényegesnek vélek, hogy semmikép sem legyen a nagy áramú végfok modulok csillagpontjához köze. :no:
Szia! Mi a helyzet akkor, ha a ventilátor szabályzó és a kivezérlésjelző egy azon segédtápról működik? A kivezérlés miatt kell a közös föld, de akkor a ventilátor bezavarna?
Szia.
A ventilátor szinte biztos befogja zavarni a közös földpont végett..(próbáld ki, de szinte biztos!) -Ezért érdemes ismét az ac ágból elindulni és egy " földfüggetlen" áteresztős kapcsolással már szépen megvalósítható.
Lehet, hogy dobhatom a múlt heti munkámat a kukába! :eek2: Hát igen a tudatlanság ára... De előtte kipróbálom, hátha megúszom. Köszi azért!
-Persze próbáld ki mindenképp. ha nem sikerült a múltheti projekt szólj és segítek/ünk bent.
Köszönöm előre is! Ez volt az, meg az egész erősítő belső átalakítása, feljavítása.
Szép munka nagyon, csak remélni merem, hogy nem visz be zavart a hsz kimenetre..
.
Már fáj a szívem érte
Gyorsan összedugdostam a rendszert. A ventilátor zavaró hatását nem vettem észre, bár van egy kis zúgás a rendszerben. Az lehet még az összevissza kábelektől stb. Ha kiiktatom, ha visszakötöm a ventilátort az a halk alap zúgás nem változik.
Még a földelések szűrése és csillagpontosítása nem teljesen tiszta (a fejemben sem).
Na annyi kiderült, hogy a kivezérlésjelző és a ventilátor vezérlés áramköre (segédtáp, ventilátor) nem zavar vissza az erősítő működésébe és nem okoz zajosodást. Viszont a bejövő jel, illetve a jelkábel és a potméter igen. Ez halkan ugyan, de hallható zizegést okoz. Ezzel nem tudom mit tegyek.
Sziasztok! Szó van egy Blaupunkt mk2 autós erősítőről már ami megmaradt belőle egy ismerősömtől hoztam el a panelt darabokba törve a végfok része nem sérült mármint az alkatrészek. Meg van hozzá minden. Azt szeretném kérdezni hogy nekem az előfok része nem kell hanem csak egy sima végfokot szeretnék összepakolni az alkatrészeiből. Esetleg nem tudtok egy jó kapcsolást vagy nyáktervet ezekhez a végtranyókhoz? Előre is köszönöm a válaszotokat!
Hello!
Szeretnék építeni a gépemhez egy 5.1 (InKább 4.1) erősítőt.Az lenne a kérdésem,hogy ugye ez a "sima" hangszórókon 4 kivezetés lenne. 1558Q-n gondolkoztam,a mélynyomónak meg külön lenne az erősítője.Az lenne a kérdésem,hogy hogyan lehetne azt megcsinálni,hogy egy potméterrel tudjam szabályozni a hangerőt. És valaki le tudná írni az alaplap kiosztását? Mármint színek szerint.Annyit tudok,hogy a mélynyomó a fekete, zöld az első bal és jobb,de mi a hátsó bal és jobb (És esetleg a center) kivezetése?
A kivezetéseket a hangkártya dokumentációjában találod, de ha a gyári drivere van fenn, abban is leírják, gondolom van gyári hangerő szabályzója, abban benne kell legyen. A hangerőt ha sztereó jelről táplálod majd akkor egy sima sztereó potival megvalósíthatod, ha nem, akkor kell lőni egy spéci potmétert, esetleg digitális úton is megoldható, digit potival.
SoundMax Drivert használok,ami nem mutatja a kiosztását.A régi alalapom pedig mutatta,de ez nem.
Akkor marad az,hogy bemegyek az egyik ilyen stílusú üzletbe(nevet direkt nem írtam) és megézem az ottani 5.1-es hangrendszerek kiosztását.
Szia!
Zöld : Első jobb/bal Kék: Hátsó jobb/bal Fekete(néha rózsaszín): Közép/Sub. Itt lehet Sub/Közép felcserélés.
Az a régi alaplapomnál volt úgy,de most egy Asus M2N32-SLI Premium Vista Edition alaplapom van,ami táűmogatja a 7.1-et és azért vagyok most bajban
![]() Mert ezen 6 hely van. Ilyen lap De akkor az lessz,hogy próbálgatom.. Kössz a segítséget mindenkinek!
Már csak a hangerőszabályozást kellene megoldani,vagyis hogy a 4 kimenetet egy potméterrel,vagy digitálisan,vagy akárhogy lehessen szabályozni (A windowson belüli hangerő szabályozás nem mindig jó)
|
Bejelentkezés
Hirdetés |






. 





