Fórum témák
» Több friss téma |
Fórum » VF2 végerősítő
Természetesen nem is lesz szimmetrikus a tápfesz!
Pontosan írd le hogyan is állítod a nyugalmi áramot! Milyen lépéseket teszel Valahogy így: A terhelést leválasztom az erősítőről A bemenetet testre kötöm A trimmert a legnagyobb ellenállás felé csavarom. Megszakítom a Drainok közötti fóliasávot Ide forrasztok egy csokit lengő vezetékkel A csokiba csavarozom a műszezsinórokat DC A állásba rakom a műszert Bekapcsolom a tápot Elkezdem állítani a potit Vagy Az előzőleg elkészített hangszóróvédelmet beiktatom a rendszerbe!!!!! 60W.os izzón keresztül vezetem a + és a - tápot a panelra. Műterhelést teszek a kimenetre Bekapcsolom a tápot. Ha nem világít egyik lámpa sem akkor a Fetek rendben vannak. Ekkor ellenőrzöm az ic tápfeszek állíthatóságát az ic foglalaton.( Mindegy ugyanis hogy túl sokra állítanám a nyugalmi áramot a lámpa megvédi a feteket) Ezután lekapcsolom a tápot Eltávolítom a műterhelést Helyére hangszórót teszek. Felkapcsolom a tápot (a lámpa még benn van) Ha nem hallok semmit az a jó. rátapintok a bemenetre búgni fog a hangszóró (a lámpa továbbra ia benn van) Lekapcsolom a tápot Eltávolítom a lámpákat Imát mormolok Egy mp3 lejátszót bekötök és a legkisebbre állítom a hangerőt. Felkapcsolom a tápot. Finoman addig emelem a hangerőt amig éppen csak érzem nagyon fülelve a zenét. nagyon finoman emelem a nyugalmi áramot. Egy ponton azonnal kitisztul a hang.(a mély lesz recsegős és pokoli torz) Nem esem kísértésbe hogy tovább tekerem a potit mert röpül a fet(már nincs lámpa!!!!!) Stzaktudásom meghaladja hogy másképpen magyarázzam el. Minden olyan hibát én magam is elkövettem amik nálad előjöttek. Csak elhárítsuk tapasztalatait tudom leírni. A szimulátorba való összehasonlításhoz pedig odahaza kell lennem. Az csak hétvégén várható!
Ma ebédelni megyek!
Spenót vagy tökfőzelék melyik a jobb ![]() Hány ohmra? +-42 voltnál még talán elmegy az IRF540/9540 de tanácsos megduplázni illetve át kell buherálni az ellenállásokat#1170322 hozzászólásomban éppen egy +-43 V-os modellben mértem. Ez működik és az alkatrészek is jók A méréseket itt ne vedd figyelembe a PDF-en mert szimulált zárlat van benne
Köszönöm a választ.
8?-ra lenne. Ha nem muszáj a FET-eket nem dupláznám. A PDF-en lévő ellenállásokkal működne?
Szerintem duplázd!
60-65W amit ezek a fetek szépen elviselnek. Azon a néhány száz forinton nem múlhat ![]() El fogod őket küldeni kapálni! Aztán sajnálhatod az időt az energiát. Nyákterv kell? Hétvégén küldök ha ez a gond.
Helló.
Én nem készültem ennyire rá. Mindössze kiszedtem az egyik biztosítékot a tápegységből és annak helyére betettem a multimétert ampermérő állásba 200mA-es méréshatárig. (Ha nagy gáz van az a 200mA-es biztosíték elég gyorsan köddé válik ha van valami gáz.) Bekapcsoltam a tápot 16mA áramot mutatott. Poti legnagyobb ellenállású állapotától csavargatva lefelé áramfelvétel nem változott ekkor bátran visszatettem a 400mA-es biztosítékot és mértem az ic-nél a tápfeszültséget. Ezek után mértem a kimeneten is, de ott nem volt. (Egy hiba volt a mérésnél, hogy a bemenet nem volt földre kötve.) A hangszóró védelem benne maradt az áramkörbe. (Holnap ismét teszek egy próbálkozást.)
Hát akkor az amit mértél nem a nyugalmi áram!
Ezért kérdeztem ![]() A nyugalmi áramot rövidre zárt bemenet mellett terhelés nélküli állapotban kell mérni. Amit az általad leírt módon mértél a TL431en átfolyó áram volt amit lekorlátoztál. Ha nem zártad rövidre a bemenetet akkora feteken sem folyik áram!Így nem állítottál semmit! Annyit tudsz hogy a Tl köre 16mA-t fogyaszt. Tehát ha a táppal sorosan méred a nyugalmi áramot akkor ennyit kell levonni a mért értékből ha nem fülre hanem konkrét értékre állítod a nyugalmi áramot(ezzel részemről nem értek egyet I-nyugit igenis a drainok között kell mérni). De az érdekes, hogy egy csomó energiát belefektetsz a hiba keresésébe, de nem állítod be pontosan a művedet ![]() Minden vélemény akkor ér valamit ha mindent elkövettél azért, hogy tényleg a legtöbbet kihozd belőle. Szerintem pontosan állítsd be és jó lesz a végeredmény. Idézet: „Ha nem zártad rövidre a bemenetet akkora feteken sem folyik áram!” Miért ne folyna? Annak ahhoz semmi köze.
Sziasztok!
Tervezem megépíteni KD Mester 30V-os conductor-át, átrajzoltam, így egy kicsit átláthatóbb a kapcsolás. Semmi nem változott benne, ugyan az, mint a mesteré.
Helló.
Nem sok időm volt ma foglalkozni a cuccal, de rövidre zárt bemenetekkel mértem a táppal sorba az áramot. (Nem akartam a nyákfóliát átvágni. A conductoros leírásba is így van benne a nyugalmi áram állítás a zip-ben van benne. A másik felén is így csináltam és az elég jó, de nem is az a lényeg.) Szóval hiába tekergettem a potit a nyugalmi áram nem változott 16mA volt mint tegnap a jónál ez 60 valamennyi mA. Hangszórót még nem kötöttem rá, de talán holnap. Minden esetre nekem valami nem tetszik, tudom nem úgy jártam el ahogy te leírtad, de akkor is kéne változnia az áramfelvételnek, még az ic kimenetét kéne lehet megnéznem lehet hogy azzal van valami.
Amit ígértem...
Évek óta üzemel egy aktív ládában általában monitor.
Még valami.
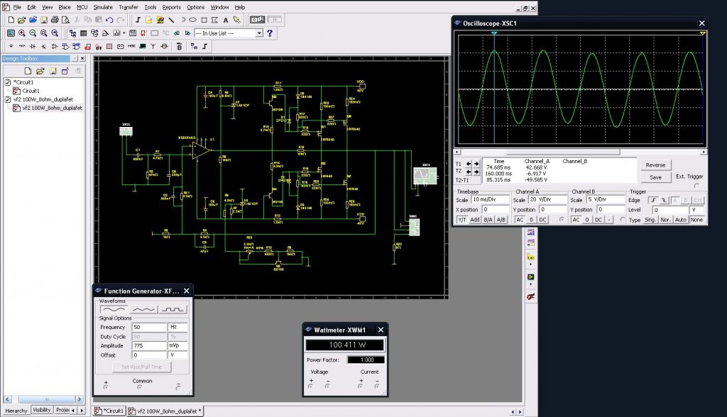
A szimulátor adatai. Fotóban. Jelenleg 775mV kivezérli az erősítőt. Ha szeretnénk "tartalékot"képezni azaz a teljes kivezérlést egy kicsit magasabb feszültséggel szeretnénk elérni(pl mikrofon, hangszer) akkor célszerű az én rajzom szerinti R4 ellenállást csökkenteni. 39Knál pl 1V fogja teljesen kivezérelni. A vele párhuzamos kondi és az ellenállás időállandója állandó maradjon. (a kondit pedig növelni kell). S mielőtt bárki vakhittel vádolna a szimulátorokkal kapcsolatban. A szakmámban szimulációs programokkal modellezünk mechanikai számításokat (végeselem analízis) Úgy vélem, ha a technika mai állása mellett emberek fölé kinyúló emelőszerkezetet lehet tervezni a szimulációra hagyatkozva, akkor talán egy erősítőt is meg lehet építeni egy szimulációra támaszkodva
A szimulátorokhoz csak annyit, hogy nagyon pontosan számolnak, de csak abból tudnak számolni, ami adatot kapnak. Az adatok pedig a modellek formájában állnak rendelkezésükre. Ami a valósághoz képest eltérés lesz, pl: a gate source treshold feszültség a FET-eknél. De pl. egy RIAA korrektorban mindent nagyon pontosan kiszámol, ami a kifogástalan működéshez kell. De pl: már nem biztos, hogy azt az offsetet számolja ki, mint amit a valóságban mérünk, ugyanis, egy valódi opampnak nem biztos, hogy pont annyi az offsetje, mint a számítógépes modellnek. Ettől persze még a töréspontok olyanok lesznek, mint a valóságban. Tehát, azért egy kicsit tudni kell, hogy mi az, amit elvárunk, mi az amit analizáltatunk, ezekre oda kell figyelni. Pl: el sem tudom képzelni, hogy hogyan lehet szimulátor nélkül meghatározni egy 3 fázisú tirisztoros szaggató által termelt felharmónikusokat szűrő alkatrészek értékeit. különösen, hogy ezek keményen hatnak egymásra, mondjuk, a 11. és a 13. A szimulátor viszont halálpontosan kiszámolja azt, amit a gyakorlatban csak kisérletezgetni lehet. Elképzelhető, hogy mondjuk 3 MVA teljesítményen mindez mennyibe kerülne...
Tehát, egy VF2, vagy egy Monacor modellezése nagyon pontos lehet. ( Tegyél még rá áramkorlátot, nagyon szemléletes a működése. És meg lehet nézni az opamp kimenetét, hogy mit mutat, mondjuk négyszögjelbemenet esetén, stb. ) Természetesen igazad van, Minden analízis alapja a megfelelő matematikai modell,illetve a programozó csapat hozzáértése az adott témához(akik a szimulátor programot írják azok általában programozók, mintsem mikroelektronikusok). A Terveimben szerepel ennek a Cad programnak is a mélyebb szinteken való megtanulása de az élet rövid a vágyakhoz képest nindenképpen. ![]() Amiért nem foglakozom jelenleg az áramkorláttal, a rendszerem készen van működik és renszeresen használt. Nagyon nem vágyom a szétdöntésére ![]() Ugyanis a részegységeket elkészíteni, beállítani semmiség volt, a megfelelő táp és földelési hálózat kialakításához képest. Ez ugyanis nem modellezhető. Ez kökemény drótozás sokszor, sokadszorra. Büszke vagyok rá hogy teljesen autodidakta módon el tudtam jutni addig, hogy mechanikai alapok azonosságainak elemzésével értetem meg jó néhány alkatrész illetve alrendszer részegység működését. S bizton állíthatom ,hogy ha egy CAD renszert használsz akkor a többi már csak eltérő logika és szakterület kérdése.
" Nagyon nem vágyom a szétdöntésére."
Én arra gondoltam, hogy a szimulátorba rajzold be, hogy legyen teljes a modellezés! A valósághoz ne nyúlj, ha már jó!
Helló.
Végre valahára működik az erősítő. Még csak egy kis hangszórón próbáltam ki, de azzal is elég tiszta volt, majd jövő héten ráteszek egy kicsit nagyobbat. Meg is akarom hajtani egy kicsit ha más nem egy műterheléssel, hogy lássam mennyire melegszik a borda a 2 ventivel. Esetleg van valami jó ötleted ilyen műterhelésre? (A nyugalmi áramot is melegen kéne beállítani pontosan nem?)
Műterhelés!
Nekem van egy mozdonyba való 8 ohmos békebeli orosz huzalellenállásom. De ötletem is van. Vegyél 8 ohmnyi ellenálláshuzalt minimum 0,8-1mm átmérőben. Vegyél két egymásba illő kerámia virágcserepet. A kisebbiknek az alját kővágó koronggal flexeld le. Tekercseld fel a huzalt a cserépre mint toroid trafóra. Ügyelj hogy ne legyen menetzárlat. Ha minden rendben akkor vásárolj vízüveget és samottport. Ezt festékboltban kapsz kandallókhoz használják. A nagyobb cserép belsejét kend ki samottal a keverési arány a samottpor zacskóján van feltüntetve. Majd a belső cserepet is öntsd ki. Néhány nap alatt kiszárad. Ha nincs zárlat akkor egy hőálló, szigetelő tömböt kapsz. És egy műterhelést természetesen. Készithetsz 2 db-ot és akkor akár 4 ohmon is mérhetsz párhuzamosan kapcsolva. Macerás az igaz, de egyszer kell elkészíteni. Vagy keress rá a valahol hátha van ipari méretű huzalellenállás eladó. Aztán kell még egy jó hanggenerátor. Én ezt használom tökéletesen működik. Bővebben: 3. kép Ha kell ehhez van nyáktervem is. CSAK TL061 el működik a TL sorozat többi tagja nem tudja azt amit a 61! Az RC4558 -al nem próbáltam. Na ezzel a 2.vel alaposan tesztelgetsz bármilyen erősítőt.
Sziasztok
Epitettem en is egy VF2.2 verziot elote egy 405Quad volt amit csinaltam de ez minosegre szerintem veri.Kulsore nem lett a legszebb belul probaltam normalisan vezetekelni es dobozolni.Ami van benne egy hangszin LM1036N es ic vel egy kopanas gatlo es egy fullus ledes kijelzo azert fullus mert oldalanket 10led van de azok ket szinu ledek igy a legmagasabb jelszintet lejzo led piros utana sarga es a legkisebb ertek a zold es ha novekszik a hangereo egyet ugrik elore a szin skala.Geplakatos a szakmam az elektronika csak a hobbim.Ha talaltok kivetni valot a muvemben akkor jelezetek hogy abbol is tanuljak.A kis kapcsolo a loudness a piros nyomo gomb meg a mute.
Sziasztok!
Megépítettem én is KD Mester Conductorját. Annyi észrevételem van, hogy a kimeneti DC egyik oldalt 10mV a másikon 140mV, a nyugalmi hajszál pontosan 80mA-re belőve úgy, hogy hidegen 70mA, melegen 80mA. Hangra van olyan jó, mint a sima VF2 sőt még jobb is, a nyugalmi beton stabil. Összerakás után azonnal működőképes, a beállítás fél perc, azután lehet neki adagolni. Én meg vagyok vele elégedve.
Szia! Ügyes vagy, jó olvasni hibátlan munkáról
A 140mV DC az invertáló vagy a nem invertáló bemenet, 50k körüli ellenállásának finom módosításával eltüntethető.
Igen, ez elég gyanús hogy talán Alkotó féle panel terv, hiszen én is ezt építettem meg, csak Irf240-9240 párossal, illetve kicseréltem az ic-ket opa606kp-re!!Nagyon tetszik a hangja, teljesen jó, erős, dinamikus!!Igaz drágábbak az opa ic-k, de érdemes rá kicsit áldozni a hangzásuk miatt!!
Igen, a Te panelterved, csak bekerült még két dióda a KD-s kapcsolás szerint és hozzá igazítottam a rajzot. Király Tibor oldalán, amikor még meg volt KD cikke, akkor írta, hogy el is hagyható a 820 ohm és a dióda, de úgy a hangkép valamivel romlott.
A KD Mester Conductor-nak hol lehet megtalálni a rajzát?
Üdv épülget a KD féle 270W-os monsterem, hűtéssel kapcsolatos kérdésem volna, beszereztem pár darab bordát köztük egy elég vaskosat, melynek méretei 40cm hosszú, 9,5cm széles és 6cm vastag ebből a lamella magassága 4,5cm ami szerintem elég volna 4 ilyen panel hűtésére is, erről kérnék véleményeket, képet csatoltam volna de sajna nem engedi.
Vagy volna még egy pár ilyenem is a két panelhez:
|
Bejelentkezés
Hirdetés |





















