Fórum témák

» Több friss téma
Fórum » 555-ös IC-s kapcsolások
Lapozás: OK   86 / 192
(#) demonherceg válasza kadarist hozzászólására (») Feb 29, 2012 /
 
De ha 12v-os ZD teszek bele úgy jó lesz?? Mert csak az van!
(#) kadarist válasza demonherceg hozzászólására (») Feb 29, 2012 /
 
Kipróbálod és meglátod, de szerintem nem lesz jó, mert a tápfeszültséged 12V, a komparálandó érték 14V stb.... Inkább a potméteren változtass.
(#) demonherceg válasza kadarist hozzászólására (») Feb 29, 2012 /
 
OK. És köszi.
(#) Inhouse válasza kadarist hozzászólására (») Feb 29, 2012 /
 
Mivel a zener feszültsége belül az IC-ben 2db 5k-s potin oszlik meg, ezért a fele kell a kapcsoláshoz. Ezért az eredetiben a potit valahova fél távra kellett tekerni 5V esetén.
Minden módosítás nélkül is működne 14,4V bemenettel is, csak a potit nagyon le kell tekerni, de hogy jó lesz-e 14,4V-ot kijelezni...

Üdv
Inhouse
(#) kadarist válasza Inhouse hozzászólására (») Feb 29, 2012 /
 
Ezek szerint rossz irányba gondolkodtam Köszönjük!
(#) demonherceg válasza kadarist hozzászólására (») Feb 29, 2012 /
 
Ácsi akkor nem fog működni a dolog??
(#) kadarist válasza demonherceg hozzászólására (») Feb 29, 2012 /
 
Kipróbálod és megtudod, hogy jó lesz-e. Szerintem működnie kell a dolognak.
(#) proli007 válasza Gyula77 hozzászólására (») Márc 2, 2012 /
 
Hello!
Például, csak..
- Az 555-nekkell egy egyszerű 5V-os zéneres stabilizátor, vagy a tápfeszét a TTL 5V-os tápjára kel kötni.
- A kimenetre kel egy meghajtó tranyó, ami a 24V-os relét kapcsolja.
- A kondit 470µF-ra kell cserélni.
(#) Tillakata hozzászólása Márc 4, 2012 /
 
Sziasztok!
Mivel abszolút kezdő vagyok, a segítségeteket kérném!
Egy olyan 555 kapcsolásra lenne szükségem, ami egy bejövő impulzus jelre meghúzna nekem egy 12V-os relét, állítható hosszúságú (talán potival?) időre. Az időtartamot kb 30sec, és max 2-3 perc között szeretném állítani, és azt szeretném, ha a bejövő jelre meghúzná a relét, és a meghúzás alatt ne foglalkozzon a további bejövő impulzusokkal, tehát, ha pl 30 sec van beállítva, akkor az első jelre behúz, de ha jön még 10 jel a behúzás alatt, akkor is csak 30 sec a behúzás időtartama az első jeltől számítva, és nem nyújtja meg még 10x30 sec-kel.
(#) quby hozzászólása Márc 4, 2012 /
 
Én is kérdeznék! Elég hosszú a topik és próbáltam benne keresgélni de nem igazán találtam amit keresek. Egy olyan időzitő kapcsolásra lenne szükségem ami 12V tápolású és egy 12V-os fogyasztót (szivattyú) kapcsolna. állitható (potival) időközönként rövid 1-3 mp-re (ez is jó lenne állítható) kellene bekapcsolja a szivattyút. Motorkerékpáron lenne egy láncolajzó szivattyú. A számításokhoz nem értek, a kapcsolási rajzokat is csak részletesn értek. De mondjuk leírás alapján tudok nyákot csinálni és a kapcsolást összerakni. De kész kapcsolást is "megvennék" Itt látható egy ilyen amire gondolok
(#) proli007 válasza quby hozzászólására (») Márc 4, 2012 /
 
Hello!
Pld. ez megfelelő lehet számodra, csak a potik értékeit kell a kívánt idők szerint megválasztani.
üdv! proli007
(#) proli007 válasza Tillakata hozzászólására (») Márc 4, 2012 /
 
Hello!
Pld. ezt a kapcsolást megépítheted. (A tranzisztor bázisa felőli bemenetet kel vezérelni, mert a 12V felfutó élére szeretnéd indítani a késleltetést ha jól értem.) Az 555 időzítése monostabil módban egyébként nem indul újra, csak akkor ha a 2-es bemenetén az alacsony szint a késleltetési idő letelte után is fenn áll. Ekkor a kimenet addig magas, míg a 2-es lábán alacsony szint van, és ha magasra megy kikapcsol a kimenete.
De egy sima 555 időzítőnek a 2-3 perc már túl sok idő, a hozzá szükséges nagy ellenállás és a nagy kapacitású kondi szivárgása miatt. A stabilan/korrekten elérhető idő, kb. 1 perc.
üdv! proli007
(#) quby válasza proli007 hozzászólására (») Márc 4, 2012 /
 
Először is köszönöm a gyors választ. Most látom, rosszul fogalmaztam. Kapcsolási rajzokat csak rszben értem. Ez sjnos nem mond sokat :no: Nem látom hogy ebben lenne relé? Vagy nincs is rá szükség? Ami még bonyolitaná hogy van a motoron üres jelző. Erre kellene kössem valahogy, hogy amikor az üres jelő nem világít akkor kapcsoljon be.
A potik értékét sem dudom hogyan kell számítani. :no:
(#) dancer47 hozzászólása Márc 5, 2012 /
 
Sziasztok!Szeretnék egy háromledes villogót épiteni.Bekapcsolási idő 1s ,a második led o,5s-el később kapcsoljon az első után, a harmadik o,5s-el a második után...Vagyis o,5s-ig a két egymást követő led együtt világitson.Ha kérhetem méretezzétek az alkatrészeket,és mellékeljetek képletet,ha kapcsolási időt szeretnék változtatni.Kösz a megértést tök kezdő vagyok.Remélem, nem kérek túl sokat
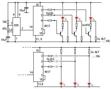
(#) _JANI_ válasza white_ful hozzászólására (») Márc 5, 2012 /
 
Szia! Egy hasonló problémára kerestem én is megoldást régebben. Készült is egy szimulált áramkör: Link. Igaz ott a cél a lépések független beállítása volt. Lehet, hogy a te problémádra is adaptálható lenne az elv. Csak a 4017-esről kell a jeleket kicsatolni, s az indító jelet kell még megoldani.
(#) _JANI_ válasza white_ful hozzászólására (») Márc 5, 2012 /
 
Amennyiben nincs szükség az egyes lépések független beállítására, akkor elvileg 555 - 4017 páros elég lehet a vezérléshez. S nem nehéz leállítani a léptetést. "Csak" az oszcillátort kell letiltani az utolsó lépés után. ( Nálad a 10-es lábbal (Q4-es kimenettel) kellene befejezni a léptetést, vagyis letiltani az 555-öst. ) Újraindításhoz a számlálót resetelni kell.
(#) _JANI_ válasza dancer47 hozzászólására (») Márc 5, 2012 / 1
 
Szia! Ahogy leírtad a működést, az a háromtranzisztoros villogóra: Link emlékeztet. Szerintem olvass bele a 3 LED-es villogó: Link témába. Van néhány használható kapcsolás is.
(#) proli007 válasza quby hozzászólására (») Márc 5, 2012 /
 
Hello!
Persze hogy eben nincs relé. Csak az időzítés megoldása miatt linkeltem be a rajzot. De ha gondolod, megrajzolom a teljes áramkört. De..
- Ismerni kellene a szivattyú áramát, mert lehet nem is kell relé, elég lenne egy Fet tranzisztor is a kimenetre. Ennek feltétele, hogy a szivattyú (vagy mi) egyik vezetékét a plusz tápfeszre lehessen kötni. De tőlem lehet relé is.
- Ezek szerint kell az áramkörnek egy tiltás, amikor üresjárati jelzés van. Ez nem gond, csak még egy tranyó és pár ellenállás kel hozzá. Ha üresjárat van, akkor ott 12V feszültség lesz a lámpán?
- Az időket hozzávetőlegesen kiszámolni úgy kell, hogy pld. bekapcsolásnál Tbe=(R1+P1)*C1 (Ha farádban és ohm-ban számolsz, akkor az eredményt sec-ban kapod.)
üdv! proli007
(#) Vajas Gergő hozzászólása Márc 5, 2012 /
 
Sziasztok! Szeretnék csinálni egy olyan áramkört 555ös IC vel ami 10-200Hz-ig állít elő jelet a kimenetén és kb 10%-os kitöltési tényező kellene. Magát a 10-200Hz-ig történő időzítéssel nincs gond mert azt kiszámolom de hogyan tudom megoldani hogy a kitöltési tényező 50% nál kisebb legyen? Egyik program se engedi hogy 50 alattira vegyem.
(#) hibbantpasi válasza Vajas Gergő hozzászólására (») Márc 5, 2012 / 1
 
Szia!

Itt egy online számolóprogram .Kis kitöltéshez kell még a kapcsolásba egy dióda (1n4148 pl.) is.

üdv :hp

555 astabil, kis kitoltes
(#) dancer47 válasza _JANI_ hozzászólására (») Márc 5, 2012 /
 
Szia Jani!Kösz a tippet, a 3 LED-es villogó témában valóban sok jó kapcsolás van.Kettőt ki is választottam.Már csak a villogási sorrenddel van gondom :mindegyik LED 1másodpercig világitson,az 1.bekapcsolása után o,5mp-re bekapcsol a 2.,o,5mp-re bekapcsol a3. ezalatt kialszik az 1.,o,5mp után kialszik a 2., bekapcsol az 1. ...Ha ebben tudna valaki segiteni a mellékelt két raz alapján,nagyon örülnék.
(#) Vajas Gergő válasza hibbantpasi hozzászólására (») Márc 5, 2012 /
 
Köszönöm szépen
(#) quby válasza proli007 hozzászólására (») Márc 5, 2012 /
 
Azért gondoltam relére, hogy bármilyen szivattyút mögé tehessek. Én ugy gondoltam, hogy a szivattyú külön tápon van és a relé csak a tápját szakítaná.
A "tiltás" a műszerfalon lévő üresjelzőről jönne ami egy kis izzó, gondolom 12V-ról gyenge áramerősséggel. Ha világit az izzó kikapcsol. Így elvileg ha ezt be sem kötöm akkor is működik.
Lehetne még rajta 2 led, egy ami az aktív állapotot jelzi és egy ami a relé zárt állapotát jelezné. A behúzás intervallumát 10-60 sec között, a behúzás hosszát pedig 1-5 sec között kellene tudjam állitani potival.
Remélem érthető. Ha megrajzolnád, azt nagyon megköszönném
(#) proli007 válasza Vajas Gergő hozzászólására (») Márc 5, 2012 / 1
 
Hello!
Ha a változó frekvenciától függetlenül szeretnéd a kitöltést 10%-on tartani, akkor építsd meg ezt az áramkört.
üdv! proli007
(#) proli007 válasza quby hozzászólására (») Márc 5, 2012 /
 
Hello!
Remélem erre gondoltál. Bár itt a piros Led a tiltást jelzi, nem az "aktív állapotot". (Bár nem tudtam ez alatt mit is értesz.)
üdv! proli007
(#) quby válasza proli007 hozzászólására (») Márc 6, 2012 /
 
Hogy őszinte legyek csak akkor tudom hogy erre gondoltam-e ha összeraktam próbapanelen, ami csak alkatrészvásárlás után lesz. Mellékelek egy alkatrészlistát (HEstore kosár import) Átnéznéd hogy jól választottam-e (van amiből több van mint szükséges). A C3 kondi nincs rajta mert az nem tudom milyen, és a D2 helyett 1n4007 van benne. elsősorban a potikban nem vagyok biztos hogy jók-e.
Az eddigieket is köszönöm!!!
(#) proli007 válasza quby hozzászólására (») Márc 6, 2012 /
 
Hello!
Minden jó, de szerintem a tengelyes potik feleslegesek. Gondolom nem fogod állandóan állítgatni az időket. Erre valók a trimer potik, pld. ez, vagy ha precízebbet akarsz akkor ez a típus..
100nF-os kondinak egy ilyen fólia kondi megteszi. De lehet egyszerű hidegítő kerámia is értéke is 10..100nF-ig bár mi megfelel.
üdv! proli007
(#) durkonorbi hozzászólása Márc 7, 2012 /
 
Sziasztok,

előre is elnézést, ha olyat kérdezek, ami meg lett válaszolva korábban, de nem találtam meg elsőre itt! Amire szükségem volna, az egy olyan időzítő kapcsolás (a lehető legegyszerűbb! ), ami a következőt tudja:

- egy 12v-os, áttételes motort (véleményem szerint olyan 2-3A max induló majd 1-1,5A körüli működés közbeni áramfelvétel) kellene rátennem
- amit tudnia kellene: 2 potival lehessen szabályozni rajta, hogy az indítást követően (12V-ot megkapja), "mennyi időnként" és "mennyi időre" hajtsa meg a motort
- az időköz a hajtási ciklusok között 10sec-pár perc, a meghajtási idő köz "0" - 10 sec között lenne

Ez egy olyan csigás adagolót hajtana, amin be lehetne ezzel állítani, hogy mennyi időnként mennyi ideig forogjon, így mennyi anyagot továbbítson!

Ha lenne erre valami olyan áramkör, ami egyszerű, és esetleg egy kapcsolási rajz, esetleg nyákterv is fellelhető lenne hozzá, az csodás volna, sajna annyira nem értek hozzá, hogy magam tervezzem meg, de rajz alapján megépítem...

Előre is köszi a segítséget!
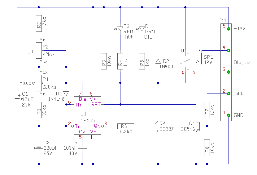
(#) proli007 válasza durkonorbi hozzászólására (») Márc 7, 2012 / 1
 
Hello!
Megrajzoltam amit kértél, ha megfelelő, használd egészséggel. (Max 2 perc körüli amit el lehet érni, nullától pedig nem időzítünk, mert nulla idő alatt sem feltölteni, sem kisütni nem lehet egy kondit.) Van benne egy tiltás is, ha nem kell, nem használod. Motort a +12V és az M kimenet közé kell kötni.
üdv! proli007
(#) durkonorbi válasza proli007 hozzászólására (») Márc 8, 2012 /
 
Szia proli007!

Nagyon köszönöm, nagyon rendes tőled, hogy így kompletten megcsináltad nekem, ez így szuper lesz; hétvégére be is izzítom élesben!!! Még egyszer köszönöm!
Következő: »»   86 / 192
Bejelentkezés

Belépés

Hirdetés
XDT.hu
Az oldalon sütiket használunk a helyes működéshez. Bővebb információt az adatvédelmi szabályzatban olvashatsz. Megértettem