Fórum témák
» Több friss téma |
De ha 12v-os ZD teszek bele úgy jó lesz?? Mert csak az van!
Kipróbálod és meglátod, de szerintem nem lesz jó, mert a tápfeszültséged 12V, a komparálandó érték 14V stb.... Inkább a potméteren változtass.
OK. És köszi.
Mivel a zener feszültsége belül az IC-ben 2db 5k-s potin oszlik meg, ezért a fele kell a kapcsoláshoz. Ezért az eredetiben a potit valahova fél távra kellett tekerni 5V esetén.
Minden módosítás nélkül is működne 14,4V bemenettel is, csak a potit nagyon le kell tekerni, de hogy jó lesz-e 14,4V-ot kijelezni... Üdv Inhouse
Ezek szerint rossz irányba gondolkodtam
Köszönjük!
Ácsi akkor nem fog működni a dolog??
Kipróbálod és megtudod, hogy jó lesz-e. Szerintem működnie kell a dolognak.
Hello!
Például, csak.. - Az 555-nekkell egy egyszerű 5V-os zéneres stabilizátor, vagy a tápfeszét a TTL 5V-os tápjára kel kötni. - A kimenetre kel egy meghajtó tranyó, ami a 24V-os relét kapcsolja. - A kondit 470µF-ra kell cserélni.
Sziasztok!
Mivel abszolút kezdő vagyok, a segítségeteket kérném! Egy olyan 555 kapcsolásra lenne szükségem, ami egy bejövő impulzus jelre meghúzna nekem egy 12V-os relét, állítható hosszúságú (talán potival?) időre. Az időtartamot kb 30sec, és max 2-3 perc között szeretném állítani, és azt szeretném, ha a bejövő jelre meghúzná a relét, és a meghúzás alatt ne foglalkozzon a további bejövő impulzusokkal, tehát, ha pl 30 sec van beállítva, akkor az első jelre behúz, de ha jön még 10 jel a behúzás alatt, akkor is csak 30 sec a behúzás időtartama az első jeltől számítva, és nem nyújtja meg még 10x30 sec-kel.
Én is kérdeznék! Elég hosszú a topik és próbáltam benne keresgélni de nem igazán találtam amit keresek. Egy olyan időzitő kapcsolásra lenne szükségem ami 12V tápolású és egy 12V-os fogyasztót (szivattyú) kapcsolna. állitható (potival) időközönként rövid 1-3 mp-re (ez is jó lenne állítható) kellene bekapcsolja a szivattyút. Motorkerékpáron lenne egy láncolajzó szivattyú. A számításokhoz nem értek, a kapcsolási rajzokat is csak részletesn értek. De mondjuk leírás alapján tudok nyákot csinálni és a kapcsolást összerakni. De kész kapcsolást is "megvennék"
Itt látható egy ilyen amire gondolok
Hello!
Pld. ez megfelelő lehet számodra, csak a potik értékeit kell a kívánt idők szerint megválasztani. üdv! proli007
Hello!
Pld. ezt a kapcsolást megépítheted. (A tranzisztor bázisa felőli bemenetet kel vezérelni, mert a 12V felfutó élére szeretnéd indítani a késleltetést ha jól értem.) Az 555 időzítése monostabil módban egyébként nem indul újra, csak akkor ha a 2-es bemenetén az alacsony szint a késleltetési idő letelte után is fenn áll. Ekkor a kimenet addig magas, míg a 2-es lábán alacsony szint van, és ha magasra megy kikapcsol a kimenete. De egy sima 555 időzítőnek a 2-3 perc már túl sok idő, a hozzá szükséges nagy ellenállás és a nagy kapacitású kondi szivárgása miatt. A stabilan/korrekten elérhető idő, kb. 1 perc. üdv! proli007
Először is köszönöm a gyors választ. Most látom, rosszul fogalmaztam. Kapcsolási rajzokat csak rszben értem. Ez sjnos nem mond sokat :no: Nem látom hogy ebben lenne relé? Vagy nincs is rá szükség? Ami még bonyolitaná hogy van a motoron üres jelző. Erre kellene kössem valahogy, hogy amikor az üres jelő nem világít akkor kapcsoljon be.
A potik értékét sem dudom hogyan kell számítani. :no:
Sziasztok!Szeretnék egy háromledes villogót épiteni.Bekapcsolási idő 1s ,a második led o,5s-el később kapcsoljon az első után, a harmadik o,5s-el a második után...Vagyis o,5s-ig a két egymást követő led együtt világitson.Ha kérhetem méretezzétek az alkatrészeket,és mellékeljetek képletet,ha kapcsolási időt szeretnék változtatni.Kösz a megértést tök kezdő vagyok.Remélem, nem kérek túl sokat
Szia! Egy hasonló problémára kerestem én is megoldást régebben. Készült is egy szimulált áramkör: Link. Igaz ott a cél a lépések független beállítása volt. Lehet, hogy a te problémádra is adaptálható lenne az elv. Csak a 4017-esről kell a jeleket kicsatolni, s az indító jelet kell még megoldani.
Amennyiben nincs szükség az egyes lépések független beállítására, akkor elvileg 555 - 4017 páros elég lehet a vezérléshez. S nem nehéz leállítani a léptetést. "Csak" az oszcillátort kell letiltani az utolsó lépés után. ( Nálad a 10-es lábbal (Q4-es kimenettel) kellene befejezni a léptetést, vagyis letiltani az 555-öst. ) Újraindításhoz a számlálót resetelni kell.
Szia! Ahogy leírtad a működést, az a háromtranzisztoros villogóra: Link emlékeztet. Szerintem olvass bele a 3 LED-es villogó: Link témába. Van néhány használható kapcsolás is.
Hello!
Persze hogy eben nincs relé. Csak az időzítés megoldása miatt linkeltem be a rajzot. De ha gondolod, megrajzolom a teljes áramkört. De.. - Ismerni kellene a szivattyú áramát, mert lehet nem is kell relé, elég lenne egy Fet tranzisztor is a kimenetre. Ennek feltétele, hogy a szivattyú (vagy mi) egyik vezetékét a plusz tápfeszre lehessen kötni. De tőlem lehet relé is. - Ezek szerint kell az áramkörnek egy tiltás, amikor üresjárati jelzés van. Ez nem gond, csak még egy tranyó és pár ellenállás kel hozzá. Ha üresjárat van, akkor ott 12V feszültség lesz a lámpán? - Az időket hozzávetőlegesen kiszámolni úgy kell, hogy pld. bekapcsolásnál Tbe=(R1+P1)*C1 (Ha farádban és ohm-ban számolsz, akkor az eredményt sec-ban kapod.) üdv! proli007
Sziasztok! Szeretnék csinálni egy olyan áramkört 555ös IC vel ami 10-200Hz-ig állít elő jelet a kimenetén és kb 10%-os kitöltési tényező kellene. Magát a 10-200Hz-ig történő időzítéssel nincs gond mert azt kiszámolom de hogyan tudom megoldani hogy a kitöltési tényező 50% nál kisebb legyen? Egyik program se engedi hogy 50 alattira vegyem.
Szia!
Itt egy online számolóprogram .Kis kitöltéshez kell még a kapcsolásba egy dióda (1n4148 pl.) is. üdv :hp 555 astabil, kis kitoltes
Szia Jani!Kösz a tippet, a 3 LED-es villogó témában valóban sok jó kapcsolás van.Kettőt ki is választottam.Már csak a villogási sorrenddel van gondom :mindegyik LED 1másodpercig világitson,az 1.bekapcsolása után o,5mp-re bekapcsol a 2.,o,5mp-re bekapcsol a3. ezalatt kialszik az 1.,o,5mp után kialszik a 2., bekapcsol az 1. ...Ha ebben tudna valaki segiteni a mellékelt két raz alapján,nagyon örülnék.
Köszönöm szépen
Azért gondoltam relére, hogy bármilyen szivattyút mögé tehessek. Én ugy gondoltam, hogy a szivattyú külön tápon van és a relé csak a tápját szakítaná.
A "tiltás" a műszerfalon lévő üresjelzőről jönne ami egy kis izzó, gondolom 12V-ról gyenge áramerősséggel. Ha világit az izzó kikapcsol. Így elvileg ha ezt be sem kötöm akkor is működik. Lehetne még rajta 2 led, egy ami az aktív állapotot jelzi és egy ami a relé zárt állapotát jelezné. A behúzás intervallumát 10-60 sec között, a behúzás hosszát pedig 1-5 sec között kellene tudjam állitani potival. Remélem érthető. Ha megrajzolnád, azt nagyon megköszönném
Hello!
Ha a változó frekvenciától függetlenül szeretnéd a kitöltést 10%-on tartani, akkor építsd meg ezt az áramkört. üdv! proli007
Hello!
Remélem erre gondoltál. Bár itt a piros Led a tiltást jelzi, nem az "aktív állapotot". (Bár nem tudtam ez alatt mit is értesz.) üdv! proli007
Hogy őszinte legyek csak akkor tudom hogy erre gondoltam-e ha összeraktam próbapanelen, ami csak alkatrészvásárlás után lesz. Mellékelek egy alkatrészlistát (HEstore kosár import) Átnéznéd hogy jól választottam-e (van amiből több van mint szükséges). A C3 kondi nincs rajta mert az nem tudom milyen, és a D2 helyett 1n4007 van benne. elsősorban a potikban nem vagyok biztos hogy jók-e.
Az eddigieket is köszönöm!!!
Hello!
Minden jó, de szerintem a tengelyes potik feleslegesek. Gondolom nem fogod állandóan állítgatni az időket. Erre valók a trimer potik, pld. ez, vagy ha precízebbet akarsz akkor ez a típus.. 100nF-os kondinak egy ilyen fólia kondi megteszi. De lehet egyszerű hidegítő kerámia is értéke is 10..100nF-ig bár mi megfelel. üdv! proli007
Sziasztok,
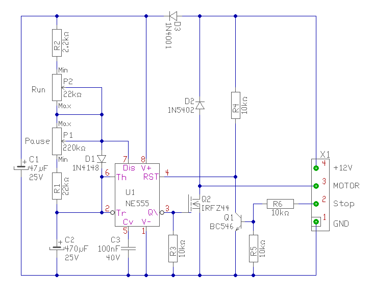
előre is elnézést, ha olyat kérdezek, ami meg lett válaszolva korábban, de nem találtam meg elsőre itt! Amire szükségem volna, az egy olyan időzítő kapcsolás (a lehető legegyszerűbb! ), ami a következőt tudja:- egy 12v-os, áttételes motort (véleményem szerint olyan 2-3A max induló majd 1-1,5A körüli működés közbeni áramfelvétel) kellene rátennem - amit tudnia kellene: 2 potival lehessen szabályozni rajta, hogy az indítást követően (12V-ot megkapja), "mennyi időnként" és "mennyi időre" hajtsa meg a motort - az időköz a hajtási ciklusok között 10sec-pár perc, a meghajtási idő köz "0" - 10 sec között lenne Ez egy olyan csigás adagolót hajtana, amin be lehetne ezzel állítani, hogy mennyi időnként mennyi ideig forogjon, így mennyi anyagot továbbítson! Ha lenne erre valami olyan áramkör, ami egyszerű, és esetleg egy kapcsolási rajz, esetleg nyákterv is fellelhető lenne hozzá, az csodás volna, sajna annyira nem értek hozzá, hogy magam tervezzem meg, de rajz alapján megépítem... Előre is köszi a segítséget!
Hello!
Megrajzoltam amit kértél, ha megfelelő, használd egészséggel. (Max 2 perc körüli amit el lehet érni, nullától pedig nem időzítünk, mert nulla idő alatt sem feltölteni, sem kisütni nem lehet egy kondit.) Van benne egy tiltás is, ha nem kell, nem használod. Motort a +12V és az M kimenet közé kell kötni. üdv! proli007
Szia proli007!
Nagyon köszönöm, nagyon rendes tőled, hogy így kompletten megcsináltad nekem, ez így szuper lesz; hétvégére be is izzítom élesben!!! Még egyszer köszönöm! |
Bejelentkezés
Hirdetés |




Köszönjük!










