Fórum témák
» Több friss téma |
Fórum » Csöves erősítő készítése
Ne feledd betartani a fórum viselkedési szabályait, és a topik megmaradásának feltételeit. [link]
A téma átmenetileg fagyasztva lett, hozzászólni nem tudsz!
Nem tudom, ez olyan trafó, ami a 100V-ot adta ki a BEAG erősítőből, de úgy van tekerve, hogy PP erősítő is menjen róla, afféle Jolly-Joker megoldás lehet.
Magam vettem ki anno egy behalt BEAG-ból, biztos vagyok benne. Viszont az SE erősítőkbe légréses kimenő kell, ezt írja a Nagy Könyv, így most itt tépelődök ügyesen, hogy mi legyen...
PP erősítőbe nem kell légrés, mert az eltérő fázisú egyenáramú komponensek kioltják egymást.
József, én azt ajánlom, ne rontsd el amiatt a vasat, keress EI vagy hiperszil trafót, ez meg jó lesz egy PP-be. (Amit amúgyis jobban szeretünk, mert a plusz erő mellett - szerintem a hangjuk is jobb. De SE-t is szerintem maximum 6-7W-ig érdemes építeni)
Idézet: „az eltérő fázisú egyenáramú komponensek” Ezt aztán jól megfogalmaztad. Te is tudod, hogy az egyenáramnak nem lehet fázisa, legfeljebb kezdete, és vége. De az irányuk - mágnesezési szempontból - valóban ellentétes, és kioltják egymást.
Esetleg a "vas békén hagyásával" készíthetnél olyan erősítőt, ami triódás, de induktív munkaellenállásról csatolod le a jelet kondenzátorral, ezáltal a kimenőn már nem lesz egyenáramú összetevő!Ilyesmire gondoltam.
Az az igazság, ódzkodom a PP-től, párokat venni, vagy összeválogatni, pótolni, ez mind ott omladozna a fejem fölött, ha belevágnék. Azon kívül a 8-10W az eddigi tapasztalataim szerint bőven megteszi, belekalkulálva az "A" osztály veszteségeit és a minőségi nyereséget, mindenkép az SE felé hajlok. A trafót magam is úgy gondolom, kár lenne barbárkodni, igazán perfekt vágást párszáz lemezen (2 db trafó) nem hiszem, hogy tudnék produkálni. Szívós ez a vas, vagy törékeny, mikor milyen kedve van. Jó néhány évvel ezelőt követtem el azt a ballépést, hogy holmi 250VA körüli C magos két trafót kivágtam az ócskatelepre, mit sem sejtve, hogy most milyen jó lenne...
Késő bánat, eb gondolat.Imi65! Jó megoldás lehetne az ajánlott séma, de azt méretezni is kéne, ott csak a vázlata van az eljárásnak. Bár egy néne ott számításaiba mélyedt a tábla előtt, de rajta inkább eligazodnék, mint a képletein.
Van egy "köztes" megoldás, az SRPP. Előnye, hogy akár egy megfelelő áttételű hálózati trafó is használható kimenőnek. Hátránya, hogy - mivel sorba van kapcsolva a két végfokcső - a tápfeszültség igénye is duplája, mint egy SE-nek, vagy egy PP-nek.
Köszönöm! Még kérnék segítséget továbbra, konkrét megvalósítási minta formában, ha lehet... Most vagyok a csapongó korszakomban, amikor még fogalmam sincs, mik a lehetőségeim.
![]() Behajózás alatt van néhány GU50, ez a biztos vég. ![]() Tápfeszültséget is ezután csinálok, úgyhogy mehetünk még felfele, ha látom hova kívánja.
Jó választás a GU50.
SRPP végfokot még nem építettem, viszont előfoknak annál inkább használtam. 500-800V tápfeszültséget adnék neki, aminek a fele jutna egy-egy csőre. Úgy gondolom, a kimenő trafó illesztését hasonlóképpen kell kiszámolni, mint egy SE esetében. Bár ezzel kapcsolatban kíváncsi lennék a tapasztaltabb fórumtársaink véleményére. Jelenleg egy "hagyományos" PP-n dolgozom, de tervbe van véve egy SRPP is, igaz nem GU50 csövekkel.
Üdv
Nekem a második csövesem volt GU50 SE de talán "csak" látványba lett jó.Nekem valahogy nem jött össze sok-sok módosítás után sem(az is igaz,hogy kezdő ként szinte az összes építési hibát sikerült egy csokorba szednem)
Azt hiszem, beigazolódott a "ne szólj szám, nem fáj fejem" mondás. Ahogy láttad, reggel nem volt valami tökéletes a fogalmazásom.
(De gondolom tudod, hogy pontosan mire asszociáltam.)
Majd Ő lesz a következő versenyző(EL84 PP)
Egyetértek! Az első "hallgatható" csöves végfokom ilyen elrendezésű volt, bár eltérően a "szokásos" megoldásoktól, nem tartalmazott feszültségutánhúzást. Hihetetlenül egyszerű kimtéerrel zavarbaejtően jó hangot produkált
Nem próbáltad meg helyrerakni a dolgot?
Ha saját hibából lett olyan, amilyen, akkor a következő más típusú erősítő miért ne lenne szintén rossz? Én nagyon kíváncsi vagyok, hogy az általam nagyon jónak ítélt tranzisztoros "A" és a GU50-el épített erősítőből hogyan jön ki jobban a csöves. Ha nincs rá esély, bele se vágok. Ha nem jobb, akkor a csöves misztérium kóros eltévelyedés a valóságtól. Szerintem.
No, kiestem az időablakból. A helyzet az, ha a pár tranyós "A" osztályúnál nem szól "csövesebben, szebben" a pár csöves (SE) erősítő, nincs módomban többet belefektetni - se idő, se óra. Nem várok nagyságrendi különbséget, de a csöves misztérium igazát igen. Ha nem jobb, nem is kell.
A kolléga rövidített, kimtéer, vagyis kim tr, ami kimenő trafót jelent, de ezt nem is Neked írtam, csak a gyengébbek kedvéért.............
Meg kell hallgatni egy URH-s csöves rádiót.Ad egy "pici" ízelítőt és utána már csak rajtad áll neki kezdesz-e egy egyszerűbb csövesnek.Piacokon itt-ott beszerezhetők 2k környékén csöves rádiók(ECL86,EZ80,táp és kimenőtrafó) megtalálható elég sok típusba és egy "olcsó" kezdetnek ideális lehet.
Emlékeimben van csöves rádió, amikor még a sztereóról fogalmam se volt, nagy papírmembrános gyönyörű hanggal. De azóta nagyon sok víz lefolyt az Oktogonon.
Most a tranyós tisztasága van csak meg. Igazából az használna, ha azt a végfokot hallhatnám, amit építeni tudok, szeretnék, az meg nehéz ügy.
Szerintem ne régi rádiókat hallgass meg, mert lehet, hogy azt mondod rá hogy egy tranyós jobb. Hanem menj el valamilyen építős találkozóra, vagy valakihez, aki épített valami komolyabbat. Pl. Cirokl-nél meghallgathatsz jó pár cuccot, szerintem nem lesz ellenvetése.
Nekem Ő volt az első
Bővebben: Link Brummos volt de még is képes voltam órákon keresztül hallgatni. A Braun-t majd hogy nem napi szintem hallgatom. Bővebben: Link
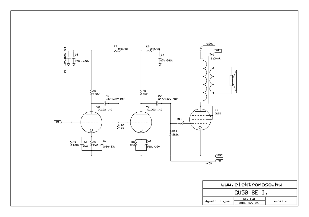
GU50SE "készülőben" Ágoston Lajos nyomán - van meg nekem a séma.
Ezt néztem ki magam is. Mesélj róla, hallottad már valakinél összerakva? mayky Az a gondom, hogy tuti nem fogok belemászni egy pár csövesnél komplikáltabb cuccba. Egyszerűen nincs értelme. Hangdoboz, szenteltvizes kábelek és egyéb műsorforrások tunningja, legfőképp olyan zenék beszerzése pluszban, mert ha mindig a Kuka belépőjét hallgatom csak a Hamupipőbe, az uncsi.... Néhány hónap előkészület a szabadidőben és egy ilyen alap SE összerakás és vége, számomra már csak a használata, élvezete jöhet szóba. Hobbim és szabadidőm onnét másfele kell terjeszkedjen. A bakancslista ezen fejezete kipipálva.
Tisztelt Fórumozók!
Nagy megtiszteltetésemre, hozzájutottam egy bontatlan csomagolású (aztán persze a fűtőkörre rámérve is kiválóan működőnek bizonyuló) Tungsram EL-6 (végpentóda ?) végerősítő csőhöz. Mindössze 1 azaz EGY darabom van belőle. De mivel lenyűgöz a cső alakja és szépsége, úgy gondoltam, a lehető legegyszerűbb kapcsolásba kötve szeretnék felépíteni belőle egy egycsatornás mono hangerősítőt. Még hangerő szabályozó se fontos a kapcsolásba, hiszen mivel annyira "vigyázok" (dédelgetem, csókolgatom, ölelgetem HaHaHa, na jó tényleg féltem!!) rá, tényleg csak magára az erősítő kapcsolásba kötése érdekelne. Ha bedobom google-t, ott máris egy csomó hülyeség jön ki. Az első pár úgy kezdődik, hogy végy X db-ot az EL-6-ből, vegyél még hozzá sok darab másféle csövet, meg százféle tekercset meg ezerféle ellenállást és így tovább. De találtam a radiomuseum.org oldalán egy kapcsolást ehhez a csőhöz, az nagyon egyszerűnek tűnik. (Csak nem tudom kinagyítani.) A lényeg: Mai jelforrás (CD játszó vonal kimenete) bemenetét egy normál (mondjuk azt hogy a kapcsolás szempontjából csak ohmikusan érdekes) hangszóróra kötve tudnátok egy megbízható, jó minőségű kapcsolási rajzot adni ehhez a csodaszép elektroncsőhöz? Nem rejteném el hanem "dizájn" kívülre helyezett lenne. Tudja valaki a foglalatának a hajszálpontos megnevezését is esetleg? Nem vágyom nagy teljesítményre, nem vágyom luxus szolgáltatásokra a kapcsolásban, a leegyszerűsített, kifejezetten a "cső munkájának hangját" szeretném megtudni, hogy mit tud ez a cső minőségben. A teljesítmény mint mondtam, NEM érdekes, a működőképesség, az üzembiztosság (a cső élettartama szempontjából legkíméletesebb pl. nem felülről push fűtő és anódfeszültség kapcsolással járatott csőkapcsolás) érdekelne. Nagyon szépen köszönöm mindenkinek aki segít ebben! Életem első (csöves) erősítője készül a neten található design formák alapján.) ui.: Jól látom, 6,3V a fűtőfeszültsége? Hány amperen, illetve, lehet ez egy direkt erre a célra dedikált váltóáramú tekercs is egyenirányítás NÉLKÜL ? Vagy jobb egyenárammal fűteni ? Köszönettel: Szabi
Több lépés kell. Elsőként célszerű lenne egy régi rádió táptrafójára szert tenni, amiből kinyerhető a fűtés és a 250V-os anódfeszültség. Meghajtócső is kellene hozzá (megteszi ECC cső is, de stílusosan EF6 illik hozzá). Kell egy kimenőtrafó is, ami 250V mellett 3,5K-ra illeszt. Berakható persze az alapkapcsolásába is, 250V mellett 90 ohm kell ha jól emlékszem a katódjába. Szóval lehet belőle erősítőt csinálni. Váltóval is fűthető. A rádiómúzeumos képen rajta van a lényeg. 6,3V 1,2A a fűtése. 72mA a nyugalmi árama az adatlapi beállításban és 5V vezérli ki. Én nemrég foglalkoztam vele, de időhiányában még nem jutottam el a megvalósításig.
OFF. Nőt így még nem imádtak...
Üdv
Ha látnám a kapcsolást többet tudnék mondani.
Ha jól tudom körmös foglalatnak hívják azt a csőfoglalatot amibe az EL6 is belerakható.
Imhol, ni. Hamarosan az eredeti, könyvből kimásolt rajzom is meglesz, de szerintem nagyjából ez:
Köszi! Az "én" rajzom is közte van...
![]() Próbálom letisztázni, melyik is legyen pontosan, hogy az alkatrész beszerzésem beindulhasson.
Én egy másik kapcsolás alapján építettem meg a GU50 SE erősítőt de most persze sehol nem találom.Annyival volt "csak" másabb,hogy nem kellett neki a - feszültség.elektroncső.hu oldalán találtam anno.
|
Bejelentkezés
Hirdetés |



(De gondolom tudod, hogy pontosan mire asszociáltam.) 

