Fórum témák
» Több friss téma |
Még egyszer átmértem minden lábat, mind a vezérlőn, mind a memórián. Semmi hibát nem találtam, és mégsem jó. Tanácstalan vagyok.
Köszönöm a segítséget ! Átnéztem az adatlapot újra ,és az lcd hátulját is meglestem . HD44780 as van rajta (5db) tehát tényleg nagyon valószínű hogy a pic 5v os adatkimenete meg tudja hajtani .
Most sajna nincs időm, de gyanús hogy pont a felénél rajzolja ki újra..
Nincs valami egyéb engedélyező beálíltás/láb, ami miatt ezt csinálja?
Nem tudok egyéb beállításról, ami miatt ezt kellene csinálnia. Minden beállítást a doksi alapján csináltam.
Épp ez a furcsa, hogy nem pont a felénél kezdődik a második vonal, mert az a 32. sor eleje lenne, de beljebb indul el. Ezért is nem értem a dolgot.
Üdv mindenkinek!
Volna nekem egy nokia 3310 kijelzőm amit szeretnék atmega32-esel vezérelni de fogalmam sincs mivel lehetne ezt programozni. Tudna ebben segíteni valaki? részletek itt! Bővebben: Link Üdv!
Helló mindenki!
nekem van egy OmniBook 5700 ct kijelzőm, és az érdekelne, hogy ezt valahogy fel lehetne-e éleszteni? Vagy annyira bonyolult, hogy inkább rakjam vissza a szekrénybe, az utókornak... Mert úgy hobbiból jó lenne vele próbálkozni
Valamiért nem elérhető egyelőre...
A hozzászólás módosítva: Okt 16, 2012
Üdv!
Az utóbbi 2 hétben kezdtem el ismerkedni az avr-rel és a programozásával, szóval meg kezdő vagyok a dologban. Van egy ATMEGA8535-16PU kontrollerem és egy RC 2002 A-E (KS0066os IC) 20x2-es karakteres kijelzőm. A programokkal innen ismerkedtem: Microcontroller Tutorial - A Beginners Guide A 18-as videót próbáltam alkalmazni, mert úgy vettem eszre, hogy a 9. karaktert mar nem írja ki. Szóval lefuttattam a 18-as videóban levő kódot és azt vettem eszre hogy csak az első 8 bitet tudom megjeleníteni. Ez mitől lehet? Megjegyzés: Az avr és a kijelző közötti kommunikációt SPI-n keresztül oldottam meg 2db sorba kötött 74hc595-el. Bar mivel az első 8 karakter megjelenik, így naivan feltételezem, hogy nem az SPI a ludas. SB
Sziasztok!
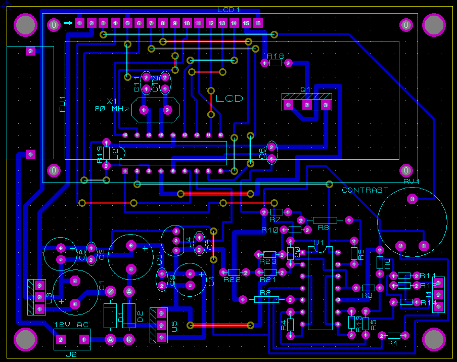
Van egy érdekes problémám, amire sajnos nem találtam még meg a választ. Röviden: Egy 16x2-es grafikus LCD határozatlan időnként "lefagy" és össze vissza karaktereket ír ki van hogy el sem indul. Egy labortáp kijelzője lenne belőle. 2-féle képen terveztem meg a nyákot, az egyik módon semmi baj, a másik módon az említett hibát produkálja. Mellékletben küldöm xps-ben a kijelző nyáktervét, és a print sceen képét is. Szükség esetén tudok videót küldeni a hibajelenségről! Körülbelül 2 éve foglalkozok LCD-vel, és ez a második alkalom, hogy ilyen hibát produkál! Segítség pls, hogy még egyszer ne fussak bele! Köszi! Panzer
Azt nem tudom, hogy mi okozza a problémádat, de azt igen, hogy a kialakításod több szempontból sem az igazi.
Az egyik alapvető gondom a megoldásoddal, hogy a tápvonalak össze-vissza útvonalon és ad-hoc stílusban vannak vezetgetve. Pl. az LCD kijelző táp vonala (2-es) láb: szép, vastag vezeték, kb. 1mA áram vezetésére (ennyit fogyaszt egy LCD kijelzőn a chip). Ezzel szemben a háttérvilágítás pozitív tápja (akár 80-100mA-t is fogyaszthat) sorbakötve a vezérlő IC tápjával (ezt az IC nagyon-nagyon szokta díjazni), úgy, hogy az IC számára a tápra rakott hidegítő kondi és az IC táp lába között (az LCD 80-100mA-es fogyasztását is vivő) vezeték még jól el is van vékonyítva. Ha ráadásul PWM módban próbálnád a háttérvilágítást meghajtani, na akkor valószínűleg az IC még el is fog resetelni néha, mivel 100mA ki-bekapcsolgatása ilyen távolságban levő pufferkondival jelentősen fogja az IC tápját is rángatni. A legnagyobb fogyasztást adó háttérvilágítás tápvonalait el kéne különíteni a digitális alkatrészek tápvonalaitól, és csak a stabilizátor környékén összekötni. Meg persze az is elgondolkodtató, hogy kell-e stabilizált táp egy háttérvilágításnak... Ugyanez a kvarc táján: a kvarcnak nagyon fontos a két kondijára kötött föld. Ehhez képest innentől az IC földlábáig (ugye ehhez képest érzékeli az IC az órajel bemenetét, és ehhez képest hajtja meg a kvarc bemenetét) gyakorlatilag az egész panelt körbe kell kerülni. Inkább a sok LCD vezetéket kéne átkötésekkel megcsinálni, és a tápvonalakat rendesen, ha már feltétlenül egyoldalasban gondolkodsz. És ne az LCD kijelző egyik adatlábán keresztül kapja már a kvarc a földet... Továbbá, ha nagyobb távolság van az LCD és a vezérlő IC között (mondjuk 5-10 centinél több), akkor hasznos lehet egy-egy kisértékű soros ellenállás (10-100 ohm ) beiktatása a digitális jelvezetékekbe. A hozzászólás módosítva: Nov 4, 2012
Értem!
Köszönöm a segítséget! Végre valaki egy épkézláb magyarázatot is ad, még ha nem is pont a problémára! A NYÁK tervezéssel teljesen igazad van, kezdő vagyok a témában, és sokat hibázok. ![]() Már több helyen kerestem leírást ezzel kapcsolatban, de sajnos nem lelek. Neked van esetleg egy NYÁK tervezési leírásod? Vagy tudsz egy oldalt ahol fent van? Köszi! Panzer
Az lenne a kérdésem hogy van egy Sony LCX024 típusú kijelzőm és a vezérlését szeretném megoldani egy ATMEGA8515 ic-vel. Avr studio 4-et használok.
Már próbálkoztam de eddig sikertelenül. Örülnék ha valaki elmagyarázná a pontos működését (melyik lábra mikor milyen feszültség kellene menjen). A kijelzőt ha lehetséges 5V-ról üzemeltetném. C forráskódot is szívesen fogadom, az is megteszi magyarázathelyett.
A kijelző - ha elolvastad a leírását - 11.4-14V-os tápfeszültséget igényel.
Ez egy olyan kiijelző, amibe folyamatosan kell a megjelenítendő adat újból és újból ciklikusan beküldeni. Ehhez kb. 218 * 521 pixel * 60 Hz = ~7MHz-es sebességgel kell tolni bele az adatot, folyamatosan. Az általad választott mikrokontroller ahhoz túl gyenge, hogy ezt szoftverből megcsinálja (mondjuk min. 1 nagyságrenddel gyorsabb cpu kéne), hardver támogatása pedig nincs hozzá. Megoldási lehetőségek: - olyan mikrokontrollert használni, amiben van kijelzőhöz hardver támogatás, - olyan kijelzőt használni, amiben van memória meg vezérlő, - a mikrokontroller és a kijelző közé egy memóriával rendelkező vezérlőt iktatni (pl. SSD1963), - a mikrokontroller és a kijelző közé diszkrét alkatrészekből (pl. valami FPGA) egy külső áramkört építeni, ami ellátja a memória + vezérlő funkciót. A hozzászólás módosítva: Nov 14, 2012
Köszönöm a gyors választ. Az adatlapban szerepelt néhány meghajtó ic, gondolom az is megfelelne. Mindegy akkor ezt a projectet egy kicsit majd halasztom. Mindent kösz.
Hali. Az lenne a problémám hogy szereztem egy 128*36px felbontású OLED kijelzőt egy Sony Ericsson W380 telefon előlapjáról. Ezt a kijelzőt szeretném meghajtani. A kérdés a lábkiosztás és a vezérlő IC lenne, esetleg SPI-n vagy I2C tud e kommunikálni AVR-rel? Ha esetleg még valaki tudná van egy másik OLED kijelzőm is egy Sony NW_E005-ös mp3 lejátszóból amit szintén AVR-rel vezérelnék. Előre is köszönök minden hasznos infót.
A szöveg oda vissza megy
először jobbra majd balra . valószínű hogy hardverhiba van
Kis elöre lépés történt a dologban, gondoltam leddel kivizsgálom hogy Az LCD lábára megy e jel, és megjelent vmi szöveg
"J''jj bhbddl hdlln fnbld" Szóval ezekszerint kéne mindegyik Data lábra, és talán a többi E,RS egy 4k lehuzó ellenállás?
A E és RS lábak jok voltak, a data lábakon kelett modositanom, de még mindig csak zagyvaság jelenik meg.
Akkor még mindíg nem jó a bekötés , de már látod a fényt az alagút végén
A hozzászólás módosítva: Nov 29, 2012
De ha a bekötés nem lenne jo, akkor nem jelenne meg semmi, mert a parancsok is rosszul mennének ki, meg nem is mozogna, vagy rosszul gondolom? És csak akkor irt ki akármit is mikor hozzá értem a leddel a legalsó databit lábához.
Az mclr lábat 10k val húztad fel + ra ? Az is csinálhat furi dolgokat
A program jó, áramköri hibád van. Nem csak a bekötés számít, de ez már tényleg nem ebbe a topicba való, keress egy LCD-s topicot!
Igen ugy van felhuzva, de mi a megoldás rá, hogy kéne h jó legyen? más kapcsolásnál is igy jártam el, nem fordult elő semmi gond
Kompatibilis-e az LCD kijelző? Van-e esetleg másik kijelző amivel ki tudnád próbálni?
Miért ne lenne kompatibilis a kijelző??? De azt hiszem csatlakozási hiba lesz mégis, méghozzá a lcd leg alacsonyabb bitja és a pic RD3 lába között.
A kijelzok belso felepitese nem teljesen egyforma. Vannak tobbfele chippel szerelt tipusok, es meg ezen belul is vannak kulonbsegek, pl a display RAm cimek is elterhetnek. Meg egy fontos dolog: a fel nem hasznalt labakat le kell kotni a GND-hez. Valamint a kontrasztfeszt is be kell allitani. Ebben az a csavar, hogy keszulnek kijelzok amihez negativ kontrasztfeszt kell adni. Ugy -4-5 voltot. Ugyhogy talan ezeknek kellene utananezni, hogy biztos lehess a kompatibilitasban. Keresni kellene egy adatlapot a kijelzohoz, es azon megnezni ezeket a dolgokat. Ja meg kerdes: 4, vagy 8 bites uzemmodot hasznalsz, es hasznalod-e a BUSY jelet. Esetleg valami kapcsolasi rajz a bekotesrol lehet hogy kozelebb vinne a megoldashoz.
No, végre müködik. A probléma az volt h az LCD tűs csatlakozója nem volt, teljesen rendben, a egy bit nem csatlakozott, cinezés közben kicsit tul let melegitve, majd meghuztam lefelé és nemérte el az LCD tűi. Mostmár minden okés
|
Bejelentkezés
Hirdetés |




Mert úgy hobbiból jó lenne vele próbálkozni 

először jobbra majd balra . valószínű hogy hardverhiba van




