Fórum témák

» Több friss téma
Fórum » TDA7294 végerősítő
 
Témaindító: Dióda, idő: Ápr 17, 2006
Lapozás: OK   390 / 611
(#) morzsa15 válasza reloop hozzászólására (») Dec 8, 2012 /
 
De így nem fog rajta át menni az áram? Csak ez ugye 230 és nincs kedvem vele játszani..
A hozzászólás módosítva: Dec 8, 2012
(#) david91 válasza morzsa15 hozzászólására (») Dec 8, 2012 /
 
Szia! Az 1-10nF os kondenzátor nagyjából 3M-300kohm nagyságú reaktanciát (ellenállást) képvisel 50Hz-en. Ez nagyon kis szivárgó áramot enged át, gyakorlatilag semmit. Arra figyelj, hogy a feszültségtűrése megfelelő legyen!
(#) morzsa15 válasza david91 hozzászólására (») Dec 8, 2012 /
 
Találtam egy ilyen kondit
47K 275v x2
MCY/HTCC GPF

sárga színű
(#) reloop válasza morzsa15 hozzászólására (») Dec 8, 2012 /
 
Ebből a sok adatból csak az x2 felel meg a számodra, mely jelzi, hogy váltakozó árammal terhelhető. A 47k jelentése 47000pF, azaz 47nF - túl nagy. A 275V feszültségtűrés sikítva elmegy ugyan, de 400V-os lenne az igazi.
Minden esetre, ha kipróbálod végzetes hiba nem történhet. Legalább hallod, hogy innen származik-e a pattanó hang.
A kikapcsolt állapoti fogyasztás a 47nF-nál tényleg mérhető lenne, bár a vele soros trafó tekercs még csillapít rajta azon felül is mint amit david91 kolléga kiszámolt.
Átfutottam pár Elektrotanyáról letöltött gyári készülék kapcsolási rajzát, onnan vettem kondenzátor paramétereket.
(#) morzsa15 válasza reloop hozzászólására (») Dec 8, 2012 /
 
Na találtam egy másikat adatok:
472M
x2:400v
y3:250v
A hozzászólás módosítva: Dec 8, 2012
(#) reloop válasza morzsa15 hozzászólására (») Dec 8, 2012 /
 
Nem tudom a 472M megfejtését. Javaslom Kondenzátor kérdés témában érdeklődj.
(#) morzsa15 válasza reloop hozzászólására (») Dec 8, 2012 /
 
1.0K 250v CMC ez esetleg?
(#) reloop válasza morzsa15 hozzászólására (») Dec 8, 2012 /
 
Ebből meg a CMC-t nem ismerem.
(#) morzsa15 válasza (Felhasználó 13571) hozzászólására (») Dec 8, 2012 /
 
És akkor melyiket tudom használni kapcsolóhoz?
(#) varada hozzászólása Dec 10, 2012 /
 
Tisztelt Fórumtársak!

Nagyon megköszönném ha valaki elküldené az általa megépített 7294-es erősítő tápegységének rajzát illetve tanácsokat a táp építéséhez. Illetve az is érdekelne hogy ki milyen előfokot ajánl a kapcsoláshoz.
A válaszokat előre is köszönöm
(#) reloop válasza varada hozzászólására (») Dec 10, 2012 /
 
Szia! Rod Elliott (ESP) olyan szépen lerajzolta, hogy azt mellékelem.
Általános tanácsok Király Tibortól.
A hozzászólás módosítva: Dec 10, 2012

Táp.gif
    
(#) varada válasza reloop hozzászólására (») Dec 10, 2012 /
 
Köszönöm szépen a gyors választ biztos hasznos lesz.
(#) varada hozzászólása Dec 10, 2012 /
 
szerintetek egy BEAG AET 250 trafójáról elmenne ez a kapcsolás? az eredeti kézikönyve azt írja hogy teljes kivezérlésen 190W-ot fogyaszt az aet 250.
(#) reloop válasza varada hozzászólására (») Dec 11, 2012 /
 
Eddig is két AB osztályú végfok volt rajta, ezután is az lesz. Az igénybevétele a hangsugárzó impedanciáján múlik, és azon, mennyire vezérled ki.
(#) varada válasza reloop hozzászólására (») Dec 11, 2012 /
 
Tehát mondjuk 8 ohm-on elég pufferelésel bírná a sztereo 7294-es kapcsolás teljes kivezérlését?
(#) reloop válasza varada hozzászólására (») Dec 11, 2012 /
 
Az a legtermészetesebb! Lehet 4 ohm-on is járatni 60-70W csatornánkénti teljesítménnyel. Onnan már a torzítás úgyis megugrana.
(#) varada válasza reloop hozzászólására (») Dec 11, 2012 /
 
Köszönöm szépen a segítséged remélem sikeres lesz az erősítőépítésem.Esetleg egy jó előerősítőés hangszínszabályzót tudsz hozzá amivel szépen szólna?
(#) reloop válasza varada hozzászólására (») Dec 11, 2012 / 1
 
Az erősítő elég érzékeny ahhoz, hogy egy hangerő és egy balansz potenciométerrel szabályozd, ha hangkártyáról, vagy CD-játszóról hallgatod. Gyengébb források számára használhatsz elé 2-4-szeres erősítésű műveleti erősítőt.
Mindezt egyben, hangszínszabályzással kiegészítve NE5532+LM1036-tal így ajánlom elkészíteni.
Megépítve így fest.
(#) varada válasza reloop hozzászólására (») Dec 11, 2012 /
 
Köszönöm a gyors segítséget! Nagyon sokat segítettél nekem az elindulásban.
(#) loli34 hozzászólása Dec 11, 2012 /
 
Üdv mindenkinek!segitséget kérnék!a napokban kiprobáltam egy hidalt tda7294-es panelt,ami 8ohm-ba tökéletesen müködött! de 4ohm-ba recsegö hangot ad ki!ez terméyzetes jelenség,vagy a hiányos panel az oka(az elözö gazdája a 2200uf 50v kondikat lesporolta rola"igy használta") a válasz elöre is köszönöm!
(#) reloop válasza loli34 hozzászólására (») Dec 11, 2012 /
 
Szia! Gyakori kérdést tettél fel, alig telik el hónap, hogy valaki meg ne kérdezze. Hídra ne köss 8 ohm-nál kisebb ellenállású hangszórót!
(#) loli34 válasza reloop hozzászólására (») Dec 11, 2012 /
 
Köszönöm a gyors válszt!probáltam a hozzászolások közt megtalálni a választ,de sajnos nem sikerült!amugy 8ohm-ba tökéletesen szol!volt nagyon sok gyári végfokom,de ez a pár ezer forintos kis szerkezet,meglepöen jol szol! köszönöm!
(#) Szabi1 hozzászólása Dec 12, 2012 /
 
Sziasztok!
Menyire lehet bízni a TDA 7294 beépített rövidzár védelmében?
(#) vipera1997 válasza Szabi1 hozzászólására (») Dec 12, 2012 /
 
Ha lehet így mondanom semennyire!
(#) ImiDj válasza Szabi1 hozzászólására (») Dec 12, 2012 /
 
Én személy szerint még nem égettem le Tda 7294-et.Ha tulmelegszik a chip akkor limitálya a kimenetet szóval ha rővidre zárod akkor felmelegszik a tok és belép a védelem.Én ugy tapasztaltam jól műkődik.Véletlenűl ősze érintettem a kimenetet és csak rángatta a trafót(vagy 3másodperc)Hogy tovább birta volna nemtudom.Nekem jók a tapasztalataim edigg.....
(#) ImiDj válasza loli34 hozzászólására (») Dec 12, 2012 /
 
Ha szigeteletlenűl teszed a bordára és jó a hő átvitel akkor elmegy 4ohm-on is(csak kell szigetelni a bordát a főldtől mert - tápfesz lesz rajta).Amugy ha lecsőkented a tápfeszt +-25v...+-30V simán kell menyen 4ohm-on.Igaz 8ohm-ra ajánlott a hid.A recsegés természetes tulmelegszik a tok és belép a hővédelem
(#) vipera1997 válasza ImiDj hozzászólására (») Dec 12, 2012 /
 
ÉN már kb 6-7 tda-t robbantottam/tettem tönkre idén.de lehet mind az enibam volt
A hozzászólás módosítva: Dec 12, 2012
(#) ImiDj válasza vipera1997 hozzászólására (») Dec 12, 2012 /
 
Nekem tda 7293-al van rosz tapasztalatom.Mind meghalt amenyit őszeszereltem.Lehet hamisak voltak egydarabig műkődőtt utána anyi.Még +-25V-ot sem birta.Vagy 6db ment igy elAzóta nem is foglalkozok veleRobantottál?Pedig ezek nagyon strapabiróak,gondoltam is éppen hogy letesztelek 1-et menyit bir meg hogy birja a rővidzárat.Vagy hamis az ic-d vagy nem jól raktad ősze vagy zárlat keletkezik valahol.Minden esetre ez nem természetes
A hozzászólás módosítva: Dec 12, 2012
(#) vipera1997 válasza ImiDj hozzászólására (») Dec 13, 2012 /
 
Úgy sikerült robbantani, hogy fordítva atta rá a tápfeszt nemfigyeltem eléggé.
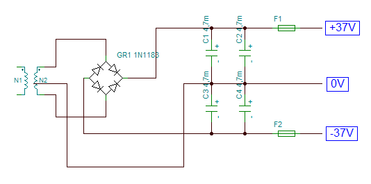
(#) varada hozzászólása Dec 13, 2012 /
 
Kedves fórumtársak!

Affelől szeretnék érdeklődni hogy ez a tápegység kapcsolás megfelelne-e a sztereo 7294-es meghajtására illetve hogy a biztosítékokat jó helyen helyeztem-e el és milyen értékeket adjak neki.

táp.jpg
    
Következő: »»   390 / 611
Bejelentkezés

Belépés

Hirdetés
XDT.hu
Az oldalon sütiket használunk a helyes működéshez. Bővebb információt az adatvédelmi szabályzatban olvashatsz. Megértettem