Fórum témák
» Több friss téma |
Fórum » Hangváltók (készítése)
A mértékegységeket a mérőszámtól szóköz választja el. A személynevekből képzett mértékegységek (Volt, Ohm, Amper, stb.) nagybetűvel írandók!
A közép pozitív oldalához kell kötni a tekercset kondit, utána a ellenállást. Bízzunk benne hogy megfelelő a tekercs
Szerintem a tekercs alulátereztőként műkszik tehát azt is sorba kell kötni. Tekercs-kondi-ellenállás a pozitív ághoz. A mélyhez nem baj, ha nem kerül semmi. Igen a Sanyo ugyan az, viszont ellenőrizni kellene, hogy a doboz eleje nem e le akar esni, mert azok az idióták a hangszóró selymet az előlap és a doboz közé ragasztották. Tehát ha jó, nem mozog (ütögesd is meg, nekem le esett/elvált egy közepesen határozott kis kalapácsos ráütéstől a dobozon belül) utána A hangszórókat szereld előre, mert belülről vannak elhelyezve, ez elég hülye ötlet volt. Utána legalább 2mm kábelel cseréld ki a belső vezetékelést és ilyennel is kösd össze az erölködővel. A hozzászólás módosítva: Dec 5, 2012
Sziasztok. Hangváltót szeretnék készíteni. Csak azt nem tudom, hogy kel kiszámolni vagy méretezni a tekercseket. (mH-uH) Ha valaki tud segitsen.
Tessék:
Bővebben: Link
Sziasztok!
Lenne egy olyan problémám hogy hangváltómban a kondik melegednek olyan 15/20 watt teljesítmény körül. Elvileg bőven elkéne bírnia a teljesítményt. Egy régi Pioneer SA-950 el hajtom meg és sal hangszórókra van rákötve. Kérném segítségeteket. A hangváltó tipusa SAL HV328 és névlegesen 200 wattosak. 20 watt felett már forróak teljesen a kondik. A kondik már lettek cserélve mert az előzők is felhevültek és eldurrantak. 22µF és 47 µF kondik vannak benne. Köszi előre is A hozzászólás módosítva: Dec 14, 2012
Szia! Az a kis nyomoronc elkó ebben az alkalmazásban teljesen alkalmatlan. Ilyet keress!
Gondold meg. Ha a 200 W -ot ráengeded a 4 ohmos hangszóróra, az kb 7 A -t jelent, ami a kondenzátor veszteségein jelentős valódi hőt produkál. Ide kis veszteségű kondenzátorokat kell alkalmazni, az általános elkók pedig nem arról híresek, hogy alacsony veszteségűek lennének. Persze léteznek speciálisan erre a feladatra gyártott elkók, de azoknak az áruk is más.
A hangszóróim 8 OHM os SAL SPA 3040 és DP35. Milyen elkót ajánlanál ami jó lenne nem melegedne és minőségre is jó? reloop felhasználó által ajánlott kondik jók?
Köszi szépen.
Szia! Igen, a reloop kolléga által ajánlott fóliakondi jó lesz! Kapacitásban megfelelőt keress, feszültségtűrésben 100V vagy inkább afelett legyen!
Ha kapacitásban nem találsz ekkorát, akkor több kisebb kapacitásút párhuzamosan kötve is összerakhatod a kívánt értéket. A hozzászólás módosítva: Dec 17, 2012
A párhuzamosan kapcsolt kisebb kapacitásoknak is minimum a 100V feszültségtűrés és polarizálatlannak kell lenniük - egészítem ki a válaszod a biztonság kedvéért.
Így van! Köszönöm a kiegészítést!
Köszönöm szépen a sok segítséget!
8 ohm; RMS 150W;350 Hz-nél 12 dB meredekséggel kellene vágjon körülbelül.
Nem kapkodtad el...
A tekercset 1-1,2mm-es huzalból kellene készíteni 6mH értékre (légmagosan rézhuzal temető lesz, ezért jobb lenne a vasmagos tekercs). A kondenzátor pedig 47µF kapacitású, min. 100-160V-os legyen. Ezekkel az értékekkel kb. 300Hz-től kezd el vágni. A hozzászólás módosítva: Jan 9, 2013
Jók ! De ekkora értékek ritkábban vannak használva. 1-6.8µF gyakoribb , de vannak olyan pozíciók ahol ekkora kell.
Meglepően magas értékek. Ha nem a szűrő tag része akkor el is hagynám. (pl zoobel)
Adok én is egy linket: http://logotech.hu/index.php?module=termekek&sub=termekek.php&akt_m...=10301 A szűrőtagba csak végső esetben tegyél bipol elkót , sima elkót soha. Több darab párhuzamosan kapcsolva az értékek összeadódnak. Sorosan pedig a replusz művelet szerint. Pont fordítva mint az ellenállásoknál.
Szia!
Itt egy apróhirdetés, ahol vannak nagyobb értékű fóliakondik (még olyan is ami neked kell)! Nyugodtan keresd őt bizalommal!!
"REMIX C3013 10µF 160V -600,-Ft/db"
Jó drágák. A boltban én nemrég vettem 250,-Ft-ért darabját. Mondjuk az jobb volt, Wima. Az ilyen 10 µF Remix-eseket itt kerülgetem, az lett volna itthon jópár darab. Körül kell nézni. Ugyanaz a kondi van ahol 250-Ft, van ahol 750 Ft.
Sőt, börzén akár 200Ft alatt is szerezhetsz. Orosz olaj-papir kondikat is lehet ilyen áron venni egyeseknél még.
Nem beszélek én rá senkit semmire, iránymutatást szerettem volna adni, mert úgy érzem bizonytalan a fórumtárs a dolgában! Nyilván lehet olcsóbban is hozzájutni dolgokhoz, csak keresni kell. Nem akarok én rosszat...
Sziasztok,
Ilyen hangszóróim vannak: Visaton FRS8 és Visaton W170S, 8ohmos mindkettő, mint a linkeken. Ezekből szeretném megépíteni ezt a hangsugárzót. Ezt a hangváltót adják hozzá, ha valaki a kitet megveszi, én meg azt gondoltam, hogy elkészítem magam is ezt a bonyolult szerkezetet ![]() Találtam egy méretezési segédletet, azt szeretném megkérdezni, amit ez a segédlet tervez 3,3mH többsoros légmagos tekercset, az a tapasztalatok szerint használható lesz? (a képen ez látható) Másik kérdésem, hogy a kondi értéke mennyire kritikus? Összerakható-e pl. 100+47µF-ból, ami ugye majdnem 150... Valami különleges kondi kell ide, vagy "sima" elkó is használható? Esetleg ha valakinek vannak pont ilyen értékű holmijai feleslegben, kereshetne magánban, egyszerűsítve a helyzetemet ![]() Köszönöm.
Nagyon jó ötlet , egy kész tervet építeni. Az egy bipoláris elkó. Elméletileg nincs polarizálva ,de attól függetlenül van egy jelölése.
3.3 mH tekercshez jó sok huzal kell az biztos. Akár egy ilyen kalkulátorral is kiszámolhatod. 5-10 % eltérést meg sem hallasz. Ennyi szórása lehet a hangszóróknak is.
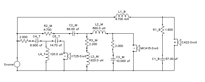
Remélem valaki tudna segíteni egy kis váltó értelmezésben. Mellékeltem egy képet amin egy váltó van, ilyen váltássokkal:
- The Boomer is filtered using a Linkwitz Riley (Order 2) / 12dB/oct with a Fc set at 500Hz (low pass filter) - The Medium is filtered using a Linkwitz Riley (Order 2) / 12dB/oct with a Fc set at 500Hz (high pass filter) - The Medium is filtered using a Linkwitz Riley (Order 4) / 24dB/oct with a Fc set at 3000Hz (Low pass filter) - The tweeter is filtered using a Linkwitz Riley (Order 4) / 24dB/oct with a Fc set at 3000Hz (high pass filter) Nah itt akadtam el, a 2. meg 4. rendű váltásokban miért van kevesebb alkatrész, mint kéne? Pl. A magas nekem csak 3. rendűnek tűnik, egy érzékenységet csökkentő ellenállással. A mély akár 2. rendű is lehet, hogyha össze lehet vonni a zobel taggal, ezt nem tudom. Még esetleg arra gondoltam, hogy a 4. rendű dolgok, elektronikusan kisebbek, de akusztikusan már 4. rendűek. Esetleg más ötlet?
Nem lesz használható! Ilyen vékony huzallal ennyi menetnek NAGY a belső ellenállása, (csak vastagabb huzallal csökkenthető)!
"sima" elkót soha ne használj passzív crossoverbe, csak is fóliakondenzátorokat.
Mi a kérdésed?
Nem akarok vitát kezdeményezni, de valamiért publikálja a gyártó a hangváltót ezekkel a paraméterekkel. Azért köszönöm.
"sima" elkóval is? Ma le modeleztem és nagyon rossz hangja van! Majd ha megépíted rájössz csak akkor késő lesz!
A "sima" elkót eddig csak Te emlegetted, már megbocsáss. Bipolárissal gondoltam, mint a linkelt pdf-ben. Azt nem vitatom, hogy fóliával jobb, mint ahogy a 3,3mH is kialakítható ferrit magossal is.
De vannak gazdasági megfontolások is, és (oldalanként) pl. 70db jobb minőségű 2,2µF fólia kondi párhuzamosan az egész projekt költségvetésénél többe kerülne... Így meg lehet, a projekt minősége bánja, de ez van. Néhányan megépítették már, és nem panaszkodtak rá. Csak ez lehet, hogy egy alacsonyabb minőségi osztály. De továbbra sem akarok (tudok) vitatkozni, ahhoz nincs elég felkészültségem. Csak kérdeztem. |
Bejelentkezés
Hirdetés |




Szerintem a tekercs alulátereztőként 





