Fórum témák

» Több friss téma
Fórum » DC motor/lámpa PWM szabályzása
 
Témaindító: redcar, idő: Márc 3, 2006
Témakörök:
Lapozás: OK   66 / 155
(#) zolika60 válasza Tyson05 hozzászólására (») Feb 9, 2013 / 1
 
Az ékszíjtárcsát lehet kuglófnak is nevezni, csak mindenki félre érti.
(#) mex válasza Tyson05 hozzászólására (») Feb 9, 2013 /
 
Igazából nem lehet csigának nevezni... Amire Te gondolsz az a kötélcsiga, de annak több lényeges eltérése van az ékszíjtárcsához képest. Az egyik meghatározó: a csiga a tengelye körül elfordul szabadon, míg az ékszíjtárcsa rögzített.
(#) Tyson05 hozzászólása Feb 10, 2013 /
 
Nem tudja valaki, hogy az autóban lévő hűtő-fűtő ventilátor motor mennyit fordul percenként?
1400ford/min kb?? Hogy tudnám lemérni?
(#) crazybob válasza Tyson05 hozzászólására (») Feb 10, 2013 /
 
Szai! Nem kell lemérned mert 2800-3000 körül forognak. Azaz a 12V 48W-os 3000 fordul.
(#) tibcsi62 hozzászólása Feb 10, 2013 /
 
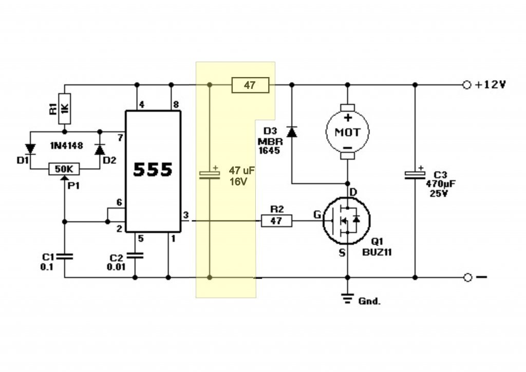
Opel astra fűtőventilátor fordulatszám szabályzását szeretném megoldani. A motor adatai : 12V-19A- 240W ( max.fordulaton "4"). A fórumon találtam kapcsolási rajzot csak az autóban a negatív az fixen csatlakozik a motorhoz és fűtőventilátor fokozat kapcsolója kapcsolja a pozitívot egy előtét ellenálláson keresztül. Ezt az előtét ellenállást szeretném kiváltani PWM-re. Mellékelem az autónak az elvi rajzát és ilyet találtam 555-el csak ezen negatívot kapcsolgat, nálam pedig pozitívot kellene kapcsolgatni. Létezhet olyan kapcsolás aminél megmaradna az eredeti fokozat kapcsoló ( 0-1-2-3-4 állású )?
(#) crazybob válasza tibcsi62 hozzászólására (») Feb 10, 2013 /
 
Én most akarom megépíteni pont ezt a kapcsolást amit feltettél. Szerintem a fokozatkapcsoló megmaradhat, ha az 0-tól 100K ohm -ig szabályoz mert azzal akkor kiválthatod a potit. Bár szerintem azok az ellenállások teljesítményre vannak, azt meg nem tudom, hogy jó-e.
(#) proli007 válasza tibcsi62 hozzászólására (») Feb 10, 2013 /
 
Hello!
Én megrajzoltam neked, de hogy a kocsiban működni fog-e és találsz bele olyan P-Fet-et ami nem könyököl le a 17A-tól, az már a Te bajod..
üdv!
(#) Tyson05 válasza crazybob hozzászólására (») Feb 10, 2013 /
 
Hűű... ez egészen biztos?
Mert mikor bekapcsolom nem úgy néz ki mint ami 3000 -el forogna.
(#) crazybob válasza Tyson05 hozzászólására (») Feb 11, 2013 /
 
Lehetséges, hogy a 4 fokozat nem engedi rá a teljes áramot, de nekem ami van az egy Lada ventilátor motor és az 2800-at forog/min és, ahogy néztem az ilyen DC motorok többnyire ennyit forognak, persze kivétel az áttételes.
(#) tibcsi62 hozzászólása Feb 11, 2013 /
 
Én a motor egy kivezetését lehúztam és így mértem áramerősséget ( 18,9 A ) 4-es fokozaton. Az előtét ellenállást kivettem és a jó 3-as fokozatnál mértem 1ohmot. 1-2-es fokozatnál szakadást mutat a műszer. A fordulatot nem tudom ,de szerintem is 2800 körül forog.
(#) tibcsi62 válasza proli007 hozzászólására (») Feb 11, 2013 /
 
Szia ! N-Fet -el meg lehetne oldani ?
(#) proli007 válasza tibcsi62 hozzászólására (») Feb 11, 2013 /
 
Hello!
Szerinted miért rajzoltam P-vel? N-Fet esetén a Gate feszültségnek, nagyobbnak kell lenni mint a tápfesz. Vagy is Dc/Dc konvertert kellene bele építeni, és ahhoz Fet meghajtót használni. Létezik un. "Felső oldali Fet maghajtó" is de szerintem azokkal nem lehet 100% kitöltést alkalmazni.
üdv! proli007
(#) xNorbi hozzászólása Feb 11, 2013 /
 
Helló

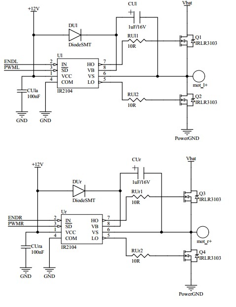
Az alábbi kapcsolási rajz szerint terveztem egy nyákot, de sehogy se sikerül felélesztenem. Két modell DC-motort vezérelnék egy mikroprocesszorral.

Az áramkör felső felét próbálom működésbe hozni a sárgával jelölt átkötést nem kötöttem be se a hozzá tartozó ICt nem raktam be. Leírom hol mit mértem, mérőeszközként egy olcsó multimétert és hangkártya oszcilloszkópot használok:
1.láb +7,8V
2.láb 0V illetve 4,91V ezt egy gombal bármikor tudom kapcsolgatni, a mikroprocesszortól jön
3.láb 25%kitöltési PWM jel a mikroprocesszortól
4.láb föld azaz 0V
5.láb 0V
6.láb 3,1V de az oszcilloszkóp semmilyen jelet nem mutat
7.láb szinten 3,1V és szintén semmi sem látható az oszcilloszkópon
8.láb 7,3V

Már mindent próbáltam tanácstalan vagyok. Tudna valaki segítteni? Jóll terveztem meg a nyákot?A nyákon talállható alkatrészeket használtam fel az IRLR3103 helyett RFP50N06 megfelelő? Diódának gondoltam megfelel az 1N4148 is. A kimeneten a multiméter 3,1Vot mutat, a hangkártya semmit(inkább ennek hiszek) ha rákötök egy DC-motort meg se mozdul.
A hozzászólás módosítva: Feb 11, 2013
(#) (Felhasználó 46585) válasza tibcsi62 hozzászólására (») Feb 11, 2013 /
 
Meg, de ehhez le kell kötni a motor testre menő vezetékét. Nekem is ilyen gondom van, de ehhez le kell szerelni a műszerfalat...
(#) pimi9 válasza xNorbi hozzászólására (») Feb 11, 2013 /
 
IC adatlap 3. oldal UVLO (8-9.8V fölött kapcsol be az IC)
(#) xNorbi válasza pimi9 hozzászólására (») Feb 12, 2013 /
 
Na erre nem is gondoltam, holnap kipróbálom. Köszönöm!
(#) JZoli válasza (Felhasználó 46585) hozzászólására (») Feb 12, 2013 /
 
Talán egy hónapja lehetett, hogy szereltem egy Opel Astra kombi ventilátorát, abban az ellenállások közül kettő ment tönkre, de ott a motortér felől (az ablaktörlőlapátok alatt) lehetett ehhez hozzáférni, ez egy "F" Astra volt. Van egy csatlakozó amin a motor kivezetése van, meg egy másik ami a kapcsoló felől jön. Én is átkötöttem ezt és a negatív ágba tettem egy PWM szabályzót amivel azóta is meg van a tulaj elégedve. Az egésszel csak annyit akartam mondani, nem biztos, hogy műszerfalat kell bontani.
A hozzászólás módosítva: Feb 12, 2013
(#) (Felhasználó 46585) válasza JZoli hozzászólására (») Feb 12, 2013 /
 
Júj, ez nagyon jó hír. Nekem is F Astrám van és valaki azt mondta, hogy le kell szerelni a műszerfalat. És nekem csak a legerősebb fokozatban megy már a venti. Teljesen digitális, vagy megfagyok, vagy megfőlök benne... jön a jobb idő, rögtön megcsinálom. Köszönöm!
(#) proli007 válasza (Felhasználó 46585) hozzászólására (») Feb 12, 2013 /
 
Hello!
Ha le lehet kötni a testet, akkor természetesen meg lehet oldani. De imádom a dezinformátorokat.. "Mellékelem az autónak az elvi rajzát és ilyet találtam 555-el csak ezen negatívot kapcsolgat, nálam pedig pozitívot kellene kapcsolgatni. "
üdv!
(#) (Felhasználó 46585) válasza proli007 hozzászólására (») Feb 12, 2013 /
 
Tudom, hogy tudod...
(#) patkolttojas válasza tibcsi62 hozzászólására (») Feb 12, 2013 /
 
Szia!

Talán a BTS555 megoldja.

http://www.picotech.com/applications/pwm_drivers/#chap5
A hozzászólás módosítva: Feb 12, 2013
(#) Tyson05 hozzászólása Feb 13, 2013 /
 
Sziasztok!
Szükségem lenne egy kis segítségre. Számítógép tápegységéről akarok üzemeltetni egy 12V-os DC motort.
Mikor bekapcsolom a tápot, az be is kapcsol, megy szépen... De mikor rá rakom a motort, a motor éppen egy kicsit megugrik, és lekapcsol az egész táp.
Tudtok segíteni, hogy mi lehet a probléma?
Előre is nagyon szépen köszönöm.
(#) _vl_ válasza Tyson05 hozzászólására (») Feb 13, 2013 /
 
Az a probléma, hogy a motor induláskor túlterheli a tápodat, mivel a névleges teljesítményének 5-10-szeresével indul. Megoldás lehet kisebb motor vagy nagyobb táp.
(#) Tyson05 válasza _vl_ hozzászólására (») Feb 13, 2013 /
 
Köszi, a választ!
Hogy nagyobb tápot? Nagyobb A számút?
(#) _vl_ válasza Tyson05 hozzászólására (») Feb 13, 2013 /
 
Mondjuk 300 Wattos helyett 500 Wattos.
(#) Tyson05 válasza _vl_ hozzászólására (») Feb 13, 2013 /
 
Ebben az az érdekes, hogy amiről üzemeltetni akarom, és lekapcsol, az 350 watt-os és kipróbáltam egy másik táppal, ami csak 300 watt-os és arról meg megy.
(#) crazybob hozzászólása Feb 13, 2013 /
 
Sziasztok!
Megépítettem a képen látható kapcsolást, csak az a problémám, hogy bármerre tekerem a potit, folyamatosan padlógázon pörög. Ami különbség az én kapcsolásomban, hogy FET-nek egy IRFZ48N van benne, aminek a gate árama min: 2-4 V nálam viszont az IC 3-as lábán csak 1,5V van.
Kérem aki hozzá tud szólni az segítsen nekem.
Előre is öszi mindenkinek.
(#) patkolttojas válasza Tyson05 hozzászólására (») Feb 13, 2013 /
 
Szia!

A probléma ismerős. Több megoldás van, az egyi az, hogy lágyindítón keresztül teszed rá a motort, vagy egy PWM-en keresztül indítod fokozatosan feltekerve a kitöltést, avagy áramkorlátozos PWM-et (CCPWM) használsz. Az impulzus jellegű terheléseket a PC tápok nem viselik valami jól, hiszen rövidzárvédettek is.
(#) crazybob válasza (Felhasználó 13571) hozzászólására (») Feb 13, 2013 /
 
Köszi!
Szerintem a FET jó mert, ha rákötök egy motort akkor megy szépen, meg én is erre a problémára gondoltam először. Lehet, hogy akkor az IC lesz rossz, mert először elfelejtettem, hogy majd tükörképpen kell behelyezni az IC-t és eléggé meghajlítgattam.
Köszi!
(#) pimi9 válasza crazybob hozzászólására (») Feb 13, 2013 /
 
Próbálj meg egy kondit tenni az 1-es és a 8-as láb közé.
Következő: »»   66 / 155
Bejelentkezés

Belépés

Hirdetés
XDT.hu
Az oldalon sütiket használunk a helyes működéshez. Bővebb információt az adatvédelmi szabályzatban olvashatsz. Megértettem