Fórum témák
» Több friss téma |
Az ékszíjtárcsát lehet kuglófnak is nevezni, csak mindenki félre érti.
Igazából nem lehet csigának nevezni... Amire Te gondolsz az a kötélcsiga, de annak több lényeges eltérése van az ékszíjtárcsához képest. Az egyik meghatározó: a csiga a tengelye körül elfordul szabadon, míg az ékszíjtárcsa rögzített.
Nem tudja valaki, hogy az autóban lévő hűtő-fűtő ventilátor motor mennyit fordul percenként?
1400ford/min kb?? Hogy tudnám lemérni?
Szai! Nem kell lemérned mert 2800-3000 körül forognak. Azaz a 12V 48W-os 3000 fordul.
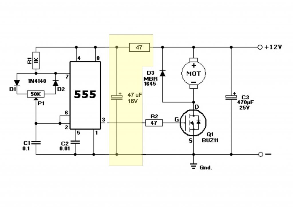
Opel astra fűtőventilátor fordulatszám szabályzását szeretném megoldani. A motor adatai : 12V-19A- 240W ( max.fordulaton "4"). A fórumon találtam kapcsolási rajzot csak az autóban a negatív az fixen csatlakozik a motorhoz és fűtőventilátor fokozat kapcsolója kapcsolja a pozitívot egy előtét ellenálláson keresztül. Ezt az előtét ellenállást szeretném kiváltani PWM-re. Mellékelem az autónak az elvi rajzát és ilyet találtam 555-el csak ezen negatívot kapcsolgat, nálam pedig pozitívot kellene kapcsolgatni. Létezhet olyan kapcsolás aminél megmaradna az eredeti fokozat kapcsoló ( 0-1-2-3-4 állású )?
Én most akarom megépíteni pont ezt a kapcsolást amit feltettél. Szerintem a fokozatkapcsoló megmaradhat, ha az 0-tól 100K ohm -ig szabályoz mert azzal akkor kiválthatod a potit. Bár szerintem azok az ellenállások teljesítményre vannak, azt meg nem tudom, hogy jó-e.
Hello!
Én megrajzoltam neked, de hogy a kocsiban működni fog-e és találsz bele olyan P-Fet-et ami nem könyököl le a 17A-tól, az már a Te bajod.. üdv!
Hűű... ez egészen biztos?
![]() Mert mikor bekapcsolom nem úgy néz ki mint ami 3000 -el forogna.
Lehetséges, hogy a 4 fokozat nem engedi rá a teljes áramot, de nekem ami van az egy Lada ventilátor motor és az 2800-at forog/min és, ahogy néztem az ilyen DC motorok többnyire ennyit forognak, persze kivétel az áttételes.
Én a motor egy kivezetését lehúztam és így mértem áramerősséget ( 18,9 A ) 4-es fokozaton. Az előtét ellenállást kivettem és a jó 3-as fokozatnál mértem 1ohmot. 1-2-es fokozatnál szakadást mutat a műszer. A fordulatot nem tudom ,de szerintem is 2800 körül forog.
Szia ! N-Fet -el meg lehetne oldani ?
Hello!
Szerinted miért rajzoltam P-vel? N-Fet esetén a Gate feszültségnek, nagyobbnak kell lenni mint a tápfesz. Vagy is Dc/Dc konvertert kellene bele építeni, és ahhoz Fet meghajtót használni. Létezik un. "Felső oldali Fet maghajtó" is de szerintem azokkal nem lehet 100% kitöltést alkalmazni. üdv! proli007
Helló
Az alábbi kapcsolási rajz szerint terveztem egy nyákot, de sehogy se sikerül felélesztenem. Két modell DC-motort vezérelnék egy mikroprocesszorral. Az áramkör felső felét próbálom működésbe hozni a sárgával jelölt átkötést nem kötöttem be se a hozzá tartozó ICt nem raktam be. Leírom hol mit mértem, mérőeszközként egy olcsó multimétert és hangkártya oszcilloszkópot használok: 1.láb +7,8V 2.láb 0V illetve 4,91V ezt egy gombal bármikor tudom kapcsolgatni, a mikroprocesszortól jön 3.láb 25%kitöltési PWM jel a mikroprocesszortól 4.láb föld azaz 0V 5.láb 0V 6.láb 3,1V de az oszcilloszkóp semmilyen jelet nem mutat 7.láb szinten 3,1V és szintén semmi sem látható az oszcilloszkópon 8.láb 7,3V Már mindent próbáltam tanácstalan vagyok. Tudna valaki segítteni? Jóll terveztem meg a nyákot?A nyákon talállható alkatrészeket használtam fel az IRLR3103 helyett RFP50N06 megfelelő? Diódának gondoltam megfelel az 1N4148 is. A kimeneten a multiméter 3,1Vot mutat, a hangkártya semmit(inkább ennek hiszek) ha rákötök egy DC-motort meg se mozdul. A hozzászólás módosítva: Feb 11, 2013
Meg, de ehhez le kell kötni a motor testre menő vezetékét. Nekem is ilyen gondom van, de ehhez le kell szerelni a műszerfalat...
IC adatlap 3. oldal UVLO (8-9.8V fölött kapcsol be az IC)
Na erre nem is gondoltam, holnap kipróbálom. Köszönöm!
Talán egy hónapja lehetett, hogy szereltem egy Opel Astra kombi ventilátorát, abban az ellenállások közül kettő ment tönkre, de ott a motortér felől (az ablaktörlőlapátok alatt) lehetett ehhez hozzáférni, ez egy "F" Astra volt. Van egy csatlakozó amin a motor kivezetése van, meg egy másik ami a kapcsoló felől jön. Én is átkötöttem ezt és a negatív ágba tettem egy PWM szabályzót amivel azóta is meg van a tulaj elégedve. Az egésszel csak annyit akartam mondani, nem biztos, hogy műszerfalat kell bontani.
A hozzászólás módosítva: Feb 12, 2013
Júj, ez nagyon jó hír. Nekem is F Astrám van és valaki azt mondta, hogy le kell szerelni a műszerfalat. És nekem csak a legerősebb fokozatban megy már a venti. Teljesen digitális, vagy megfagyok, vagy megfőlök benne... jön a jobb idő, rögtön megcsinálom. Köszönöm!
Hello!
Ha le lehet kötni a testet, akkor természetesen meg lehet oldani. De imádom a dezinformátorokat.. "Mellékelem az autónak az elvi rajzát és ilyet találtam 555-el csak ezen negatívot kapcsolgat, nálam pedig pozitívot kellene kapcsolgatni. " üdv!
Szia!
Talán a BTS555 megoldja. http://www.picotech.com/applications/pwm_drivers/#chap5 A hozzászólás módosítva: Feb 12, 2013
Sziasztok!
Szükségem lenne egy kis segítségre. Számítógép tápegységéről akarok üzemeltetni egy 12V-os DC motort. Mikor bekapcsolom a tápot, az be is kapcsol, megy szépen... De mikor rá rakom a motort, a motor éppen egy kicsit megugrik, és lekapcsol az egész táp. Tudtok segíteni, hogy mi lehet a probléma? Előre is nagyon szépen köszönöm.
Az a probléma, hogy a motor induláskor túlterheli a tápodat, mivel a névleges teljesítményének 5-10-szeresével indul. Megoldás lehet kisebb motor vagy nagyobb táp.
Köszi, a választ!
Hogy nagyobb tápot? Nagyobb A számút?
Ebben az az érdekes, hogy amiről üzemeltetni akarom, és lekapcsol, az 350 watt-os és kipróbáltam egy másik táppal, ami csak 300 watt-os és arról meg megy.
Sziasztok!
Megépítettem a képen látható kapcsolást, csak az a problémám, hogy bármerre tekerem a potit, folyamatosan padlógázon pörög. Ami különbség az én kapcsolásomban, hogy FET-nek egy IRFZ48N van benne, aminek a gate árama min: 2-4 V nálam viszont az IC 3-as lábán csak 1,5V van. Kérem aki hozzá tud szólni az segítsen nekem. Előre is öszi mindenkinek.
Szia!
A probléma ismerős. Több megoldás van, az egyi az, hogy lágyindítón keresztül teszed rá a motort, vagy egy PWM-en keresztül indítod fokozatosan feltekerve a kitöltést, avagy áramkorlátozos PWM-et (CCPWM) használsz. Az impulzus jellegű terheléseket a PC tápok nem viselik valami jól, hiszen rövidzárvédettek is.
Köszi!
Szerintem a FET jó mert, ha rákötök egy motort akkor megy szépen, meg én is erre a problémára gondoltam először. Lehet, hogy akkor az IC lesz rossz, mert először elfelejtettem, hogy majd tükörképpen kell behelyezni az IC-t és eléggé meghajlítgattam. Köszi!
Próbálj meg egy kondit tenni az 1-es és a 8-as láb közé.
|
Bejelentkezés
Hirdetés |

















