Fórum témák
» Több friss téma |
Fórum » VFD óra IV-6 csövekkel
Témaindító: rockersrac, idő: Jún 28, 2010
Témakörök:
Ennyire futotta mára, kimaradt 4db pin (gombok + dcf + piezo + alarm + ledek.. kevés lesz ez) 3 rezerválva a shift register(ek)hez.
A hozzászólás módosítva: Márc 20, 2013
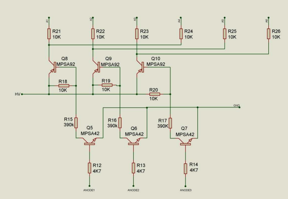
Csak ami egyből szemetszúrt: A 300 ohmos anódellenállások nem jók 15k kell. Most akkor 6 anód vagy a 3x2 multiplex a hv5812-vel?
Hopsz tényleg, 170V-nál 15k ohm. Átjavítom. Az anódok még nem biztos hogy multiplexelve lesznek, még átgondolom.
A HV csak a katódokat multiplexeli. TLP627 lesz csak nem találtam olyan library-t. A hozzászólás módosítva: Márc 20, 2013
Amúgy, csak egy kérdés. A lent képen itt nincs semmi multiplex. Ez csak kettesével kapcsolja az anódokra a HV-t.
Ha a Q5-re rámegy az 5V a mikrokontrollerről akkor az a Q8on keresztül rákapcsolja az 1-es és 4-es csövekre a 170V-ot nem? Akkor már meg lehetne úgy is oldani ahogy a másik képen van, ugye? Egy TLP627 kimenetére már sok lenne 2db anód. A hozzászólás módosítva: Márc 20, 2013
... És egy trimmer kondenzátor a PCF8583 osc bemenete és a tápja közül...
Ez mi célt szolgál? A kristály frekvenciáját lehet vele korrigálni?
Ha jól láttam a tlp627 60mA-rel terhelhető, a nixicsöveken néhány mA folyik, szerintem elvinne kettőt, ahogy az eredeti kapcsolásban is egy fokozat hajtja őket. Természetesen multiplexelve vannak az anódok hiszen a 6 anódból egyszerre csak 2-2 van a HV feszültségen, mert egyszerre 2 digit aktív. A katódok sem statikusan vannak meghajtva, mert a kijelzendő számoknak megfelelően a 3 ütemben más-más kimenetek aktívak. A trimmerrel az óra pnotosságát lehet finomhangolni.
A hozzászólás módosítva: Márc 20, 2013
Ennyi még belefért a 628(A) ill 648A programba. 0 és +1 óra korrekciót tud, az EEPROM 0x3D címére kell beírni az értéket.
Nagyszerű ! Ez hogy működik? Ha az órához egyet hozzáad, akkor éjfélkor a dátum is előre ugrik? Nem veszekszik össze a dcf-ből nyert dátummal?
Szia!
A DCF77 -ről sikeresen vett idő órájához hozzáadja a EEProm(0x3D) & 0x01 -et, ezt az időt írja be a software időbe majd meghívja a időkorrekciót végző rutint. Ez utóbbi korrigálja az 23:00 és 23:59 között vett időt, ha az eltolás +1 óra. Vivel csak 6-8 utasítás hely van / volt csak a 16F628 -cal kompatibilis módban, csak a 0 és a +1 korrekciót valósítja meg. Nagyobb pozitív korrekciónak a DCF77 vételi területe, a negatív korrekciónak a dátum korrigálásához szükséges utasítások száma az akadálya.
Ezt nagyon jól kitaláltad!!!
![]() Üdv,Csupasz
Ezen filóztam, amikor a kérdés felkerült a topicba, de így már értem. Esetleg a Mule v2 nixis verzióba is belefér ez a módosítás?
Elnézést de csak most van időm belépni a fórumba.
igen a téli - nyári és a nyári - téli áttérés akkor van, amikor a DCF77 áttér.
Sajnos elírtam a korrekció címét a programban...
Értsem úgy ,hogy ez az utobbi csatolmány már a jó ?
Sajnos egyhamar nem tudom mert még az alkatrészeket meg kell rendeljem, a nyáklapot meg kell rajzóljam . még lenne egy kérdésem a csengetés hány másodpercig tart vagy manuálisan kell leállitani ?
mindenesetre nagyon szépen köszönöm eddigi fáradozásodat !
A csengetés hosszát az epromban lehet meghatározni
Idézet: Másodpercenként sípol egyet. A leállítása távirányítóval, vagy gombnyomással lehetséges. (Ez ugyanúgy működik mint a nixis változatnál.) „Az ébresztési hangjelzések száma a belső adat EEPROM 0x3E címén található. 1...63 decimális, (0x01...0x3F hexadecimális) érték adható meg. 0 megadása egyenértékű az 1 megadásával.” A hozzászólás módosítva: Márc 22, 2013
Sziasztok! Megpróbáltam beindítani az mtibi77 féle iv-18 csővel készült órát IV-18 óra. A max6921 helyett hv5812 került bele és nincs is vele gond, az órán a kijelzés beindult. Azonban egyéb furcsaságokat tapasztalok: ha a ds1629 rtc SCL felhúzó ellenállása a kapcsolásban van megváltozik a kijelzés 00-00-00 helyett 08-08-08 jelenik meg, nem értem hogyan szólhat bele a kijelzésbe az I2C busz felhúzó ellenállása. Ezek után persze nem lep meg, hogy az óra nem kommunikál az rtc-vel (nem jár az óra). Szkóppal látom, hogy vezérlőjelek mennek az SDA, SCL kimeneteken, ha az rtc nincs a kapcsolásban akkor sem változik semmit a viselkedése mintha egyáltalán nem is látná az rtc-t. A gombok működnek az óra vált a dátum és az időkijelzés között, de a menu gomb nem jól működik, folyamatosan váltogatja a kijelzett digiteket és egy idő után ha visszatér az óra kijelzéshez de nem lehet beállítani az órát semelyik menüpontban és a kijelzés is értelmezhetetlen a köztes menu lépésekben.
Valaki esetleg megépítette már ezt az órát van róla tapasztalat, hogyan működik? A hozzászólás módosítva: Júl 3, 2013
Szia! Én nem igen ismerem a lelki világát de a felhúzó ellenállások értékét próbáltad e változtatni,illetve nincs e forrasztóanyag maradvány valahol mi ellenállásként viselkedik nem kívánt helyeken? A felhúzóknak úgy tudom egyformának kell lenni mind az SDA és SCL vonalon..
Próbáltam 10k , 5,1k 4,7k nem változott. A ds1629-ből készítettem egy másik adapteres változatot, ahol ügyeltem a gyors forrasztásra kevés ónnal, az se megy. Átírtam a progit ds1307-re azzal se megy. Kezdem azt hinni, hogy ez a proton basic nem kezeli jól az i2c-t. De elvileg a 16f627-es programnak a 16f628-ban változtatás nélkül mennie kellene ügye? Amit befordítottam 16f628-ra és 16f648-ra mind ugyanúgy viselkedik (I2c nem megy és belepofázik a kijelzésbe, menü nem jól megy)
Pic 16f628-al és a ds1629-el az eredetileg az RA0 és RA1 en lévő SDA,SCK portokat áttettem a az RA2,RA3-ra és most ketyeg az óra, a kijelzés is jó. A menü is megjavult, csak irtóztatóan gyors a váltás az egyes funkciók között és az értékek növelése és csökkentésénél. Egyelőre így nincs sensor és buzzer, de majd átnézem, mitől nem működött. Ha valaki tudja, kérem magyarázza meg
A hozzászólás módosítva: Júl 3, 2013
Szépen működik...
Elkezdtem tervezni hozzá panelt és a tápot plusz a váltóáramú fűtést is beindítom majd. A programot fényerő szabályzással és hőmérséklet kijelzéssel akarom még bővíteni (esetleg dcf-fel). A háza készül aluminiumból... A hozzászólás módosítva: Júl 4, 2013
[off]Majd ha lesz Hp41C ő megmondja a frankót
[off]
A hv5812 hol szerezted? Nem egy elterjedt típus ez sem.
Made in China (Ebay) 2 dolcsi alatt van az ára, ha többet veszel (free shipping).Ebay
Sziasztok!
A SKY féle 6 csöves VFD órát kezdtem el építeni viszont pár alkatrész eltérő. Az lenne a kérdésem ,hogy ez befolyásolja -e a pontos működést? Bővebben: Link 33 µF 16V Tantál kellene de csak sima elkó van 150 µF helyett 220 uF 2 db 5 uH-s induktivitás csak 4,7 uH 7-35 pF-os trimmer kondi helyett 6-100 pF Ezekkel az eltérésekkel is pontos lesz?
Hello!
A trimmer kondival a CLK gen. frekvenciáját lehet pontosabban beállítani. A szükséges érték 25-35pF között szokott lenni, ha befér a nagyobb tartományú kondi, akkor betehető, bár ha 1 fordulatú, akkor csak a tartomány alsó 1/3-a lesz kihasználva, vagyis ennyivel pontatlanabb beállítást eredményez. A 7815 melletti 150K az első DC-DC konverter kimenőfeszültségét állítja be, nem látom, hogy a kapcsolásban vagy a beültetésin ez az érték eltérne... Az 5uH-is értéket sosem számoltam ki pontosan, ez az eltérés viszont amúgy sem számottevő. A tantál kondenzátorokat a DCDC konverterek bemeneteihez tettem abból a megfontolásból, hogy jobbak a nagyfrekvenciás tulajdonságai, de használható pl. low esr kondi is, bár ilyen kis teljesítmények esetén nem annyira lényeges ez a tulajdonság, elmegy a simával is. A 150u az első DCDC konverter kimenetén van, nagyobb értéke kisebb hullámosságot eredményez, csak beférjen a két nyák közé. |
Bejelentkezés
Hirdetés |
















