Fórum témák
» Több friss téma |
Mielőtt kérdezel, a következő két dolgot ellenőrizd!
I. A helyes tápfeszültségek megléte.
II. A kimeneten van-e egyenfeszültség.
Élesztés.
Pedig most jó. Ami eddig volt egy bemeneten -> jele be utána sorba 1µF -> IC bemenete, és a bemeneti láról testre egy 1nF-os kondi. Ebben az esetben igen erősen gerjedt. Most pedig a gyári ajánlás szerinti van, jel->470nF->IC bemeneti láb. Így alig, ha van sistergés csak annyi amennyi eddig is volt. (halk súgás) Szerintem eléggé nőtt a teljesítménye esetleg majd kisebb kimeneti ellenállásokra cseréljem a 0,5 ohm-os ellenállásokat? Köszönöm a fáradozásotokoat "reloop" kollégával. A rajzot pedig külön nagyon köszönöm.
A hozzászólás módosítva: Máj 4, 2013
Üdv! Én is így jártam annó, egy másik tda ic-vel hogy sistergés volt, amíg nem tettem a bemenetre egy potit. Próbáld ki lehet neked is elfog hallgatni.(a sistergés)
A hozzászólás módosítva: Máj 4, 2013
Köszönöm szépen. Ez elfogadható ennyi a legtöbb végfoknak van ennyi sistergés a szokásos. Ezt is lehet a kábellel szedi össze.
A hozzászólás módosítva: Máj 4, 2013
Sziasztok!
Azt meg lehet oldani, hogy egy audi erősítő, amiben van i2c és data bemenet is, tudjam üzemeltetni olyan rendszerben is ahol nincsennek ilyenek? Tda7564 van benne elvileg. A rajzát meg is találtam, de nem tudtam életre kellteni. Gondolom az imént említett rész hiánya miatt. Segítsetek!
Üdv!
Egy tda1557-es erősítőt építek, és hozzá akarok egy lm1036-os hangszínszabályzót. A kérdés az lenne, hogy ezt lehet-e egy nyáklapra tervezni, vagy jobban járok azzal ha külön külön csinálom?
Szia! Nyugodtan teheted közös panelre, nem zavarják egymást.
A TDA1557 közvetlen, pufferről táplálható. Az LM1036 a szerény táphullámosság elnyomása miatt feszültségstabilizátort igényel, például 7812-t. Vedd figyelembe, hogy a stabilizátornak legalább +15V-ra van szüksége, a TDA1557 pedig nem kaphat +18V-nál magasabbat. Ésszerűnek tűnhet a TDA1557 stabilizátorra kötése, de túl sok veszteséggel járna. Az LM1036 bekapcsolási tranziense miatt a TDA1557 mute időállandóját válaszd/kísérletezd kellően nagyra! Készítsd róla rajzot, nézzük át közösen!
Itt a cikkek közt található sztereó hangszínszabályzó kapcsolási rajza alapján építettem. Erősítőjét is szintén itt található "4 csatornás erősítő TDA1558Q IC-vel" cikk szerint.
Még régebben terveztem, csak most lett rá időm hogy bele is kezdjek az építésbe. Próbáltam arra törekedni, hogy minél kevesebb vezetéket használjak. Remélem azért átlátható a terv
Nagyon jó lett!Ügyes vagy!
Nem tudom milyen tápot fogsz használni, de az LM1036 számára a stabilizátor csaknem megkerülhetetlen. A nyomtatott áramkörön feltétlen alakíts ki csillagpontot! Oda kéne a 2200µF kondit is helyezni.
A két IC között a dupla elkó helyett egy fólia (kb 1uF) szerencsésebb lenne.
Tanulmányoztam még a NYÁK tervet. Az erősítőnél számolj azzal, hogy az 5, 8 valamint a 3, 10 táplábakon 3A, együttesen 6A csúcsáram fog folyni. Kicsit megtévesztett, hogy Titi 1558-ról írt cikkére hivatkoztál, a TDA1557 lábkiosztása eltérő. A rajzodon azért helyesen szerepel
vipera1997: Köszönöm, visszanézve sokat fejlődtem az elmúlt másfél évben elektronika terén. Suliban mást tanulok, így amit tudok, azt mind itt tanultam
![]() reloop: Tápot még én sem tudom hogy mi lesz. Csillagpontosan elég csak az erősítő részét megcsinálni? Köszönöm a segítséget, következő héten újratervezem, és azt is felrakom.
Üdv! Már az előerősítős topikban kérdeztem, de senki sem válaszolt, mivel ez is erősítő gondoltam megkérdezem itt is, hátha több sikerrel járok. A kérdésem az lenne, hogy valaki nem-e tud olyan előerősítő kapcsolási rajzot, ami működik szimpla 5 V-ról? Mindegy hogy ic-s vagy tranzisztoros, a lényeg, hogy működjön 5 V-ról. 2-3x-os erősítésre lenne szükségem. Van egy xperia x mini II-tipusu telefonhoz való kis hangszóróm, amit az én telefonom nem tud kihajtani teljesen, mivel van rajta micro usb bemenet( töltés miatt, meg ott is lehet jelet beadni), kifele is jön az 5V és akkor egy jack lenne a vége, csak a droton lenne rajta ez a kis előerősítő.
Még mindig ott tartok, hogy nagy brumm van a GPA 800-ban. Illetve 0.4Vdc a kimeneten. Ez egy jó érzékenységű hangszóróval igencsak bosszantóan hangos tud lenni.
Egyenlőre kishangszóróval próbálva szól 2-2 pár van bekötve az MJL-ekből, szól, de ha rákötöm próbaképp a nagyhangfalat mégis hogy viselkedik és mekkora a zúgás, akkor azonnal leold a relé. Talán azért mert túl kicsi lenne a 8 ohmos kimeneti impedancia csak 2 pár tranyó beforrasztásával?
Szia! A GPA800-at nem sikerült közismert erősítő sémára ráhúzni. Nincs mit tenni, rajzold vissza.
Hát nem lesz könnyű, ráadásul dupla oldalas.
Most rákötöttem az összes tranyót. Jól megy. 2x22Vdc-vel hajtom próbaképp kis 60-70W-os trafóval. A kimeneten pici sistergés jelen van mint amikor nincs adás a rádión. Valami szűrőkondi lehet. Melyiket lenne érdemes átnéznem?
Nos találtam valamit:Bővebben: Link
A csökkentett táp miatt is viselkedhet így.
Léci valaki nézzen bele hogy jó e már nagyon neki fognák, de nem merek...
Szia!
Ha felraknád kép formátumban, akkor máris több ember át tudná nézni. 7912 bekötése? Bővebben: Link A hozzászólás módosítva: Máj 6, 2013
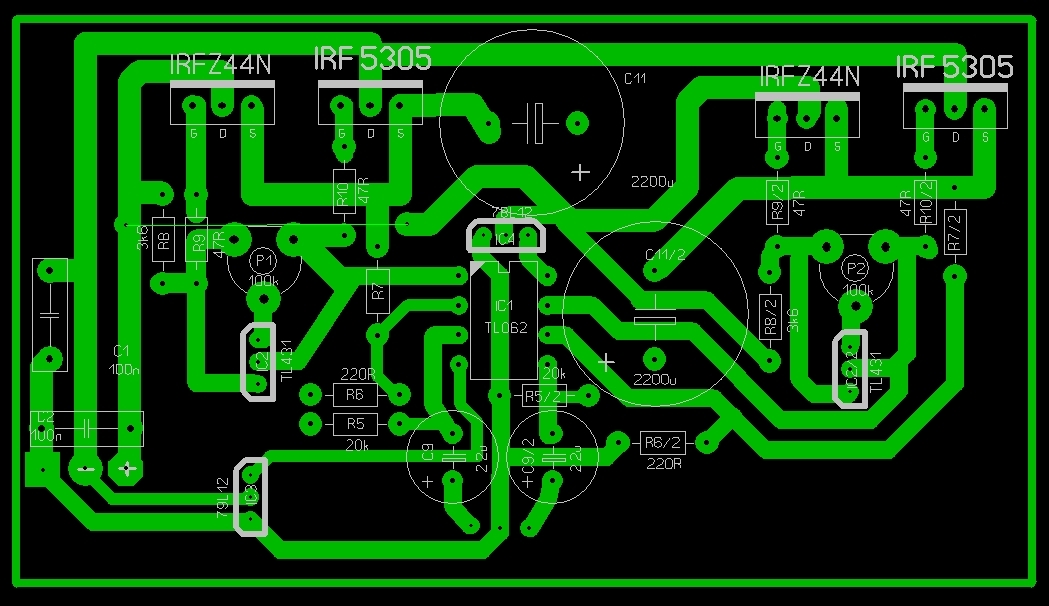
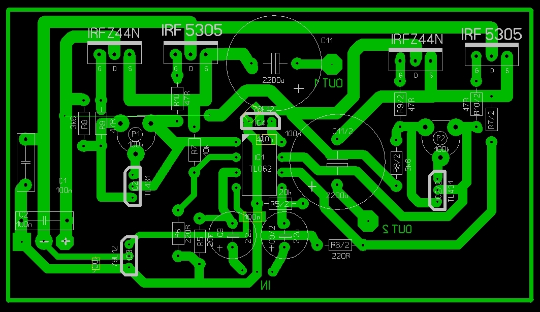
Hello!Valakinek van nyákterve ehhez a kapcsoláshoz?
Szia! R5, R6, C11 lóg a semmibe. Mi lenne ez?
R5 R6 az megy GND-re C11 Kicsatoló kondenzátorok.
Hiába titkolod, rájöttem a Drakulát építed
Nem titok, az volt eddig is a LAY-nak az a neve....
Asszem ez a végleges, remélem már hibátlan...
Az IC 6-os láb üresen maradt, vidd oda a visszacsatolást!
Légy kedves az R5/2-t kihagyni a visszacsatolásból! A másik oldalt olyan szépen csináltad.
Akkor most...
Már fáradtság az úr... |
Bejelentkezés
Hirdetés |













