Fórum témák
» Több friss téma |
Mielőtt kérdezel, a következő két dolgot ellenőrizd!
I. A helyes tápfeszültségek megléte.
II. A kimeneten van-e egyenfeszültség.
Élesztés.
Van egy 3w kis erősítőhöz rajzom és az lenne egy kérdésem, hogy az ic-nek 1,9 lába hova megy, esetleg sehova?
Az IC típusát gugliba írva ilyet kapsz. A harmadik oldalán láthatod, valóban sehova.
Eszt láttam csak nem voltam benne biztos, hogy rá kell őket kötni a földre de akkor nem köszi
Jó sok nyákot és maratószert dobsz ki, ha ilyen nagy méretben hagyod a nyákot a maratásra. Miért nem vágod le kisebb méretre mielőtt maratóba teszed. Én mindíg a nyákhoz méretezem az edényzetet, és annyi kloridott kap, hogy 1-2 mm-re lepje el a panelt. Ha meg olyan kedvem van, akkor még ringatom, hogy jól érezze magát a nyák.
A hozzászólás módosítva: Máj 13, 2013
Készítettem egy meghajtót híd-kapcsoláshoz.
Szia Köszönöm,este elájultam aludnom kellett.Veszek kloridot és megcsinálom ez szimpinek tűnik. Trimmert teszek majd rá, hozzá igazítom a rajzot, még egyszer köszönöm.
A hozzászólás módosítva: Máj 14, 2013
Szia a nyákok eleve ekkora méretűek,a marató az meg sósav,és hidr.peroxid volt, de többet nem használom,leszedi a festéket és a fóliát is nagyrészt amit nem kellene. Még a Mechanikai laborból maradtak minden méretű vágott nyákok,ezekkel kísérletezem,csak a legtöbb két oldalas,és igy soká tart maratni,,de dolgozom az ügyön.
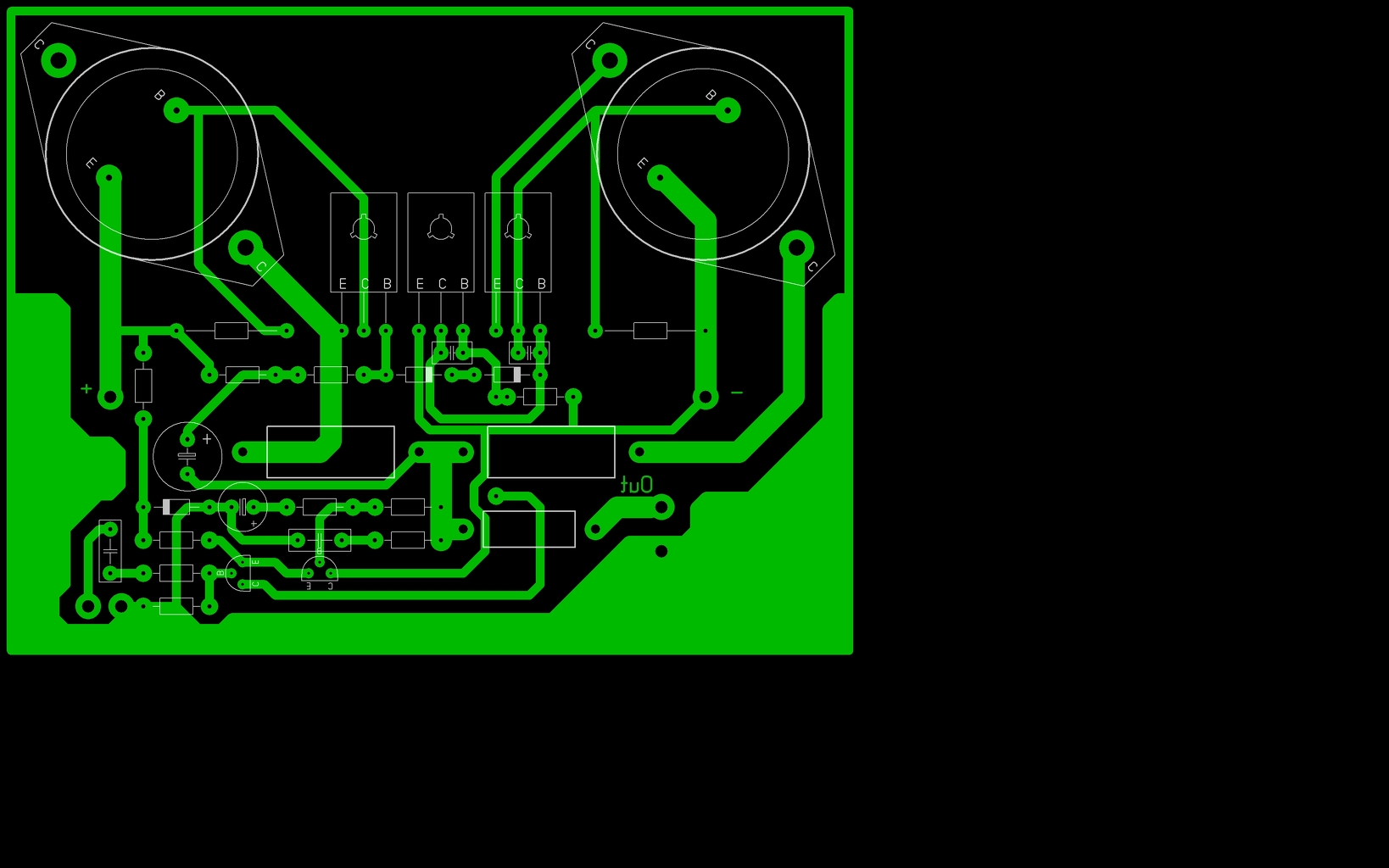
Sziasztok! Reloop fórumtársamnak!Meg kérhetnélek arra hogy amibe segítettél erősítőbe,be tudnád tenni a lay rajzába az 560 ohmos ellenállás helyett egy 1k trimmert, mert ezzel tudom beállítani a kimeneti DC-t,és azt a nyugalmit állító kis kapcsolást,és ha már legközelebb készíttetek nyákot,akkor már ezek benne legyenek,mert így utólagosan be építve kicsit csúnyácska a panel.Segítségedet előre is köszönöm.Üdv,Zsolt.
A hozzászólás módosítva: Máj 14, 2013
Az elképzelt tápfeszültség +-50v,és lényegébe ha jónak látnád át tervezheted,jelenleg mje340/350 van benne.
Hivatkozás. T4, T6 pozícióba BD239C- BD240C megnyugtatóbb lenne. A 4 ohm terhelésen elérhető 11A csúcsáram már erősen visszahat rájuk.
Szerinted bele tervezhető az 1k trimmer,és a nyugalmit szabályzó kapcsolás?
Az természetes! Foglalkoztat a gondolat, milyen lenne egy TL431 a zener dióda helyén. Azzal is lehetne kimeneti DC-t állítani. Persze csak alternatív megoldásnak szánom.
Én úgy gondolom,hogy ne bonyolítsuk túl,ez így nagyon jó a kapcsolás ahogy van,de igazán akkor lesz jó,ha azt a két alkatrész bele illeszted a kapcsolásba.Én nem értek a rajzolgatáshoz,és azért kértelek,hogy meg csinálnád-e.
A hozzászólás módosítva: Máj 14, 2013
Sziasztok!
A tescoban lehet kapni azt a 1000-1500Ft-os pc hangfalat,biztosan tudjátok melyik az.. Abban van egy pici erősítő,és az lenne a kérdésem hogy a két kimenet egy GND-ről osztódik ketté? Előre is köszönöm a segítséget!
Szia!
Igen, azonosról.
Köszönöm szépen!
Üdv!
Megépítettem az előző hozzászólásnál található rajzot, és valami nem stimmel vele. Ha bekapcsolom akkor zúg. Hogyha hangot adok neki, akkor halkan hallható a zene. Már kínomban mindent csavargattam, és egyszer csak eltűnt a zúgás, a zene szépen szól nem torzít, és minden funkció működik, de ha leveszem a tápfeszültséget, és újra csatlakoztatom, akkor ugyanúgy búg. Megint csavargatni kell, hogy ne búgjon. Általában a hangerőt, meg basszust kell felcsavarni, hogy átessen normál működésbe. Vajon mi okozhatja ezt?
Sziasztok!
Lenne egy kis problémám, és szeretném a segítségeteket kérni. Van egy AKG márkájú vezeték nélküli fejhallgatóm. Rádiós, tehát nem infrás. Rég tönkre mentek a hangszórói, ezért átépítettem a vevő részt egy dobozba, simán a hangszóró helyére kötöttem egy bármilyen erősítőt, tökéletesen működik, egy dolgot kivéve. Nem sztereó, és hamar megeszi az elemet. Hamar rájöttem, hogy hídkapcsolásban van a végfoka, szóval földelem a kimenetek felét a bármilyen erősítővel. Mivel annyira kicsi a jelszint, hogy mindenképpen kéne a fejhallgató végfoka, azt kéne csinálnom, hogy valahogy összegzem a jelet egy erősítő fokozatban, és földhöz képest kivezetnem. Igen ám, de amit próbálta egy sima 741-esel, visszacsatolás hiányában elszaladt az erősítés, és persze torz volt. Egy ilyen összegző kapcsolás kéne nekem, hátha van valamelyikőtöknek ötlete. Köszönöm: Laci
Szia Reloop, a fázisfordítón testre kötöttem az ic 5-6 lábait, és igazad volt, síri csend honol most.
Szia! Nem nekem, hanem a fizikai törvényeknek volt igazuk.
Nem martam még, lekéstem a boltot,nem kaptam kloridot
Nekem sem erősségem a rajzolás, nézd át alaposan! Nem tudtam megállni, hogy ne tegyek rá Bridge bemenetet
Szia! Úgy látom derekasan át tervezted,én bízom a tudásodba,legközelebb már ez a széria fog dobogni itt nekem.Köszönöm szépen.
Akkor lássuk hogyan szuperál.
Egy netrádiót építettem routerből. Szeretném bedobozolni olyan igazi asztali rádiónak. A kimenete egy olcsó USB-s hangkártya kimenete. Lesz benne 2 db 4ohm 100mm-es SAL széles sávú autóhangszóró.
Most 5V áll rendelkezésre erről jár a router. Olyan erősítőt kellene bele építenem ami 5V-ról is tud pár wattot előállítani. Esetleg hangszín módosítással. Kapcsolási rajz tanácsot vagy linket szeretnék kérni tőletek! Nem Hi-Fi csak asztali rádió. A hozzászólás módosítva: Máj 15, 2013
Sziasztok, kéne egy olyan erősítőről rajz (ha van nyákrajz akkor az) vagy ic típus ami 4 ohm-on lead 4w körüli teljesítményt 9v-ról (elem)
|
Bejelentkezés
Hirdetés |













