Fórum témák
» Több friss téma |
Fórum » Oszcilloszkóp készítése házilag képcsőből, TV-szkóp
Témaindító: SD, idő: Aug 31, 2006
Témakörök:
Jójó, csak egy agymenés volt, nem gondoltam amúgy teljes képernyőnyi eltérítésre, amúgy is a lemezek alakjának, görbületének a kikísérletezése sok időbe vagy előtanulmányokba kerülnie.
Hát itt vagyok ismét.
Akkor itt megosztom hogy mások is okuljanak, http://www.facebook.com/photo.php?v=630471573647343&set=vb.1000...eatera (sajnos nem tudtam feltölteni ide a videót, ha így nem szabad megosztani ELŐRE IS BOCSÁNATOT KÉREK!) TV "scope"-ra rákötöttem a PC hang kimenetelét a gitár erősítőn keresztül és kapott szinusz , négyszög, fűrészfog, és háromszög jelet . Lényegében a jel alakot csak alul felül levágta,ha mindenen a jel erősséget maximumra állítottam. Szóval Medve tanácsa nyomán meg is építettem az én esetemben TDA2006 erősítőt.( képen bekötési és nyák kivitelezésem) Lényegében úgy működött ahogy elvártam,szinte.Ugyanis telefon hang kimenetelét ezen a kis erősítőn keresztül kötöttem a TV "csope"-ra. Ennek a jelét csodálatosan fel is erősítette majdnem 3/4 képernyőt kitöltve. Viszont,ha ezen a kis (TDA2006)-jel erősítőn keresztül , de PC-ről adtam a jelet sajnos az összes jel alakot szinuszosította, nem volt többé már négyszög se fűrészfog se háromszög, de viszont itt is kitöltötte majdnem a fél képernyőt a TV "scope"-on. Le merem fogadni a kondenzátorok "simítják" szinuszossá a bemenő jeleket, de javítsatok ki ha tévedek. Igen és utolsó két képen egy JVC Kamerának a mini képcsöve, lehet ebből lehetne egy "zseb szkóp"-ot csinálni. De lehet ez már túl kicsi 3X 2,5 cm-es képcsővel.
Meglehet igazad van, az erősítő a rajzon hangszóróra van tervezve, kondenzátorral a kimenetén, jogosan, mert a hangszóró nem kaphat egyenfeszültséget. A mi esetünkben viszont az eltérítőtekercs kaphat egyenfeszt, jobb is, ha legalább alulról nincs frekvenciahatár, ezért javaslom, próbáld ki direktben, a 2200µF nélkül. Cserébe viszont melegedni fog az IC, erre készülj fel. Nem ártana mérni megint, hogy a tekercs mekkora terhelést jelent az IC-nek az adott tápfeszültség mellett, nehogy túldisszipáljon. Bár van benne védelem, ahogy olvasom. Ja és esetleg belefuthatsz némi offszethibába, hiába lesz nulla feszültség a bemenetén, a kimenete kiülhet valamilyen feszültségre. Ezt esetleg kompenzálni kellhet majd valahogyan.
Még valami, szerintem jobb, ha kettős tápról hajtod meg a végfokot. Próbának jó így is, de tervezd úgy, hogy a fejlesztés könnyű legyen.
Rosszabbik esetben elszall az erosito, mivel a direktbe kotott tekercs DC szempontbol csak egy szimpla ellenallas par ohm esetleg par tized ohm nagysagrendben, ergo kicsatolo kondi nelkul nem szerencses (amugy a hangszoro is egy induktiv elem)
Valtoztatni ezen a megoldason csak kompromisszumok aran lehet a kapcsolas jellege miatt. Ha a kicsatolo kondit, a visszacsatolasban a kondit valamint a bemeneti csatolo kondit megnoveled, ezzel javulni fog az also hatarertek, de ezzel szemben romlani fog a felso (kondiknak is van onindukcioja), bar alapjaban veve itt nincs nagy felso hatarertek (induktiv elterites ami raadasul relativ alacsony frekvenciara optimalizalt.) Ha belegondolsz abba, hogy a maximalis frekvencia itt 15625Hz (sorelterites) akkor belathatod, hogy a kepelterites, vagyis fuggoleges elterites milyen gyengusz (elmeletben 15625Hz / 625 sor >> 25Hz ami egy felkep).
A hozzászólás módosítva: Máj 9, 2013
Szia,
segítségképpen feltöltöttem egy cikket, ennek a 3. oldalán megtalálhatod a függőleges eltérítő erősítőt, kondenzátorok nélkül, offszet beállítási lehetőséggel.
Sajnos csak egy oldalt látok amin a sematikus rajz van.
Köszönjük Gabinak! Ezt én elkezdtem annak idején, mikor megjelent, de már nem emlékeztem hogy mikor volt... hát régen. Nos itt a cikk.
A 2006-nak pedig adjál kettős tápot, úgy mehet kondi nélkül! A hozzászólás módosítva: Máj 12, 2013
Pujc:
Nekem is van valami hasonló JVC kamerából kiszedett cucc. Nincs véletlenül hozzá rajzod? Olyasmire gondolok, hogy milyen jeleket, tápfeszt vár...
Nem tudom, nekem megnyitja... Itt van csak külön a rajz. A TDA más, de ezt szerintem applikálhatod a tiédhez.
Ami infó van róla (bekötésim nincsen nagyon sajnálom)
Ez külön a kamerán a mini monitor részre van írva mert külön szerelhető fel rá . JVC Model No. VF-P9E Made in Japan DC 8,5V 1W PU52124C Hiába kerestem rengeteget semmit sem találtam róla leírást de még képet sem a neten. A hozzászólás módosítva: Máj 13, 2013
Meg neked is köszönöm hogy eljuttatod az infót, tényleg nem tudom miért nem jelenítette meg de így már jó !
Mert a .tiff az furfangos, nem minden nyitja meg, ha több oldalas. Nekem egyszerűbb volt az újságból kiszedni,mikor már tudtam mikor volt...
Sziasztok! Olvasgatva a témát eszembe jutott, hogy az 1987-ben épített 4 csatornás tv szkópom még meg van. lehoztam a padlásról, bekapcsoltam, a tápja nagyon zúg, látszik a képen is, hogy valami ször van, igaz a trafót is én tekertem akkor, vadtekercseléses módon. A dizelmotorok befecskendezésének jeleit vizygáltam annó, kiszerelés nélkül, a fűrésze indított üzemmódban is működött:
Üdv!
További képek:
még, mert a méretkorlát miatt nemtudok egyszerre többet:
Impulzív szerkezet, gratuláció! Engem (minket?) az indított fűrészgenerátor kapcsolása érdekelne.
Vagyok ismét. Közben lassan haladok mert vannak más munkáim is sajnos.
(teszek fel pár képet) TDA-s alkatrészeket be kellem még szerezni mert nem volt. Ami most van azzal meg kísérleteztem jól működik. (találtam TBA800-ast talán azt is összerakom addig) Építettem egy jelgenerátort azzal is néztem jól kihúzza annak a jelét tényleg faltól falig. Meg látom itt a 4 csatornás Tv-szkópot , szép! Gratula barany165! Na jól le vagyok maradva.
Szia! A 3187-es fotón a képcső jobboldalán látható,a kapcsolásra ennyi idő távlatából nem emlékszem, visszarajzolni nem tudom mert elajándékoztam, ahogy kifúvattam a portól.
Kinagyítva látszik az Ic tipusa. Képcsövet cseréltem mert eredetileg bontott Elektronika VL100-as kis tv-é volt, de a tudomány áldozata lett, mivel a műhelyben látszott, de a napon nem, így uj csövet vásároltam, de az eredmény ugyan az lett. Pedig a VT minivizorban ugyan ez a képcső egész jó képet adott. A potik is bontottak voltak, de kicseréltem uj müanyagra, bár ne tettem volna- brummi bejött. Ellentétben a másik fórumon futó Pc-scóppal ez jármüvillamosságra jobban használható- lambdajel-stb. Persze itt nincs szép kezelőfelület, de a meghibásodás sem kerül egy laptopba. Az indított módra később lett átalakítva a Rt alapján.Köszönöm a gratulációkat, de elég csúnya, kézzel rajzoltam körömlakkal a nyákot, a hűtőbordát is kézzel alulemezből, igaz akkor még fiatalabb voltam. Üdv! A hozzászólás módosítva: Máj 27, 2013
Sikerült szereznem egy kis TV-t így beépítettem egy öreg nagy gurulós PC házba, majdnem hogy még jól is néz ki. TBA800-as végfokot megépítettem jó zajos meg pattog , és a jelet sokkal rondábban betorzítja. Azt lehet hanyagolom. Viszont kettős tápot megépítettem,de mivel még nem jutottam hozzá azóta se a TDA-k hoz, így arra gondoltam,hogy addig tranzisztorral (ellen ütemű erősítő) is meg lehetne próbálni a jel erősítést. Vagy esetleg ez rossz gondolat?!
A hozzászólás módosítva: Jún 14, 2013
Szia,
Te aztán elég komolyan veszed ezt a fajta szkópépítési lehetőséget ![]() (Szerény véleményem szerint ekkora idő és anyag ráfordítással már lehet, hogy belefoghattál volna egy "normál" szkóp építésébe is) Az ellen ütemű tranzisztoros végfokozat nem rossz gondolat, csak alkatrész igényesebb, mint a TDA-s, de ha rendesen működik, akkor ugyanúgy megtudja hajtani a csövedet. Jó munkát
Hát igen azzal dolgozom amim van. Köszi szépen!!! Nincs scope csövem meg hasonló jóságok. Igyekszem, tudom hogy ez így csak jel alak figyelő , "játékszer".. távol van egy igazi scope-tól. Hát ez van, szeretném kihozni akkor már a lehetőségeimből a legjobbat .
Azon tűnődtem,hogy majd a két tranzisztor nem 100%-os szinkron félperiódusai miatt jelentkezni fog a megjelenített jelben crossover distortion..nem tudom hogy hívják magyarul , talán : null ponti elcsúszás.. (ahol a két félperiódus találkozik, illetve átmegy egyikből a másikba). Kiderül. Idézet: „crossover distortion..nem tudom hogy hívják magyarul” Ha jól tudom, az a keresztmodulációs torzítás. Építs belőle vobblerszkópot, oda nem kell nagy sebesség.
Az AB típusú ellenütemű erősítőnél eredetileg a két dioda a bázisoknál, a keresztmodulációs torzítást hivatott megszűntetni illetve csillapítani. Ennek reményében fogtam hozzá. A bemeneti jelet nagyon gyengén erősíti, itt nem tudom hol lehet a probléma. Talán a tranzisztorok nem épp a legmegfelelőbbek vagy lehet a 0,01µF-os leválasztó kondenzátor van rosszul megválasztva. Valamint van még egy uA741PC jelerősítő IC amit nem sikerült szóra bírnom még.Esetleg valaki tud bekötésit hozzá azt köszönném.
Itt mindennel baj van... A teljesítmény tranzisztorok erősítési tényezője kicsi (10...50-es béta), ezért a meghajtásukhoz is teljesítmény (is) és feszültség kell. A BU508 különösen alkalmatlan itt, mivel kapcsolóüzemű tápok, sorvégfokok számára fejlesztették. Nem párja a BD-nek: komplementer végfoknál komplementer párt használnak, ahol a két tranyó jellemzői nagyban hasonlítanak. A két diódás feszültség-eltoló kisebb teljesítményeknél és igényeknél (zsebrádió) használatos, de jobb a tranzisztoros megoldás, ami beállítható nyugalmi áramot tesz lehetővé, amire azért van szükség, hogy a tranzisztorokat kissé kinyitva a lineáris működési tartományukba kerüljenek. Ennek eredményeképp eltüntethető a keresztezési torzítás (crossover distortion), ami NEM a keresztmodulációt jelenti.
Fentiekből kitűnhet, hogy végfokozatot kondenzátorral (különösen kis kapacitással, pl:10n-val) - meghajtani, kivezérelni lehetetlen. Mellékletben az ősrégi Texas erősítő, aminek igen egyszerű a felépítése és a Te elgondolásod működő megvalósítása. A műveleti erősítő 709, de a 741-est is abból fejlesztették és neki nem kell a külső kompenzáció - ami a rajzon látható - szóval felhasználhatod ide. (Még a lábkiosztásuk is azonos - bemenetek, kimenet, táp - sőt, ha 8 lábú tokban lakik, akkor a 14 lábú bekötésnél jelölt NC lábak nincsenek meg, ezért csak a számozás más. A hozzászólás módosítva: Jún 19, 2013
Természetesen a keresztezési torzításra gondoltam, csak nem fejeztem ki magam egyértelműen.
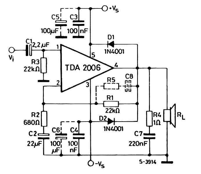
Megépítettem a TDA-s erösítőt aminek a kettős táp kell.(TDA 2030 helyett TDA 2006-ost használtam fel) Benemő jel az 555 IC négyszög ment próbaképp. Az 1K ohm-os pótméterrel csak lefelé tudtam állítani az offset-et. A TDA rövid idő alatt felforrt. Itt nem tudom mi okozhatja ezt. A bemenő jel nullája nekem nem tiszta, de úgy logikus ha a kettős táp középpontjára kerül.
Javítsatok ki,ha tévednék.
Szia!
Nem tudom, de ugyanazt a kapcsolást használtad egy teljesen másik IC-hez?
Tokozása ugyanaz eredetileg csak a teljesítménye más , ennyi az eltérés.
Erre nem vennék mérget. A TDA2006 legfeljebb +-15V-ot visel el.
|
Bejelentkezés
Hirdetés |









































