Fórum témák
» Több friss téma |
Van műszered a mérésekhez? (itt most a legegyszerűbb digitális műszerre gondoltam)
Ha van egy jól működő oldalad, akkor a földponthoz képest mérhetsz. Minél több ponton összehasonlítod, annál nagyobb eséllyel jöhetsz rá a hibára, vagy várhatsz nagyobb eséllyel segítséget. Úgy látszik a nyár miatt eddig még senki nem reagált a nagyobb tudással, és tapasztalattal rendelkező fórumtársak közül. Esetleg képet is tölthetsz fel, ha tudsz készíteni róla. Hátha valaki kiszúr valamit.
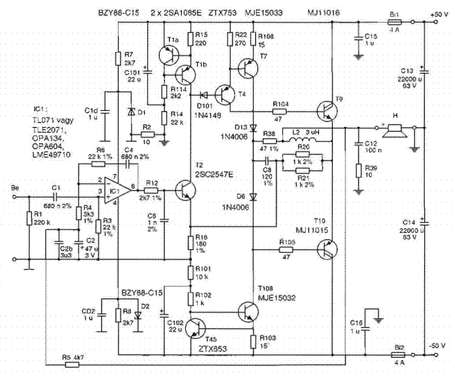
Itt megnézheted, hogy a kapcsolási rajz alapján milyen feszültség értékeknek kell lennie normális működés esetén. A felső értékek a nullához képest értendők.
Ez a legegyszerűbb módszer. Néha még egy ellenállás is brutális hibákat tud okozni sajnos.
Köszönöm a válaszokat! Elkezdtem méregetni áram nélkül és azt tapasztaltam a 2db 2w-os 560-ohm-nál hogy más az érték mint a másik panelon, a másik panelon állandóan 560 ohm-ot mérek még ítt 380 ohm-tól kezd felmenni lassan 500-ig. Kiforrasztottam az egyik végét az ellenállásoknak és az ellenállások jók. Lehet hogy valamelyik tranzisztor okozza a hibát ami közvetlen összeköttetésben van az egyik ellenállással?
Tranzisztor csak közrejátszhat szerintem. Bár ki tudja, még nekem is rejtély ez az erősítő pedig blokkonként fel tudom mondani a működési elvét.
Szia! Hivatkozás. A T9 jelű végtranzisztor a leggyanúsabb. A kimenet le volt választva? Arra is folyhatott az áram mikor az 560 ohm-ot beforrasztott állapotban mérted.
Mind a 2 panelon le volt választva a kimenet a méréskor a táp az rajta volt csak ugye nem volt áram alatt. Egyébként ugyanez a panel kb 1 éve azt csinálta hogy nagyobb hangerőn érces csilingelő hangot adott a magas sugárzóba. De tényleg csak elég magas hangerőn csinálta. Akkor sercegett még így amikor pár éve 4 ohmon akartam hajtani és azt valamiért nem bírta . Ez a panel javítva is volt régen amikor 5 éve kész lett rá kb 1-2 hónapra elmentek a vég tranzisztorai és elfüstölte a kis 22 ohm-os ellenállást is ami a tranzisztor 2 lábát köti össze . De ez elég régen volt és nem hiszem hogy ez befolyásolna a jelenlegi hibát. Előre is köszönöm a válaszokat
Az előbbi rajzon R35 és R36 jelű ellenállások egyike, vagy mindkettő értéke megnövekedett (megnyúlt) az erős terhelés hatására és az áramkorlátozó túl hamar avatkozik be. A leírt jelenség erre utal. Első lépésben frissítsd fel a beforrasztásukat!
ujraforrasztottam és utána elkezdtem méregetni és a t9 tranzisztor aminek a kolektorára a +50 v megy az emitere és a bázisa zárlatos . ezzel a hibával még lehetséges hogy szólt az erősítő? mert halkan tökéletesen szólt.
A T7 rész tud venni a kimenő jel előállításában, hosszan ne kísérletezz azért vele.
én amióta kiköttöttem azóta nem volt áram alá helyezve . csak mérve és nézve volt valamint a 2db tekercs és 2db 560 ohm lett forrasztva ha tudsz rám szánni kis időt akkor kérnék 1 telefonszámot és felhívnálak . előre is köszönöm !
Az erősítővel kapcsolatos dolgokat beszéljük meg itt a fórumban, hogy mások is tudjanak tanácsot adni illetve okuljanak belőle. Egyéb ügyben a nick-nevemre kattintva tudsz privát üzenetet küldeni.
A fórum színvonalának megtartása érdekében kérlek kezd a mondatokat nagybetűvel! A hozzászólás módosítva: Aug 6, 2013
Majd holnap kiforrasztom belőle a t9-es tranzisztort és kivett állapotban megmérem nem-e az a bűnös. Bár számomra érdekes hogy zárlatot mutat és így szólt, igaz erősen recsegve és halkan. Ha mégis rendben lenne a T9 akkor megnézem a T7-es tranzisztort.
Üdv!
Ha a T9 hibás attól még szólhat halkan az AB osztályú működés miatt. Üresjáratban a T9-en nem folyik áram tehát olyan mintha ott se lenne. Tehát halkan szólhat amíg csak az A osztályú végfokozatra van szükség,de amint kellene nyitni a B osztályú véget,jelentkeznek az említett hibák mert a T9 hibája miatt a B osztályú fokozat nem működik.
Nem a t9 volt a hibás végül, hanem bc 212c tranzisztor ami ugyanebben az áramkörben van . De az a problémám hogy kb 2 percig volt jó, most újra ugyanolyan mint azelőtt. Selejt lehetett az új tranzisztor, vagy valami más lehet a hibás? A tranzisztor 2 lába zárlatos az emiter és a bázis.
A hozzászólás módosítva: Aug 9, 2013
A BC212 nem sokat mond, inkább a pozíciószámát add meg. T6-ra tippelek és akkor R36 túl magas értéke lesz a hibás.
Igen a t6 tranzisztor az ha jól látom a rajzon, az előbb elírtam a 2 szélső lába lett zárlatos az emitter és a kollektor. Nemtudom az számít-e hogy a benne lévő tranzisztorra az volt írva hogy cbc 212 b az újon pedig ctbc 212 b van. Az r36 ujraforrasztottam még indítás előtt.
A T6-tal az R36-on eső túl nagy feszültség tud legkönnyebben végezni. Mivel a kapcsolás elég összetett, biztos megoldást az jelent, ha valamennyi alkatrészt kiméred. Nem olyan veszélyes feladat, neki kell esni és csinálni
Ennek az erősítőnek van több kapcsolási változata. Ezek közül az egyikhez -külön kérésre-, készítettem paneltervet. Többféle koncepciót is hallottam/olvastam arról, ez a kapcsolási változatot miért született, de nagyon szeretném a fórumozók véleményét is megtudni. Mivel jobb-több-szebb-okosabb-praktikusabb ez, mint a klasszikus előd?
Ha a tervvel kapcsolatban is vannak vélemények, azt is szívesen olvasnám. A tervet is mellékeltem, illetve képeket a elképzelt kinézetről. Külön érdekesség a 3uH értékű induktivitás rajza. Ez számomra kihívást jelentett, főleg a lábkialakítás.
Láttam már jó pár módosítást, de ezt konkrétan még nem. Aki megalkotta, biztos tudta hogy miért teszi. Ha már elhagyott egy illesztő tranyót az A osztályú részből, akkor legalább rakott volna bele darlingtont a Tr3 helyére. Az áramgenerátor elvben jobb így mint eredetileg (ellenállásokkal), de a gyakorlatban rosszabbnak találtam, gondolom a Quad sem véletlenül csinálta meg úgy annak idején. Szerintem nem jobb mint az eredeti, de ezt csak meghallgatás után lehetne biztosan kijelenteni.
Nekem azok közül amiket eddig hallottam a darlingtonos végű hangja tetszett a legjobban (az eredeti T8-9-10 helyett komplementer darlington van), mondjuk az akkor csak egy gyors hallgatózás volt. Idővel lesz majd nekem is két nyákom darlingtonossá alakítva, akkor meg fogom hallgatni alaposabban.
Szia!
Erről a Darlingtonos megoldásról lehet tudni többet? Rajzot is lehet találni?
Persze hogy lehet. Van ugyan a neten egy orosz vagy bulgár darlingtonos mod (komplett leírással, nyáktervvel, a rajzát régebben már csatoltam is), de itt most nem arról van szó. Abban az IC ki van véve a jelútból (csak DC szervóként funkcionál), és a végfoknak a T1 az eleje, valamint az A osztályú fokozat munkaellenállásai helyett áramgenerátor van (nem tudom hogy milyen lehet, nekem ránézésre nem tetszett).
Amiről beszélek az egy az egyben az eredeti, csak az IC az OPA család valamelyik tagja, illetve a T8-T9-T10 helyett 1-1 BDW tranyó van.
Köszönöm mindkettőtöknek! Közben találtam egy dokumentumot, Darlington-tranzisztorokkal: Bővebben: Link
A gyűjteményben lévő rajzon van néhány megjegyzés. Azokat olvastad?
Nem vitatom amit mondasz, de azért ne vessük el ezt a változatot csak azért, mert neked bevált egy másik. Én még egyáltalán nem hallottam ezt szólni, és jó eséllyel nem is fogok ilyet építeni (objektiív okok miatt), de remélem lesznek más vélemények is.
Arra gondolsz, hogy berezeghet egy bizonyos fajta nyákkal?
A másik amiről beszéltem az ez volt. Szólni ezt sem hallottam, tehát hallatlanban mondtam véleményt róla.
A hozzászólás módosítva: Aug 11, 2013
Ez mért 405? ennyi erővel Quad 909-et is meg lehetne építeni.
Szia! Azt szeretném kérdezni tőled, hogy beszéltünk régebben a Quad bizonyos erős középhangjáról, amit mellékeltél rajzot azzal esetleg jobb lenne a helyzet, mert engem azóta is zavar? (Mint írtad: " relatíve magas intermodulációs torzításra gyanakszom".)
|
Bejelentkezés
Hirdetés |













