Fórum témák
» Több friss téma |
Fórum » Csöves erősítő készítése
Ne feledd betartani a fórum viselkedési szabályait, és a topik megmaradásának feltételeit. [link]
A téma átmenetileg fagyasztva lett, hozzászólni nem tudsz!
Idézet: „Idézet: „Olyan sémákat keresek, amik kondenzátorban szegények, de hangban nem hátrányos helyzetűek - a megépítők tapasztalatai szerint.” A megépítők tapasztalatai olyanok, amilyenek (az utánépített kütyü hangjának általában köze sincs a gyárihoz, legyen az csöves vagy félvezetős.)” Így aztán a kondikban szegény kapcsolásokhoz fog kevésbé hasonlítani. Máris elfeleztem a problémát, ez is valami.
Nincs a két fokozattal semmi gond, ha a célnak megfelelő fesz.erősítő-meghajtó csövet használunk.
http://www.goodsoundclub.com/PDF/Melquiades_SET.pdf
Láttam már ezt... Pont egy jó kis autó árából meg is vannak az alkatrészek.
Aztán még egy kissebb új teherautót nem veszünk meg és annak az árából meg (talán) megvan a lánc többi tagja. Zenéket meg töltünk le a Bartókról.
Pedig az orosz származású bostoni DIY-es háromszor is meggondolja, mire költ. Pl. nem épít be drága "audiora fejlesztett" banánaljzatot, ha létezik pár dolláros közönséges USA gyártmány, ami a legjobbakkal vetekszik. A tápon viszont nagyon nem érdemes spórolni, együteműnél erősen benne van a hangban. Két fillérből sajnos nem lehet csöves High Endet csinálni. A három fokozatú SRPP-s, hasonló minőségű alkatrészekkel még drágább, és nem vennék rá mérget, hogy jobb..
Köszönöm az infókat, azért az idézetemből kimaradt a szinte szó aláhúzása, ami azért kismértékben megváltozatatta a mondat hangsúlyát/jelentését...
Idézet: „Nincs a két fokozattal semmi gond, ha a célnak megfelelő fesz.erősítő-meghajtó csövet használunk. http://www.goodsoundclub.com/PDF/Melquiades_SET.pdf” Vajon mi lehet az az ügyeskedés a meghajtócső vezérlőrácsánál a stabcsövekkel???
Rájöttem... A negatív stabi előfeszt ad a meghajtócsőnek, a pozitív meg a 12k ellenállat "bemeneti" oldalát / a bemeneti pontot pont 0V DC-re kikompenzálja
Jó megoldás, de sajna bonyolult Idézet: „Jó megoldás, de sajna bonyolult” Roman Bessnow fórumában mindennek a miértjére van válasz, még azokra is, melyekre nem lehetne Katódellenállásos előfeszültséggel nem igazán tetszett neki a triódába kötött 6e5p. Füleserősítő végcsöveként szerintem is egyértelműen jobb az autobias-nél a fix. Egyik cső ezt a megoldást szereti, a másik amazt, érdekes... A hozzászólás módosítva: Aug 17, 2013
Pontosan ezt írtam, nem két fillér. A tízezreknek az egész számú többszöröse, de talán 300e-ből kijönne.
De van "jobb" is, ahol a 300B-nek a tápot egy másik 300B csinálja. Maradjunk a földön.
Tisztelt bta! Mi lenne ebben a kapcsolásban, ha az első cső előfeszültség beállító körében a + ágban valami megszakadna??? Vagy például maga a 12kOhm???
A hozzászólás módosítva: Aug 17, 2013
Bár egy kis teljesítményű ellenállás megszakadása meglehetősen ritka hiba (hacsak nem valami megbízhatatlan fajtát választunk, mondjuk kontakthibára hajlamos ősi Remix szénréteget), a c4 előtt feszültségkiesést okozó szakadás esetén ez a kondi a 390k ellenálláson 3.9s időállandóval elkezd kisülni, így a 6e5p anódfeszültsége folyamatosan emelkedik. Mivel a fokozatközti RC csatolás időállandója szokatlanul nagy, sacc/kb pár tized másodperc után megindul a 6sz33sz rácsárama, aminek azoban a c3 csatolókondi feltöltődése korlátot szab (csökkenti, végül megszünteti). Nem kell aggódni, nem visz magával másik alkatrészt. Az R5 áramkorlátozásának köszönhetően a hiba miatt fellépő bemeneti egyenfeszültség nem okozhat kárt az előfokban.
Köszönöm a választ! Amúgy Te megépítetted ezt az erősítőt???
Idézet: „De van "jobb" is, ahol a 300B-nek a tápot egy másik 300B csinálja.” Ugyan már ... a vonali előfok, ahol a stabtáp csőkészlete sokszorosan drágább - na, az már valami. Igen, a bal oldali rész az anódfesz.stabilizátor, 300B soros áteresztővel
Idézet: „Igen, a bal oldali rész az anódfesz.stabilizátor, 300B soros áteresztővel” Elképzeltem néhány audiofil rajongót, akik ezen megoldást még sosem látták, most tépik a hajukat
Pár éve meg akartam, mert bár sok benne a szokatlan megoldás, összességében korrektnek tűnik. Aztán valahogy mégse. Talán a tápjától féltem? LC szűréshez muszáj nagy értékű puffert használni, és azokkal nekem nincs túl jó tapasztalatom. A 22:27 hsz-omban hivatkozott előfok fejlesztője is a Melq tápegységébe kötött bele Romy fórumán. Inkább DHT előfokkal foglalkoztam - azóta valahogy kevésbé tartom lényegesnek a végfokot
Tisztelt bta! Hogy/miről érdemes fűteni a DHT-ket... AC vagy DC??? Nemrég tekertem egy bifiláris fűtőtrafót a DHT végcsövű erősítőmbe, aztán mégis kellett külön szimmetrizálásról is gondoskodnom... És szerintem még mindig jelentős a kimeneten a 100Hz jelenléte
És az nem a tápból ered... A hozzászólás módosítva: Aug 18, 2013
Az ellenütem csak maguknak a végcsöveknek a K2-jét ejti ki, ami az elejéről jön, szépen átviszi.
Sziasztok!
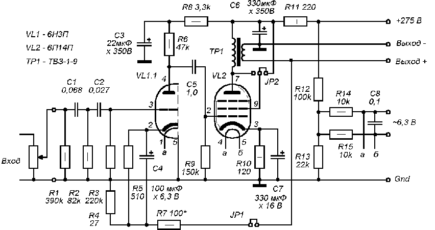
Valamikor ősszel tervezem egy EL84 SE erősítő építését. Egyelőre nem néztem át nagyon sok kapcsolást, erről az orosz kapcsolásról mi a véleményetek? ECC83-EL84 párossal is megépíthető változtatás nélkül? Lenne igazából egy szimpatikusabb kapcsolás is, de az 230V anódfeszültséggel menne, nekem meg 260V szekunder feszültségű trafóm van csak...
Arra utaltam, hogy az ECC83 40 kOhm terhelésen nyilván termel egy kevés K2-t, DE ezt ellenütemben szimmetrikusan beküldve a PP végcsöveknek... Mindegy, csak egy eszmefuttatás volt, valószínűleg nem ez a végfok lesz amit legközelebb megépítek
De mindenesetre köszönöm a választ
Szerintem ez egy részkapcsolás, mivel egy felüláteresztő szűrővel kezdődik... (Valahol meglehet az aluláteresztős mély csatorna rajza is talán...) Ezekután érdekes az 1u-150K csatolótag... Viszont a 6N3P teljesen más jellegű cső mint az ECC83
Inkább olyan kapcsolást keress, ahol a meghajtócső 6N2P, mert az orosz csövek közül az áll a legközelebb az ECC83-hoz
Ha nem idegenkedsz egy FET-es stabilizátortól, akkor nyugodtan mehet 230V-is, ha a trafó 260V-os ága bírja.
A trafó pontos teljesítményét nem tudom sajnos, egy menthetetlen állapotú, hiányos 1967-es VT rádióból származik, aminek a hátlapján úgy emlékszem, 50W felvett teljesítmény szerepelt. Hogy ebből mennyi jut a fűtőtekercsre és mennyi az anódfeszültséghez, azt nem tudom sajnos. Persze, ez csak egy csatornát kell, hogy ellásson, már folyamatban van egy másik hasonló rádió bontása, és akkor lehetne két db monoblokkot építeni. Egyébként ugyaninnen van működő kimenőtrafó is, ami az első próbákhoz mindenképp jó lesz (igaz, ECL86-hoz készült, de abban kb. ugyanaz a pentóda van, mint az EL84-ben, csak gyengébb, nem?).
Ez lenne a másik kapcsolás, amit kinéztem... Egyébként szimpatikusabb is valamivel, mert egyszerűbb, és SE-ben ez ugye elvileg előny hangminőség szempontjából is. Csak ez a tápfeszültség bizonytalanított el.
Itt van ez.
Itt vannak el84 se-k. Doncso albumja. CIROKL albumja. Lpcollector albumja. Vagy a DJ Hans féle klasszikus. Mind kipróbált kapcsolások, biztos siker. A hozzászólás módosítva: Aug 20, 2013
Lpcollector erősítői az utánpótlás szemével - mindent visz!
Egy ág szerintem maximum 50-70mA-t vehet fel (ugye A osztály miatt ez nagyjából állandó. 260V a szekundered, ebből lesz durván számolva 350V (ráhagyással). Ebből kell elejtened 120V-ot. 120*0,07=8,4W elfűtve (FET-nek borda kell), viszont cserébe oltári jó szűrést is ad. Amúgy meg a végfoknak sokféle feszt adhatsz, nem kell ragaszkodni a 230V-hoz (a legtöbb esetben minimum 250V-ot kap, a katalógus is ezt adja meg alaphelyzetnek). Ugye az illesztése az Ohm törvény alapján megy, de a régi rádióét ki tudja.
Bocsesz, de CHZ-albuma igazából az én webalbumom
Opsz, nagyon sajnálom, valamit nagyon mellénéztem. Természetesen nem az érdemeidet szerettem volna elvitatni, csak rossz nevet adtam neki, amikor a kedvencekbe raktam.
Egyébként nagyon jó dolgokat csinálsz.
Ja, semmi gond, csak megláttam aztán meglepődtem, majd jót nevettem rajta.
A hozzászólás módosítva: Aug 20, 2013
Sziasztok! 5C3SZ és 5C4SZ egyenirányítóról tud valaki infót?
Azt gondolom tudod, hogy ezek nagyfeszültségű, nagyáramú egyenirányítók. Helyettesíteni talán AZ 4-el, EZ 4-el, GZ 34-el lehet, vagy szilícium diódákkal.
|
Bejelentkezés
Hirdetés |


Jó megoldás, de sajna bonyolult


Inkább olyan kapcsolást keress, ahol a meghajtócső 6N2P, mert az orosz csövek közül az áll a legközelebb az ECC83-hoz

