Fórum témák
» Több friss téma |
Fórum » Kapunyitás gombnyomásra olcsón! - avagy automata kapu házilag
Témaindító: szabi83, idő: Feb 2, 2006
Szia!
Úszókapu lesz kb. 200-250kg. Táp az trafó lesz mert az a legegyszerűbb szerintemA mikrovezérlő Arduino lesz. Szóval erre a rendszerre keresek motort(Ha tudsz linkelni a akkor azt megköszönöm) A kuplung rendszert keresem ,de egyelőre nem találom Esetleg valami ilyesmi nem felelne meg? Bővebben: Link Bővebben: Link csak magyar beszerzési helyet nem találok A hozzászólás módosítva: Szept 11, 2013
Szia!
Nézd meg ezt a címet, kb. annyiért mint az általad linkelt, komplett mechanikát kapsz. Bővebben: Link n a MOVER8N-t vettem meg. Ha keresel privátban, tudok még ajánlani valamit A hozzászólás módosítva: Szept 12, 2013
Már bocs, de ennyi pénzért biztos, hogy kapsz használtan kapunyitó mechanikát, oldható kuplungal, motorral, max a fogaslécet kell megvenned.
Egyébként addig semmi gond nem volt a kapunyitó motorokkal amíg át nem álltak a DC 24 voltos rendszerre (kommutátor kopás + hibalehetőség 150VA-es trafó, ami 40 wattot elfűt, gagyi mechanika...) Sose értettem minek egy lendületbe lévő 2-300 kilós kapu áramfölvételét figyeltetni
Igaz.
230v-os motoroknál ,hogyan lehet megoldani a következőket?
A nyitás lassított sebességgel induljon és a zárás is ilyen módon.(persze ugyanez visszafelé is) ? Áramfigyelés,ha például beakad valami stb...?
Gyári vezérlésekbe van ilyesmi dolog?
Csak én küzdök ezzel ?
Ha lesz időm kielemezek egy gyári megoldást, de mint már írtam triak-optotriak párossal (jól leválasztva) oldják meg és a uController adja a pwm-t
Nagyon kevés vezérlés figyeli az áramfelvételt, azt is inkább szárnyas kapuknál, még-kevesebb figyel a belassításra a végén (230V-asoknál) De, ha ismered a pic, avr, akkor nem probléma, csak a menetidőt kell beállítani.
Még annyi, hogy igazán nem értek a 220-as asszinkron motorokhoz, de ha jól tudom elméletileg nem nagyon szabályozható a fordulatszámuk (mivel nem maga a frakvencia változik) A gyakorlatba valamiért mégis működik, ezért alkalmazzák gyári vezérlőkbe.
Bár nem túl nagy szabályozható fordulatszámtartományt lehet elérni, ebből a szempontból a dc motor valóban jobb, meg könnyebb az áramát figyelni, de biztos van erre szükség. ha közéállsz kocsival a kaszninak ígyis úgyis szevasz, ha a lendületbe lévő 200 kilós vas rácsukódik. Csak fölösleges hibalehetőséget viszel a rendszerbe. Én még sose találkoztam senkivel aki azért sírt volna, hogy nem állt meg a kapuja valami miatt. Viszont aki reggel nem ért be időbe a munkahelyére mert állandóan visszanyitott a kapuja annál inkább
Van még egy kérdésem
![]() Ilyesmi motor hol beszerezhető hazánkban? Bővebben: Link Köszi A hozzászólás módosítva: Szept 13, 2013
Nekem is már vagy 8 éve működik a következő rendszer.:
Egy akkus fúrót használtam a hajtáshoz, egy amerikánert és egy ékszíj áttételt hajtóműnek. A tengely végén lévő kerékpár lánckerék forgása húzza-tolja a kaput amire egy kerékpár lánc van kifeszítve. Vezérlése pedig egy egyszerű 2db 4 áramkörös reléből áll amik öntartásra vannak kötve amíg a végállás kapcsolók nem oldják egymást. Időzítés nincs, tehát nálam úgy működik, hogy ha egy nyomógombbal zárom az áramkört, akkor a relé öntartóra kapcsol és nyílik a kapu. Ha teljesen kinyílt, a végállás kapcsoló oldja az öntartást és a kapu motorja rögtön fordított polaritást kap amitől elindul vissza. Ez elég szűkös idő lenne kislisszanni, ezért a áramkört megszakítja egy infra szenzor addig amíg akadályt észlel, majd lecsukódik. Az eltelt évek folyamán a karbantartási igénye igen csekély volt, mindössze az akkus fúró motorjait kellett cserélni mert azok azért 3 évente elkopnak. Ami fejlesztés történt még az annyi, hogy az indító gomb megnyomására lett készítve egy távirányító.
Esetleg Lada ablaktörlő motor jó lenne?
Bármelyik autóalkatrész kereskedőnél, ha újat szeretnél, de a bontók is tele vannak ilyesmivel.
Én lada szamara ablaktörlő motorokat használok,2 ezerért vettem darabját a bontóban,M8 menetű a tengelyvége,elég erős és kb. 24V DC hajtja őket.Egy oldallal előrébb láthatsz képeket.
Sziasztok!
Kedves fórumozó segítő kész barátunktól HA5AWS-től kaptam egy kapcsolási rajzot egy kétszárnyú kapunyitóra amit megépítettem de sajnos valami oknál fogva nem működik sőtt az IC3-mat folyamatosan leégeti és nem jövök rá lelkes amatőrként hogy mi lehet a baj. A működése azért tetszene mert mikor az időzítők lekapcsolnak áramtalanítja a nagy trafót. Akinek lenne egy kis ideje átnézni nekem a kapcsolást illetve a nyákrajzot hogy hol hibáztam hálás lennék érte!!! Köszönöm! Üdv. bbyzoli
Hello! Én alapvetően két hibát vélek felfedezni.
- Egyik a stabilizátor, ami az elvi rajzon biztosan, és talán a nyákon is fordítva van a be-ki pontja bekötve. - A másik, hogy az alkatrész felőli oldalon keresztezi egymást két vezetősáv, aminek nem kellene összekötve lenni. Mind két hibát jelöltem a nyákrajzon. - Egyébként a motorok vezetősávja nagyon soványan van a relékhez vezetve. - Ha egy nyák már "kijött", akkor kezdődik a szépítési és ésszerűsítési munka. Ez mint ha kimaradt volna. A 12V tápon nem azért van ennyi kondi, mert nem volt hol tartani Őket, hanem a hidegítések miatt. Vagy is C1 közvetlen a stabi mellett, C4 közvetlen a sorkapocsnál, C6 és C10 közvetlen az 555-ök mellett. Amúgy baromi nagy 100nF-okat tettél le. - Hiányolom a rajzról a táp elkókat. Nem tudom miről táplálod, így a pufferkondit sem látom, de a 12V-on sem látok egy elkót sem. A sok 100-220nF helyett egy 10..47µF-os elkót is szívesen láttam volna a sorban. - Az IC2-nek a GND-t simán oda lehet vezetni a lábak között, átkötés nélkül is. üdv! A hozzászólás módosítva: Szept 16, 2013
Szia!
A rajzod nézve, szerintem a három jelfogó egy kimenetre már egy kicsit sok lesz. Szerintem tegyél be egy tranzisztort. Nálam valamiért -5 C˙alatt nagyon nehezen áll le a dupla terhelés miatt. Üdv: Gábor
Szia!
Nagyon köszönöm a segítségedet! A két összeérő vezetösáv csak két átkötést jelöl nem érnek össze a valóságban. Igazad van a rajzon a tranzisztor szerintem is fordítva van de a szerencsés véletlen folytán a nyákba helyesen ültettem bele. Sajnálom hogy ilyen munkát kellett hogy lássál de sajnos nem volt nyáktervem hozzá. Így az egészet Én terveztem és készítettem eagle-ben és mivel nem értek hozzá csak próbálom tanulni így próbáltam minél szebb kinézetűt de számomra így is sok fejtörést okozott a huzalozás hogy ne legyen sok átkötés. Viszont amit írtál hogy "hidegítés" hát sajna azt sem tudom mit jelent és hogy mikor kell alkalmazni. Ja és úgy nézzétek kérlek hogy életem első nyákja amit fotóeljárással elkészítettem szerintem szuper lett csak a beültetés után a Gin kijött a palackból. Szóval akkor egyébként a rajz jó és működőképes?. Csak Én voltam béna és figyelmetlen. Ja a betáp oldalon 36 és 12 ön is 1000µF elkok vannak. A kondik meg azért lettek ilyenek mert ilyeneket kaptam és utána annak a méreteire készítettem a panelt. Viszont amit Ha5aws ír hogy tegyek bele egy tranzisztort mert sok lesz az ic-nek a 3 relé Te hova tennéd, hogyan? Köszönöm az építő jellegű és segítő kritikát és minden más segítséget is mindannyiotoknak! Üdv. bbyzoli A hozzászólás módosítva: Szept 17, 2013
Szia!
Az 555 kimenetére 3-as láb kellene egy tranzisztor aminek a kollektorában vannak a jelfogók. Értelem szerűen a védő diódákat megfelelő irányba kell bekötni. Üdv: Gábor
Szia!
Ugyan úgy t7812-es is jó? Ugyan úgy el kell látni kondival is? És akkor kell egy dióda a bemenet elé és egy a kimenet után? Gondolom a középső láb értelem szerűen GND. Üdv. Zoli
Szia!
Ezt most nem értem. Hogy jön ide a 7812. Az egy stab IC... Gábor
Szia!
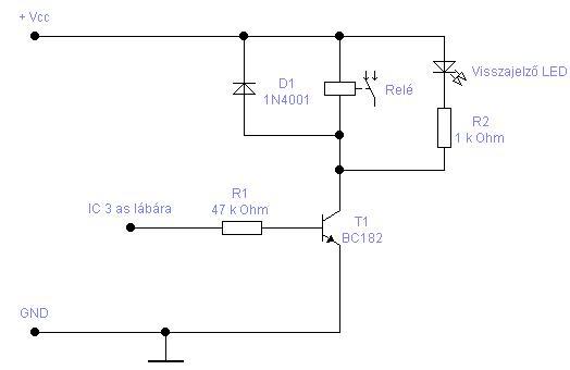
Látod már a fejem sem használom meg vagy 3 napja görcsölök rajta és kissé azt hiszem elfáradtam. De képzeld el tegnap életre kelt és működött még a 3 relét is szépen vezérli melegedés nélkül és a zárási idő 1:30-körül mozog a nyitási meg 1 perc. Na szóval ilyen tranzisztorom van itthon, SI6822 ez is jó hozzá? Erre gondoltál? 1 egyenirányító elég vagy a led is pont azért van benne és akkor annak a helyére is kell egyenirányító? Az ellenállások kellenek bele? Köszönöm! Bocsi az elírásért.
Szia!
A kapcsolás teljesen jó. A tranzisztor lehetne egy kicsit nagyobb is pl.: BC301 vagy BFY46 vagy ehhez hasonló. A visszajelző LED az ellenállással együtt nem kell, hacsak ki nem akarod jelezni a nyitást és zárást. A relével párhuzamos dióda feltétlen kell a védelem miatt. A bázisban lévő ellenállás a tranzisztor védelme miatt kell. Esetleg az értékével lehet játszani, ha a tranzisztor nem nyit ki eléggé. Üdv: Gábor
Szia!
Nagyon köszönöm minden segítségedet, teljesen összeállt a kép és fantasztikusan működik! Örülnék ha most látnád mekkora mosoly és öröm van az arcomon! Ha mechanika is jó lesz és sikerül minden akkor leszek a legboldogabb. Már minden megvan hozzá csak az idővel vagyok bajba mert keveset vagyok itthon. Ha minden jól sikerül, azt is megosztom Veled, Veletek! Még egyszer nagyon-nagyon köszönöm a segítségedet, és mindenkinek aki hozzájárult az örömömhöz! Üdv. Zoli
Sziasztok!
Dc motoron szeretnék áramfigyelést eszközölni.(kb 10A/24vdc) Van irányváltás amit egy ún. H híd csinál(valahol a fórumon elérhető a kapcsolás). Mivel lehetne esetlegesen beszoruláskor,akadálynál figyelni a motor áramát és ha szükséges megállítani a vezérlést úgy, hogy csak kézi kapcsoló megnyomásakor induljon el? Bővebben: Link Itt elérhető a kapcsolás. Köszi a választ A hozzászólás módosítva: Szept 18, 2013
Vagy a gnd bekötésnél egy shunt beiktatásával + műverősítő, vagy pl. egy ACS712 ic-vel. A shunt-ellenállásos módszerre van példa ebben a témában is.
Hello! Mellesleg ezzel a kapcsolással/ból soha nem lesz 24V, de 10A sem.. üdv!
konkrét megoldást esetleg nem tudsz mutatni?
A 24Vdc és 10A természetesen később kerül megoldásra, most csak kutatás folyik.
Például: Bővebben: Link
Sziasztok !
Valaki föl tudná tenni kicsit jobb felbontásban köbzoli rajzát ? (egyik ismerősömnek kell segítenem egy univerzális rádiós távirányítót kiegészíteni végálláskapcsolókkal stb.) Előre is köszi ! |
Bejelentkezés
Hirdetés |




szerintem












