Fórum témák
» Több friss téma |
Én először kipróbálnám úgy, hogy a modul akkuról jár, a kapcsitáp pedig a közelében hasonló terheléssel. Ha így is padlózza, akkor a "térereje" nagy a tápnak és ez visszaveszi a modul AGC-jét. Tehát inkább a tápot kell bevarrni ez esetben.
Azzal nincs gond. Tehát kifelé nem sugároz (annyira). A vevő 3-4m-re van tőle, árnyékolt kábellel. Ha rádugom a PICKIT2-t és az USB-n keresztül rámegy a +5V (PICKIT Vdd nincs is bekapcsolva szoftverből), már jó. Ha lehúzom a PK2-t, beborul a DCF vevő. Ilyenkor csak a kapcsitápról kap villanyt a DCF.
A hozzászólás módosítva: Feb 24, 2014
A 7805-öt minél közelebb a vevőhöz és 100nf kondi a bemenő fesznél.
A tápot már agyon szűrtem Ta pufferrel és 100nF-okkal. Sajnos a panelon van a 7805 és onnan van árnyékolt kábellel bekötve a vevő. Sima trafós táppal minden nagyon szép és jó...
Oké. Akkor marad az L-C szűrés, de induktivitás kell a talaj ággal is sorosan.
Sziasztok!
Nem kimondottan ide való kérdés, de új topikot nem szerettem volna nyitni. Van egy kapcsolásom (PIC), amely 5-8 mA közötti figyasztással üzemel, állandó jeleggel. Naponta 1-2 alkalommal vezérel egy elektro motort amely, kb. 2-2.5 A áramot vesz fel. A szerkezet egy 12V 4Ah akkuról müködik, kinti körülmények között. A kérdésem: Véleményetetek szerint mennyi ideig birná ki az akku egy töltéssel, ha fent emlittett áramfelvételek vannak és a hömérséklet átlagosnak tekinthető. Minimális feszültség határ a 8 V. Tehát ez aaltt már nem müködik a kapcsolás. Mondjuk 2 hónapot kibirna az akku? ![]() ![]() Előre is köszönöm a válaszokat. Üdv
Számoltál a kérdés feltevése előtt? Amúgy nem, de számolj utána.
Ha semmi más nem megy róla, csak a PIC 8 mA, akkor 20 nap. Ha a motor is megy róla, akkor még a motor üzemidejét is illene tudni. Rossz esetben 1,5 óra. !!!
A 12V-os akkut 10,2V alá kisütni nem célszerű (hamar belepusztul).
Ahogy erbe írja a leglényegesebb dolgot kihagytad: mennyi idejig megy a motor?
Egyszerüsitettem a kapcsolást, igy az áramfelvétel 1,5mA. A motor naponta kb 20-35 másodpercig van üzemelve.
Számitásaim szerint igy kb max 40 napig üzemelhet és kb. ennyi nap után lenne a feszültség 8-9 volt.
Megerősitené vagy cáfolná ezt valaki? Előre is köszönöm!
Egyszerű szorzás-osztással 66 nap. De hogy mikor lesz 8 V a feszültség, azt csak a döglött akku tudja. Abba ugyanis beledöglik szegény.
Nálam ez a következőképp alakul:
Akku= 12V/4Ah I nyug. 10mA = 400 óra, azaz 400/24=16.6 nap 2A = 2 óra =120 perc= 120/30=4 nap Tehát max. 4 napot tud ez a kis akku a leírt feltételekkel. (azért ennyit, mert az akkunak van elég ideje a regenerálódásra a két nagy áramú kisütés között)
Köszönöm a válaszokat Igy már világos a dolog. Majd élesben kiderül, hogy mennyit is bir ki az akku.
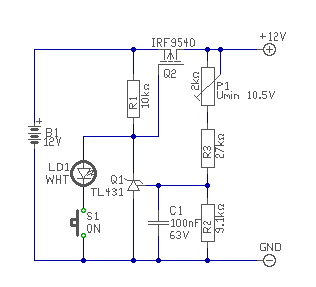
Viszont lenne még egy kérdésem: Milyen védelmet ajánlotok arra, hogy ha mondjuk az akku feszültsége eléri a kritikus 10 Voltot, "leálljon" a kapcsolás, tehát hogy mondjuk a 7805-ös ne kapjon feszültséget. Gondolom valami zéner diodás megoldás volna célszerü, csak nem igazán tudom hogyan valositsam meg. Klasszikus módban tudom a zéner használatát, de ez most egy kicsit más. A legolcsobb megoldás kellenne mivel a szerkezet kint üzemel (erdőben) fenn áll a lehetőség, hogy ellopják, igy nem szeretnénk nagy összeget bukni. ![]() Előre is köszönöm.
Hello! A zéner dióda önmagában kevés lenne. De így megoldható.
- Tápfeszültség alá helyezéskor még nem kapcsol be, csak ha megnyomod a nyomógombot. - Ha ez után a feszültség lecsökken a P1-el beállítható szint alá, akkor kikapcsol. - Bekapcsolt állapotban, kb. 1,3mA többletfogyasztást okoz. Kikapcsolt állapotban szinte semmit. - A Led-nek egy fehérnek kell lenni. Ha az aksi feszültsége a küszöbérték felett van, akkor csak egy pillanatra felvillan, mikor nyomod a gombot. Ha a küszöbérték alatt van már, akkor folyamatosan ég, ameddig nyomod. Ez a "legolcsóbb megoldás" nevetséges, mert nemez fog "sírba vinni", hanem amit működtet.. üdv!
Sziasztok!Segítséget szeretnék tőletek kérni.Építenék egy labortápot mellékelem a rajzot is .Abban kellene a segítség,hogy milyen potmétert rakjak bele lineárisat vagy más fajtát?Potméter elégését megakadályozandó. Olyan kellene elsősorban ami fém rúddal ellátott és kívül lehet csavarral rögzíteni.Hány wattos lenne jó erre a célra?
Képet mellékelem.Köszönöm a segítségeteket előre is. A hozzászólás módosítva: Márc 7, 2014
Miért égne el a potméter? Alig folyik rajta áram, csak feszültségosztóként működik.
Akkor 1 w -os lineáris potméter jó lesz ha beépítem?
Bőven.Ide Log. nem igazán való.
Sziasztok! Van egy 2x18v 35VA-es puskás trafóm. Ebből szeretnék építeni egy szabályozható feszültségű tápegységet. Nem kell túl komoly, leginkább csak tesztelésekre kellene. Tudnátok segíteni egy kapcsolással? előre is köszönöm.
A hozzászólás módosítva: Márc 7, 2014
Helló! Használhatsz lm-317és a párját ml-337. kezdésnek jó és a trafó is birja
képet csatoltam! Amit elfelejtettem kérdezni a trafó tudja a közép leágazást ? A hozzászólás módosítva: Márc 7, 2014
Helló ehhez a labortáphoz van egy trafóm .Adatai :INPUT:230V~50Hz
OUTPUT:24V~7VA szerintetek jó lesz hozzá? A hozzászólás módosítva: Márc 8, 2014
Szia!
30 szorozva hárommal az több, mint 7?
igen de mért kérded?
Mert ha több, akkor a 7VA-es teljesítményű trafó nagyon kevés lenne ehhez a 3A-es tápegységhez.
Mekkora értékű lenne hozzá jó?
Mennyi 30Vx3A? A kapott értéknél nagyobb teljesítményű legyen. Mert ugye P=UxI.
Az 90 w
Egy 100W-os trafó éppen jó lesz ehhez a táphoz.
|
Bejelentkezés
Hirdetés |







üdv! 

képet csatoltam! Amit elfelejtettem kérdezni a trafó tudja a közép leágazást ? 






