Fórum témák
» Több friss téma |
üdv!
Nem tudtok olyan quad rajzot ahol az alapvető mérési,és ellenőrzési pontok fel vannak tüntetve? köszi.
sziasztok! egy kérdés
a műveleti erősítőnél milyen IC-t tegyek ugyan az a kapcsolás de a műveleti mindenhol más tudnátok segíteni? Előre is köszi
Szervusz!
Egy kérdés: nem működik a shift billentyűd? Ha egy kapcsoláshoz több típusú műveleti erősítő is alkalmazható, akkor secko-jedno; bármilyen jó bele (ami az alap paraméterekkel rendelkezik). A különböző betűk, számok, gyakran ugyanazt az eszközt takarják, az olcsóbbat, vagy az éppen kaphatót kell alkalmazni.
Sziasztok éppen építem az Alkotó-Ludwig féle panelt, de kettőt rakok egy erősítőbe, hogy sztereo legyen.
Toroid Az alábbi toroidot nézegettem hozzá, szerintetek jó lenne?
Túlméretezés miatt gondoltam erre. De egyébként ahogy nézem ennek négy szekunder kivezetése van, tehát gondolom kettő 35V és 2GND, de akkor a kettő GND közösítve lenne a középkivezetés /0/ ? Ebben kicsit elkavarodtam most.
A hozzászólás módosítva: Márc 17, 2014
Hát hamind a 2 gnd akkot azokat összekötheted de nem inkábbvalami segédfesz?
Sziasztok!
Ne haragudjatok ,hogy bele szólok. 2 db 35 volt váltó van lehozva a trafón. Vagy a 2x35 voltot sorba kötöd és így a két szélén tudsz mérni 70 volt váltót vagy külön egyen híddal csinálod és puffereken kötöd polaritás helyesen sorba. Szvsz. az utóbbi jobb megoldás, de egy egyen híddal több kell hozzá.
A kapcsolást 4R terhelésen könnyedén rá lehet venni nagyobb teljesítményre is. Ha ilyen terved is van, akkor nem sok a választott trafó.
A 4 kivezetés teljesen normális, ha 2 tekercs van rajta (és ennyi van). Az egyenirányitó hidak számától függ, mit és hogyan kell bekötni. Hagyományos esetben, a két tekercset egymáshoz kell kötni, méghozzá az egyik végét a másik kezdetéhez. Akkor jó a kapcsolat, ha a két szabadon maradt végen dupla szekunder feszültséget mérsz.
Köszönöm a válaszokat! 4R terhelésen használnám egyébként igen. Úgy gondolom, hogy akkor 2 híddal fogom megoldani. Tehát akkor elvileg egyenirányítás után a pufferekre úgy kötöm rá, hogy a 2 GND lesz a 0 és a másik 2 fesz. pedig az egyik a pozitív a másik pedig a negatív?
Nem, nem! Ha 2 híddal valósítod meg az egyenirányítást, akkor ugyebár lesz két pozitív és két negatívod. Ahhoz, hogy ebből szimmetrikus tápod legyen, az egyik pozitívját a másik negatívjával kell össze kötnöd, és ez a közösített rész lesz a GND. A maradék két kivezetés meg értelem szerűen pozitív és negatív lesz a GND-hez képest.
Értem, és akkor nem fog duplázódni sem a feszültség, hanem marad szimmetrikus 35V ha jól gondolom.
Nézőpont kérdése. Nyilván a +/- között duplázódni fog, de a GND-hez képest 2x35V-od lesz.
Sziasztok. Ezt a Quad 405-öt építettem meg nem régiben, csak sajnos nem indult úgy ahogy kellene. Először is megépítés után, én suta elfelejtettem a + tápfesz felöli végtranyó és a negatív tápfesz felüli meghajtóhoz műanyag alátétet rakni bordázásnál, így zárlat volt, végtranyó meghalt a mérés szerint. Ma kicseréltem a 2db BD249-est , örült a fejem, eggyel közelebb a célhoz. Újabb probléma az volt, hogy elég hamar vágott oscilloscope szerint az erősítő terhelés esetén, kicsi is volt a kimenő feszültség (jó ha 5V..) és a terhelés felé folyó áram 44mA volt rendes kivezérléssel. Tápfeszültség 2*32V-volt labortápról. Dióda is tönkre vágódott, méghozzá a D3, kicseréltük. Most eljutottunk oda, hogy normálisabb lett a kimenő feszültség erősítés, szóval meg van a 20V. Viszont a kimenő áram nem igazán akar még most se megnőni, és mint ha csak a pozitív félperiódust erősítené az erősítő, az alsót vágja és zavaros. Kicseréltük a műveleti erősítőt, sajnos sokat nem javult a dolog. Miközben próbáltuk tesztelni vezérléssel, csak a T7-es BD244-es tranyó melegedett /242 helyett használtam/, a másik meghajtó szinte alig... Műveleti erősítő rendesen erősít, torzítás nélkül. A két 560ohmos ellenálláshoz nem sikerült hozzájutni üzletben (az 5W-osokhoz), így 600ohmosak vannak helyette. Az okozhatja még a gebaszt? Esetleg a meghajtó BD244-esek nem felelnének meg? Nincs sok ötletem miért nem akar rendesen nyitni a végtranzisztor fokozat. Terhelés rátéve az erősítés pedig csökken és torzzá válik a jel. Próbáltam leírni a dolgokat... Segítségeteket előre is köszönöm!
Üdv.:gbal 65 A hozzászólás módosítva: Márc 19, 2014
Szia! Gyanús, hogy az áramkorlátozód rendetlenkedik. Elképzelhető, hogy a zárlat során a 0,1 ohm ellenállás (R32, 34) megnyúlt? Labortáp esetén megkockáztatható az áramkorlát kiiktatása, például R22, 26 rövidrezárásával.
A nagyobb értékű ellenállás nem vészes, a hűvös T8 normális.
Akkor iktassam ki a 0,1ohmos ellenállást sima vezetékkel és úgy próbáljam ki holnapi nap folyamán?
Tudom, hogy normális, hogy a meghajtó fokozat nem forr, csak olyan, mint ha az egyik oldala erősítene az erősítőnek A hozzászólás módosítva: Márc 19, 2014
Elsősorban R34-re terelődik a gyanú, ha terhelés hatására a negatív félperiódus gyengének mutatkozik. Az inkább csak lehetőség, hogy a T8 áramerősítési tényezője végletesen alacsony. A kísérlet segít a kettő szétválasztásában.
Eleinte a T8 kollektora záródott sajnos össze a T9 kollektorával. A t8 még működőképes volt, mikor kivettem és rámértem. Lehet attól független degradálódott.Holnap írom mi a helyzet a 0,1ohmosokkal! Köszi a segítséget!
Sziasztok! Örülök ennek a -még mindíg aktív- topiknak, már majdnem sikerült végignyálazni ezt a kétszázsok oldalt, pihenésképp a saját QUAD 405-ös szerkezetem nézegetésre, hogy jobban menjen nektek az ötletelés, Hajrá!
Bővebben: Link A hozzászólás módosítva: Márc 20, 2014
Le a kalappal!
A hozzászólás módosítva: Márc 20, 2014
Üdv megépítettem az alábbi végfokot de a végénél elakadtam
0,91 ohmos ellenálásoknál ,neten utánna nézelődtem a kapcsoláskonak és sehol sem találtam olyat ahol az 0,91 lenne nem inkább 0,091 ohm? Ha valaki tud egy kicsit felvilágosítani azt megköszönöm
Szia! A helyes érték 0,091 ohm. Ez egy 0,1 ohm és egy 1 ohm párhuzamos eredője. (Már sokszor elhangzott.)
Az 1 ohm-os ellenállás tizedannyit disszipál mint a vele párhuzamos 0,1 ohm-os, ezért oda kisebb terhelhetőségű is elég. A két ellenállást helyezheted egymás fölé, vagy elrejtheted az 1 ohm-ost a forrasztási oldalon is.
Újból üdv!
Sajnos nem sikerült helyre pofozni a Quadot, feladtam, lehet hogy a nyákterv nem éppen pászolt... Úgy döntöttem mindneképp szeretném megépíteni, és a PDF alján található nyákterv meg beültetés probléma mentes? Válaszotokat előre is köszönöm! (sajnos nincs sok időm a kérdésnek utána olvasni, nyelvtanulás mellett... ) Üdv.:gbal65
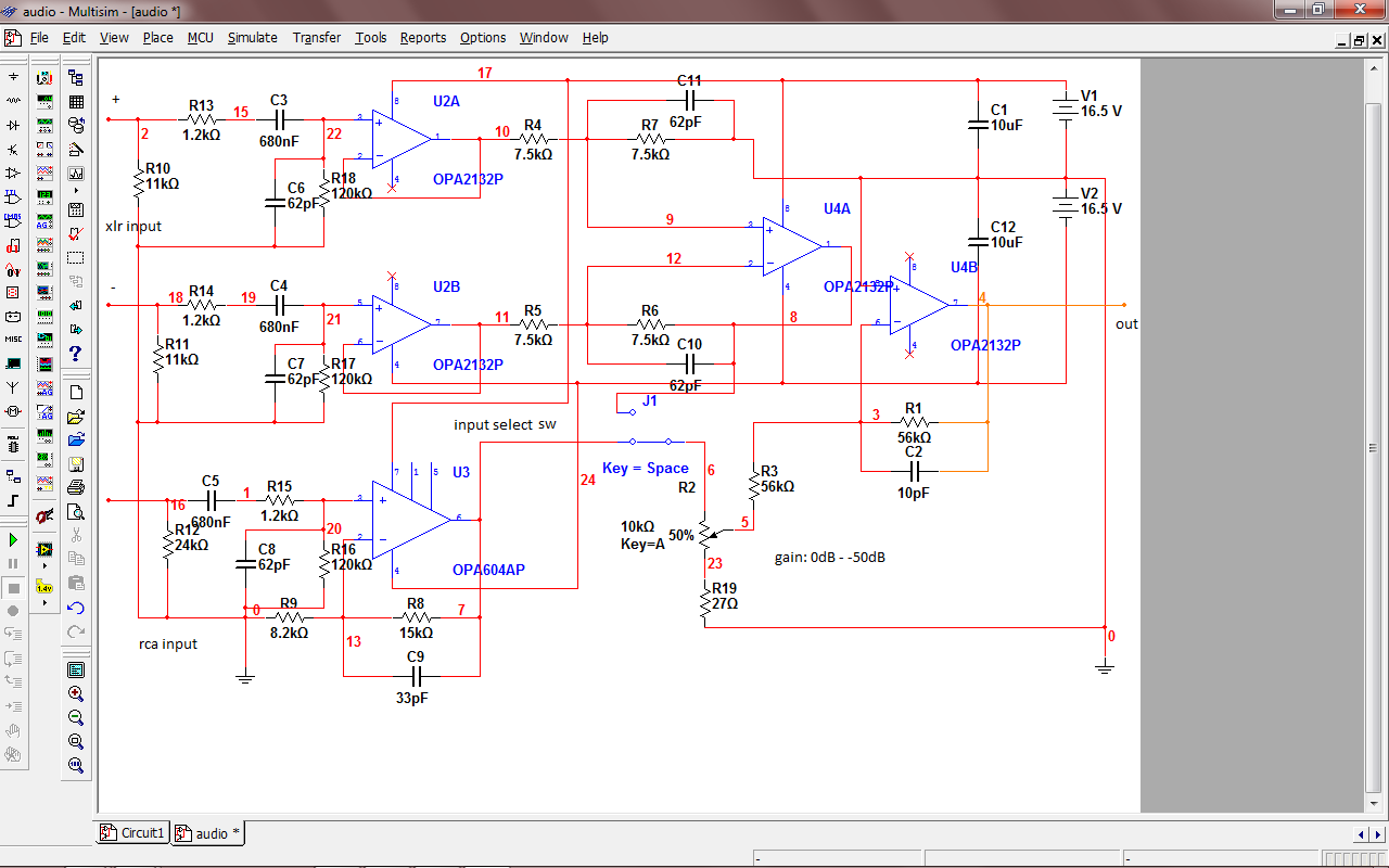
Quad 405 PA célra. Ha valami szépen tud szólni, akkor ez biztos közéjük tartozik. Tetszetős az a "pöttöm" táptrafó. Az egész profi munka. A kiegészítő áramkörökről nem tudnál dokumentet feltenni? Hogy ne csak a képekben gyönyörködjünk, hanem a kapcsolásokon is agyalhassunk? Engem a szimmetrikus bemeneti rész érdekelne a legjobban.
szerintem ezen a bemeneti fokozaton sokat nem kell agyalni, rémegyszerü, inkább csak a nagyfrekis megfogás a szerepe, és hogy illessze a hangkártya szimmetrikus kimenetéhez a végfokot. az RCA bemenet kommerz felhasználásra van bármilyen hifi cucchoz. Minőségben úgy vallom hogy fémréteg 1% ell., styro kondi, minőségi OPA, Alps poti, jól szűrt táp, ennyi. üdv!
|
Bejelentkezés
Hirdetés |





) teljesen megfelel kevesebb V/A is elég






