Fórum témák
» Több friss téma |
Fórum » Inverteres hegesztőtrafó
Azzal a kicsi trafóval mennyi ideig tudtál hegeszteni melegedés nélkül és miket hegesztettél vele?
Kisebb trafókból is lehet hegesztőt csinálni, csak kérdés mekkora áramot fog bírni, és milyen bekapcsolási idővel.
Bocs, hogy ezt mondom, én nem vagyok minősített hegesztő, sőt, semmilyen. Ennek ellenére hiszem, hogy ez a topic és a hozzászólóik rég túl vannak az ohm törvény mibenlétén és bizton állíthatom, hogy a különböző hegesztési methodikák sem okoznak nekik különösebb problémát. Az is biztos, hogy ez a topic hozzászólói társasága nem elég homogén, tehát vannak, akik nem tudnak mindent. Ők kezdők. De nagyon tanulékonyak... szóval, egy kicsit szerényebben... ez csak egy javaslat és a topic szelleme mondatja velem...
Ezzel egyetértek. De azért néha nem árt megnézni, hogy ki, mit, hogyan csinál. Nem biztos, hogy ad jó ötletet, de legalább az kiderül, hogy hogy nem érdemes...
Üdv!
Azt eddig is vágtuk, hogy átkapcsol a masina. Kérdés az, hogyan szabályoz ugyanazon főtrafóval és vezérléssel áramot és feszültséget egyaránt?
Ahogy én levettem a (sokkal ) korábbi hozzászólásokból, a CO-hoz egy sima, feszültséggenerátoros tápegység kell, áramkorláttal. Az áram annyi, amennyi. Ha túl nagy akar lenni, akkor belép az áramkorlát és csökken a feszültség, hogy az áram (nagyjából ) konstans maradjon.
A szabályozás nem arra történik, hogy az áram konstans maradjon, henem arra, hogy a feszültség maradjon konstans. Az áramkorlát csak felülbírálja a feszültségszabályozót. Maga a szabályozás ugyanúgy pwm-ben, vagyis a kitöltési tényező változtatásával valósul meg. Tehát, nem azt nézi a szabályozókör, hogy mennyi áram folyik, hanem azt, hogy stabil e a kimeneti feszültség. Ezt tartja állandó értéken, de ha a beállítottnál nagyobb az áram, akkor belép az áramszabályozás és csökkenti a kimeneti feszültséget ( vagyis csökkenti a kitöltési tényezőt ), hogy a kimeneti áram ne lépje túl a beállított értéket. Tehát, ugyanaz a főtrafó elég.
Na, igen- talán eddig oké! Eleve kisebb feszültség co-nál. A frekvenciát állítja-e vagy a kitöltés változik csak?
A hozzászólás módosítva: Máj 9, 2014
Lehet akár mindkettő. De elég a kitöltést változtatni. Ez a szokványos. De lehet úgy is, hogy az impulzusszélesség konstans, és a freki változik. Ez bizonyos szempontok szerint jobb, mások szerint meg rosszabb.
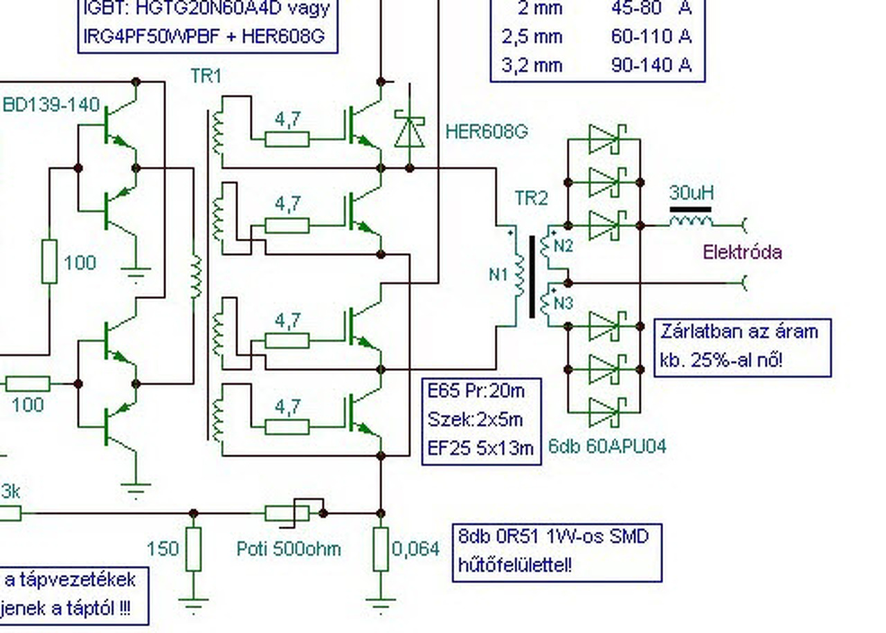
Nem akarok közbe szólni, mivel ezen a téren én is a kezdők közé tartozok. Építettem már sok mindent itthon, mióta ez a hobbim (kb.23éve) álltalában sikerül is. PIC-es UV levilágító, 8 zónás riasztó, kormány állítás vezérlő, Automatikus töltőfal USB-s telefonokhoz, pár erősítő, akkutöltő,.... Erősítőt leszámítva mind saját tervezés. Ez volt az első projektem amikor már kezdtem feladni és úgy gondoltam egy-két hétre félreteszem és ismét átgondolom a kapcsolást. A végére már megértettem az egész működését, de mivel azzal voltam elfoglalva miért nem úgy működik ahogy kellene átsiklottam az egyszerű dolgokon.
Igazából ha egy MMA hegesztő inverter magját akarnánk beépíteni egy gépbe az szerintem problémás, mivel a 2 nem egyforma feszültségen dolgozik. Ha a frekit változtatjuk akkor ki lehet csúszni a mag teljesítő képességéből. PL a maci 90-on megy, míg egy CO nagyjából 30 körül. Ha nagyon lecsökkentjük a kitöltést akkor szerintem a varrat minősége nagyon leromlana. Ha tekerünk rá még egy szekunder, akkor már jobb a helyzet de helyigényes. De erre szerintem már lehetne építeni egy külön vezérlést. Esteleg az is megfordult már a fejemben, hogy mi lenne ha lenne egy másik DC/DC a gépben és az már feszültség motoros lenne. Így maradna a külön beállítható áramkorlát és emellett lehetne szabályozni a feszültséget a másik körrel De mivel irtam, hogy kezdő vagyok ezen a téren, így lehet hogy az egész hülyeség amit írtam ![]() Üdv.: Zoli!
Ha kihangolod rezonánsra, akkor se mész vele sokra, mert a hidad sima pwm, és a holtidőben a rezonáns kör végei szabadon lógnak, ugyanúgy pumpálja vissza az energiát a tápágba.
Fázistolt PWM-nél ki lehet hangolni, sőt ott már LCLCR kört használnak, amit a három rezonancia közül a párhuzamos rezonancián hajtanak, ahol a trafó áttételét leszámítva egy az átvitele. A végeredmény egy teljesen lágy kapcsolású híd, ami pwm-el vezérelhető (Fronius TP1500) Tekerd át szendvicsre a trafót. A fesz. szabályozásra jó kell hogy legyen a fojtóról levett feszültség egyutas egyenirányítása, csak ne várd el, hogy üresjáratban is szabályozzon, mert amíg nincs kimenő áram, addig a fojtón se esik fesz. és nincs mit visszacsatolnia.
Miért lenne hülyeség. Legfeljebb nem jól gondolod, de ezek nem egyszerű dolgok.
Egy trafónál az számít, hogy mennyi feszütséget kapcsolsz rá és mennyi ideig. A kettő szorzata megad egy értéket. Ezt hívják feszültség-idő területnek. Ez nem más, mint a trafóban ébredő fluxus. ( Voltsecundum, Vs ) Ha ezt az értéket elosztod a vaskeresztmetszettel ( pontosabban a mágneses keresztmetszettel ) , akkor megkapod a fluxus egységnyi felületre eső értékét, vagyis az indukciót. Ez a "B" vagyis mértékegységre Tesla, vagyis hát ferriteknél inkább milliTesla ( mT ). Ez nem lehet akármekkora, mert akkor mondjuk, hogy a vasmag betelít. Tehát, egy adott értéket nem szabad túllépni, - mondjuk 0,2 T - mert a vasmag betelít és akkor olyan, mintha ott sem lenne. Ettől még működik mint trafó, csak az üresjárási árama ( mágnesezőárama mondjuk az ezerszerese lesz és kilukadnak az IGBT-k, mert nem tudnak akkora áramot ) Tehát, annyi a lényege, hogy ha adtunk a trafóra egy pozitív feszültség-idő területet, ami nem ad mondjuk nagyobb indukciót a vasnak, mint 0,2 T, akkor nem lehet baj, tehát, az elvileg jó. Azt viszont tudni kell, hogy az ilyen felmágnesezés után vissza is kell mágnesezni a vasmagot, vagyis a korábban betáplált, mágneses energia formájában eltárolt energiát ki kell belőle venni, különben, a következő bekapcsolásnál már be fog telíteni a vasmag, mert megint ugyanabban az irányban mágnesezzük ( legyen mondjuk észak-dél ), tehát az eddigi 0,2 T helyett, 0,4 T akar lenni benne az indukció. Tehát, visszamágnesezés. Vagyis, ha egyszer felmágnesezzük a vasmagot egy adott indukcióig, akkor azt vissza is kell mágnesezni. ( Erre vannak a Maciban a diódák a főáramkörben. ) Vagyis egy ugyanakkora negatív feszültség-idő terültet kell adni trafóra. De ez azt is jelenti, hogy a visszamágnesezés után nem kell feltétlenül bekapcsolni az IGBT-ket! Maradhat az úgy, ahogy van. Aztán megint bekapcsoljuk, de megint csak annyi ideig, amíg az indukció eléri a 0,2 T-át. Aztán visszamágnesezés. Ez ugye azt jelenti, hogy a kitöltési tényezővel, pontosabban a frekvenciával lehet játszani. Lehet az egész kicsi, ebből eredően a frekvencia akár 10 Hz is, csak ne akarjuk túlmágnesezni a vasmagot. Vagyis, az IGBT-k bekapcsolt állapotában ne akarjon nagyobb indukció kialakulni a vasmagban, mint amit az elbír. Ebben az esetben persze nagyon kicsi lesz a kitöltési tényező és ez szoros összefüggésben van a kimeneti feszültséggel. Egész pontosan, annak átlagértékével. Tehát, nagyon kicsi lesz a kimeneti feszültség átlagértéke ( középértéke ), de így átmegy a ferriten a 10 Hz is. A szabályozást meg úgy lehet megcsinálni, hogy a szabályozókör beállítja a maximális impulzusszélességet ( ami beállítja a 0,2 T indukciót ) és ha kicsi a kimeneti feszültség, akkor nagyobb frekvenciát állít be, ha meg nagy a kimeneti feszültség, akkor kisebbet. Arról, hogy a kimeneti feszültség viszonylag sima legyen, a kimeneti soros fojtó gondoskodik. Ez a frekvenciaváltoztatós módszer jó, de a gyakorlatban nem igazán használják, mert bonyolultabb, nagyobb fojtó kell hozzá, stb. De ez egy példa arra, hogy mit lehet egy trafóval csinálni., stb. A varrat minőségét nem tudom megítélni, mert nem tudom, mi a követelmény. Ha sima egyenáram kell a jó varrathoz, akkor jó nagy fojtót kell tenni a kimenetre és akkor jó lesz. Persze, ezt is lehet méretezni, tehát azért lehet találni kompromisszumot.
Nem akartam nagyképű lenni de olvastam, hogy néhányan nem fogadják el, hogy nem lehet elektródás gépről co-zni. Mivel én sem végeztem el a sulit, csak hobby szinten foglalkozok elektronikával, és nagyon hiányos a tudásom. Bocs.
Ennyire azért én sem tudom. Dolgozok egy ilyen géppel, már néztem a belsejét is, de mivel nem olcsó nem mertem nagyon belemászni és lehetőségem sincs kibányászni a tudást belőle....
Erre írtam régebben hogy híddal sokkal egyszerűbben megy (ez is), mert a kétutas illetve graetz egyenirányítás miatt alapból lehet csinálni vele mondjuk 30-35V hegesztőfeszt, meg annak a dupláját hogy az ív is begyulladjon, egyszerre. Mivel van gyújtófesz is működik rendesen a pálcás mód, de a nagy áram a nagyobb áttételen folyik, így bőven lesz áram a Co módhoz is csak ilyenkor ki kell kapcsolni a graetz ágat (katt leírta a lényeget).
De mindenki inkább a ruszki kéttranyós rajzzal erőlködik... Hármas trafóáttételt a hálózatról még fesszabályozni is?
Nos, a freki változtatást azért írtam, mert a samopal.su oldalon az immár 2-es verziójú kombigép rajzából kiderül a két freki alkalmazása. (persze, mint én is láttam az újabb verzióban nincs feltüntetve...)
A hozzászólás módosítva: Máj 10, 2014
Ehhez ugyan végképp nem értek, de amikor a Cseh teljes hidas invertert csináltam, az eredeti tervben készített kiegészítő áramköröket hozzá. Az egyik a leragadás védelem, de a kapcsolás másik oldalát rögtön kihasználta a feszültség beállításra, 10 - 35 V-ra lehet állítani a feszültséget. Ezt még kiegészítette egy MIG/MAG lehetőséggel (nem tudom, hogy ez-e ami a CO-hoz kell). Engem (egyelőre) nem érdekelt, az alap gép is elegendő.
Szia. Pontosan a teljes hídas gép adta lehetőségek miatt, nem a 2 tranyós megoldással szeretném megalkotni ezt a gépet. Egyébként találtam egy érdekes oldal, még pontosan nem néztem meg mik is ezek, de többféle kombi, TIG, CO és egyéb gépek kapcsolási rajzai
![]() http://www.hbcweld.com.cn/Diagrams/class/ Remélem találtok rajta érdekességet ![]() Üdv.: Zoli
Szia köszönöm a kielégítő magyarázatot. Sajna a suli már régen volt én sem emlékszem mindenre. Sajna annó mi ezekkel a dolgokkal nem sokat foglalkoztunk, akárcsak a PIC programozással sem. Ennél fogva én ezeket a dolgokat most tanulgatom, könyvekből, és innen a fórumról, meg még egy csomó más helyről. Szeretem a kihívásokat, ezért is vágok bele csomó dologba, mint a maciba is. De minden kihívást egy újabb követ.
Pálcás hegesztést ritkán használok, többnyire CO-val dolgozom itthon ezért is akarnák egy jól működő, nem fröcsögő, tüsszögő gépet csinálni itthonra. Nekem nem igényem a kombi gép, mert szeretem a célirányos eszközöket. A maci kész már csak dobozolásra vár. Még rakok bele IGBT-ket, mert egyenlőre 4db 460 van benne. Már indítottam hálózatról és ott is minden rendbe volt vele. Még hegesztésre vár a szekunder diódák hűtőbordája is, de mire kész lesz a doboz az is meglesz. Remélem.Utána jöhet ismét a keresgélés, fórumozás, mielőtt belekezdeka CO-ba. A macit is kb 2 éve kezdtem, többféle kialakítással próbálkoztam közben, míg végül ez lett belőle. Üdv.: Zoli!
Egy TIG gép és a hozzá tartozó fórum, sajnos angol
![]() TIG Üdv.: Zoli A hozzászólás módosítva: Máj 10, 2014
És végül egy inverteres CO szerviz manuálja
Benne a rajz is ha jól láttam.MIG200 Sajnos ide a fórumra csak darabokban tudom felrakni. Üdv.: Zoli A hozzászólás módosítva: Máj 10, 2014
Vagy esetleg még hasonlóból is ki lehetne indulni.
A hozzászólás módosítva: Máj 10, 2014
Vagy esetleg még volna egy olyan ötletem, hogy a teljes hidas gépből felhasználni az IGBT meghajtás, és az előbbi hozzászólásban csatolt rajzból meg a vezérlés. A csatolt képen nyíllal jelölt potit meg kicserélni egy ellenállásra és egy potira sorba kötve, így be lehetne állítani a feszültség minimumát és maximumát is. A 320DC körbe egy áramváltót amire lehetne egy segédelektronika ami az IC comparátor bemenetén, vagy esetleg ugyanazon a lábon ahol van a poti belenyúl a vezérlésbe ha túlságosan nagy áram kezdene folyni az IGBT-ken. Tolómotornak szerintem akár egy másik szekunder tekercs, de még a hegesztő szekunderből is lehetne csinálni meghajtást, akárcsak a szolenoidnak. Lényeg az, hogy a motornak olyan elektronika kell ami megállítja azonnal. Én itthon ezt egy relével oldottam meg úgy, hogy mikor elengedem a kapcsolót, akkor összezárja a motor kivezetéseit. Egyébként meg nagyon sok drótot kitolt magából megállítás után.
Mit szóltok ehhez a megoldáshoz? Igaz ebben nem lehetne jel alakot állítani meg ilyesmi, de kezdetnek lehet hogy nem rossz ötlet. Üdv.: Zoli A hozzászólás módosítva: Máj 10, 2014
Idézet: „Én itthon ezt egy relével oldottam meg úgy, hogy mikor elengedem a kapcsolót, akkor összezárja a motor kivezetéseit.” Nem inkább egy ellenállással kellene a motor kivezetéseit rövidre zárni? Így a maradék energia a motor tekercsein válik hővé.
Igazából nem 1 relé az hanem 2 és még egy dióda meg 1 kondi. A kondi mérete határozza meg mennyi ideig marad behúzva a 2. relé. Csak egy pillanatra zárom össze de az pont elég arra, hogy a motor lelassuljon, a maradék lendülete a forgórésznek még max 1-2mm tol előre rajta. Az meg belefér. Az ellenállással az a baj hogy nem lassítja le elég gyorsan a motort. Keletkezik valamennyi hő de nem valami sok. Most hamar kézzel megrajzoltam mit is tettem bele valójában.
Üdv.: Zoli! A hozzászólás módosítva: Máj 10, 2014
Ezek a feszültség szabályozások akkor mennek jól mikor van a kimeneten puffer kondenzátor, na ez a trükk hogy feszültséget szabályozni puffer kondenzátor nélkül.
Miért olyan probléma, ha nincs pufferkondi? Szerintem még kevésbé lesz gerjedékeny a szabályozókör, mivel a kimeneten csak egy fojtó, meg a terhelőellenállás van.
A macit nem is olyan nehéz legalább kipróbálni feszültségszabályozós üzemben. Van az áramszabályozó potija, annak a tetejére kell kötni a feszültségszabályozó kimenetét. Ha jól van minden beállítva, akkor feszgenerátoros lesz a kimenet és még áramkorlátos is lesz. Ha jól meggondolom, akkor ehhez egy db NPN tranyó kell, meg néhány passzív alkatrész. 1%-os pontosságot biztosan tudna.
Jó annak, akinek ez ilyen egyszerű!
"Egyszerű mint a faék", -csak kell hozzá fa meg ékesszólás...
Hát nem tudom, mekkora probléma lehet a pufferkondi hiánya, mivel a maciban sincs,mégis tud szabályozni. A szabályozó kör ezekben a pwm ic-kben nem akkor aktív mikor a kimenet is? Mert egyébként meg nem lenne értelme a szabályozásnak szerintem. Max van egy kis késés a fet-ek (igbt) gate töltése miatt de azt nem hinném, hogy olyan nagy gondot jelentene.
Üdv.: Zoli!
Nem tudom mire gondolsz, de ékesen szólni csak akkor lehet, ha tudod mit akarsz mondani...
|
Bejelentkezés
Hirdetés |




De mivel irtam, hogy kezdő vagyok ezen a téren, így lehet hogy az egész hülyeség amit írtam










