Fórum témák
» Több friss téma |
Fórum » Sztereó DAC
Témaindító: meszattila, idő: Ápr 10, 2007
Témakörök:
Nem szükséges a működéséhez, mert benne van. Van aki épít hozzá jobb külső órajelet, de ez a IC többszörösébe is kerülhet.
Láttam, hogy 24,576 Mhz es kvarc kell hozzá ( egy SB Live bánta
) Ezek szerint az IC ben is benne van ugyanez? Sajna panel maráshoz nem értek, így eléggé kínságos kikábeleznem az IC-t de megoldottam Melyikek a fő lábak amelyeknek be kell, hogy legyen kötve ahhoz, hogy működjön? Persze tápfesz egyértelmű.
Itt mindent megtalálsz a bekötésről. : DIR9001
Köszönet!! Ha működik írok! De ha nem akkor is
A hozzászólás módosítva: Máj 11, 2014
Nincs benne, csak képes az spdif jelből egy pll segítségével előállítani az órajelet. A kettő nem ugyanaz...
Akkor eddig rosszul tudtam. Köszönöm a helyesbítést!
![]() Elnézést a bakiért! Viszont működik külső órajel nélkül is ezen a módon. A hozzászólás módosítva: Máj 11, 2014
Mindegy a lényeg, hogy működik kvarc nélkül. Még valami. Van egy PCM67U nevű DAC-om össze lehet vele mahinálni? Plusz órajel kell neki egy 16Mhz- es kvarc ról és ezért vagyok elakadva. Van még egy JVC DAC om MN35500 néven. Melyikkel lennék szerencsésebb?
A kvarcnak csak annyi szerepe van, hogy annak segítségével tudja megállapítani az aktuális órajelet és kijelezni ezt két lábon, de a működéshez nem kell, sőt célszerű elhagyni, úgyis feleslegesen rángatná csak a tápot. Írtad, hogy nem értesz a nyák maratáshoz és kábelezni szeretnéd, de ez nem ilyen egyszerű digitális áramköröknél, nem nagyon valószínű, hogy működni fog. Szerintem nem DAC építéssel kellene kezdened a szakmát, ha még nyákot sem tudsz csinálni.
A DIR9001 et kikábeleztem, és ráforrasztottam a kivezetéseit egy próbapanelra. Forrasztáshoz nem vagyok kezdő
Gyerekkorom óta javítgatok. Viszont építgetni nem szoktam, de ez most kivételes eset. DAC-om úgy van, hogy kiműtöttem CD lejátszókból panelestől szóval ahhoz már nem kell panelt tákolni viszont a DIR.. Hát.. "Tudod az úgy volt"
Ki hitte volna.
Ilyesmit nem lehet térszerelésben megcsinálni, érdemes lenne elkezdened nyákot tervezni, maratni.
Ez gond sajnálom inkább adtad volna szakértő kezekbe !
No problem van még 2 darab, de már panel nélkül el sem fogom kezdeni
Mellesleg működött a dolog, mert amikor rátettem az SPDIF jelet elaludt az ERROR led 2 darab ceruzaelemmel működött a dolog A hozzászólás módosítva: Máj 12, 2014
Az első dobozba került .
Miért nem rendelsz a DIR-hez egy átalakítót az ebay-ről? Ez egy nyákon kialakított kis átalakító, amire felforrasztod az IC-t és DIP tokba be tudod illeszteni.
Szia Laci!
Ez meglehetősen szépre sikeredett. Mint mindíg.
A kettő totálisan egyforma , a következő talán már más lesz , megpróbálunk majd egy másik kimeneti csöves részt .
Igen talán az lesz ha sikerül azt a J FET -et beszerezni .
Próbáld ki az elszínezetlen hangot valami tranyós bemenetű műveleti erősítőkkel. Az OPA1612 vagy egycsatornás verziója is csodákra képes.
Gyönyörű darab - az az egy fém billenőkapcsoló rontja csak az összképet.
Idézet: „az az egy fém billenőkapcsoló rontja csak az összképet.” Tessék csak neked hogy ne legyen ronda a kapcsoló végett !
Szia! Egyáltalán nem mondtam, hogy ronda volna. Csak a többi rész olyan jól harmóniába lett hozva - és nem illett hozzá. Én inkább egy fekete, sima előlapos keskeny 0-1 billenőkapcsolót építettem volna be, ami nem emelkedik ki annyira a síkból. De ettől semmit nem kisebbít az összértékén a beépített kapcsoló.. Szépen össze lett rendezve és kapott is tőlem egy
Kicsit off itt de elmondanám majdnem mindenbe ilyen kapcsolót szoktam tenni és még soha nem volt gond , na és most ezt a DAC -ot megrendelésre gyártottam és így kérte a megrendelő hogy a kapcsoló az hátul az aljzat mellett foglaljon helyt.
Sziasztok!
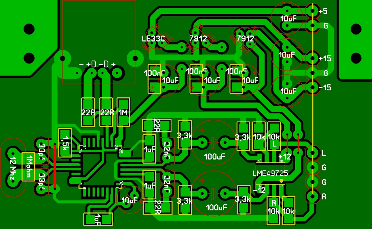
Kis segítséget szeretnék kérni tőletek. Egy alap PCM2707C DAC-ot szeretnék csinálni egy műveleti erősítővel megtámogatva, és a nyáktervem visszaellenőrzésében kéne kis segítség, hogy nem e követtem el valami nagy hibát ( félrekötés, földhurok ).
Vagy én nem látom át, vagy a GND mindehol a levegőben lóg? A jobb oldali kimenet szerintem el van kötve, de az egész nem tűnik valami működőképes megoldásnak, mi az a to92 tok a feszstaboknál?
A hozzászólás módosítva: Jún 2, 2014
HESTORE-ról rendelek, és nem találtam párba smd feszstabokat :/ felemásan meg elég hülyén nézne ki.
GND nem lóg a levegőben, csak a program eltérő színnel jelöli a vezető sávot, és az auto-gnd kitöltést. A jobb oldali kimenet valóban el van kötve.
Értem, a GND kitöltés nem rosz dolog, de ne legyen minden arra kötve, mert akkor hurkos lehet. könnyebb képpel illusztrálnom, mint leírni, ez jól bevélt megoldás.
|
Bejelentkezés
Hirdetés |




) Ezek szerint az IC ben is benne van ugyanez? Sajna panel maráshoz nem értek, így eléggé kínságos kikábeleznem az IC-t 












