Fórum témák

» Több friss téma
Fórum » Házilag építhető fémkereső
Lapozás: OK   164 / 276
(#) DaviS válasza kirally hozzászólására (») Jún 28, 2014 /
 
Én amikor ezt megépítettem, akkor mindent egy irányba tekertem. Sokat ne várj tőle, nem túl érzékeny cucc.
(#) Bu13 válasza kirally hozzászólására (») Jún 28, 2014 /
 
Az eredeti rajzon van egy hiba. Az L1 bal oldali vége legyen a Tr kollektorán, ez a tekercs meleg pontja. A fotón látható L2 túl messze van. Az 5 menetet tekerd bele az L1 utolsó 5
menetébe, (vagyis a táp oldali végébe) A menetirányoknak nincs jelentősége, csak az 5 menet végeit kell úgy bekötni, hogy rezegjen. A kollektoron lévő dióda kis visszáramú legyen pl.
4148.
Még folytatom, ha elindult.
(#) imre-65 válasza belatichy hozzászólására (») Jún 28, 2014 /
 
Üdv mindenkinek ! Én pont most építem ezt a fajta keresőt. A kérdésem az hogy a Faraday rés az szigorúan 3 mm ,vagy esetleg lehet 1 - 2 cm is? Köszönöm.
A hozzászólás módosítva: Jún 28, 2014

DSC02664.JPG
    
(#) kirally válasza Bu13 hozzászólására (») Jún 28, 2014 /
 
Nem akart így sem beindulni. De most már nem is fog. Szkóp kábele lecsúszott, és azóta melegszik a 741-es IC. Több nincs itthon.
Azért köszi a segítséget. DaviS írta is, hogy gyenge...
Közben találtam egy másikat: Bővebben: Link
Ezt érdemesebb? Vagy mit tudtok ajánlani?
Közben találtam egy 10*90-es ferritet.
(#) Yowie válasza mulderx hozzászólására (») Jún 28, 2014 /
 
A rajz meg a videó alapján én inkább fektetnék energiát valami bejáratottabb típusba.
(#) Yowie válasza kirally hozzászólására (») Jún 28, 2014 /
 
Nem tudom, mit jelent a gyenge, egy pinpointer nem használható ha túl érzékeny. Egy 1Ft-ra 2-3cm már elég, különben nem találod meg vele a tárgyat.

A rezgés beindítása mindegyiknél kritikus.
(#) DaviS válasza Yowie hozzászólására (») Jún 28, 2014 /
 
2cm alatt volt az érzékenysége az 1Ft-ra, ha érzékenyebbre állítottam már a talajra is jelzett. Bár nehéz eltalálni hogy lehet a legérzékenyebbre készíteni a tekercset.
(#) Yowie válasza DaviS hozzászólására (») Jún 29, 2014 /
 
Mindegyikre igaz, hogy a tekercs kialakítása egy kritikus kérdés. Úgy erdemes megcsinálni, hogy a tekercseket lehesen mozgatni, ezért én egy papírt szoktam alátenni. A rezgés beindításához és az érzékenység beállításához is jó ez a módszer.
(#) Attilawap hozzászólása Jún 29, 2014 /
 
Na végre elkészült a Delta Pulse-om. Köszönöm mindenki segítségét itt a fórumon. A gép nyakba akasztós, a nyél tömege fejjel együtt 1720g. Szerintem ez nem sok. A fej hosszát lehet állítani. Mondjatok véleményeket.
(#) Yowie válasza Attilawap hozzászólására (») Jún 29, 2014 /
 
Tapasztalat azt mutatja, hogy kevésbé fárasztó az egyenes nyél, Mateatek hőlégfúvóval szépen kiegyenesített egy ilyen mankót, én 32-es csatornacsövet használok a szár felső részéhez, jól ragasztható, könnyen formázható melegítéssel, bár nem olyan esztétikus, mint a mankó. Egy kerékpár nyeregcső gyorsbilinccsel rögzítem.

A fej vezetékhez nem tudom, mi az a vékonyka kábel, de a PI nél minnél kisebb a kábel kapacítása és ellenállása, annál jobb a fej hatásfoka, ezért használnak gyakran síma villanyvezetéket, zavar, zaj szempontból az RG58, vagy jobb, de nem vékonyabb koax az előnyös.

Kíváncsi vagyok, hogy válik be. Írj majd adatokat!
(#) nagym6 válasza Attilawap hozzászólására (») Jún 29, 2014 /
 
Ugyanaz az aggályom, mint Yowie kollégának. A vékony vezeték nagy kapacitása, és valószínűleg nagy ohm-os ellenállása. Ezért szkópon meg kellene nézni az erőstő ic. kimenetén a válaszjel csillapítását, nincs-e nagy csillapítatlanság, vagy belengés.
A hozzászólás módosítva: Jún 29, 2014
(#) Attilawap válasza Yowie hozzászólására (») Jún 29, 2014 /
 
Pedig az nem annyira vékony kábel, valószínűleg RG58-as, én wifi antenna hosszabbítóból vágtam le. A gond az különben ennél a Deltánál, hogy nem szabad egyenes nyelet használni, mert akkor a mankó fém nyelére is jelezni fog. Így hogy szögben áll, így nem jelez. A pontos teljesítményét még most sem tudom, mert tele van a lakás fém tárgyakkal, ezért nem tudom maxra feltekerni a potmétert. Ezt majd csak terepen fogjuk megtudni.
(#) Bu13 válasza kirally hozzászólására (») Jún 29, 2014 /
 
Hamar feladtad!
Én összeraktam egy próba panelon és kitűnően működik. Az 1€ (vas) és az 1Ft 30-40 cm ről
is jelzi.
A változtatások: 1k8 helyett 1k 5k poti 2k, és tengelyes. Az L2 10 menet szorosan az L1
pozitívon lévő végéhez. A tekercs első menete 5mm legyen a ferrit végétől. A ferritnek a
tekercses felőli vége az érzékenyebb, ez legyen elől.
A potival fínoman gyújtsd ki a LED et, és mehet a keresés. A freki 150 KHz. Üdv.
A hozzászólás módosítva: Jún 29, 2014
(#) nyitraitomi válasza Bu13 hozzászólására (») Jún 29, 2014 /
 
30-40cm? Nem írtad el?
(#) Bu13 válasza nyitraitomi hozzászólására (») Jún 29, 2014 /
 
Bocs elírtam, helyesen 1 cent és 30-40mm.
A hozzászólás módosítva: Jún 29, 2014
(#) DaviS válasza Bu13 hozzászólására (») Jún 29, 2014 /
 
Ez remek távolság levegőben, én is el tudtam érni ilyen távolságokat, de ez után nálam már a talajra is jelez, sőt már attól is sípol ha a kezemet a tekercsre teszem.
(#) Yowie válasza Bu13 hozzászólására (») Jún 29, 2014 /
 
Az teljesen jó. Ha nagyobb az érzékenység, akkor az ember csak turkál a földkupacban, legalábbis nekem nem jön be az érzékenyebb.
(#) kirally válasza Bu13 hozzászólására (») Jún 29, 2014 /
 
Igen feladtam, mert nem akartam venni új IC-t, meg a ferritem sem volt jó.
Viszont elkészítettem, amit fentebb linkeltem BC413B-vel, és elsőre szuperál, szóval összeforrasztottam, tekercset megtekertem, beállítatlanul a vasfogómra, 50 filléresre 4cm-től már pislákol, ezüst medál pedig 1,5cm-től. Most megnézem, melyik poti mit csinál. Csak most nagy a boldogság, mert működik! A tekercset egy műanyag vízvezetékcsőbe raktam ,és kiöntöttem viasszal.
(#) kirally válasza kirally hozzászólására (») Jún 30, 2014 /
 
Szuperál, már be is dobozoltam. Kapott egy zümmert is, 555-sel meghajtva.
Lehet, hogy nem a legszebb, de stabil, és a célnak megfelel.
Csatolom a nyák tervet is, hátha valakinek jó lesz majd.
Az 1k-s potival mit kell beállítani?
Köszönöm.
(#) mulderx hozzászólása Júl 1, 2014 /
 
Megatron alkatrészlistával bíbelődők, ez az orosz nyelv nagyon nem fekszik ilyen téren

========== Резисторы переменные ==========
R10 : 47 k [СП4-1 или аналог]
R60 : 1 k [тип СП5-35Б, СП5-39Б, СП5-44 и т.д.]

Zárójelben található pontos típusokat valaki megtudná nevezni?
(#) DaviS válasza mulderx hozzászólására (») Júl 1, 2014 /
 
Üdv!

R10: 47 K [SP4-1 vagy azzal egyenértékű]
R60: 1 k [type SP5-35B, SP5-39B, SP5-44, stb]

Ezek orosz potik, és elég jó minőségűek. Ha a cirill betűs típusokra rákeresel googleben, mindegyiknek megtalálod az adatlapját.
(#) mulderx válasza DaviS hozzászólására (») Júl 1, 2014 /
 
köszi! Beszerzés akkor egyenlő a nullával, marad helyette más poti, melyik lenne a legjobb választás?


MC10: КР1170ЕН6
MC4 : КР1171СП64
+ Helyettük is kellene valami spéci orosz dolgok kifogtak rajtam...
(#) DaviS válasza mulderx hozzászólására (») Júl 1, 2014 /
 
КР1170ЕН6 helyett szerintem egy 78L06 megfelel, lábkiosztás nem biztos hogy ugyan az.
КР1171СП64 pedig csak alacsony tápfeszre figyelmeztet, ez elhagyható.
(#) mulderx válasza DaviS hozzászólására (») Júl 1, 2014 /
 
ok, viszont a tápfesz jelzőt nem szeretném kihagyni
(#) DaviS válasza mulderx hozzászólására (») Júl 1, 2014 /
 
Az egy 6,4V-os alacsony feszültség érzékelő, tehát ha a fesz a bemenetén 6,4V alá csökken akkor a kimenetét földre köti. Szerintem egy 4,5V-os reset IC vel kiváltható, ilyet könnyebben be lehet szerezni.
(#) Bu13 válasza mulderx hozzászólására (») Júl 2, 2014 /
 
Légy szíves tedd fel ezt a Megatron rajzot. Kösz.
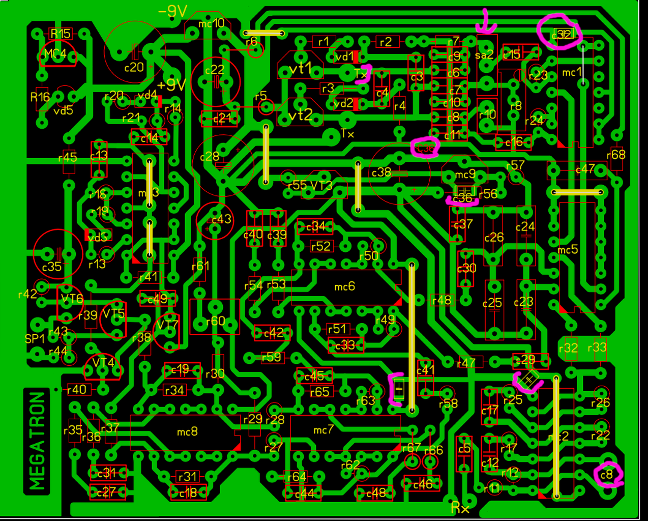
(#) mulderx hozzászólása Júl 2, 2014 /
 
pár dolgot találtam a nyákrajzban amit nem értek, majd később linkelem hátha valaki tud segíteni :]
(#) mulderx hozzászólása Júl 2, 2014 /
 
Mellékelt képen rózsaszínnel jelöltem, amit nem igazán értek.
-C36 jelölésű kondi 2 helyen szerepel, balra lévő mintha bizonytalan lenne vagy csak elfelejtették berajzolni stb
-sa2 kapcsoló pontos típusa nincs megnevezve
-C32 : 4,7 mF [kerámia] nyákterven ezt smd-t takar, abban kapható ilyen értékű? Nem találok csak azért kérdem. Kondiknál amúgy is több ritka darabot véltem látni, remélem elérhetőek lesznek valahol.
-alul 2 jelöletlen smd kondi is szerepel

Egyenlőre ennyi, ami nem világos. Előre szólok kezdő vagyok! Ne állj neki, vegyél boltba stb hozzászólások nem érdekelnek.

megatron.png
    
(#) Ge Lee válasza mulderx hozzászólására (») Júl 2, 2014 /
 
Össze kell vetni a rajzzal, lehet hogy vannak benne hibák. A ruszkik az m betűt néha a mikro-ra használják pedig az a milli, azaz az 4700µF ami nem valószínű. SMD-ben még 22µF is van, tehát a 4,7µF az reális.
(#) mulderx válasza Ge Lee hozzászólására (») Júl 2, 2014 /
 
Kösz! Akkor mF=uF
Következő: »»   164 / 276
Bejelentkezés

Belépés

Hirdetés
XDT.hu
Az oldalon sütiket használunk a helyes működéshez. Bővebb információt az adatvédelmi szabályzatban olvashatsz. Megértettem