Fórum témák
» Több friss téma |
Ráadásul az volt az érdekes az egészben, hogy az első verzión minden egy stabról járt, majd a másodikon már mindegyik külön stabot kapott közvetlenül maga mellé és még rosszabb volt mind a közös megoldás, elkók nélkül működésképtelen volt az egész szerkezet, ekkor szkóppal ellenőriztem a tápokat és bután néztem, hogy mennyire zavarosak voltak...
Szia itt vannak vasalásos technikához a munka fájlok. Bármilyen végű stabilizátor be tehetsz aminek ugyan az a lábkiosztása pl:7815/7824/stb.
A hozzászólás módosítva: Jún 29, 2014
Hello!
Most sikerült szereznem egy 19V/6.32 A -es laptop tápegységet, és azt szeretném megoldani hogy ezt minimum 3V-tól 19V-ig tudjam szabályozni. Ehhez szeretnék segítséget kérni. Előre is kösz!
Fix a trafó nem lehet annyira visszaszabályozni, hogy 3V-ig lemenjen, de mire akarod ezt használni?
Elég sok mindenre, nincs konkrét cél, csak legyen már valami táp a műhelyben mert mindig órákig kell keresgélni, ha valamit meg kell hajtani.
Helló! Egy kapcsoló üzemű tápot átalakítani nem célszerű erre. Kell egy jó trafó! LM317 ic.
De szerintem építs labortápot, de ez másik topic. A hozzászólás módosítva: Jún 30, 2014
Egyetértek a kolegával inkább valami egyszerű analóg tápban gondolkodj, akár a kapcsitápról hajtva, de ne azt akard szabályozni.
Szerezz egy régebbi PC tápot amiben 494 a vezérlő, 0-26V-ig feszt 40mA-8A-ig szabályozható áramot könnyen lehet csinálni belőle. Nézz be a PC táp átalakítós topikba.
Sziasztok!
Néhány helyen olvastam, hogy LM2576-nál instabil működést okozhat, ha a szabályozható változatnál a visszacsatoláshoz tartozó poti ki van kábelezve a nyák lapról. Ez mennyire igaz, van valakinek tapasztalata ezzel kapcsolatban? Köszönöm!
Üdv írtam múlt héten, az usa dugós xbox tápommal kapcsolatban, ezúton is köszönöm a segítséget. Találtam egy havernál egy 220V/110V átalakítót, de ennek uk dugós a csatlakozása, és bár befelér az us dugó, enyhén lötyög benne. Kipróbálhatom vele?
Attól függ, milyen hosszú a kábel. Lényeges, hogy a visszacsatoló osztó (aminek a poti többnyire a felső tagja), a kimeneti elkó kapcsaira csatlakozzon. Ügyelni kell a lehető legrövidebb és minél vastagabb fóliázatra a talaj és a kimeneti fojtó, stb. környékén (tehát az áramútban). Azért 20cm körül még nem szokott gond lenni, de akik panaszkodtak, lehet, hogy a fenti hibák valamelyikét elkövették, a poti vezetéke csak az utólsó csepp volt.
15cm-es darabbal probléma nélkül működik. De csinálhatod azt is hogy 2db-ból rakod össze, és akkor a vezeték hatása a zavarok szempontjából kevésbé érvényesül. Tehát teszel a nyákra közvetlenül egy fix ellenállást amivel párhuzamosan kötöd a potit, és csak a potit vezeted ki. Nyilván nagyobb értékű kell belőle, hogy az eredőjük a szükséges ellenállást adja.
Köszönöm a tanácsokat!
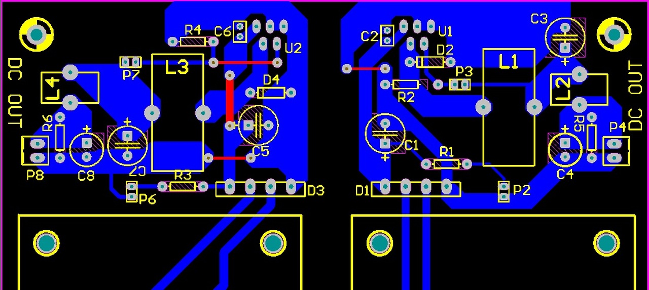
Mellékelek egy képet a nyákterv jelenlegi állásáról. Így mi a véleményetek róla?
Sziasztok! Olyan (lehető legegyszerűbb) rajzot keresek, ami 36V stabil egyent állít elő, és nem kapcsolóüzemű. Maximum 4A terhelést kellene bírnia. Bemenő feszültség 40V.
Ha az alábbi rajzon a két zenert nagyobbra cserélem, jó lesz így, vagy azt csak gondolom?
Persze, megteheted, mondjuk két 18V-osra cseréled öket. Arra figyelni kell, hogy a megadott áramtűrésüket ne lépd túl, tehát az 5,6k-t is növeld 8,2k-ra, a 2,7k-t meg 3,9-re.
Sziasztok !
Ha van nekem egy +/- -os tápom, és stabilizálni akarom, akkor a (+) ágba egy pozitív stab ic-t, a negatívba pedig egy negatív stab. ic -t kell tennem ?
Sziasztok!
Tudna nekem valaki segíteni abban, hogy egy 12 voltos egyenáramú kis teljesítményű motorra ne menjen 150mA-nél több ? Kocsiba kellene a levegőkeringető csappantyú állító motorhoz. A zseniális Opel ugyanis úgy oldotta meg, hogy 30 mp-ig forgatja. Úgy gondolta addig biztos átfordul. Csakhogy 5 mp is elég, így utána után erőlködik és eltöri a műanyag lapátot ![]() Ha lehet a legegyszerűbb verzió érdekelne, mert nem vagyok profi. Előre is nagyon köszönöm a segítséget!
Ha a lehető leg egyszerűbb megoldás kell, akkor szerintem elég neked egy LM317 áramgenerátornak kötve.
Köszönöm a gyors választ. Sajnos nekem ez nem sokat mond. Tudnál egy kapcsolási rajzban is segíteni ?
De ugye ez nem feszültséget szabályoz hanem áramerősséget vagy az ugyanaz ??? Bocsi, nem vagyok "szakmabeli".
Biztos vagy benne, hogy a 150 mA-rel elindul a motor?
Remélem
Ezt mondták 150mA, de gondolom max 1 A.A mellékelt képen látszik, hogy egy viszonylag kis motor nagy áttéttel.
Nagyon köszönöm a segítséget!!!
Sziasztok!
+/- 40v erősítő esetén mekkora a pufferkondenzátoron megengedett búgófesz? Gyanús nekem a puffer kondenzátor és kíváncsi vagyok mennyi a megengedett érték.
Szia. Ez alapján kiszámolhatod. A kondenzátor kapacitásától is függ, amit nem adtál meg.
Megengedett érték szerintem nincs meghatározva, minél kisebb, annál jobb. 2-3V szerintem nem gond, az úgy is csak a dinamikai csúcsoknál lesz zavaró.
Hello! Az idő, amivel számol, 20ms. Ez, egyutas egyenirányításra utal. De az erősítőben gondolom kétutas van. Így 10ms-al kellene számolni.
De a valós idő, még ennél is kisebb, hiszen mihelyst eléri a trafó feszültsége a kondi lecsökkent feszültségét (plusz dióda nyitófeszültsége), egyből tölteni kezdi a kondit. A 10ms akkor lenne igaz, ha végtelen szűrést számolnánk, vagyis nem csökkenne a feszültség a félperiódus ideje alatt. Persze ez már nagy számítási hibát nem hoz létre. A hozzászólás módosítva: Júl 30, 2014
|
Bejelentkezés
Hirdetés |















