Fórum témák
» Több friss téma |
Szia!
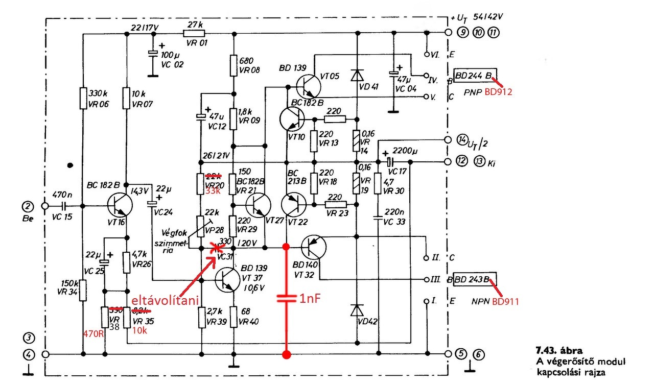
Mindenképp javítsd meg! Olcsóbban megúszod, ez egy nagyon jó kis gép, hiába 20 éves, veri a mai hifiket! Bekei Péter módosításait javaslom elvégezni! A rajzon feltüntetett 330pF-os (piros) kondi valójában 1nF-os. Erre figyelj oda. Én is agyon módosítottam már a sajátomat (RIAA korrektor, végfok modul), és egyre-egyre jobbnak találom. A módosításokat Neked is érdemes elvégezned. Ha elakadsz, itt megkapod a segítséget. A most tönkrement végfokodban a végtranzisztorokat ki is dobhatod, azok biztosan totál zárlatosak lettek. A meghajtó BD139-140 párost is mérd ki, szerintem ott is akad hibás darab. Esetleg a védelemben lévő tranzisztorokat is nézd meg. A kicsatoló kondit pedig cseréld ki 63V-os kondira ahogy Péter leírta. Ez utóbbit mindenképp tedd meg!
Csatlakoznék Scoobyhoz, mindenképp javítós. Nekem is van egy krisztusi korban lévő Cleóm (meg még más is
), de semmi pénzért nem válnék meg tőle. Full felújítottam, elvégeztem én is a modokat, határozottan jobb lett, dinamikusabb, szebb hangja lett, a basszus kevésbé búgós, a magas nem csiccseg, hanem cicceg, szal semmiképp sem eldobós! Ja, a végfokmeghajtókat MJE-340 - MJE-350-re cseréld, a végfok tranyókat BD911-912-re. Ez utóbbi azt hiszem a Péter féle rajzon is már így szerepel. A rajz alapján meg lehet csinálni, csak figyelj oda, mert könnyű benézni ezt-azt, nekem is sikerült elsőre . Sok sikert a javításhoz/átalakításhoz!
Kedves Pytzoure és Scooby, köszönöm a tippeket. Egyelőre a tranzisztorokat és a kicsatoló kondit fogom lecserélni, csak hogy működjön. A módosításokat megnézegettem, elolvastam, egyelőre nem teljesen világos, hogy mit, hová kellene rakni. Ha esetleg lépésről lépésre összefoglalnánk, az szerintem jót tenne másoknak is. Neki fogok állni, Ti meg megnézitek, hogy OK-e.
Szia!
Kiegészítettem a rajzokat. Ennél érthetőbben már nem tudom sajnos. Csatolok képet a módosításról is, hogy érthetőbb legyen.
Köszönöm, ez így teljesen érthető. A fehér négyszög a 4. képen gondolom az egy nanós kondi. An én Cleómban TI819 és TI820 a két végtranyó, azokat vajon honnan szalajtották? Látom a képeken a NYÁK megerősítéseket is. A meghajtó tranyóknál lévő ellenálások lábain nálam van egy-egy porcelán gyűrű, az maradhat gondolom. A két huzalellenállást mire cserélted le? Csatolok két fotót a végfokról a rend kedvéért.
A hozzászólás módosítva: Szept 2, 2014
Összeszedtem az eddigi hozzászólásokból a javasolt tranzisztorokat, hogy mit mire lehet cserélni! Ha hibát találtok, jelezzétek!
Így első ránézésre jónak tűnik. A T1819-1820 tranyópárost emlékeim szerint anno a Motorolától szalajtották
. Mindenképp javaslom a módosítások elvégzését, nem fogod megbánni! Kivételt képez, ha elszúrsz valamit elsőre (mint ahogy én is ), és két napot görcsölsz fölötte, mire rájössz, hogy benézted .
Szia!
Pontosan, a fehér kis négyszög az 1nF-os kondi. Ahogy Pytzoure odalent leírta, Motorola gyártott ilyeneket. A NYÁK megerősítése nem hülyeség, ahogy Bekei Péter leírta, valóban sok helyen igen vékonyka fóliaréteget hagytak a nagy(obb) áramú útnak, azt is érdemes megcsinálni egy kis sodrott vezetékből. A porcelán gyűrűk maradhatnak, igazából szabvány, hogy az ellenállásokat 3-5mm-re el kell emelni a NYÁK-tól, hogy ha nagyon forrósodik, netán kigyullad/izzik, akkor a NYÁK-ot ne gyújtsa fel, így elkerülhető mondjuk este a lakástűz egy készenlétben hagyott készüléknél meghibásodás esetén. A huzalellenállást nem kell kicserélned. Én hibásan vettem az erősítőmet, döglött volt mindkét végfok és a huzalellenállásaim is szakadtak voltak így kénytelen voltam 0,22Ohmos 2W-os ellenállásra cserélni őket. Ha nálad nem szakadtak meg, akkor ne cseréld ki őket. Szerk: A tranzisztorok jók lesznek. Én BC327-337-et használtam a TO92-es tokozásúak közül mindenhová. Kivéve a bemeneti erősítőt hagytam úgy ahogy volt emlékeim szerint, de ebben már nem vagyok biztos sajnos... Lehet, hogy az is új tranyót kapott, de nem létkérdés. Az egy földelt emitteres alapkapcsolás, lényegében mindenféle tranzisztorral működik. Esetleg erősítésben lehetnek eltérések. Az adatlapból meg kell nézni, és a minél nagyobb Hfe vagy H21e (Béta) értékű tranzisztort bele ültetni, így lesz a legnagyobb az erősítése. A hozzászólás módosítva: Szept 4, 2014
Scoobytól eltérően (bár minden tiszteletem illeti, nem vagyunk egyformák
) én nem 0.22-es ellenállatokat raktam a huzalok helyett, hanem 2 db 0.33 ohm 2W párhuzamosan. Egyet a huzal helyére, egyet a fóliaoldal felől. Így sikerült legjobban megközelíteni az eredeti értéket. Az elvékonyított vezetősávokról csak annyit, hogy volt olyan végfokpanelem, amelyiken az elvékonyított résznél már hólyagosodott a lakkréteg a hőterheléstől, tehát komolyan kell venni a megerősítés fontosságát .
Szia!
Átnéztem a végfok módosítást, és azt nem értem, hogy a visszacsatoló VR35 ellenállást miért kell az eredeti pozícióból áthelyezni? És miért kell a fólia átvágás? Gubik Sándor
Szia!
A módosítások a végfokozat stabilitása és gerjedékenysége miatt jött létre Bekei Péter jóvoltából. Kérdésedre a válaszom: Ennek is afféle szerepe van/lehet, hogy a nagy jelű vezetősávot ne vigyük már vissza a bemenethez, mert az az egyik alapvető gerjedést okozó probléma. Rám is többször rám szóltak a tudorok, hogy a bemenetet ne tegyem már a kimenet mellé mikor NYÁK-ot tervezek, mert be fog gerjedni az erősítő. És igazuk lett. Bár látszik a NYÁK terven, hogy VR34 felső lábát próbálták a lehető legtávolabb tolni a nagy jelű kimenettől(az kapcsolódik közvetlen a Bázisra ha megnézed), de ez valahogy még sem sikerült teljes mértékig. Egyébként ez miatt van az, hogy az erősítő működés közben, nagy vagy közepes hangerőnél gondol egyet és eldurran. Viszont ha VR35-öt oda teszed, ahol a módosított NYÁK mutatja, akkor azon az ominózus vezetősávon már csak a visszacsatolás fut egy valahányszorosára leosztott feszültségértékkel ami a bemenő fokozatot már annyira nem zavarja, nem idéz elő gerjedést. A hozzászólás módosítva: Szept 5, 2014
A 2db 0,33Ohm 2W-os ellenállás jobb ötlet párhuzamba kötve. Bár nincs nagy teljesítmény, az ellenállás így is 4W-nak felel meg, és azokon azonosan oszlik meg az áram (mindkét ellenálláson ugyan akkora áram folyik, persze csak elméleti síkon.
) Én ezzel a részével nem igazán foglalkoztam. Úgy voltam vele, hogy szóljon és kész, azt hittem készen leszek vele aztán túl adok rajta. Végül is megtetszette magát velem. Ha megnézel egy szimpla tranzisztoros komplementer erősítőt, azokban amelyekben nincs védelem, az Emitter vagy Kollektor ellenállásokat is elhagyják általában. Én szerintem itt sincs nagy szerepe azon kívül, hogy 1-1 tranzisztor figyeli a rajta eső feszültséget. A nagyobb ellenálláson a kisebb feszültségesés idézi elő azt az áramot mint amit Nálad a ~0,16Ohmon. (Vagy is ezt pont fordítva! A kisebb áram idézi elő azt a feszültséget ami a védelmet működésbe hozza.) Nekem (ha jól számolom), akkor 2,72A-nél már lekapcsol a védelem, Nálad csak 3,75A-nél, amennyiben helyes a feltételezésem és 0,6V-nak kell ahhoz azon az ellenálláson esnie. Annak az ellenállásnak másik szerepe az volna, hogy a munkapontot beállítsa, ha több párhuzamos tranzisztor lenne kapcsolva az erősítőben, lásd Pl. Orion SE-260. Ha nem lenne emitter ellenállás, akkor az történne, hogy 1-1 tranzisztor dolgozna, a másik kettő lustálkodna -kevésbé, vagy egyáltalán nem is dolgoznának, mert sajnos a tranzisztorok h paraméterei még azonos típusoknál sem összeegyeztethetők teljes mértékig.
Sajnos rossz híreim vannak. A bal végfok összes félvezetőjét (a fenti táblázat szerint) és a kicsatoló kondit is lecseréltem. Első bekapcsolásra ment, hurrá! Aztán elkezdődött egy zzzzz-sssss-krrr-pukk-katt-krzzzzz-ssss-pukk-pukk-krzzzzz-ssssss susogó hang - csak a bal oldalon, és közben még szólt a zene is - aztán a végfok 5-10 perc után csöndben meghalt. Nincs zárlat, nincs semmi, a biztosítékok épek, csak a végfok meghalt. Kérlek írjátok meg, mi lehet az oka? Az MJE-meghajtók és a BD 911/912 nem hajlandó együtt dolgozni, vagy mi lehet?
Biztos, hogy dolgoznak együtt, az enyémben is működik. így látatlanban ötletem sincs, de nézd át, nem rontottál-e el valamit. Elég gerjedésgyanústak tűnik. Nem fűtött, vagy fűt semmi?
Nem, még csodálkoztam is, hogy milyen szép hűvösek a hűtőbordák. Lehet-e a baj az RC-tagokkal vagy magával az alaplappal? Lehetnek-e más gondok? A munkapontot hogyan lehet beállítani? Közben a jobb végfok vígan működik és nincs semmi baja...
Szia! A munkapontot a trimmerrel állíthatod be. 20V-ot kell a kicsatoló kondi előtt mérned földhöz képest. Ha ez nem így van, akkor a trimmer kontaktos. Az áramgenerátor körül nézz körül, hogy mi a helyzet. Nézd meg továbbá, hogy az előerősítő megkapja-e a tápfeszültséget.
Neked lett igazad! A VT22-t fordítva forrasztottam be. Most mindent beforrasztottam rendesen és helyreállt a rend, minden működik. Köszönöm a segítséget mindenkinek!
Ugye, hogy ugye!
Egy a lényeg, hogy megtaláltad és jó lett. Használd egészséggel sokáig!
Kedves Fórumtársak!
Igaz-e az, hogy a két VU-megvilágító (és a 4 többi skálamegvilágító) égőt lehet helyettesíteni LED-del? Jó így? Egy dióda + 820 Ohm ellenállat + 1 db. 30 fokos 1200mCd-ás fehér LED? Most 6V-os "játékgép"-es buborékizzókat használok, azok igen jól működnek vagy 20 éve. Hogyan lehet a Cleopatra számára ezt megoldani? Köszönet a tippekért!
Szia!
Én LED-del helyettesítettem az Aidában a Stereó vételt jelző izzót. Jó lesz az úgy is.
Ja, lehet, én egy 6363ban csináltam meg, de egyenirányítani kell, mert a skálaizzók 6.3V váltakozót kapnak. Meg ne felejtsd ki a pufferkondit sem, mert a ledek sokkal érzékenyebbek a feszültségesésre, főleg előtétellenállatokkal, tehát, ha nem csinálsz neki rendes tápot, akkor nagyobb hangerőn ritmusfényekké válnak
. Egyenirányítsd, 7805-öt neki, puffert a stab IC elé-mögé és elvileg azt csinálsz vele amit akarsz .
Kedves Fórumozók!
Az utóbbi időben ismerkedem egy RA 6380 S típusú rádióerősítővel. Próbáltam az információkaz összegyűjteni az FM modul kapcsán. Sajnos a sok hibalehetőség miatt, szeretném kérni a segítséget, mert nem tudom pontosan mivel kezdhetném a hibakeresést. Az FM modul azt a jelenséget produkálja, hogy ha az AFC gombja benyomott állapotban van, akkor az adók összevissza, szinte egy pontba sűrűsödve jönnek be, a skálán való végighaladáskor pedig többször bejönnek. Ilyen esetben az adókat nagyon nehéz behangolni. Ha valamely program van kiválasztva, akkor a kis tekerőkkel úgy tűnik minden rendben van, mert az adók rendesen jönnek be. Ha esetleg lenne valakinek ötlete, mi lehet az a leggyanúsabb dolog, amivel el tudnám kezdeni a hiba lokalizálását, azt nagyon megköszönném. Üdvözlettel: Balázs
Hello! Ezt vmi rajzzal meg tudnád nekem mutatni, hogy honnan hova kell forrasztani a vezetéket?
Üdv!
VC 17 elko-t (2200uf) kicserélhetem 4700uf-ra? Csak az van itthon.
Az eredeti VC 17 elko 2200 µF/25 V MM elko .
Ha cseréled maradj az eredeti 2200 µF értéknél, de 35V-63V -os feszültségű LOW ESR, alacsony impedanciás elko-t válassz.
2200µF/35V LOW ESR Bővebben: Link
A hozzászólás módosítva: Dec 5, 2014
Helyesbítenék, ha nem akarsz egy garnitúra végtranzisztort is vásárolni, akkor 63V-os kondit veszel... 35V-ossal én is megszívtam.
Ez így van, jobb a magasabb értékű , a 63V-os, érdemesebb azt választani. Sajnos a HEStore-n a 35V-os a legnagyobb feszültségű tűrésű, amit találtam a LOW ESR típusból.
A hozzászólás módosítva: Dec 5, 2014
Ezt is helyesbíteném. Ide kizárólag a 63V-os kondi jó. Mérés erejéig a 35V-os nekem is jó volt, amint vissza került a berendezésbe a végfok, bekapcsolásnál eldurrantak a tranzisztorok. A fent említett 2200µF 35V-os LOW-ESR kondi volt bele téve. Utána szóltak nekem is, hogy ide nem elég a 35V-os, 63V-os kell bele. Kicseréltem, utána már működött is szépen.
|
Bejelentkezés
Hirdetés |




), de semmi pénzért nem válnék meg tőle. Full felújítottam, elvégeztem én is a modokat, határozottan jobb lett, dinamikusabb, szebb hangja lett, a basszus kevésbé búgós, a magas nem csiccseg, hanem cicceg, szal semmiképp sem eldobós! Ja, a végfokmeghajtókat MJE-340 - MJE-350-re cseréld, a végfok tranyókat
. Sok sikert a javításhoz/átalakításhoz! 







. Mindenképp javaslom a módosítások elvégzését, nem fogod megbánni! Kivételt képez, ha elszúrsz valamit elsőre (mint ahogy én is 




