Fórum témák
» Több friss téma |
Mielőtt kérdezel, a következő két dolgot ellenőrizd!
I. A helyes tápfeszültségek megléte.
II. A kimeneten van-e egyenfeszültség.
Élesztés.
Nem tudom, hogy ez a hangszóró kábel mint antenna jelenség mitől jöhet létre, de viszont, hogy ezt biztosan kizárjam, kihúztam mind a két hangszórót az erősítőből, és úgy teszteltem a cinezőpisztolyom kapcsolgatásával.
Előre jelzem, hogy az erősítő fémházas, tehát mondhatni árnyékolt. Kipróbáltam hangszórók nélkül és lás csodát, így is reccsen(pattan) kapcsolgatásra. Hangszórók nélkül onnan tudom, hogy recsen, mert van rajta egy ledes VU méter. Tehát biztos hogy a zajok hálózatból jönnek. A hozzászólás módosítva: Nov 4, 2014
Szia!
Építs be egy ilyen szűrőt a hálózati transzformátorod elébe, és meg szűnik az ilyesfajta gondjaid! És a kollégáknak igazuk van, nem ártana két darab 100nf/100V-os kondenzátort kössél a puffer kondenzátorokkal párhuzamosan, és a végfok + és - oldalába is egyet egyet!
Szia. A jelenseg, amit leirsz a halozatbol felvett zajok, zavarok. Vizsgald meg az erosito 220v-os halozati reszenek szureset, probald meg a tapkabel atvezeteset egy feritgyurun. Es nem utolso sorban kerdezd meg a szomszedot, hogy idonkent (amikor te kavet daralsz) nem-e serceg a radioja.
Kaptál itt néhány ötletet, de mind azt célozta/tételezte fel, hogy az erősítő a bűnös.
Ez nem is zárható ki, de legalább ekkora esélyt adnék a hálózatnak is. Régi, hibásan szerelt, rosszul méretezett, és ami a leginkább valószínű, a "csillagpontod" valahol egy kicsit "fellebeg". Ez így egyszerűnek hangzik, de a rendszerben megtalálni a valódi lazulási pontot nagyon nehéz. Lehet a lakásodban, de lehet kívül is, akár egészen a trafónál. Ráadásul ez nem egy konkrét szakadás, csak egy kicsi átmeneti ellenállás, ezért nagyon nehéz kimérni, de ahhoz már elég, hogy az impulzusszerű terhelés billegtesse a feszültséget. De ez is csak egy feltételezés.
Hibás a konstrukció, rosz helyen van a házra víve az érnyékolás és rosszul van kábelezve. de a bemeneti kábel is összeszedheti a zajt. Ezért kell a primer és szekunder részt rendesen elkülöníteni és tápegység szekunder részét is megfelelően kábelezni, elhelyezni és megszűnik a probléma. A hálózati aljzatra épített EMI szűrő sem biztos, hogy segíteni fog, akár még fokozhatja is a zajt, ha rosszul van vezetékezve az erősítő.
Legutóbb nálam akkor resetelődött a DAC, amikor a digitális! kábel, rá volt tekeredve egy hálózati kábelre 2 menetet, minden vllanykapcsolásra pattogott összevissza. Tehát a kábelek elrendezésén is nagyonsok múlik. Amikor építek egy kütyüt megnézem, hogy hol is fogom használni és minden csatlakozót úgy helyezek el, hogy ne keresztezzék egymást a kábelek, nagyonsok múlik rajta! A hozzászólás módosítva: Nov 5, 2014
Sziasztok!
Egy olyan kérdésem lenne, hogy teljes mértékben kompatibilis a 2SC5200 a 2SC4029 el, valamint a 2SA1943 a 2SA1553-mal? Nemigazán lehet beszerezni az utóbbi tranzisztorokat, viszont a végfokban van 11 pár a 2SC4029/2SA1553-ból és mellé rakhatok-e 2SC5200/2SA1943-at? Adatlap szerint kimeneti kapacitásban térnek el. Válaszotokat előre is köszönöm!
Köszönöm mindenkinek a segítséget!
A hálózatot nem hinném bűnősnek, mivel a másik erősítőnek nincsenek ilyen gondjai, ugyan abban a csatlakozóban. Rakok bele 100nF os kondit, csak még kell szerezek. Illetve van 100nF kerámia kondi, csak nem tudom, hogy hány voltos, Ezt írja rajta: J237 104 XCK.
Teljesen jó helyette erősitőbe, nyugodtan beteheted. Kivétel ha bétára vannak válogatva, akkor ciki van.
A hozzászólás módosítva: Nov 5, 2014
Értem.
Esetleg rá tudnál nézni? http://www.peaveycommercialaudio.com/media/schematics/vvs_schematic...t1.pdf Bár a rajzon oldalanként 8 tranzisztor van a VS1100-as kapcsolásnál, viszont a valóságban duplázva vannak.
Sajnos a rajzból nem derül ki, hogy válogatva vannak e vagy csak bedobálva. Ha csak belemarkoltak a "kosárba" és beszerelték a tranzisztorokat ami oda való, akkor szerintem használhatod a helyettes tranyókat. Ha bétára vannak összeválogatva a párok, akkor az a gond vele, hogy nem fog illeszkedni a láncba a helyettesitő. Tedd bele, működni biztos, hogy fog. Gondolom, nem szeretnéd kiforrasztani a hibás oldal összes végtranzisztorát és megmérni bétára , hogy egyeznek e? Ez ugyanis csak igy derithető ki. De hogy őszinte legyek, manapság amiket gyártanak, én nem gondolom, hogy annyira válogatnának. Régen még adtak az ilyenre, ma már annyira nem. Próba cseresznye, működni biztosan fog. Sőt, hogy megnyugtassalak, ha rendelsz valahonnan ugyanolyan tipust mint ami benne volt, az se biztos, hogy egyrészt tényleg az, mert ugye mint tudjuk ma már mindent hamisitanak,
vegyél egy BD249-et és vesd össze a 15-évvel ezelőttivel, a mai köszönő viszonyban nincs a régivel, vagy nyiss fel 3 különböző gyártású 2n3055-ös tranzisztort, tuti mindben más méretű a szilicium lapka, tehát igazán jó megoldás az lenne, ha a gyártótól rendelnél összeválogatott példányokat.....de komplett sort!............erre vajmi kevés esélyt látok, ennél fogva szerintem majdnem mindegy hogy helyettesited e 2sc5200-essel vagy nem. Remélem nem fogalmaztam nagyon kacifántosan és érted a mondanivalóm lényegi részét. A hozzászólás módosítva: Nov 5, 2014
Szia! Nézegetem a rajzot. Ha nem ismert a meghibásodás oka, javaslom a hangerő poti cseréjét.
Úgy nézem, mikor a csúszka nem jól érintkezik a pályával, a végfok erősítése az egységnyihez kezd tartani - ami garantáltan gerjedéshez vezet. Ennek amplitúdóját elkezdi vágni a Clip áramkör és működésbe lép a limiter, egész rendkívüli állapot állhat ilyenkor elő
Igen, sajnos tudom, hogy semmi sem a régi.
![]() Nem fogom kiszedni a tranzisztorokat. Beépítem és figyelem hogyan viselkedik terhelésre. Köszönöm az információkat! reloop! Nem ismert a meghibásodás oka.
Szia reloop! Kb egy hónapja járt nálam egy Stage Line Sta-700 javításon. A fél oldalának a végtranzisztorai mind zárlatosak lettek, a meghajtó tranzisztorok pedig szétrepedtek. Gerjedésre gondoltam. Kicseréltem meghibásodott alkatrészeket, és az összes kondenzátort, labortápról felélesztettem, szkópra ráraktam, nem láttam semmi rendelleneset, működött szépen. Visszaraktam a végpanelt a helyére, ott is működött hibátlanul, meg is hajtottam rendesen, még csak nem is melegedett, igaz a hangerő potit nem tekergettem. Visszaadtam a gazdájának, hogy kész van. Három hét múlva jött megint, hogy megállt az erősítő. Belenéztem és ugyanaz a pusztítás fogadott.
Ugyan ez a végfokpanel van a T-amp E400, Jatech PAE1600, Reloop STA-700, Dominance 702-ben meg még ki tudja miben. Csatolom a végfok rajzát. Ránéznél, hogy okozhatja-e a poti a vég halálát? Előre is köszönöm. A hozzászólás módosítva: Nov 5, 2014
Szia! Kapásból hangsugárzó hangváltó (kondi) hibát mondanék, de T17-T18 bázisok közötti körben egy forrasztási hiba, vezetősáv hajszálrepedés ugyan is ezt produkálja.
Kevésbé valószínű hibákból is össze lehetne állítani egy csokrot.
Sziasztok
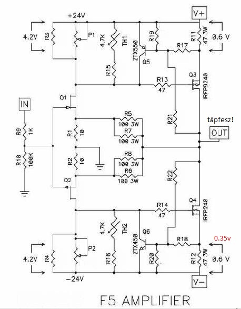
A következő gonddal fordulok hozzátok Nekifogtam egy Nelson Pass f5 megépítésének.A végfok nyákját nem volt kedvem elkészíteni ezért megrendeltem készen,meg is jött, az alkatrészek is. Öszeraktam de a következő hibát produkálja:A 0.47ohm/3w elleálláson csak 035v-ot tudok mérni és azt is csak az egyik oldalon.A kimeneten a teljes tápfeszültséget lehet mérni! A 100ohm/3w-os ellenállások nagyon melegszenek.Csatoltam a rajzot ami küldtek hozzá. A két potméter forgatására sem reagál semmit.
Szia! Ellenőrizd a beültetést! Írd meg a 4,2V mérési ponton mit tapasztalsz.
Szerintem is felesleges kiszedni, mert sajnos tapasztalatok alapján nincsenek annyira válogatva, ezért is vannak sok esetben indokolatlanul nagy emitter ellenállások. QSC végfokot javítottunk az egyik fele elszállt, válogattam a végtranzisztorokat meg a meghajtót is bele, még arra is figyelve, hogy a picit kisebb bétáju végekhez tettem a picit nagyobb bétáju meghajtót, végeredmény az lett a bemérésnél, hogy az eredeti oldalhoz képest majdnem fele akkora nyugalmi áram is elég volt ugyanolyan működéshez, azaz a gyáriak se voltak annyira válogatva
Ha tényleg ilyen a végfok, akkor ezt én min 8 ohmos hangfallal terhelném csak mert ennyi tranyó ekkora tápfesszel 4 ohmon öngyilkosság, pláne ha még a váltóban is van valami kis érdekesség... ugye még ha kb torzitatlan kimenőjelet is feltételezek akkor is elvileg 4 ohmon kb 400 W kimenő teljesítményt lehet számolni, és ez ennek az összeállításnak legalább dupla akkora mint amennyit elbír. Azaz üzemszerü körülmények közt az SOA totálisan túllépve a meghibásodás beépítve. A végtranzisztorokat mjl21193.194.re cserélve kicsit javulna a helyzet, de még akkor is a határon a dolog... szerintem
Szia
Az r4-es ellenálláson 18v-ot mérek az r3-as ellenálláson semmit sem.Mindkét oldali nyákon ez a helyzet.
A Q2 körül valami nagyon nem stimmel. Mit és hogyan ültettél be oda?
Egy 2sj108 fet került bele.csatoltam a nyák fotóját is bár azon 2sj106 tipus szerepel de azt mondták az üzletben hogy a 108-as jó helyette.
Ebből még nem látszanak a vezetősávok.
Az R2-n eső feszültséget 6V-ra becsülöm, ettől a Q2-nek halálosan zárva kéne lennie. Mérj rá! Nem cserélted el a két FET-et?
A két fet teljesen más méretű.Csatoltam két fotót az egyik a beültetett feteket mutatja.
Milyen értéken állnak a potik, helyes-e a táp polaritása?
Nehéz kimondani, hogy mind a 4 jFET hibásan funkcionál.
A tápot megnéztem rendben van,a feteket kínából hozattam mert szegeden sehol nem kaptam még rendelésre sem,lehet hogy valami hamis szutyokba futottam bele.Valószínüleg azért nem reagál a potik tekergetésére sem.Milyen tipussal lehetne őket hellyetesíteni?
Nem tudok jobbat ajánlani, mint az "f5 amplifier forum" kifejezéssel guglizás, és kibányászni mások hogyan oldották meg.
Olyan jFET pár kell ami Uds=20V, Ugs=0V esetén 3-4mA drain áramot produkál (a gyakorlatban is).
Talán még a lábkiosztását is ellenőrizhetnéd a feteknek,ki tudja mit alkottak a kínaikak.
|
Bejelentkezés
Hirdetés |





vegyél egy BD249-et és vesd össze a 15-évvel ezelőttivel, a mai köszönő viszonyban nincs a régivel, vagy nyiss fel 3 különböző gyártású









