Fórum témák
» Több friss téma |
Fórum » RIAA korrektor
Témaindító: Ghost Rider, idő: Aug 25, 2006
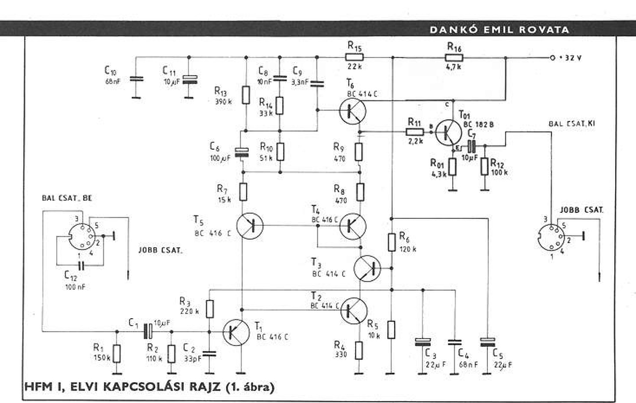
Annak kicsit huzósabb az ára. A tápban jól látom, hogy a c5 és c7 kondenzátorok 2,2 milli-faradosak?
Nem. 2,2 mega, vagyis 2200uF. Az alkatrész listát nézd meg.
A hozzászólás módosítva: Dec 8, 2014
Néztem, most már látom, ezek szerint átszaladtam rajta, köszi. Ha a KD féle előerősítőnél jobb, akkor ezt is megépítem, márcsak kíváncsiságból is.
Szia,
Nagyon szépen elkészítetted, gratulálok. A REMIX (Siemens) fűrészelt kondenzátorokat méricskéltük kb. 20 évvel ez előtt. Semmire sem jók. Javaslom, dobd ki. Helyette, szinte bármi jobb. Még egy elko is.
2,2m azaz milli.
Ha Mega lenne, akkor nagy M-mel jelölnék. Kis M, az mindig mili, ha prefixumként szerepel. Na meg aztán a sorban a mikor után a milli a következő. A hozzászólás módosítva: Dec 8, 2014
Elírás lehet akkor. Ott van az alkatrész listában az érték. Már jó régen jártál itt!
Mielőtt vita lenne belőle a 2200µF egyenlő a 2,2 mF-el csak át kell váltani!
Szia! Bocsánat, Én nem voltam vele tisztában. Köszönöm a helyesbítést!
Moderátornak: akár törölhető is az előzményem, nehogy valakit félrevezessen.Elnézést, köszönöm! A hozzászólás módosítva: Dec 10, 2014
Mit értesz az alatt, hogy méricskéltétek és semmire sem jók? Mit mértetek és abból hogy derült ki, hogy semmire sem jók?
Kedves Uraim!
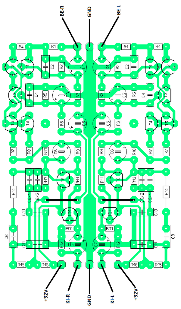
Építettem egy HFM1 nevű RIAA korrektort. Gondom a következő: A bal oldali (képen is) hibátlanul működik, a jobb oldali meg sem nyikkan. Látszólag minden rendben, de több szem többet lát alapon. Minden alkatrész originál új, kimért. T1, T5, T6 BC560, T2, T3, T4 BC550. Mérésnél a jó oldalon T6-nál kollektoron 32v, bázison 11,5v emitteren 15v, a hibásnál kollektor 32v, bázis 23,2v, emitteren 23,6v. Köszönöm a segítséget!
Köszönöm a segítséget, meglett a hiba!!!
Boldog Karácsonyt!
Korai volt az örömöm! BC550 került a T6 helyére, így most kollektoron 32v, bázison 1,1, emitteren 0,6v. Máshol lehet gond. Zárlatot nem találok átvilágítva a nyákot sem.
További tippet szeretnék kérni a hiba keresésére! A tranzisztorok jók, jó helyen vannak, és a bal oldali rendesen működik, a jobb meg szinte tükörképe.
Köszönet!
Erről sem látok semmi hibát.
Nézd meg T4-et...
Szerk.: BC639 egyébként NPN, csak teljesen más a lábkiosztása. A hozzászólás módosítva: Dec 20, 2014
Szia!
Megnéztem. T4 jelű BC560, a többit is kiforrasztottam, kimértem, és jók, így teljesen tanácstalan vagyok. Láttam ebből egy másik verziót, azon néhány alkatrésszel több van. Lehetséges, hogy ez a rajz nem jó, vagyis a nyákrajzolat hibás valahol? Érdekes, hogy a bal működik.
Szia!
Tranzisztorok mérése: B-C-->vezet, B-E-->vezet, C-E-->nem vezet. Ez után a mérő zsinórok polaritását megcseréled, és ismét végig méred a tranzisztorok lábait. Ha ebben az esetben bárhol vezet a tranzisztor, kukába vele. Az általad belinkelt rajz Dankó Emil rovatából származik, annyiból más, hogy a kimenetén van egy emitterkövető impedanciaillesztés gyanánt. A NYÁK terv tökéletes, többen után építették már. Az ellenállásokra kevésbé gyanakodnék, hogy hibás. Esetleg a kondikra, de főleg a félvezetőkre. A hozzászólás módosítva: Dec 22, 2014
Idézet: „Lehetséges, hogy ez a rajz nem jó, vagyis a nyákrajzolat hibás valahol?” Bizony ez lehetséges. Nem tudom, mivel rajzoltad a NYÁK-ot, de több helyen is látok lehetséges hibahelyet. Tennél fel egy olyan képet, amin nem alulról világítod meg? A hozzászólás módosítva: Dec 23, 2014
Szia! Köszönöm a segítséget! Nem szórakozom vele tovább, a javított, vagy módosított mellett döntöttem, a kisebb nyák miatt előnyösebb is, és a hozzászólások szerint jobb is. Ezzel kapcsolatban csak egyetlen kérdésem lenne: A c11 jelű kondi a rajz szerint tantál, a beültetésnél viszont MKT vagy kerámia!? tantál esetén a polaritás miatt nem mindegy.
A hozzászólás módosítva: Dec 23, 2014
Megépítettem a modifikált változatot, tökéletesen működik. Köszi Mindenkinek!
Sziasztok!
Segitségre van szükségem. Megépítettem a fotón szereplő HFM1-et. Hozzá a Scooby által közőlt tápot. Ma próbáltam. Szólni szól, csak erős "brumm" van rajta. Mi lehet a hiba?
Tapegyseged nem megfelelo, vagy nincs jol dobozolva....
Ez a táp. Egyenlőre nincs dobozolva és a tápegységet messze tettem a riaa-tól.
Dobozolas nelkul ez nem lesz zavarmentes, fem doboz kell.
Ha a traforol nem elegendo a feszultseg, tapegyseg szurese sem lesz megfelelo, erre is ugyelj.
32 voltos a trafó. Esetleg van értelme kondi cserére, vagy + beültetésre?
Szia!
Ha ezt én terveztem, akkor nagyon régen, erősen kezdő korszakomban, tahát nagyon könnyen meglehet, hogy hibás a NYÁK. Volt ennél egy jobb NYÁK amit Pioneer mester tervezett hozzá. Abban is volt egy hiba, amit utólag kijavítottam. Sajnos én is csak az után vettem észre, hogy megépítettem. A NYÁK amit feltöltök, a javított verzió. Sprint Layout 6.0-val lehet megnyitni. Viewer a gyártó honlapján letölthető. ![]() Elismerésem a korrektor iránt! A hozzászólás módosítva: Dec 29, 2014
|
Bejelentkezés
Hirdetés |




Ha Mega lenne, akkor nagy M-mel jelölnék. Kis M, az mindig mili, ha prefixumként szerepel. Na meg aztán a sorban a mikor után a milli a következő.












