Fórum témák
» Több friss téma |
Fórum » Sztereó DAC
Témaindító: meszattila, idő: Ápr 10, 2007
Témakörök:
Egész jól haladok a fullos készülékkel, már van bemenetválasztás, AC figyelés (áramszünetkor ne huppanjon), Ha nincs jel 2 percig vár, majd elmegy aludni, akkor az analóg szekció és a PCM digitális tápja is teljesen lekapcsol, hogy zöld legyen. Az SRC-vel küzdök még, mert nagyon pontos generátor kell neki, hogy ne legyen jitteres, de talán az is meglesz. Direkt modulos felpítésűre csináltam, hogy, ha variálom azokat, akkor ne kelljen álandóan az egsz panelt újra megcsinálnom, a DIR paneljából már vagy 6 féle készült és látszik az utólagos generátor megoldásból, hogy mindenképppen lesz hetedik is, de most pihenő lesz egy darabig.
Kísrleteztem azzal, hogy a digitális szekciót másik trafóról járatom és jelentem, hogy totál felesleges, semmi bármivel is mérhető különbség nincs, leszámítva a brummot (csak mérhető és az is jelentéktelen, de akkoris) ha túl közel vannak a trafók, így marad a dugasztápos megoldás. A hozzászólás módosítva: Jún 20, 2015
Hát ez már egész más kinézetű, mint amit eleinte láttam. Ez már egészen letisztul terv.
Gondolom stab. szinten azért el vannak választva a digitális egységek?
Az egyenirányítás-pufferelés is külön van, de egy szimpla szekunderről mennek egyutas egyenirányítással. Persze kipróbáltam azt is, hogy mi törtnik, ha tlejesen összekötöm őket, akkor sincs különösebb probléma, akkor is inkább csak az látható a tápokon (kimeneteken nem) ahogy a kijelző rángatja a tápot.
A hozzászólás módosítva: Jún 20, 2015
Nem is vitatom, hogy szép munka nem arról van szó, attól függetlenül sem, hogy én nem szeretem a csöves dolgokat, az a célom, hogy minél nyerseb, eredetibb legyen a hang, de nem is erről van szó. A TDA-t próbálgatni csővel, szeintem olyan, mint trabantra rakni kerámiaféktárcsát..
Na megint reszeltem egy kicsit az elavult kommersz trafós , csöves DAC -on ...
A nyers dobozba az elképzelés szerinti elhelyezést pozicionáltam majd kifúrtam a sok furatot a panelek felfogatásához . Trafókat kell hozzá beszerezni , közben a doboz szinterezése aztán lehet tesztelni . A hozzászólás módosítva: Jún 20, 2015
TDA kimenetén védődiódák itt nem kellenek.
Ferritgyűrű mi célból van a kimeneteknél?
Lehet nem is ez a panel fog ide kerülni , 3 darab van most a képen csak a fénykép kedvéért van bármi is a végleges tudod nálam mindig változik , / a ferrit gyürü csak ott maradt véletlen /
Átcseréltem a panelt még mielőtt megtéveszt bárkit is a kép !
Most már azt tettem a helyére amit oda is szántam .
Kérhetnék egy gyors infót hogy pontosan miről is van szó? Lehet lemaradtam, és lusta vagyok visszaolvasni...
A PCM1792-t csinálgatom, de komplett készüléket akarok összedobni, ennyi a történet.
Ok. Kapcsrajz?
Megkérdezhetem miért sok kis elkóból csinálod a tápot nagyobb helyett? Min van a hütöborda?
Rajz egyenlőre csak a fejemben van, azért használok több kondit, mert ezek eleve LowESR kondenzátorok, ráadásul a több kissebbnek alapban alacsonyabb az ESR-je. A hűtőborda a kimeneti műveletierősítőkön van (felteszem a bal szélsőre gondolsz) ugyanis kell rájuk.
Azért jó lenne látni hogy s mint van az pontosan...
![]() Ez a sok kis kondi kérdés érdekes. Nézd meg az alábbit pl.: Bővebben: Link Minél nagyobb a kondi értéke, annál KISEBB(!) az impedancia. Akkor most mi van?? A hűtés kapcsán igen arra gondolok, a stabIC ok, bár az enyémeken nem mindegyiken lesz. Viszont még soha nem láttam hogy opa-t bordáztak volna. Mit hajtasz te azokkal? Fülhallgatót? A hozzászólás módosítva: Jún 21, 2015
Igen, de egy darab 4700-asnak még mindíg nagyobb az impedanciája, mint 5db 1000-esnek és minden egyes kondi, egyben aluláteresztőszűrőként is dolgozik (RC szűrő R a nyák ellenállása) ami jótékony hatással van a brummra. A hálózati zaj 50 és 100Hz-es frekvenciáját halljuk a legkevésbbé, sokkal hangosabbak a magasabb felharmónikusok, amik 50 és 100Hz-el vannak modulálva.. Nem hajtok ezekkel fülhallgatót (nem bírja, torzít, mint az őrület), de, ha megnézed eléggé alacsony ellenállással dolgoznak és magas (30V) a tápfesz, ami ráadásul nálam csak 24V (+-12). Hűtőborda nélkül 90°C-ig is felmelegednek a műveletierősítők (SMD SO8 tokban).
A komplett kütyü kapcsolását, legfeljebb majd, ha teljesen kész lesz fogom publikálni, addig nem, de amúgy minden gyári ajánlás, az egyedi megoldásokat kivéve (pic és környéke).
Köszi, ez most nagyot koppant...
![]() (Párhuzamosan kapcsolva a kapaciás összeadódik, az ellenállás és induktivitás pedig replusz-olódik.) Összedobok gyors egy tina szimulációt, kíváncsi vagyok a gyakorlatban mit jelentenek ezek a különféle topológiák. Bár szerintem maradok a 2x(2x4700uF) felállásnál a 4db dac ic ellátására. A hozzászólás módosítva: Jún 22, 2015
Hosszas mérlegelés után úgy döntöttem, hogy az egyszerübb kimenö szüröt építem meg, mivel egyrétegü lesz a panelem és nem akarok annyi alkatrésszel hadakozni...
![]() Ha nem lenne elég, a végfoknál (LM3886) még mindig van lehetöségem +tagokat beépíteni. Átvitel a "SLEU037 EVM Board" 4,5V verzió szerint. A hozzászólás módosítva: Jún 25, 2015
Egy kérdés: a digitális bemenetre tett (4db kb. 10-100R) ellenállásnak milyen gyakorlati szerepe van és hogy határozandó meg az értéke?
Valahogy így fog kinézni, de az alkatrészek még nincsenek a végleges helyükön...
Nagyon leült a fórum, csak nem uborkaszezon van? Nálunk már terem...
![]() Közben találtam egy orosz oldalon az alábbi képet. Nem rossz, miniDSP sharc proci + 8 csatornás dac. Az én paneleim USBstreamer-el lesznek hajtva, de opcionálisan /ha nem válna be a PC mint DSP/ be lehet utólag könnyen illeszteni közéjük a sharc-ot... A hozzászólás módosítva: Jún 26, 2015
Ez amit itt mutatsz az nem DAC epites ez csupan a kinai piac reklamozasa ! A mi ertelmezesunkben ez nem epites csupan osszerakas .Ehhez semmi komoly tudas nem kell .
Idézet: „Az tudás hogy csöves/trafós torzítóval szöszmötölsz?” Valamit félre értesz de nagyon , és azt hangsúlyoztam hogy az elmebayról vásárolt kinai modulok összeillesztéséhez nem kell igazán semmi tudás SŐT amit kifogásoltam hogy ez nem építés ! A hozzászólás módosítva: Jún 26, 2015
***
Na de hogy a hangsúlyt áttegyük off-ról ismét a témára, továbbra is érdekelne hogy: "a digitális bemenetre tett (4db kb. 10-100R) ellenállásnak milyen gyakorlati szerepe van és hogy határozandó meg az értéke?" A hozzászólás módosítva: Jún 26, 2015
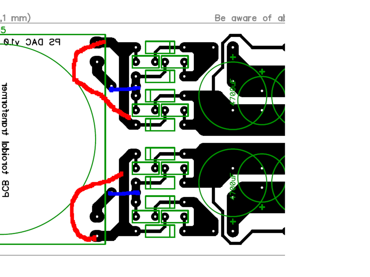
Alakulnak a dolgok, az DAC IC-k táp panele így néz ki véglegesen.
A hozzászólás módosítva: Júl 1, 2015
Köszi, több szem többet lát...
![]() Megpróbálom átalakítani. No már meg is van... Hála neked a panel még meg is rövidülhetett! A hozzászólás módosítva: Júl 1, 2015
Szemléletesebben...
A hozzászólás módosítva: Júl 1, 2015
No alakul a DAC panel is, bár ez még nem teljes.
Az OPA-knál pl. meg kell oldjam egyes pontok földhálóba való bekötését valahogy. De minden ötletet szívesen fogadok...
Szóval, javaslatokat kérnék a pirossal bekarikázott 2x2 pont földre való kötéséhez!
Alapjaiban nem jó a GND. A kondenzátorok egyhelyen legyenek és a közös pontjuktól induljon tovább a GND. Az R20 és R22-nek mi a szerepe?
A hozzászólás módosítva: Júl 6, 2015
Az ellenállások a különféle földeket hivatottak összekötni, értékük és funkciójuk még bizonytalan. Inkább lehessen beépíteni mint utólag nyüglödni alapon.
Igen, jó ötlet a kondik GND-jének összefogása (egy helyen viszont nem lehetnek, ez abszurd...), csak egyoldalas panelnél nem tudom hogy oldjam meg. Persze szét lehetne húzni a végtelenségig (kellö mértékig) az alkatrészeket, és átkötéseket betenni, de az sem a legjobb. Szóval passz.... A hozzászólás módosítva: Júl 6, 2015
|
Bejelentkezés
Hirdetés |




Kísrleteztem azzal, hogy a digitális szekciót másik trafóról járatom és jelentem, hogy totál felesleges, semmi bármivel is mérhető különbség nincs, leszámítva a brummot (csak mérhető és az is jelentéktelen, de akkoris) ha túl közel vannak a trafók, így marad a dugasztápos megoldás. 




















