Fórum témák
» Több friss téma |
Mielőtt kérdezel, a következő két dolgot ellenőrizd!
I. A helyes tápfeszültségek megléte.
II. A kimeneten van-e egyenfeszültség.
Élesztés.
Egy kissé elkéstünk, mivelhogy a Dunántúlon dolgozom és csak két hét múlva megyek haza.
Ide a legényszálóra semmi ilyesmit nem hoztam, nincsenek meg a feltételek sem. Azért nagyon hálás lennék ha leírnád hogy melyik lábon milyen feszültségnek kell lennie és ha nem az van akkor mi lehet az oka. Tudom ez kissé macerás lábanként leírni, de nagyon nagy segítség lenne számomra! Előre is köszönöm!
Ez egy nagyon jó kérdés volt, mert gondolkozásra késztetett
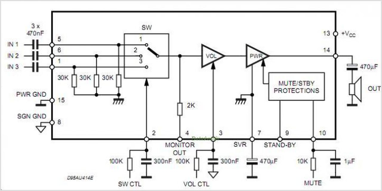
A rajz ugye hibás, mert a 3-as lábra nem tett 47k ellenállást, ami a beültetési rajzon viszont ott van és nélkülözhetetlen. Ezt kell pótolnod a fotód alapján.Az IC 2,3,6 lábain 0-±100mV-ot várunk, amiből a 2-3-nak 10mV-on belül egyezni illene, a 4 és 7 pedig az értelem szerinti ±15V-ot kell mutassa.
Adatlap szerint 100mV kell lenni azokon a lábakon mérd ki a testhez képest a 2,3,6 os lábat.
A hozzászólás módosítva: Júl 9, 2015
Köszönöm!!! Ha haza megyek kifogom mérni!
Majd jelentkezni fogok!!!
A panelről hiányzó ellenállással mi a helyzet?
Hali!
Fölteszek pár képet hogy miről van szó ! A három tranzisztort kicseréltem meg a két nagy kondit de még mindig nincs táp fesz a hangerő szabályzó felé.Azon a kékpöttyös szalag kábelen kellene menni a tápnak de zéro mindenhol és tök süket az erőlködő.képekMit cseréljek még ki hogy esetleg jó legyen ? A hozzászólás módosítva: Júl 9, 2015
Üdv, mindenkinek! Van egy National Panasonic rádióerősítőm de meg sem nyikkan. Belül semmi égés nyom és az eredeti biztosítékok vannak benne. Azt hiszem két STK 076 vagy ilyesmi IC a végfok. Kapcsolási rajz nincs én inkább a csöves technikában vagyok otthon. Mit tudtok javasolni, mit tegyek? Szoktak az IC-k úgy tönkremenni, hogy még a bizti sem megy ki de egyik csatorna sem szól? Elvinném szervizbe, de nem hiszem, hogy manapság foglalkoznak ilyesmivel. Köszi a segítséget.
Szia. Van ebay-en is nyomtatott, eredeti szervizkonyv, es talaltam a neten pdf-ben is, igaz fizetos (legalabbis nekem). Tedd fel az Elektrotanya "kivansaglistajara", hatha valakinek megvan es feltolti. Mas: ha van vonalszintu kimenete, koss ra egy masik erositot, hogy az megszolal-e. Mindenkepp tapfeszultsegeket kene meregetni. Nem tiszta ez a "meg sem nyikkan" kifejezes, teljesen halott, vagy csak hang nem jon ki belole, de a magno motor, vu-meterek, vilagitas, radio mukodnek?
A hozzászólás módosítva: Júl 9, 2015
Sziasztok szeretném elkészíteni első erősítőmet ebben kérném a segítségeteket. Megvan a két választott FET-em amik a TDA7494 és a TDA726i amelyeknek megvannak a pdf filejai. Hogyan álljak neki mint teljesen kezdő erősítő építő?
A TDA7494 egy 2x 10W végfok IC. Kell hozzá 1-2 kondi pár ellenállás, és egy táp, és már hallgathatod is! A doksiában szerintem benne van egy alapkapcsolás, ha nem nagyok az igényeid, akkor megteszi az is.
A másiknak szerintem a végét elnézted, az nem i hanem 1 Tehát: tda 7261 az egy 1x25W végfok IC. Ebből kettő kéne a sztereóhoz. Az előzőből pedig csak egy. A hozzászólás módosítva: Júl 9, 2015
Köszönöm szépen de annyi a problematika hogy magam szeretném megtervezni illetve legyártani, mert így tanulom meg saját kárán. Ebben kérném a tapasztaltabbak tanácsait hogy hogyan smint csináljam ezt, illetve hogy határozzam meg a szükséges alkatrészek értékeit. Szeretném megtanulni és magam fejleszteni ezen a téren lépésről-lépésre gondolom mindenki így tanulta meg szinte.
A hozzászólás módosítva: Júl 9, 2015
Ez nem olyan könnyű! Jobba jársz, ha előbb egy kész kapcsolást készítesz el. A tervezéshez sok tapasztalat, és TUDÁS kell. Előbb az alapokat kell megtanulni. Szinte biztos, hogy sikerélményed lenne ha gyári kapcsolást építenél! De ha te tervezed nem biztos.
A hozzászólás módosítva: Júl 9, 2015
Szóval azt tanácsolod elsőnek egy kapcsolást készítsek pl: Tinában. Majd csak próbálkozzak az elkészítéssel esetleg, köszönöm a tanácsokat.
Nem egészen!
Félre értettél!Előbb egy már kész kapcsolást építs meg. Én pl a TDA 2030-al kezdtem! Nem drága, 18W os kis IC. A hangja hagy némi kívánnivalót maga után, de elviselhető. Én EZT építettem meg először. Vagy ha kevés a 18W akkor ott a nagytesó a TDA2050 bele lehet tenni ugyan abba a kapcsolásba. A hozzászólás módosítva: Júl 9, 2015
Én egy TDA 2030 kit-et raktam össze, de még nem teljesen értek mindent evvel kapcsolatban.
Mit nem értesz?
Pl. a lábak kiosztása meg van nevezve de, mely lábra mien feszültség értékeknek kell jelen lennie illetve mely lábak melyet a bekötésnél fel kel használni mint pl mute/stanby. Az előre elkészített rajzok nem adnak teljes magyarázatot (számomra) mint mondtam eddig csak rajzról csomagból építettem.
Akkor leírom:
Az 1. láb: az a nem invertáló bemenet. Ide kell kötni a jelet. (egy kondin keresztül) 2. láb: az az invertáló bemenet. Oda jön a visszacsatolás. Az ott lévő ellenállások variálásával lehet variálni az érzékenységet (ha jól tudom) 3. láb: negatív táp 4. láb: Az a kimenet. A hangszóróra kell kötni egy kicsatoló kondi közbeiktatásával. 5. láb: a pozitív táp. Ja és a TDA 2030-ban nincs Stend-by és mute funkció sem! A hozzászólás módosítva: Júl 9, 2015
Ez a 7261-é és köszönöm, Találtam egyszerűbb rajzokat a 7494-hez de csak mono kivitelben alkatrész listával és magyarázattal(videó formába). Azért építik sokat monoként a 7494 et mert hidalható?
Ja igen, elnéztem! mono!
Bocsi! Abból is 2 kell a sztereóhoz! De viszont 3 bemenete van! És lehet váltogatni, hogy melyikről szóljon.
Értem akkor nem tévedtem nagyot kár muszály lessz beszerezzek egy sztero ict akkor, ettől független köszönöm az önzetlen segítséged.
A 7266 nál mit jelent az hogy -7+7 sztereo lenne?
Azt hogy 2x 7W. Tehát igen, sztereo!
A hozzászólás módosítva: Júl 9, 2015
Köszönöm de hogy most jobban megnéztem az enyém 7266L mono
7293 - 100W - 4 Ω
7294 - 100W - 4 Ω Mi a különbség?
Sziasztok!
Arra lennék kíváncsi, hogy melyik TDA-ic agya le a legnagyobb teljesítmény 12 voltról, és hogy melyiknek van a legszebb hangja A hozzászólás módosítva: Júl 9, 2015
Köszi, hogy szétnéztél az ügyemben az ebay-en stb. Nem tudok ebay-ezni, meg lehet nem is ér annyit ez a szerkezet, hogy rendeljek onnan valamit. Ezért gondoltam, hogy itt, mivel sok szakember van, talán kapok valami infót. Nem teljesen halott a dolog mert a rádió térerőmérő műszere mozog, ahogy állomásra hangolok. Csak én nem hallok semmit. A mintha a magnó is menne, csak hang nincs. De annyi sem, hogy a hangszóró bedugásának a pillanatában sincs még egy kis pattan hang sem. Egyik csatornánál sem. Nem tudom, hogy az STK ic a kimenet zárlatánál letilt vagy tönkremegy? Mert gondoltam, hogy talán a választó kapcsoló nem továbbít jelet a végfokhoz de hogy egyikhez sem? Így került már hozzám, ezért nem tudok az előéletéről semmit.
Ha jól olvastam a7266L sztereó, csak hídba van kötve.
Ezt a hidalást nem lehetne megszüntetni vagy eleve integrált?
Sajnos nem!
De a TDA 7266 (L nélkül) az sztereo. |
Bejelentkezés
Hirdetés |




A rajz ugye hibás, mert a 3-as lábra nem tett 47k ellenállást, ami a beültetési rajzon viszont ott van és nélkülözhetetlen. Ezt kell pótolnod a fotód alapján.






