Fórum témák
» Több friss téma |
Fórum » RIAA korrektor
Témaindító: Ghost Rider, idő: Aug 25, 2006
Én az Actidampnál már használtam ilyet, DIL kapcsolóval. 22k és 33k tettem bele próbára. A mélyek tényleg javultak a 47k-hoz képest, viszont úgy vettem észre, hogy a tér is kisebb lett. Felfelé már nem mentem értékbe mert a 47k- val megfelelően szólt. Az viszont tény, hogy az öt fajta hangszedőm ötféle képen szól, amin lehet korrigálni némiképp. Vagyis a mély tónusú hangszedők előnyben, mert ahhoz nagyobb értékű lezárás kell, amitől a tér is javul?
Magasabb lezarassal is erdemes probalni. Nekem tobb hangszedom is megtaltosodott, ter is nagyobb. Hatlapon kivezetett harom allasu forgokapcsoloval, konnyen tudom ellenorizni, kozepso allas a 47k, alatta es felette is tudom tesztelni.
Akkor a PH-3-at már így fogom bedobozolni!
![]() Az Actidamp-ba különböző értékű kondenzátorok kapcsolhatók. Annak viszont nem hallottam semmi hatását.
Elsőre én is a kondikkal kísérleteztem, nekem sem volt igazán érzékelhető hatása.
Utólag építettem be az ARC korrektor bemenetére, kis segédpanelen, közvetlenül a bemeneti aljzatokhoz. Kétoldalas nyákon, SMD szerű szereléssel, így a hátoldal teljes GND, jó árnyékolást biztosít.
Akkor én se fukarkodjak majd beépíteni?
Új panelt kapott a PH-5. Ebben már minden lényeges módosítás benne van.
Ez speciel 2 napomba tellett, mert gagyi a vasaló, a panel nagy, a nyomótinta meg könnyedén megfolyik. Mindig elfolyt a tinta, pedig épp hogy csak meleg volt a vasaló. Ez az átka a kétoldalas panelnak!
Sajnos ez csak ilyen lett, itt-ott hibás, de a célnak megfelel. Az előző panelt még a suliban csináltam fotózással, az jó lett.
Hu. Nálad ez üzemel? Próbáltad? Valami mást majd énis szeretnék csinálni a közeljövőben. NAgyon tetszetős. Kipróbált kapcsolás ez? Van hozzá rajzod? Nálam oldalanként van egy cső.
Azóta nézegetem. Veszélyes. Megépítetted? Mit mondassz rá? Van valami doksi hozzá? A hozzászólás módosítva: Júl 22, 2015
Szia!
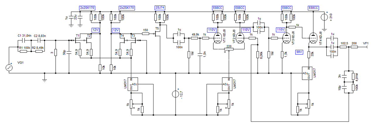
Rendkívül jó hangú RIAA ez. Az eddigi legjobb amit építettem, bizton állítom! Megépíteni nem egyszerű! A FEF-eket nagyon válogatni kell bele, hogy meg legyen a differencia, beálljon a 12V mindkét oldalon. Én 50db FET-ből válogattam. 4-4 egyformát. Aztán a csöveket sem árt(ana) válogatni, mert ott is van differenciál fokozat. Na most én újonnan vettem a csöveket, de az anódok közt vagy 50V vagy 15V eltérést mérek a két cső között, úgyhogy nem egyszerű, de szerintem megéri. Hosszú utat megjárt már nálam a régi terv, az áramgenerátorokkal bajlódva. Először került bele kéttranzisztoros áramgenerátor, utána J-FET, most megalkudtam az LM317-nél, ezzel egészen stabilan tartja mindenhol a beállított értékeket.
Te csináltad az áramkört, vagy bejáratott tervből van? Mostmég nemtudom kivitelezni, de tervbe van.
Látszik, hogy van benne munka. Szavadonfoglak a közeljövőben. Megjegyeztem a hozzászólásod.
Nem, a NYÁK teljesen saját tervezés, a kapcsolási rajz pedig az Audio Research PH5-ös részben módosított, részben kiegészített változata.
Nagyon szépen megcsináltad!
Érdemes beépíteni, ha több hangszedővel is tudod próbálni. Egy PU hoz nyákon lévő ellenállást elegendő megfelelő értékűre cserélni.
Nézegetem a 2sk170 feteket.. Cifra áruk van.. Párbaválogatva egyenesen horror. Gondolom nemgyártják már őket. Nincs valami helyettesítője? Miért pont ennél döntöttél?
Idézet: 2SK370 esetleg? „Nincs valami helyettesítője?”
Ezt gyártják Audio célra, egyébként elég elterjedt darab.
E-bayen nézz, én is ott vettem. Érdemes többet venni, és műszerrel válogatni. Későbbre is jók ezek, sok mindenbe használják!
Köszönöm szépen, hát, ilyen lesz.
Te mit mondasz, rendben lesz ez így, vagy máshogy csinálnád? Egy hangszedővel hallgatom. Esetleg megpróbálkozom egy trimmerrel majd. A hozzászólás módosítva: Júl 23, 2015
Nagyon jol nez ki.
Trimer nem jo, nem drasztikus a hatasa, szerintem eleg kiprobalnod 22k, 47k, 68k ellenallasokkal. Meghallgatva erezni fogod merre kell finomitani.
Észre vettem a PH5 rajzán és az alkatrészlistán, hogy a visszacsatolás bemenetén a 8,06K-s ellenállás helyett egészen más ellenállás szerepel a listán. A rajzon ugyan 8,06K van, nekem Kb. 8K van beültetve (39K || 10K), viszont a lista 17K8 || 15K-t ír. A visszacsatolásban sem egészen stimmelnek az értékek, legalább is az ellenállásoknál. Elírás lenne, vagy Ők tényleg ezeket az értékeket ültették be?
Ezt a kapcsolast nem epitettem meg, viszont konnyen ellenorizheted.
TINA-ba berajzolva, szimulalhatod, kiderul melyik az optimalis ertek. Kesz aramkort is erdemes anti RIAA val atmerni, negyszoges meresek sokat megmutatnak...
Közeben fantáziáltam. Mitörténne, ha a nyáktól sodrott vezetővel elvinném a csöveket cirka 20 centire? Biztos a zavar? Hogyan kell ezeket levegőben szerelni?
Többnyire úgy szoktuk, ha ki akarod lógatni dobozon kívülre a csöveket, hogy a NYÁK tervet tükrözzük valamilyen irányban, és a forrasztási oldalról ültetjük be a csöveket. A 3 lábú alkatrészeknek nem árt a fordított beültetés, 180fokot fordítasz rajta és egyezik is a lábkiosztás.
NEmerre gondoltam. Az erősítésre, mivel itt minimum 100x -os. Nemszed -e valami zavart a kivezetett káblek zűrzavara. Szeretnék egyet az eddígi ecc88 helyett, amit már a meglévő erősítőhöz illesztenék. Doboza meglenne, ezértgondoltam a vezetékelést. Nemhiszem, hogy a komplett riaa -t egészséges volna forrfülekre drótozni.
Kipróbáltam, de elég nagyok az eltérések mindkét értékkel.
Nem hiszem, hogy szed össze zavart. Én csupaszon járatom, stabil tápról, stabil fűtéssel, és nem zajos.
Akkor az előző fotó nemfriss, mert itt nincsenek benne az irígyelt FETek..
Listaban leveo ertekek is jok, tied mar vag.
Lista szerint probal osszevalogatni az ertekeket. A hozzászólás módosítva: Júl 23, 2015
De friss, csak még nincsenek benne. este nem aludtam, kora reggel elkezdtem beültetni, 10-ig elvoltam vele, a fetekhez már nem volt ma kedvem, ráadásul hiányzik még 1-2 alkatrész, néhány helyett mást adtak a boltban, úgyhogy vissza kell mennem holnap, addig pedig ráérek vele.
Rendben!
Teszek fel még egy képet a szimulációról, amiben nincs benne a saját beállításom, így is azt mondod, hogy maradjon az eredeti érték? Végül is nem sokat emel ki, bár ha jól emlékszem erre 0,25dB eltérést írtak? Ez volt az az AntiRiaa amit Te használtál, ugye? A lista szerint már felírkáltam az alkatrészeket. A visszacsatolásba 3,2Mohmot tudok beültetni: 2M+1,2M, a lezárásnak pedig 8,18K ami pedig 18K és 15K párhuzamosából áll össze. Nem akarom nagyon teli szemetelni már a topikot. A hozzászólás módosítva: Júl 23, 2015
Igy is az a jobb, nagyon pontos valogatassal lehet csak megkozeliteni, finomitani.
Szerelesi kapacitasokat nem tudjuk szimulalni, amik szinten szamitanak. |
Bejelentkezés
Hirdetés |








Sajnos ez csak ilyen lett, itt-ott hibás, de a célnak megfelel. Az előző panelt még a suliban csináltam fotózással, az jó lett. 










