Fórum témák
» Több friss téma |
A legutolsó. Az se nem mély, se nem magas. Széles sávú hangszórót keress, ha csak egy hangszórót szeretnél. De jobban jársz egy két utassal.
Ok. Tudnál nekem olyan táblázatot ahol le van írva hogy közép ,mély, magas hang tartományok kb hány HZ-től kezdődnek és meddig.
Amit kérsz, az egy külön tudomány, és nagyon kevesen vannak, akik csak közelében is járnak a bölcsek kövének.
Minden mindennel összefügg, és hat egymásra, tehát csak jól eltalált kompromisszumokról lehet beszélni. A hangszóró választás csak 1 a sok probléma közül.
Ráérő időmben megrajzoltam a Quad 405 ISS 9-es paneljét retró stílusban.
A hozzászólás módosítva: Júl 24, 2015
Bocsánat, de nagyon sokat dolgoztam vele. Így nem igazán adnám ki a lay fájlt, de a pdf-et közzé teszem.
heló egy nagyobb buli volt és a szüleimnek sikerült gajra vágni a szeretett qad 405 öm meg lehet javítani vannak az alaplapon égés nyomai szól csak halkan vagy kuka az egész nem értek az elektronikához .
Szia! Bőven meg lehet javítani, de segíts, hogy segíthessünk.
![]() Bővebben: Link Azt megkérdezhetem, hogy a két tekercs amiben látok magot, az ugye nem ferrit rúd, mert az elég bizarr lenne. A hozzászólás módosítva: Júl 28, 2015
Sziasztok! Segítséget szeretnék kérni. Az Urbánféle Quad 405 erősítő eddig működött. Most , ha meghajtom,akkor először torzan szól, majd a pozitív ágba kötött izzó kigyullad. A T9-et kiforrasztottam,és úgy hajtottam meg , akkor ugyan úgy világít. Várom a tanácsokat. Előre is köszönöm.
Sziasztok! Tudom, hogy a tekercseket mindig légmagos kivitelben kell elkészíteni eddig is így építettem őket. De ha nincs akkora hely miért nem jó, ha van benne vas. Milyen problémát okozhat a ferrit magos tekercs ha induktivitás értéke megfelelő? Nézegettem gyári Quadok panel képeit ott is olyan kicsi tekercsek vannak beépítve, és a zsugor alatt ki tudja mi rejtőzik? Válaszaitokat és véleményeket előre is köszönöm !
A légmagos tekercs lényegesen könnyebben utángyártható, mint egy ismeretlen permeabilitású magon lévő tekercs. Szerintem e miatt terjed el ez a megoldás. Érdemes belegondolni, hogy mikor az első utánépítések voltak (80-as évek), akkor még nem volt PIC, és ebből készült induktivitásmérők, de rézhuzal, meg tolómérő már akkor is sokak rendelkezésére állt.
Hogy "úgy kell" arra nem nagyon van utalás sehol. A légmagos tekercs jósága kisebb mint egy ugyanolyan értékű de ferritmaggal rendelkezőé, tehát a ferritmagos megoldás jobb. Hogy a tekercs jósági tényezőjének van-e bármi hatása a Quad-ban arra a fázistolás kompenzálásra meg nem mondom, de szerintem nincs (esetleg meg kell mérni).
Ha a tekercs mérete-menetszáma hasonló a megszokotthoz, akkor biztos hogy nem ferritmag van benne hanem valami műanyag rúd, hordózónak, merevítőnek. Ha ferrit van benne akkor jóval kevesebb menetszám kell, és a mérete is lehet jóval kisebb. Nekem volt olyan változatú nyákom ahol a méretek miatt többsorosak voltak a tekercsek, és pont úgy szólt mint a másik.
Csak azért vetettem fel a kérdést mert most kalapálok egy szinte alapból két tekercses Quadot, és nem fértem el. Kerestem két egyforma vasat, és tekercselgettem a 6,9 es induktivitást. Meg is lett be van mérve az értéke. Még nem kész de alakul. Bízom benne , hogy be áll mint a többi. Három tekercs - L- Ludvig 200W - 606 os verzió. Mindegyik tökéletesen működik. Ha elkészül majd, megírom mi lett a vége. Köszönöm , hogy megosztottátok a véleményeteiket! Egy kép a születendőről.
A 6,9 uH gyári tűrése +-20%, tehát nem kell a dolgot túlzásba vinni.
A 3 uH-t viszont +-5% tűrésűnek javasolja.
Ebben magot sem látok, és a mérete sem nagyon lett kisebb.
A kép egyébként nagyon jól szemlélteti a másik okot a szerelhetőség mellet, amiért nem használok TO-3 tokot. Csináltam egy skiccet, persze messze nem tökéletes mert többféle szín kellett volna hozzá. A lényeg, hogy a tokban lévő kék színű lapka hőjét egyedül a fehér nyilakkal jelzett irányban lehet hatékonyan, vagyis kis hőellenállással elvezetni, a kék nyilak irányában a hő csak jóval lassabban tud távozni. Képzelj oda a sárga alu fül helyére a tranyó alá egy normális bordát vagy egy ventilátorban végződő coolert, mindjárt sokkal hatékonyabb a hőelvezetés.
Ez a téma több helyen, több nézőpontból is előkerül időnként. Az ábrák, és a hozzájuk fűzött magyarázat egy része teljesen rendben van, és akár méréssel, akár számítással is igazolható. De ha a hűtési hatékonyság egészét próbáljuk meg elemezni, akkor már távolról sem fogunk hasonló eredményt kapni. A hűtési láncnak van egy kényes eleme, mégpedig a tokozás alatti szigetelő réteg (pl. csillám, vagy szilikon). Ha ezt nem lehet kikerülni, akkor alapvetően át kell értékelni a "hőterjedési" viszonyokat.
A gyártók, igyekeznek számszerűsíteni milyen hatékony a félvezető lapka és a tokozás közti hőátadási készség (nekem még nem sikerült kideríteni, milyen határadatok és körülmények között mérik ezt meg, pedig éppen ez lenne a lényeg). Ott kerül homokszem a szép logikai sorba, amikor a lapka elkezdi melegíteni a tokozás hűtőlapját, és hiába van az akármire is felszerelve, mert a hőelvonás útjában ott van egy óriási gátló hatás, a csillám. Sajnos a valós melegedés sebessége könnyedén nagyobb lehet, mint amit a csillámon keresztül el tudunk vezetni. Ekkor következik be az a helyzet, mikor a borda még teljesen hideg, de mégis elolvadt a félvezetőnk belseje. Persze ha lassan melegítjük a félvezetőt, akkor van idő a hő-kiegyenlítődésre, és ekkor valóban hatékonyabb ha nincsenek hő továbbító idomok. Véleményem szerint, a valóságban nem lehet kizárni a hirtelen melegedés lehetőségét, és sok esetben (pl itt a QUAD-nál is), a csillám sem kerülhető ki. Ha ezt elfogadjuk, akkor a csillám hőterjedést fékező hatása sokkal-sokkal nagyobb, mint amit elveszítünk mondjuk egy "L" profil beiktatásával. A lapos tokos félvezetők esetében általában jobb a hőátadási tényező a hátlapra, de a valós hátlap egy kis tömegű test, ezért pillanatok alatt képes felmelegedni, és a borda melegedését messze megelőzve tudnak tönkre menni. Egészen más a helyzet a TO3 kozozással, aminek valóban vannak szerelhetőségi anomáliái, de a tetemes méretű ház, önmagában is egy hűtőtönk, ami sokáig képes szinten tartani a lapka hőmérsékletét. Ezen kívül a tényleges felülete is nagyobb, ami kimondottan előnyös, ha a csillám hőszigetelő hatását akarjuk kompenzálni. Konkrétan mértem Egy "L" idomos szerelést, igaz csak egy digitális multiméterrel, és labortáp elektronikán, a hőelvonó egység hőmérsékleteit. Nem emlékszem a pontos értékekre, de a tokozás és az "L" profil között (közvetlen a tokozás mellett, de már a csillámon kívül) kb. 10 °C volt a különbség. Ezzel szemben az L"L profil szárán (legfelül, ami legtávolabbi pont a tranzisztortól) már csak alig 1,5 °C volt a különbség, és a borda -"L" profil csatlakozás között szintén kb. 1,5 °C. Tehát nem lett volna ott az "L" profil, akkor azt a 1,5°C-t nyertük volna meg. Saját értékrendem szerint, elismerve a TO3-as tokozás elavult voltát, nincs még igazi alternatívája a kiváltásnak. E miatt, ahol ez lehetséges, én már igyekszem mindenhol elve leszorító kengyelt tervezni a lapos tokozású félvzetőkhöz (ha azok várhatóan melegedni fognak
Helló
Tudna nekem valaki segíteni quad 405-el kapcsolatba? Csatoltam a pdf fájlt, ami szerint megépítettem. Ezt a kapcsolást építettem meg kétszer egy sztereó rendszerhez, 2x33v 630va-es toroid trafóval és 4x10000uf kondival. A táp tökéletesen működik, de a két erősítő már nem annyira. Biztos, hogy nem elkötés, mert ugyan azt a hibát produkálja mind a kettő. Bekapcsolás után, hallani a hangszórón hogy megy az áramkör, (finoman búg, amit csak akkor hallani halkan, ha ráteszem a fülem a hangszóróra). Ráküldöm az audio jelet és maxra tekerve éppen hogy, alig hallhatóan nagyon torzítva szól a zene, de csak akkor hallani ezt is ha odateszem a fülem. A rajzhoz képes annyi a módosítás, hogy nem 3055-öt használtam hanem 3442-t, mert a 3055 csak 100v-ot bír, nekem meg a tápom, pufferelve 98v és az már nagyon a határán van a tranyó tűrőképességének. A 0,091r ellenállások helyett 0,1r-t használtam. Minden más a rajz szerint van. A bemenetre a próba idejére nem tettem a potit, közvetlenül ment a pc-ről és ott szabályoztam a hangerőt, de ez szerintem nem lehet gond, meg azt vettem észre hogy mind a két erősítőn olyan 50-60 fokra felmelegszenek az 5w-os ellenállások. A tranzisztorok se hidegek, egy jó nagy hűtőbordára vannak rátéve és olyan jó kézmelegre felnyomták az egész bordát. Van valakinek ötlete, hogy mit próbáljak ki? Nem szeretném félbehagyni mert már azért van benne egy kis pénzem, úgy hogy a trafót is most vettem. =D
Szia! Több verzió is elképzelhető. próbáld meg a jeledet szép lassan adagolni egész kicsitől a maximumig. Ugyanis vagy túl kicsi a jeled - vagy éppen túl nagy és a limiter levágja. A limiter két darab antiparalel dióda ami a 0dB-s bemenetet hivatott limitálni, ne tudd túlvezérelni a végfokod. Miről hajtod? Én Teljesítmény hanggenerátorral álltam neki - az sok mindent megmagyarázott + szkóp. Ja - most olvasom, hogy PC... Mérni, mérni, mérni...
A hozzászólás módosítva: Aug 17, 2015
Köszi a gyors választ.
Sajnos nem áll rendelkezésemre se szkóp se generátor, az a pici torz zúgást is csak akkor hallom ha maxra felhúzom a pc-n a jelet. Ha kisebbre rakom akkor még ennyit se hallani. Ha rakok a bemenetre potit, és úgy pcre az jelentene valamit? Most mértem mert nagyon gyanús volt nekem, a 0,091-es helyére 0,1-et akartam tenni de véletlenül 1omhos lett, ez okozhatja a problémát? Az egészet végig ellenőriztem, hogy nem e cseréltem fel valahol az ellenállásokat, meg hogy mindenhol jól vannak a e a diódák, a tranzisztorok, stb. és most vettem észre az 1ohmos ellenállást. Ezt holnap mindenképpen cserélem és írok hogy mi lett.
Szerintem sok mindent lehet, de megbízható jelforrás nélkül elég nehéz. Ha csak simán kézzel brummot viszel a bemenetre? Mi történik?
A hozzászólás módosítva: Aug 17, 2015
Jah és mekkora potit tegyek elé? Van itthon 100k, 50k, vagy vegyek más értékűt?
Ha PC , akkor eleve tudod szabályozni. Minek a poti? De én inkább valami egzaktabb dolgot vennék elő: MP3 lejátszó, vagy más stabil jelforrás. Még azt a perverziót is megteheted, hogy audacityvel 1kHz-es jelet MP3-ba kódolsz, majd lejátszod egy kis lejátszón. De CD lenne a legjobb, mert annak viszonylag nagy a jelszintje.
Ha kézzel hozzáérek a bemenethez akkor hallani hogy pattog, de szintén olyan halkan, hogy csak közelről hallani. Holnap kicserélem az ellenállást, aztán utána tovább kísérletezek. Van egy régi cd-s magnóm, fejhallgató kimenettel. Kiírom cd-re az 1khz-es jelet, meg még egy párat, aztán megpróbálom úgy.
Mint a kolléga is írta mérned kell.
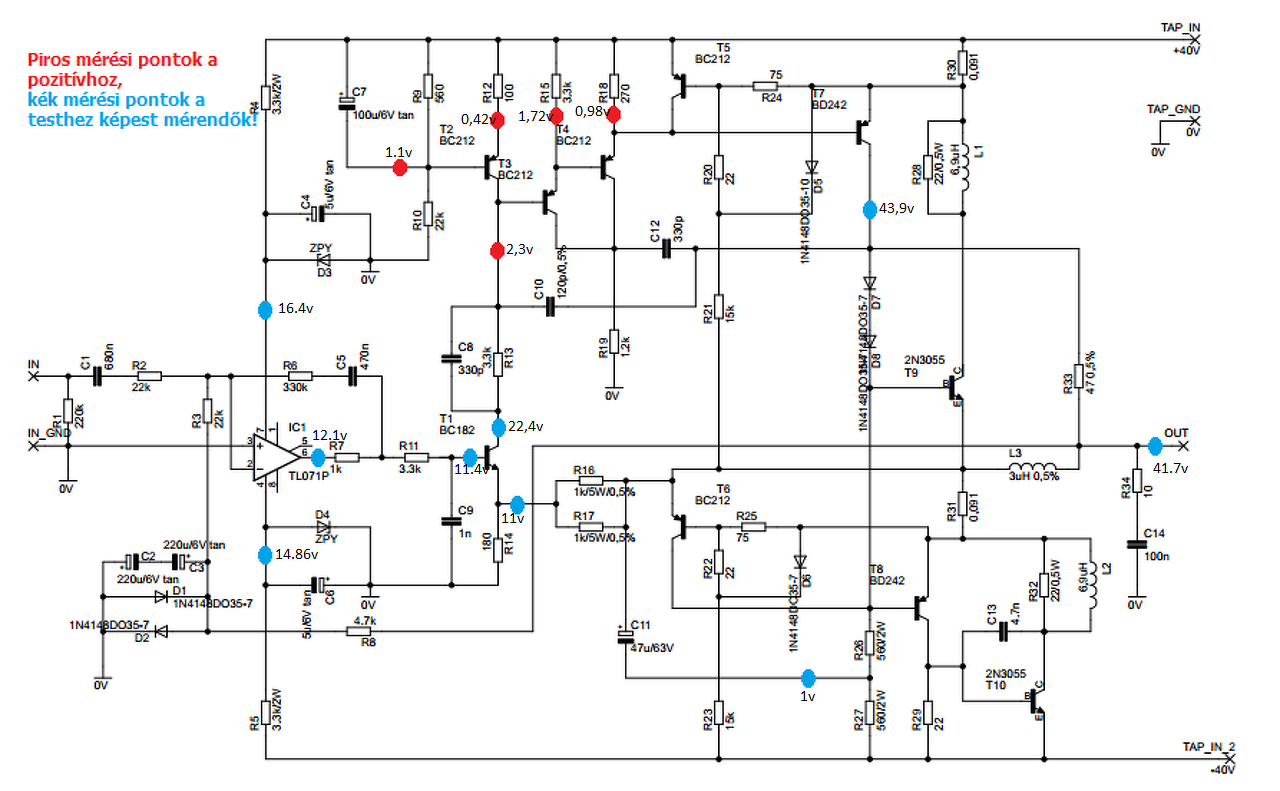
Mellékelem a munkaábrát. Paint vagy hasonló programmal írd rá az eredményeket! Figyeld a megjegyzésem a bal felső sarokban!
Rendbe, köszi.
Holnap megcsinálom és csatolom a méréseket.
Kimértem a pontokat, csatoltam a képet.
Így hogy rá van kötve az erősítő, +44,4v/-44,4v a betáp feszültségem. Mindkét panelnél ugyanezeket az értékeket kaptam, az 1ohmos ellenállást még nem cseréltem 0.1-re!
A D4-en gondolom negatív a feszültség.
Mérj rá kérlek az IC 2-es lábára testhez képest! Vagy zárlat van D1-D2-nél, vagy hibás/rosszul bedugott/más típus az IC. |
Bejelentkezés
Hirdetés |




















