Fórum témák
» Több friss téma |
Mielőtt kérdezel, a következő két dolgot ellenőrizd!
I. A helyes tápfeszültségek megléte.
II. A kimeneten van-e egyenfeszültség.
Élesztés.
Kicsit szét van kokányolva. Még a bekapcsoló gomb is hiányzik belőle. Ellenállások őssze vissza hidalgatva. Én személy szerint erre. Nem hangfalat ,de semmit nem kötnék.(ebben az állapotában )
Szegény Castone
Őszinte részvétem a cpa 400 vagy 500 hoz ezzel lesz gondod a tápegység tápfeszek lemérésével indulj aztán jöhetnek a meghajtótranzisztorok majd a kimeneti zobel a zenerek...Védelem stb..
Kaszab Béla elsírná magát ha látná...
Én személy szerint kicseréltem az összes meghajtó tranyót nagyobra ,meg a végeket is!MJL3281 ÉS MJL 1302 ÍGY LEHET NYÍRNI!Nem gond az 50 voltos tápfesz.Ami a panel tervet illeti az vasalható de érdemes átervezni.
Na meg a földeletlen lengő hálózati csatlakozó....
Az tetszett a legjobban
Sziasztok!
Ismét egy Castone csak hogy ki ne fogyjon ez egy 100h 600W-os verziója, amiből stereo erősítő lett, kapott 20000µF pufferty fesz nem változott (+-81V) a be és kimenetek felcserélődtek, így külsőre nem is változott.Jelent állapotban 300W/8 ohm (ez mért adat), 4 ohmra a toroid határol még de tervbe van véve egy 1,5kW-os toroid vétele, a fesz marad csak kap egy kis "plusz" erőt és akkor lesz teljes a dolog.A kondiról is teszek fel képet, lehet valaki ismeri is ezt a fajtát. A hozzászólás módosítva: Okt 30, 2015
Hali!
A "ciril" betűk azért árulkodóak .
Én a baji elaktronikás fezesel játszadozom
kapott bds nyugalmi szabályzást. Éles bevetésen a bal fele nagyon melegedett majd visszabb kell vegyem a nyugalmi feszkot. De amúgy nagyon jóp teljesitett. 700w os toroidom van és az is csak langyos volt.
Gondoltam hogy feltűnik valakinek
A graetz hidat 100W-tól hűteni kellene! Nem melegszik?
Húú kösz reloop, csak ennyit akartam tudni
tetszik ez a kapcsolás úgyhogy, ez lesz a nyerő
Van egy a aiwa sx-n999 hangfalam, ehhez szeretnék építeni egy erősítőt. A hangfal 150W-os és 6Ω-os, nos van egy olyan íratlan szabály, hogy a hangfal teljesítménye legyen 25%-al nagyobb az erősítőénél(112,7W). Nagyjából egy 100-110W-os erősítő kellene(kerekítve), lehetőleg olyan ami nem gerjed(legalább is nem jellemző rá). Ehhez kéne nekem egy jó kapcsolási rajz ,illetve valami tápegység is. Ebben szeretném a segítségeteket kérni.
Volts
Szia!
ST151, Quad405, B5-B7, VF2 (Conductor), és még egy kismillió erősítő található a fórumon, amit többen is utánépítettek, és többeknek bizonyított. Már helyezhetik is át az Erősítő mindig és mindig témába, ezért kár új topikot nyitni.
Sziasztok!
Na meg van az Univox modulok hibája,volt mind két végtranzisztorok előtt,1-1 100 óhmos ellenállás,azt kellett cserélni 56 óhmra,és teljesen meg szünt a hiba,most már megy +- 55v-ról is.
Melegedés nem számot tevő bár elgondolkodtam már hogy teszek rá bordát.
Sziasztok! Kaptam egy erősítőt, ami Renkforce HVA-6060 névre hallgat. Nem működött, zárlatos tranyók, csúnya korábbi javítások, nem megfelelő helyettesítő tranzisztorok jellemezték. Vettem bele új tranzisztorokat, sajnos nem az eredeti típusok, de találtam helyettesítőket.
2SC3519 helyett 2SC3263, 2SA1380 helyett 2SA1294, 2SC2238 helyett 2SC5171, 2SA968 helyett 2SA1930, 2SA949 helyett 2SA1145, a többi típust kapható volt, ezeket nem cseréltem. Be kellene állítani most a munkapontját, és ebben kérném a segítségeteket, hogy hogyan csináljam. Van egy trimmer poti mindkét oldalon, az egyik 2SC1815 bázisa és emittere között, ez a tranzisztor egyébként fel van fogatva a hűtőbordára. Gondolom ezzel nyugalmi áramot tudok állítani. Milyen helyzetből kezdjem (rövidzár, vagy végkitérés), és mekkora nyugalmi áramot állítsak be? Sajnos gépkönyvet nem találtam, csak kapcsolási rajzot.
Hali!
Közben sikerült megtalálnom a szervizkönyvét: Bővebben: Link Üdv, Peti A hozzászólás módosítva: Nov 1, 2015
A poti legyen végállásban és a lehető legkisebb áramot állítsd.
Ha működik a gép, akkor pici hangerőre teszed amit épp hallasz, és addig emeled az áramot, míg eltűnik a keresztezési torzítás, szerintem bőven 100mA alatt.
Szia! Figyelmedbe ajánlom ezt a tizenháromparancsolatot. A 703, 803 trimmerek induljanak rövidzárból!
Köszönöm mindkettőtöknek a választ, ezen intelmek szerint fogok eljárni.
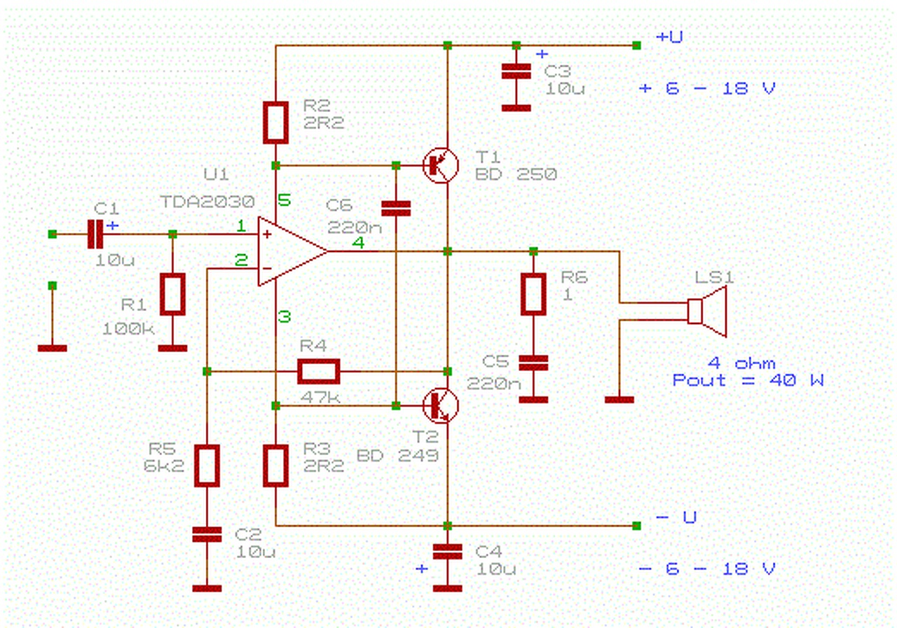
Hali szeretnék építeni egy erősítőt, én az első képen látható kapcsolásra gondoltam. Illetve a másodikon látható tápra. A "gondot" a táp jelenti, kinéztem egy ilyen transzformátor TST200W-2x17V És egy ilyen diódahidat KBPC 1502 QF a kérdésem az lenne, hogy ezekkel működhetnek az alábbi kapcsolások?
Szia. A trafód 2x17VAC, amit ha egyenirányitasz és pufferelsz lesz belőle közel +-23V. Szerintem a TDA2030-as végfoknak ez sok. Az maximálisan +-18V-ot kér. Viszont a TDA2050-es +-25V-ot kér, igy enyhe óvatossággal jó lenne hozzá a trafód. De ezt a 200VA-es trafót sajnálnám két 20-30W-os panelhez. Van 100VA-es is.
A hozzászólás módosítva: Nov 2, 2015
Szia! Ettől azért egy kicsit bonyolultabb. Ahhoz, hogy elvezessünk a helyes megoldáshoz, add meg milyen hangsugárzókat szeretnél rákötni, hány csatornás lesz és milyen jelszintű készülék kimenetére fogod kapcsolni.
Nos én ezt 2db AIWA N-999 hangfalhoz szeretném használni, ez 3 csatornás(papíron, úgy vannak elosztva hogy jobb hangfal:mély, közepes, magas, a bal megint csak, szóval nincs az hogy jobb,bal hangfal és egy mélyláda) 150W (papíron, de ezt kizártnak tartom elvégre ennyiért nem kapsz ilyen teljesítményt)...
A hozzászólás módosítva: Nov 2, 2015
Megküldheted 30-40W-tal a látottak alapján, esetleg ettől nagyobb zenei csúcsokat is elvisel. A 6 ohm-os impedanciához a 2x17VAC szekunderfeszültség jó választás, 25W kimenő teljesítmény elérését teszi lehetővé. Ha ettől többet szeretnél, 2x22VAC-ig még fokozhatod.
A kiválasztott végfokról több negatív beszámolót olvastam, mintsem az nyugodt szívvel ajánlható volna, inkább nézz valami kimunkáltabb végfok IC-t, esetleg KIT formában, mint például ezt itt. A transzformátor terhelhetősége ugyan tetszőlegesen nagy lehet, de a borsos ára miatt érdemes a leadott teljesítmény egy - másfélszeresére méretezned, tehát 80-120VA már elegendő. Szintén anyagi kérdés, hogy használtan már az új ár feléért is el lehet csípni apróhirdetések között. Már a tervezés első szakaszában fontold meg a hangsugárzó-védő alkalmazását!
Ezt az összes erősítőnél lehet alkalmazni? Bővebben: Link
Alapvetően AB-osztályú erősítőhöz készítettem ezt az útmutatót.
|
Bejelentkezés
Hirdetés |





de tervbe van véve egy 1,5kW-os toroid vétele, a fesz marad csak kap egy kis "plusz" erőt és akkor lesz teljes a dolog.A kondiról is teszek fel képet, lehet valaki ismeri is ezt a fajtát. 

kapott bds nyugalmi szabályzást. Éles bevetésen a bal fele nagyon melegedett majd visszabb kell vegyem a nyugalmi feszkot. De amúgy nagyon jóp teljesitett. 

tetszik ez a kapcsolás úgyhogy, ez lesz a nyerő







