Fórum témák
» Több friss téma |
- Ez a felület kizárólag, az elektronikában kezdők kérdéseinek van fenntartva és nem elfelejtve, hogy hobbielektronika a fórumunk!
- Ami tehát azt jelenti, hogy a nagymama bevásárlását nem itt beszéljük meg, ill. ez nem üzenőfal! - Kerülendő az olyan kérdés, amit egy másik meglévő (több mint 17000 van), témában kellene kitárgyalni! - És végül büntetés terhe mellett kerülendő az MSN és egyéb szleng, a magyar helyesírás mellőzése, beleértve a mondateleji nagybetűket is! Idézet: „A HDMI csatlakozón is vannak analóg VGA jelek kivezetve. Szóval akkor mit is akarsz? Válasz hozzászólás írása” nem találtam hmdi és scart közti kapcsolási rajzot és de találtam scrat és vga közöttit meg vga és scart közötti. erre gondolta. DE AZT MONDJÁTOK HOGY INKÁBB HAGYAM MERT NEM MEGVALÓSÍTHATÓ?
Át kell alakítanod egy Pc tápot labortápnak, egy másikon meg kivezeted a 3.3-12v-ig a fix feszültségeket és külön banándugóra mindent és akkor ingyen van. Bővebben: Link
Teljesen igazad van, ez sokkal kényelmesebben megoldható két relével párhuzamosan vezérelve.
Ennek megfelelően áttervezem. Köszönöm a csíkszélesség javaslatot, ennek még utána kellett volna néznem.
sziasztok!
segítségeteket kérem. olyat keresesnék aki építene nekem 2db automata kapcsolot.. lényeg: 1. automatikus ki-be kapcsoló áramkörről lenne szó. A lényeg az, hogy amíg van bemenő hangfrekis jel, az elektronika bekapcsolva tartja a végfokot. Ha nem érkezik jel a bemenetre, rövid időn belül az áramkör kikapcsol. ezen a linken megtalálható: Bővebben: Link A hozzászólás módosítva: Dec 5, 2016
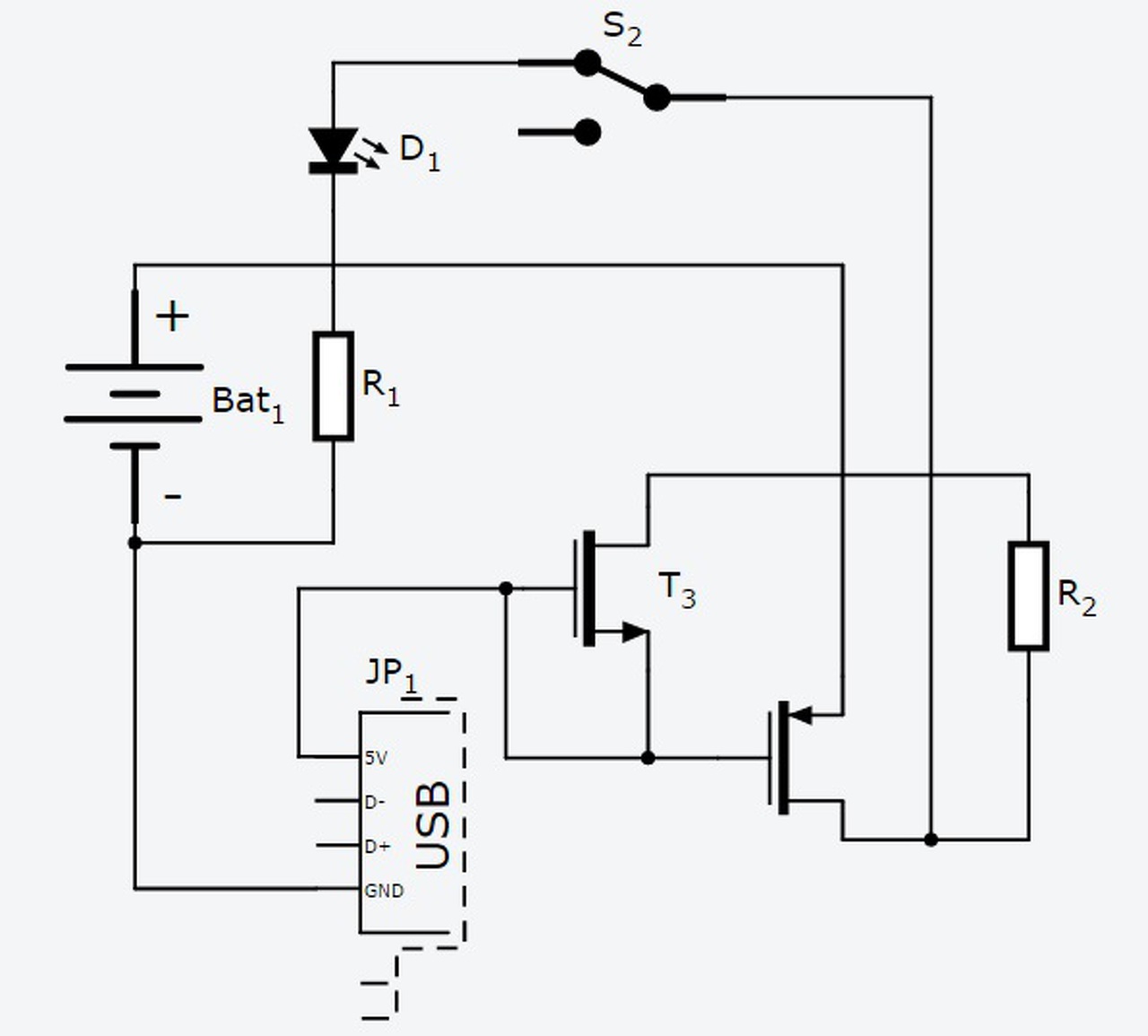
Sziasztok!
Egy szobában szeretném a gyereknek kirakott ledsort (éjszakai fény) megoldani úgy, hogy ha elmegy az áram, akkor "automatikusan" elemről menjen tovább. Csatolom a rajzot hogyan képzeltem el (az egy darab led jelzi most a led sort). Arra gondoltam, hogy fogok egy n-mosfetet és egy p-mosfetet, amiknek a gate-jére a hálózatból (ábrán usb) jövő pozitívat kötök. Így elvileg ez egyik átvezet, ha van fesz, a másik lezár, illetve fordítva. Működhet ez így a valóságban? Kell valamire figyelnem mielőtt elrohanok a boltba mosfeteket venni? Előre is köszönöm a válaszokat
Nem nézem meg a rajzot. Miért nem jó két (Schottky) dióda?
Talán egyszerűbb lenne egy 5v-os váltórelé, az NC érintkezőről mehetne elemről, ha van működtető fesz akkor meg az USB-ről...
Sziasztok.
Adott egy pizzasütő, melynek csak az alsó fűtésére lenne szükségem, szerintetek elég ha egyszerűen lekötöm a felső fűtőszálról a vezetékeket, és így ki is van iktatva? Vagy az alsó, és felső fűtőszál, egymással párhuzamosan lehet kötve? A sütőnek nincs külön alsó, vagy felső állítási lehetősége, együtt fűti mind a kettőt. Egy fotót mellékelek, nem tudom mennyire látható, érthető, mit is szeretnék. Köszönöm. A hozzászólás módosítva: Dec 5, 2016
Vagy 15 éve nem foglalkoztam ilyen szinten elektronikával, valamiért az élt bennem, hogy a relé nagy és drága... most utánanézve ez nem igaz. Verem a fejem a falba, hogy a legkézenfekvőbb megoldás még csak eszembe se jutott.
Ezer köszönet!
Sziasztok!
Relék vezérlésére van esetleg egyben tokozott megoldás (több relé vezérlésére)? Esetleg védelemmel, hogy ne kelljen külön diódát tenni a tekercsre? Sima H bridge-t nézegettem, amivel meg lehetne oldani, de hátha van rá célIC is. Mintha ebben lenne is védelem. Bővebben: Link Köszönöm, István A hozzászólás módosítva: Dec 5, 2016
Nekem, mint az elektronikában abszolút újrakezdőnek, remek fejtörő ez
![]() Jelentkezem, amint rájöttem miként lehetne két diódával megoldani, és megválaszolom kérdésed. Köszi
Sajnos en pont ugy latom, hogy sorba van kotve a ket futoszal es ilyenkor nem szabad kiiktatni. Ha megis rosszul latom es parhuzamosan, akkor szerintem lekotheted.
Ha a jobb alsonal van Y-elagazas (nem latok oda) akkor parhuzamos, lekotheto.
Ha sorba van kötve és lekötöm, akkor túlmelegszik az alsó, vagy miért nem szabad lekötni?
Ha sorba van kötve és lekötöd, akkor egyik sem fog fűteni. Hiszen az áram, az egyikből a másikba megy át. De én a kép alapján úgy látom párhuzamosak a fűtőszálak. A jobb felső pont (fekete vezeték ) bontásával megoldható a felső kikapcsolása.
Köszönöm a választ, igen párhuzamosan voltak kötve, mert bontottam a fekete vezetéket, és így csak az alsó fűt.
Itt van a legfájdalommentesebb megoldás. A hálózati feszültség feltételezhetően nagyobb, így nem lesz gond. Egy kettős Schottky dióda elég lehet.
Nem tudom válaszol-e már valaki, de pontosan milyen gépre gondoltál? Bontás/átalakítás nélkül szeretnéd?
Köszönöm! Már majdnem rendeltem is azt a dc konvertert, de elolvastam ezt a hozzászólásodat is.
Úgy működik ez a fejlámpa, hogy van rajta egy nyomógomb. 0 állás, nem világít; 1x megnyomva max fényerő; 2x megnyomva gyengébb fényerő; 3x megnyomva villog. Szóval az nem jó, hogy a dc konverter input-hoz 12-14,3 V; és az output-ra pedig a fejlámpa azon vezetéket, amelyek a mostani akukkal kötődnek össze?
Oh van rá topic, köszönöm, majd átolvasom. Bár ez csak egyik fele a hülyeségemnek, de hátha ott választ találok a kérdésemre.
Akkor írom egyértelműen a lényeget, mert én még mindig nem tudtam kibogarászni konktétan milyen jelet akarsz scart csatlakozóra vezetni.
Tehát a HDMI az tisztán digitális jel, a SCART bemenet pedig tisztán analóg jel. Ha ilyen átalakítást akarsz, ezt felejtsd is el, mert nem egy hobbi feladat. A HDMI jeleinek sávszélessége több megaherz, amihez még csak panelt is elég fejtörős gyártani otthon. Komoly elektromérnöki tudás és háttér kell hozzá. Ezért nem is fogsz a neten ilyen kapcsolásokat tallálni. Ha ilyen eszköz kell, azt készen kell megvenni. Ha VGA csatlakozóról akarsz SCART csatlakozóra jelet vezetni, az elképzelhető ugyanis analóg mind a kettő. Erre vannak a neten kapcsolások, de hogy melyík működik és melyík nem, az valószínüleg csak a megépítés és próba után derül ki. És van még a DVI csatlakozó amit szintén digitális eszközöknek találtak ki, tehát jobb esetben, itt is csak digitális adatfolyam van, ha olyan monitorhoz kapcsolod, amin van DVI bemenet. Viszont ezen a csatlakozón még elérhetőek az analóg (VGA) jelek is kivezetve. Ezt a megfelelő lábon elvileg ugyan úgy át lehet konvertálni SCART jelre, mint a VGA csatlakozó jeleit. Remélem érthető voltam... Keresési javaslatok: VGA to SCART, VGA to SCART converter, VGA to SCART schematics... Viszont még mielőtt nekiállsz, nem árt ellenőrizni, hogy a videókártya képes -e 50Hz frissítési frekvencián üzemelni, a TV nek ugyanis ennyi a megjelenítése. Ha a VGA képtelen ilyen kis frekin menni, akkor nem fog működni a dolog. A hozzászólás módosítva: Dec 6, 2016
Milyen egybe tokozott megoldást akarsz? Reléket sima tranzisztorral vagy fettel lehet vezérelni, ha a vezérlő áramkörnek nem elég akimeneti teljesítménye, ami a relét kapcsolná.
Egy 10Ft -os dióda meg egyáltalán nem a világ vége amit rá kell tenni. Sőt az se világos minek neked reléhez H híd... A hozzászólás módosítva: Dec 6, 2016
Akkor egy db (lehetőleg két ármkörös) váltókapcsolóval kell megoldani.
A DC konverter kimenete (+ és -) megy a váltókapcsoló egyik ágára. Az eredeti fejlámpában lévő DC konverter + és - kimenete megy a váltókapcsoló másik ágára. A váltókapcsoló közös ágára pedig megy a LED + és - vezetéke. Így a kapcsolóval tudod kiválasztani, hogy melyík DC konverterről kapjon a LED táplálást. Arra azonban feltétlen ügyelni kell, hogy a LED először legyen a megfelelő konverterre kapcsolva, a konverter tápfeszültségét CSAK ez után szabad bekapcsolni.
Olyanra gondoltam amiben benne van a védődióda, ellenállás, tranzisztor egyben, és ez mondjuk 8-szor. Illetve nem foglal el 4-6 lábat a mikrokontrollerről hanem valamilyen buszrendszerrel vezérelhető (mondjuk utóbbi már extra csak). A H híd csak egy kerülő megoldás, ezt találtam.
Ezt például egy 9-es demultiplexerrel vezérelve megoldható, hogy a processzor három lábáról kapcsoljon 8 relét...
Vagy lehet jobb választás egy BCD to decimal konverter. Ha mindegyik relé elé teszel egy FlipFlop tárolót, akár több csatorna is lehet bekapcsolva egyszerre. Vagy vannak erre kimondottan soros portbővítő IC -k, amivel több ki/bemeneted lesz, három láb felhasználásával. Arduino relé panel... A hozzászólás módosítva: Dec 6, 2016
Sőt a portbővítő a beállított magas/alacsony szinteket tárolja is, azzal a legegyszerűbb megoldani a több relé kapcsolását egyszerre...
Arduino portbővítés...
Mod: Jogsértő felhasználói tartalom eltávolításra került. A hozzászólás módosítva: Feb 24, 2018
Moderátor által szerkesztve
A 4051 nem is drága, kapni is lehet, és három láb kell a vezérléséhez. Az, hogy kell-e tranzisztor, a relék áramától függ. Ha sok a 3 kivezetés, akkor meg I2C. Annak két kivezetés is elég.
A hozzászólás módosítva: Dec 6, 2016
DVI esetében nem minden esetben érhető el az analóg. Alapvetően 3 fajta csatlakozó van: DVI-A (ez csak analóg, ilyet sose láttam), DVI-I (ebben van digitális és analóg jel is, erre lehet VGA átalakítót dugni), illetve DVI-D, amin csak digitális jel van.
Illetve a képet tekintve HDMI, DVI-D, és DisplayPort "bele" is kb, ugyanaz, szóval ezek egymásba könnyen átalakíthatók. Értsd: olcsó kábellel vagy adapterrel, különösebb elektronika nélkül.
Így van, én tisztába vagyok vele. Aki átalakítót akar építeni annak írd...
|
Bejelentkezés
Hirdetés |












