Fórum témák
» Több friss téma |
Sziasztok! A segítségeteket szeretném kérni. Kaptam egy Quad405-ös stereó erősítőt építve, az egyik végfokban 2n3055-ök voltak, a másikban 2n3442 de hibásan. Mellékeltem egy rajzot, ez tökéletesen egyezik az enyémmel. Belefogtam a javításban, a működő végfok is használhatatlan volt mert a paneleket +-57V táplálja ezt meg a 2n3055 nem tolerálta. Szóval ebben a végfokban is kicseréltem a végtranyókat 2n3442-re, majd T6 cseréje után hibátlanul működött is. Ekkor jött a másik, a zárlatos 2n3442-ket kicseréltem újakra, és itt is átütött T6. Viszont minden más tranzisztort kiforrasztva megmértem és hibátlan.A kimeneten mégis folyton egyenfesz van, méghozzá a teljes pozitív tápfeszültség. Ez a feszültség L2 felől érkezik a kimenetre, ha T2 bent van akkor R36 rögtön elég, viszont ha T2-t kiveszem akkor is megmarad ez a feszültség. Már ültem felette egy pár órát és nem tudok rájönni hogy mi okozza ezt a hibát. Tudnátok adni valami támpontot ezzel kapcsolatban? (Csalódottságomban eszembe jutott hogy nem-e tettem tönkre az új végtranyókat próbálgatás közben de kimértem azokat is és nem találtam hibát.)
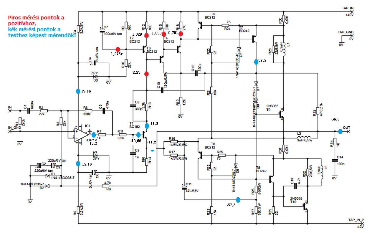
Picit fentebb tett fel Reloop egy kapcsolási rajzot amin kékkek és pirossal be vannak jelölve a feszültség értékek. Az alapján mérd végig a a panelt és az értékeket paint-ba írd rá a képre. Figyelj a bal felső sarokban a megjegyzésre. Az alapján Reloop nagy valószínüséggel megmondja, hogy hol a hiba.
Itta rajz: Bővebben: Link A hozzászólás módosítva: Dec 17, 2015
Szia! Az R36 leggyakrabban a D7, D8 szakadástól ég el. A pozitív tápon lévő kimenethez pedig T9 hibája kéne, ez így kissé ellentmondásos.
Innentől kövesd a javítás menetét!
Itt vannak a méréseim, nem értem hogy nézhettem el de mégis a negatív tápfeszültség van a kimeneten.
D7 szakadt volt, kicseréltem minden okés, tökéletesen működik. Köszönöm a segítséget!
2 új 2SC-t ma betettem. Bekapcsoltam. Izzó felvillan, majd kialszik. Már pont álltam volna neki tesztelni, izzó még egyszer felvillan, majd kialszik. 2 új 2SC zárlatos lett. Kimeneten negatív táp. Hajam égnek áll.
A 2SC-k nélkül mindenhol ugyanazon értékek voltak mindkét panelen, a jón, és a rosszon is. Erre beteszem a 2 véget és kivégzi.
A fenti ábra szerint mérd végig a panelt, ne a másikhoz hasonlítsd!
primerkörbe 1 60W 220V izzó.
Idézet: „Reloop írta: A hálózati feszültség egyik ágába iktass 230V 60W izzót....” Idézet: „Köbzoli irta: Az izzók hova vannak téve? Mert ha a puffer előtt, akkor az semmit nem ér, hiszen tárolnak annyi töltést, hogy eldurrantsák a tranyókat.” Akkor most mit és hova? Tisztázzuk már ezt a kérdést! Jó lenne jól csinálni, hogy ne menjenek kukára az új alkatrészek (is). A hozzászólás módosítva: Dec 18, 2015
akkor 2 60-ast a szekunderre??
Megérkeztek a cuccok, az összes félvezető és elkó cserélve. A -47V a kimeneten. Tényleg nem tudom mit csináljak vele. Rádobom a kazánra
Ha van kedved és türelmed mérd meg ezt a pár feszültséget, ebből elég pontosan meghatározható az áramkör hibája.
Holnap megmérem ma már elment a kedvem az egésztől.
Nem az "összes" félvezetőt/alkatrészt kell cserélni, hanem a "hibásakat"!
sziasztok mutatnék egy érdekeset ez is quad 405
Bővebben: Link Bővebben: Link Bővebben: Link A hozzászólás módosítva: Jan 1, 2016
Ne add fel,és fogadd meg reloop,és Alkotó tanácsait.Ennek az erősítőnek,ha minden ok. működnie KELL,méghozzá kifogástalanul! (persze,hogy vannak alattomos,"gonosz" hibák,de hát abból lehet okulni...) Hajrá
Elnézést a kisbetűs kezdésért.
Az az igazság ez már vagy 15-20 éves darab a másik oldala még mindig hibátlan ez az oldal ha jól emlékszem ilyen 4-5 voltos kb 50hz jel van kint a kimeneten. A tranyókat kimértem jók most rc elemek vannak sorra Amúgy csak 36 voltról megy Ja és van benne kivezérlésmérő kapcsolás mutatóshoz
Üdv.
Szükségem lenne a quad működésének a leírására esetleg ha valaki tudja le írná pármondatban vagy linkelne egy oldalt ahol találok a működéséről infókat nagyon fontos lenne. A válaszokat előre is köszönöm.
Sziasztok!
Épített már valaki +/-30V környékére Quad 405- erősítőt? Mekkora teljesítményre képes ekkora feszültségről? Igazából eléggé szeretem a hangját és gondoltam magammal vinném autóban is 2.1 erősítő formájában, csak kíváncsi vagyok mekkora teljesítményre képes, hogy a Sub-ot is elpüffögteti-e nekem kellően ![]() Előre is köszönöm! A hozzászólás módosítva: Jan 10, 2016
Ha jól keresgéltem akkor 40W-ra képes és egy pár alkatrész értékét módosítani kell.
Az első szetteknek a 40W tökéletes, a SUB-nak pedig valami FET es kapcsot kell tennem hidalva...
Szia! Gondolom 4 ohm-os hangszóróra vonatkozik a kérdés, így 70W-ra számíthatsz.
Igen, 4 Ohm-os hangszórók, akkor ez jobb a vártnál
![]() Köszönöm!
Üdv mindenkinek! Egy kis segítséget szeretnék kérni. Még tavaly készült megrendelésre egy R. ludwig-os Quad. A tulajdonos szilveszterkor használta keverőről hajtva. Az történt vele, hogy elfüstölt a pozitív és a negatív oldalon is egy-egy végtranyó a négyből. A BD244C mind a 2 túlélte, viszont az ic pozitív és negatív ágában lévő tranyó elfüstölt, plusz még a 2 darab 100u/63V-os kondik is eldurrantak. A végtranyók 2SC5200 és UTC gyártmányúak. Szerintetek lehetnek ezek hamis tranyók és emiatt történt a meghibásodás? Vagy esetleg túl lett hajtva? Segítségeteket köszönöm.
És ez csak így haza vágta az ic tápágában a két kondit is? Bocs, hogy értetlenkedem.
Szia! Az IC táplábain 100nF van. Amúgy lehet túlfeszültség, túlmelegedés is.
|
Bejelentkezés
Hirdetés |






A 2SC-k nélkül mindenhol ugyanazon értékek voltak mindkét panelen, a jón, és a rosszon is. Erre beteszem a 2 véget és kivégzi.




