Fórum témák
» Több friss téma |
Fórum » Akkumulátor töltő
Köszönöm, este megpróbálom és jelzek majd...
Sajnos ezzel sem megy A PIC-et is kicseréltem, ugyanaz... ha semmit sem égetek bele akkor is azokat a karaktereket látom a kijelzőn.
Sziasztok!
Segítséget szeretnék kérni olyan témában, hogy: Van otthon 3-4 db Transzformátorom, amiből egy akkumulátor töltőt szeretnék építeni. A töltendő akksi az 12V-os 155Ah-s. Az a problémám, hogy a transzformátorokon nincs adatlap Így csak a Primer és Secunder tekercsek feszültségeit ismerem.Hogyan tudnám megállapítani vagy kiszámolni, hogy melyik transzformátor lenne alkalmas ennek az akkumulátornak a töltésére? Azt tudom hogy az egyik trafó egy GANZ HERA LABORSYSTEM tápegységből lett kiszerelve
Szia!
Ki kell próbálni és ha nagyon melegszik a trafó, akkor inkább ne használd. A 25A-es Graetz-hidat pedig rakd méretes hűtőbordára. Az áramkorlátozásra használhatsz sorosan kötött izzólámpát. A hozzászólás módosítva: Feb 10, 2016
Köszönöm a segítséget.
Igazából itt találtam egy cikket, és e szerint szeretném megépíteni: Bővebben: Link A hozzászólás módosítva: Feb 10, 2016
Hello! A szekunder oldali huzal átmérőjét megméred. Kiszámolod a területét mm^2-ben. Megszorzod 3,5-el (áramsűrűség) és kb. megkapod a terhelőáramot, amire méretezték.
De ha a töltéshez feszültség figyelőt/lekapcsolót szeretnél építeni hozzá, inkább válaszd ezt a kapcsolást. Itt pontos feszültségnél kell lekapcsolni, azt nem igazán lehet egy relé meghúzására bízni.. A hozzászólás módosítva: Feb 10, 2016
Ha nincs túlságosan lemerülve az akkumulátorod, akkor akár még jó is lehet ez a relés dolog, de én inkább a személyes felügyeletben bízok. Egy lemerült akkumulátor maximális töltőáramát alapesetben a trafód belső ellenállása korlátozza a legnagyobb mértékben, ezért ilyenkor a reléérintkezők igencsak meg vannak viselve.
Értem.
Hát már megjöttek a cuccok ehhez a kapcsoláshoz, úgyhogy már megépítem. Majd meglátjuk mit bír ![]() Nem sűrűn lesz használva hálaistennek
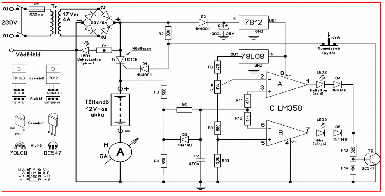
Sziasztok találta egy nekem nagyon tetszetös rajzot. Az volna a kérdésem hogy a vezérelt tirisztort nem lehetne e kiváltani fet valamien példányára? És ha igen akor mienre és mit kellene változtatni még a kapcsoláson.
Szia'
Miért kellene , mi a bajod a tirisztorral ? így ebben a kapcsolásban szerintem nem lehet helyettesiteni egy FET-el, a tirisztor kapcsolja le a töltést az aksiról, ha elérte a beállított szintet.
Nem lekapcsolja, hanem rákapcsolja
![]() Amúgy az eltérő vezérlési követelmények miatt nem helyettesíthető, ugyanis a tirisztornak impulzusvezérlés kell és vezet önállóan a tartóáram szintje fölött, a FET meg addig van nyitva, ameddig van rajta vezérlőjel.
Igen rá, ha megnyomod a gombot, le meg amikor feltölt magától.
De mindegy nem vitatkozom, egy bíztos FET nem jó.
A töltő kapcsolásról: A gondom vele, hogy a töltőáramot semmi nem szabályozza/korlátozza, a trafó áttételéből, belső ellenállásából, diódák , tirisztor karakterisztikájából, no meg az akksi aktuális állapotából "kijön". Ami egy autó akksinál nem jelent túl nagy gondot, de egy kisméretű savas példányt kinyírhat.
Sziasztok!
Olyan problémám van , hogy: Megnézegettem otthon a trafóimat, és amik kiadnak a secunderen 15V körül, azok mind kevesek egy 155Ah akksi töltéséhez :/ Ami viszon elbírná, ott a kimeneten csak 21V a legkisebb feszültség. Kérdés: Lehet ezt valahogy használni akksi töltésre? Gondolok itt arra hogy a 21V-ot leszabályozni 15V környékére? vagy ez így nem lehetséges?
Sziasztok, segítségeteket szeretném kérni.
Egy DC-DC konvertert kellene építenem, mellyel 4db párhuzamosan kötött 3,7V 5000mAh LIPO akkumlátort töltenék 1C-vel (4,2V 20A) A bemeneti feszültséget egy motor adja generátor üzemben 2-6V között.
Itt vannak az enyémről a képek!!
Idézet: „...kiadnak a secunderen 15V körül... csak 21V a legkisebb feszültség. Lehet ezt valahogy használni akksi töltésre?” Ólomakksi töltésére csak egyenirányítani kell a feszültséget, szűrni kondival nem szükséges, sőt, jobb, ha nem tesszük. Egy Graetz-híddal egyenirányított feszültség képe ilyen -kép mellékelten. A 15V valahol a csúcs 2/3-ánál. -feltételezem, hogy a 15V effektív értéket jelent - Mikor töltődik egy rákapcsolt akksi? Amikor a fesz pillanatértéke magasabb az akksi feszültségénél. Tehát a csúcsokban. Ez még azt is jelenti, hogy egy 12V eff fesz értékű trafóval lehet tölteni 12V-os akksit. Persze az áram is érdekel minket. No, az igen nehezen számolható. Szerencsére annyira nem kritikus. Legjobb lemérni, alkalmazkodni hozzá. Túl nagy? Korlátozzuk pl izzólámpával. Kicsi? Lassabban tölt, vagy keressük jobb trafót. A 21V-os trafóra: Félő, hogy túl nagy lenne az áram, mind a trafó, egyenirányító, mind az akksi szempontjából. Van megoldás: áramkorlát, tirisztoros fázishasítás. Nem megyek bele a részletekbe. A hozzászólás módosítva: Feb 11, 2016
Szia!
Nem kell leszabályozni. Itt van a képek között egy lehetséges megoldás a 21 V-os transzformátorodhoz. A baloldali rajz. Én még a 90-es években építettem meg, azóta is működik. 35-110 Ah közötti kapacitású akkuk voltak eddig töltve vele. A hozzászólás módosítva: Feb 11, 2016
Értem, és egy fesz.szabályzó kapcsolás a Graetz Híd után? nem megoldás?
Mondjuk nem tudom ott az IC-nem hány Ampert kellene elviselni..
Szerintem a 15 AC az tökéletes, nekem 17-18 v jön le és a 30A dióda hid után egy lemerült akssi annyit vesz fel hogy még a dióda hid is kevéske pedig van hütése bőven. Én nem is merem pár percnél tovább rajta hagyni. Csak bikázónak merem használni. Töltésre inkább a tiéd a jó érték.
Ahogy írtam, az egyenirányított, nem szürt fesz a jó.
Azt szabályozni nehéz, de nem is érdemes. Elég lesz az a 15V, ha elég combos a trafó. Amúgy hány wattos a trafó? (Csak hogy kb mekkora töltőáramot lehet belőle kiszedni maximum.) A hozzászólás módosítva: Feb 11, 2016
Az enyémben 2,5-3mm a szekunder tekercs kb 400W-os a trafó.
Hát azt szeretném én is tudni
![]() Nincs rajtuk adatlap ![]() Csak a szekunder tekercs vastagságából gondoltam hogy talán jó lehet...
Itt egy saccográf táblázat Skori jóvoltából, az oldal alján keresd: Bővebben: Link
Más dolgod nincs, mint beírni a trafóvas középoszlopának (EI vasmag esetén) a méretét cm2-ben és 0,5-ös Kappa-faktorral megnézed, mi jön ki. Azért javaslom, hogy olvasd el Skori írását is, lehet belőle tanulni, jól jön az... A másik módszer, hogy ha a primer tekercs korrekt 230V-os, akkor mérsz üresjárati feszt a szekunderen, majd elkezded fokozatosan terhelni (ohmosan!), és méred a terhelésen eső feszt. Ha a terhelést ismered, ebből áramot tudsz számolni. A terhelés növelésével felveszed a kimenő feszültség változását az áram függvényében egy görbén. És megnézed, mekkora terhelőáramnál nem jelentős még az esés. Abból meghatározhatod azt a teljesítményt, amit még ki tudsz venni a trafóból, persze úgy, hogy nem főzöd-sütöd még meg ![]() Tehát ezzel kiderítheted, hogy a kívánt feszültség és áram mellett nem hevül-e túl a vas és a tekercselés, így bizton használható - még ha a konkrét trafóteljesítményt nem is tudod meg pontosabban. Vagy még egy módszer, az előző kiegészítése. Ha már a huzalvastagságot ismered. Megméred az üresjárati szekunder feszt. A gyakorlati áramsűrűség 2,5 A/mm2 szokott lenni kisebb trafóknál. Ebből és az keresztmetszetből meghatározhatod, hogy mekkora áramra méretezték a trafót. Az üresjárati feszt ismerve, egy pontatlan teljesítményszámolás már megejthető. Majd a kiszámolt max árammal leterheled a trafót és megnézed, hogy mennyi a feszültségesés. Ha nem sok (de mérd meg), akkor a mért érték és az áram ismeretében még pontosabb teljesítményt kapsz. Ha megfelel, örülsz A hozzászólás módosítva: Feb 12, 2016
Köszönöm a segítséget
![]() Meg is csinálom meló után
Szívesen.
Ja, jut eszembe: a terheléses vizsgálatot (az előző szövegem 3. bekezdése) érdemes kiegészíteni a primer vizsgálatával is. Azaz megnézed, hogy mekkora a primer huzalkeresztmetszet és méred a vizsgált szekunder áram mellett a primer áramot is és kiszámolod, hogy belefér-e az áramsűrűségbe azon az oldalon is a mért áram. Így biztosabbra tudsz menni, tehát a szekunder és a primer oldal is biztos, hogy elviseli azt, amit tőle akarsz. Azért is jutott ez eszembe, mert a primer tekercs többnyire belül van, így rosszabb hűtési viszonyok között dolgozik. Nehogy leégjen.
No, olvasgatásom során beleszaladtam némi szakirodalomba az RT-ben.
A harmadik rész neked izgalmas, mert táblázatosan megadja a vaskeresztmetszetet és a hozzá tartozó teljesítményt. Így belőheted a trafód képességeit. Persze ez is csak közelítés az esetedben, mert nem tudjuk, hogy az adott trafó tervezője milyen meggondolásokkal számolt, tehát pl. az indukciót mekkorára lőtte be. Ugyanis az elméleti elv szerint a teljesítmény nem függ a vaskeresztmetszettől, az csak a vas valós tulajdonságai miatt változtatandó (maximális elérhető/használható indukció). Ökölszabály, hogy műszerekbe, érzékeny helyekre kisebb indukciót választanak (több réz), hogy a szórt mágnestereket csökkentsék (plusz a mágnesezési görbe is lineárisabb így, kevesebb a felharmonikus a szekunderen és vissza a hálózatba). Ahol ez nem kritikus, vagy még spórolni is akarnak, akkor jobban gerjesztik a vasat - lásd mikrótrafó. (Ott mágneses söntöt használnak a primer áram korlátozására.)
Üdvözlet a mestereknek.Rég volt amikor regiszráltam,de még egyszer sem volt,hogy hozzá szóljak,csak olvasgattam és tanultam.Most nekem lenne egy kicsi bibi.Vettem egy akksitöltőt (Güde GAB 15A) tipust,az eladója szerint kivágja a biztit ha beakarja kapcsolni.Meg jött és azonnal szétszedtem hogy megnézzem mi a baj.Hát nem nagyon kellett mert a csavarok közül 2 volt benne,kábelok lehúzva.Rögtön szemet szúrt,hogy a trafó "enyhén" meg volt melegedve,a panelon az ntc szét van durranva.Nos annyi lenne a kérésem hogy kapcsolási rajzot szeretnék ha valakinek lenne,és ilyen ntc-ét honnan lehetne venni,vagy lenne e valakinek.
|
Bejelentkezés
Hirdetés |




Így csak a Primer és Secunder tekercsek feszültségeit ismerem.















