Fórum témák
» Több friss téma |
Fórum » Autóelektronika
Témaindító: sufni-tunning, idő: Ápr 19, 2008
Témakörök:
Ezzel a méréssel mi a lófüttyöt mértél így a biztosíték helyén sorbakötve?
Ez így semmire nem jó.
Talán van arrafelé is valaki, aki ért hozzá. Az ECU magában nem biztos, hogy elég. Még azt sem tudjuk annak van-e baja.
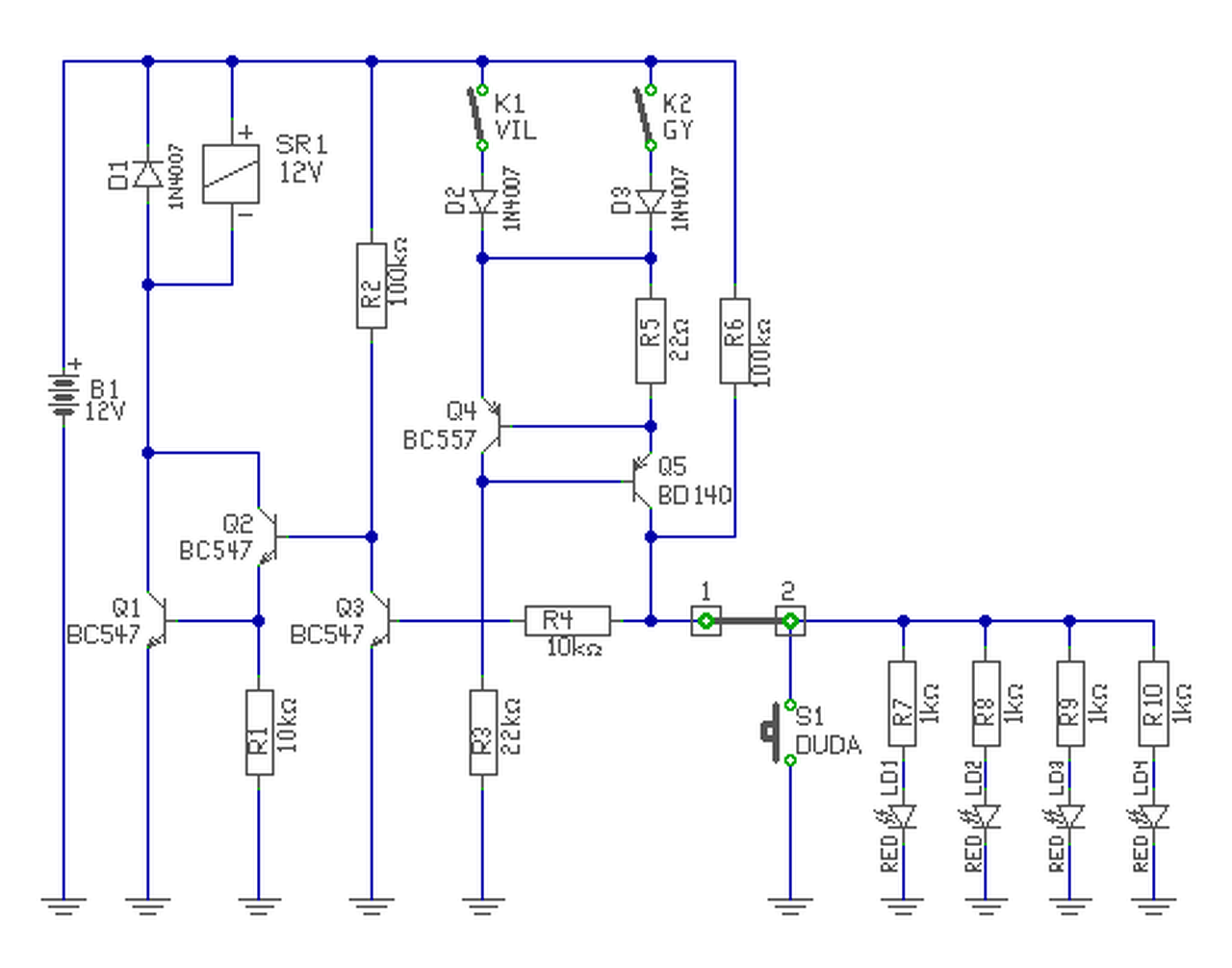
A következő a problémám: A kapcsolási rajzon szereplő pirossal bekeretezett darlington relés kapcsolás visszaengedi a 100K ellenálláson keresztül a tekercs + ot, így a ledek halványan világítanak. A relé tekercse állandó +on van, ez a biztosítéktábla kiosztása, átkötni nem szeretném. Ez egy multikormány kapcsolási rajza, amin a gombok megvilágítása és a dudagomb egy vezetéken van a kormány átvezetőben. Amikor a dudagombot megnyomjuk, a ledek kialszanak gyújtáson vagy helyzetjelzőn - ez természetes. Gyújtáskapcsoló ACC állásban vagy helyzetjelzőn kellene a zöld msd ledeknek megvilágítani a kezelőgombokat az ellenállásokkal beállított fényerősségen. Kihúzott slusszkulcsnál, lekapcsolt helyzetjelzőn ki kellene a ledeknek aludni, holott halványan világítanak folyamatosan. Van valakinek ötlete a kapcsolási rajz módosításán, hogy alapállapotban ne engedje vissza a relé tekercsáramát a ledekre? Köszönöm az ötleteket.
Kell lennie bontóban ilyen vezérlőnek, max máshol keresd. Meg lehet, hogy a Megane és esetleg Clio motorvezérlője is ugyanilyen az 1.6-os 16 szelepes motoroknál abból az időből. Megane esetén 2002-ig nézheted, akkor jött ki az újabb belőle, ha jól emlékszem. Laguna 1 esetén meg bármi évjárat jó, ha 1.6-os motor, abban nem volt másik 1.6-os
Az enyém ilyen mint az első, siemens sirius 32F. Amondó vagy , hogy más szériaszámú is jó? Máshol azt mondták, hogy a 3 nagy számsornak meg kell egyezni, mert más a belseje. Mint a másik kép. Csak az E-s , de van A-s, S-es, más más szériaszámokkal. A tok ua. de a belseje? Természetes, hogy másfajta van...O
![]() . Gondolom , hogy ez volt az első 16 szelepes széria. Nem két fillér, tényleg csak akkor venném meg ha jó. Nem akarom hetekig postázgatni...O Aztán még ott van az immo is. Azért lett volna jó, ha javítani lehetne.Biztosan foglalkoznak vele, csak valahol meg kell találni.
Hello! Itt az az alapgond, hogy hogyan különbözteted meg a duda megnyomását, ha van, vagy nincs feszültség a kormányon. A figyelőáramtól, meg világítanak a Led-ek. De én valahogy így oldanám meg. kb. 200uA az önfogyasztás.. (Az izzó, csak azért jó, mert korlátozza az áramot, mikor megnyomod a dudát, a Led-áramok meg nem ejtenek rajta nagy feszültséget.)
A hozzászólás módosítva: Feb 16, 2016
Én amondó vagyok, hogy tökmindegy a belseje, ha kívül mind ugyanazzal a szenzorokkal felszerelt motort vezérlik. Különféle piacra is készülhettek különféle vezérlők, enyém pl. úgy rémlik, N-es. Az biztos, hogy a tiéddel ellentétben az enyém hiba esetén nem gyújt check engine-t (le lett ellenőrizve, van ilyen másoknak is, nem ebből vették ki az izzót vagy vágták el a vezetékét, ott van minden a helyén). Ennek kell utánajárni, hogy esetleg miben tér el a Meganeba szerelt 1.6 16V motor és a Lagunaba szerelt. Mechanikailag ugyanaz, de lehet pl. a Megane nem ikergyertyás megoldású. Na meg pl. az 1.4 16V motor mechanikailag csak a löketben tér el az 1.6 16V-től, blokk, hengerfej ugyanaz, annak is lehet ilyen a vezérlője más betűvel, ami viszont már valószínűleg nem stimmelne neked, hiszen annak a motornak más lehet a keverékképzéshez szükséges táblázata
Amúgy próbáld meg renaultclub.hu-n, hátha tud valaki valamit javítással kapcsolatban. Nincs valami nagy élet ott, de hátha tud valaki valamit.
Köszönöm a kapcsolási rajzot.
Az általam pirossal bekeretezett relé 4 elektródás, és külön állandó testet nem kap, csak a duda nyomógombtól kap testet benyomott állapotban. Behúzni külön testet a relének nem szeretnék, szeretném továbbá is 4 sarus kivitelűre hagyni. Így is megoldható?
Hali minden hozzáértönek. Lennen egy gyors kérdésem. Volvo XC90-be 2003-mas éjárat. AUX-bemenetet kellene csinálnom. A fejen sajnos hatul nincsen cd valtonak csatlakozó port amin jelet tudna fogadni, mivel a 6os-cd váltó a fejben vann benne. Ilyet találtam, hogy FM vagy AM-en keresztül lehet bemeneti jelet varázsolni. Rajz is akad éppen. Az lenen a kérdésem, ha rárakom FM oldalra a vezetéket akkor elhalgattatom-e vele végleg a rádiót míg a vezeték meg a 2darab kondi benne van. Ha Igen akkor Az AM-oldalt szeretném csak elhallgadtatni. Olyan adók már ugy sincsenenk felénk. Ott a legalsó rajzon irja igaz svédül hogy "vágott, hogy törölje a hang Am vagy interferenciám lessz" vele a sárga karikában piros vonal. Gondolom át kell vágno a nyákon azt az nyomtatott aramör részt. A Chrome egésszen jól fordít magyarra sédröl
. Véleményeket várom. Nincs még kiszedve a fej de tuti az van nekem is mint itt is a képeken. Forrasztottam már ki meg be ezt azt. A válaszokat elöre is nagyon köszönöm!Volvo XC90 2003 AUX Input
Sziasztok
Szeretnék LED hangulatfényt az autó belső részére a behúzókarra belülre,hogy megvilágítsa az ajtó oldalkárpitját és a gombkonzolt. Az autó egy peugeot 508 ,megnéztem a behuzókart gyárilag meg van hagyva a helye vezeték csatorna a fogantyúban üresen és egy kis lyuk a LED-nek mind a négy ajtóbehúzókarban. Gyárilag narancssárga a világítása,megtaláltam cikkszám szerint 23 eu egy darab + beszerelés 40 és 50 ezer ft között lenne a vége. Kárpitot nem kell bontani elég levenni a fogantyú lakkozott díszbetétjét és már is mögötte van a gyári helye üresen+ a ablaklehuzó gombok + visszapillantók állítása gombok amit egy panel fog össze az is külön ki jön. Az ablakemelőből kapná a tápot kimérném melyiket lehetne meglopni és az ellenállást is plusz azt nem tudom milyen teljesítményű LED kell oda narancssárga matt és meg kéne reszelni hogy szórja a fényt ne csak egy pontot világítson. Kérdésem tud valaki ilyen használatra LED diódát narancssárga legyen matt és csak selytelmes fényt akarok mint a gyáriba ne legyen olyan erős sem. egy db-hoz kell 20cm kábel ,ellenállás és dióda szerintem olcsóbban kijönnék mint 40-50 ezer ft. Tudtok ajánlani beszerzést hogy honnan tudnék? Itt van egy két kép a gyáriról: A képen gyárilag a 10-es számú alkatrész bekarikáztam és nyíl hogy hova menne. Köszönöm a segítséget és minden tanácsot az alkatrészek beszerzéséhez. Még egy kérdés ezt bármelyik autóvillamossági meg tudja csinálni és beszerezni a cuccokat?
A 40-50 ezer ft-ét a márkaszervízben a négy db ajtóra mondták.
Ledszalagból kiforrasztható 1 db 120°-os fényterítésű borostyánszínű SMD led, és ezzel sorba kötve 10KOhm ellenállás. 4db kell ebből, pár centis piros-fekete kéteres kábellel az egész megvan pár Ft-ból. Rákötöd az ablakemelő nyomógomb megvilágítására, hisz ott 31 testet - és 58-as világítás + is le tudsz venni, és már kész is.
Fogalmam sincs, mi van a reléd tokjában. De hogy nem az, mint ami a rajzon van az biztos, mivel annak így semmi értele nincs. De végül is bármi van a dobozban mindegy, mert ha a duda kapcsolója kapcsolta, akkor ez is fogja.
A hozzászólás módosítva: Feb 17, 2016
A relé tokjában van még egy olyan áramkör is, ami egy késleltető arra az esetre, ha beragadna a dudagomb, 5 perc alatt leold, ez egy tranzisztorral és egy fettel, tantálkondival és pár ellenállással van gyárilag kivitelezve. A relének 4 érintkezője van, de ezek szerint direktbe kell testet is kapnia, kompromisszumként hát adok neki, ezen már ne múljon. A késleltetős áramkört nem rajzoltam a kapcsolási rajzba, mert az működik is, lényegében ha a 85 és 86 pontján megjelenik a + - 12V akkor az behúz 5 percig.
BS170 fetet nem találtam, az ha jól rémlik n csatornás. PNP BC 640 tranzisztor nem jó a kapcsoláshoz a fetek helyettesíthetőek vele, vagy más tranzisztor? Köszönöm.
Tranyókkal is megoldható a dolog, de az NMOS helyett ne kelljen már PNP tranyót használni..
![]() Az R3-R5 és Q4 Q5 áramgenerátor helyett használhatod az izzót is ha az szimpatikusabb. A hozzászólás módosítva: Feb 17, 2016
Sajnos ennyi tarnyó meg nem fér el a tokozásban. Max 3 tarnyónak és 4 ellenállásnak van szabad hely a nyomtatott áramkörén, kis méretű relétok ez, 50mA-es relével.
Q4 és Q5 nem hagyható el belőle?
közben látom módosítottad a hozzászólást, rendben akkor inkább az izzót választom, az elfér ott. Köszi.
Talán ez a legegyszerűbb megoldás.
Igen, köszi szépen.
Megvalósítottam. Most, hogy működik, valahogy mégsem tetszik. Zavar, hogy elalszanak a ledek, ha megnyomom a dudát. A kormányon minden nyomógomb alatt van 1-1 db smd led, a kétoldali dudagomb alatt is. Van-e lehetőség arra, hogy dudagomb megnyomására se aludjanak ki a ledek, lehetőleg ne villogjanak, ne halványuljanak el túlzottan? Nem baj, ha több elemből áll, a relé tokozását ki tudom cseréni, azon nem múlik.
Szia!
Kösd fel a D2 és D3 közös katódjához(+12V), az ellenállások közös pontját.
Nálad az életszerű, hogy nyomkodod a dudát, közben a kormányt bámulod?
![]() Mikor meg van egy megoldás, akkor legyen egyszerűbb, mikor működik, akkor mást szeretnél. Biztos meg lehet mindent oldani, de néha el kellene dönteni, hogy mekkora energia befektetést érdemel egy ilyen penyózós dolog. Két vezetéket behúzol, és az összes gondod kapásból megszűnt. ![]() Tény, hogy bonyolítani akartam csak, hogy minden igénynek eleget tegyen. Gondolkoztam már másik kormányátvezetőn, lehet időszerű lenne azt cserélnem, és akkor tényleg minden baj kapásból megszűnne. Az már csak hab lett a tortán, hogy a riasztó is a dudára van kötve, és becsukáskor a relét nem tudja olyan gyorsan meghúzni, mint eddig, így nem hallok visszajelzést, csak kinyitásra, amikor eddig 3at dudált nagyon röviden szaggatottan, most jó esetben egyet. Lehet túl finomra hangoltam a relé behúzást, lassabbá vált a reakcióideje, mert nem kapja meg a megfelelő meghúzáshoz szükséges áramerősséget. 10-es másodperces késésről van szó, érdekességnek írtam csak le. Mindenesetre szeretek nyomtatott áramköri elemekkel foglalkozni.
Már bocs, de számomra az is elmebaj határa, hogy valami dudáljon, mikor kinyitod vagy bezárod. A hangjelzésnek mag vannak a KRESZ szabályai. Te azt állítod, nem közúti alkalmazásról van szó, de minden amit írsz (riasztó és egyebek) számomra ennek ellentmondanak. Ha valami 10 másodperces késleltetése van gondolom az ejtés lenne nem a meghúzás, vagy is a meghúzásra annak nem lehet hatása. A dudára főleg nem, mert ha meg kell nyomni, annak azonnal működnie kell. Nem? De hagyjuk az OFF-olást mert ennek semmi köze a topikhoz, meg felfogásom szerint értelme sincs.. Jó munkát!
Az én autómon, meghallják a dudát, s nem ledeket kell nézegetni, hogy szól-e....
Gyári 3 gombos távvezérlős, választható bezáráskor és kinyitáskor néma és és hangos zárás funkció is. Hangos zárásra egy 0,3 másodperces dudaszó, hangos nyitásra három 0,3 másodperces szaggatott dudató van, ami a KRESZ szabályainak maradéktalanul megfelel, és van autókeresési funkció is a tárirányítón persze, ami 5 dudaszó. Nem ezen van a lényeg. Közben egyik ellenállás értékét módosítottam, így az előzőkben írt 0,1 tized másodperces behúzási késleltetés (nem elengedési késleltetés) abbamaradt, most már jó.
Nem bonyolítom tovább, jó ez így belátom. Köszönöm a múltkori kapcsolási rajzot, sokat segített, végre nem világít állandóan. A dudát eddig is meghallottuk kedves Chipmunk1960, csupán az fura, hogy dudálásra elalszik a multikormány háttérmegvilágítása, de hozzá lehet szokni amennyit használjuk a dudát.
Üdvözlet. Jelenleg konkrétan egy Honda típusú jármű az alany. Az Európába szánt járművek hátsó lámpája nem csíkkal világít, hanem csak a két szélső lámpa búra. Ezt szokás körökben orvosolni, dupla szálas foglalattal. Csináltam is nem egyszer, egyszerű mint a faék. De ugye sokunknál kedvelt a helyzetjelző indexbe kötése is. Azt hogy mennyire legális, zavaró most be itt firtassuk. Én eddig ezt is dupla foglalattal oldottam meg, 5w szálra ment a helyzetjelző, a 21w maradt az index. Ez is működik, szép és jó. Egyedül az a bajom, hogy az az 5w sok, illetve oldalsó index nem világít, oda is hasonló foglalat kellene így... Arra gondoltam, hogy külön, mind a két oldali index saját vezetékébe kellene ráadni külön a feszültséget, de nem 5w lámpánként, mert az erős, hanem kB max 2w-ot.
Magyarul, mi lenne a legegyszerűbb módja az áram korlátozásnak, hogy az oldalankénti izzók ne világítsanak névleges teljesítménnyel, amikor a külön feszültséget küldöm rá Köszönöm előre is.
Sorba kötsz az izzóval néhány diódát 1-2-3db Amíg a kívánt feszültség esést megkapod.
|
Bejelentkezés
Hirdetés |




Ez így semmire nem jó.

















