Fórum témák

» Több friss téma
Fórum » Akkumulátor töltő
 
Témaindító: josephx, idő: Jan 18, 2006
Lapozás: OK   192 / 309
(#) MWatt válasza erdgab hozzászólására (») Feb 16, 2016 /
 
Szia.
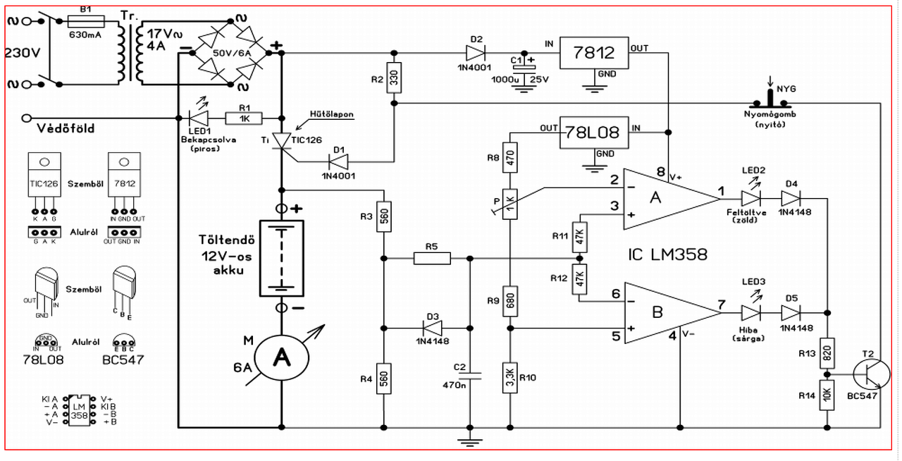
Tökéletesen egyetértek veled, de sajnos a korlátaim miatt kellet siesek egy kicsit, mert ezt a kapcsolást tulajdonképpen Iszkakof Istvánnak igértem meg. A kapcsolási rajz viszont már régota itt van az oldalon, csak én éveken át ujratervevtem, ujra es ujra megépitetem és teszteltem. Bővebben: Link - tulajdonképpen it is találhato eredeti leirás rola).
Én legfeljebb a saját szemelyes tapalasztalataimal tudom gazdagitani ezt a már meglévö munkát.
A mai napig is én 55-225 Ah akukhoz használom. Abemeneti feszültség legkevesebb 18v, én altalában igyekszek 20v körüli értéket biztositani, mert azt tapasztaltam, hogy ez az a fesz. amelyel nagyon szépen tud tölteni. A maximális töltőáramot az R12 elenálás értékével lehet behatárolni és az R15(10k)-el lehet szabályozni. A tirisztort mindenki maga választhatja igénye szerint és az R12 űgvényében, én sokáig a BT152-800 tipust használtam 7-8A töltéshez természetesen ventilátoros hűtés mellet. A tranzisztorokra sem igényes, viszont a 2n2222A mindig uj volt mivelhogy olcson tudom beszerezni.
Szerintem ez egy nagyon egyszerű kapcsolás, könyen utánépithetö bárki számára, megbizhato és akár bontot alkatrészekböl kivitelezhetö.
Tapasztalataim alapján mondom, hogy nem csak töltő, hanem regenerálo is, mivel már több akut is ugymond viszahoztam a halálábol ezel a tipusu töltésel és az aksik töbsége még 1-2 évig birta.
A hozzászólás módosítva: Feb 16, 2016
(#) TheCruve hozzászólása Feb 16, 2016 /
 
Sziasztok!

Segítséget szeretnék kérni olyan ügyben hogy:

Ismerősöm ideadta az akkumulátoros kerekesszékének a töltőjét mert nem tölt!
Típusa: Heartway 4F24050
Ez egy 24V-os töltő.

Rámértem a kimenetekre, valóban nincs rajta semmi feszültség.
Szétszedtem, megmértem a trafó szekunder oldalát, az rendben volt. A Graetz-híd kimenete is rendben.

Van benne egy YG902C2 egyenirányító az is rendben.

Egy 801H-1C-C 12VDC relé kapcsolná a kimenetre a feszkót,de valamiért nem kapcsol

Kép a reléről: Bővebben: Link

a képen lévő 1C lábakon nem jelenik meg a 12V.
De amikor multiméterrel rámértem a baloldali középső lábra és a jobbfelső lábra, akkor behúzott a relé, működtetőn ott volt a 12V, a kimenten meg a 24V ...

Tipp esetleg a hiba megoldására?
(#) TheCruve válasza TheCruve hozzászólására (») Feb 16, 2016 /
 
Helyesbítek! ott van a 12V a relé működtetőjének mind két lábán! Mégsem húz be csak ha multiméterrel behúzatom...
(#) kokozo válasza TheCruve hozzászólására (») Feb 16, 2016 /
 
Szia!
Nem lehet hogy kontakt hibás? Forraszd újra.
(#) TheCruve válasza kokozo hozzászólására (») Feb 16, 2016 /
 
Szia!

Kiforrasztottam belőle, és meg működtettem labortápról. Szépen kattan,működik. Viszont ha visszaforrasztom nem húz meg...

Van előtte egy Feszszabályozó. De azt is jónak feltételezem mert relé lábain ott a fesz...

Mondjuk én a relét 12,1 V-al működtettem meg, a feszszabályzó csak 11,8-at enged át a 17V-ból... de szerintem ennyivel még be kellene húznia...

Arra gondoltam, hogy nem e az akkumulátor húzza be a relét? amikor csatlakozik? és addig nem ad a kimenetre semmit...
A hozzászólás módosítva: Feb 16, 2016
(#) MATA válasza MWatt hozzászólására (») Feb 16, 2016 /
 
Hello! Köszönjük a gyors választ benne van az én kérdésemre is a válasz még annyit kérdeznék hogy ha BT-152-t használok akkor kell e módosítani az R12 ellenálláson? Köszönöm!
(#) proli007 válasza TheCruve hozzászólására (») Feb 16, 2016 /
 
Hello! Ekkora varázslat nincs egy relénél, hogy 12,1V-nál húz, 11,8-nál meg nem. Egy 12V-os relé egyébként is átlagban 9..10V-nál már behúz. Valamit elnézel. Aksi meg ide-oda, ha rajta a fesz, akkor miért nem húz? Egyébként is azt mondod 12V-os a relé, az aksi meg 24..
(#) MWatt válasza MATA hozzászólására (») Feb 16, 2016 /
 
Hello.
Mindenkinek a saját igénye szerint kell kiválasza az R12 és tirisztor párost.
Most csak ép benéztem és irok pár sort mert el kell menjek vásárolni, de ha viszajövök teszek fel pár képet, hogy legyen elképzelésetek rola.
(#) MATA válasza MWatt hozzászólására (») Feb 16, 2016 /
 
Jól van köszönjük várjuk a képeket!
(#) TheCruve válasza proli007 hozzászólására (») Feb 17, 2016 1 /
 
Hát pedig van ilyen varázslat.
Mert a relé előtt van egy feszszabályzó, aminek a kimenetén mérem a 11,8 V-ot és ez megy közvetlenül a relé működtetőjére.

Attól hogy a relé működtetője 12V-al húz, még az akksi lehet 24V-os... Attól még kapcsolhat 24V-ot. Sőt maximális terhelhetősége 250V 10A.
(#) proli007 válasza TheCruve hozzászólására (») Feb 17, 2016 /
 
Nem érted. Egy relé nem digitális multiméter. A meghúzási feszültsége nem lehet ennyire kiszámított, mert akkor az üzembiztonsága sem lenne garantált. Sokkal szélesebb feszültség tartományban dolgoznak, mert így ha a felszerelési pozíciója változna, a meghúzási értéke is változna.
Nem arról írtam volan. Persze kapcsolhat akár mekkora feszültséget. De ha a rendszer 24V-os, elég értelmetlen 12V-os relét használni hozzá..
(#) NooooP válasza honnerdavid4 hozzászólására (») Feb 18, 2016 / 1
 
Szia!
Az 1981-es Rádiótechnika évkönyv 53-54. oldalán van két töltő, ami jó lehet neked.
(#) razide hozzászólása Feb 20, 2016 /
 
Sziasztok! Ezt a topicot ajánlották, tehát: Lenne egy olyan kérdésem, hogy egy lítium-ionos akkumulátor helyettesíthető-e nikkel-kadmiumossal? Egy PowerBank-ről lenne szó. Igazából nem is helyettesítésről van szó, mert csak most lesz építve. Már csináltam többet 18650-es Li-ion akkukkal, teszik is a dolgukat. Viszont van itthon még kb. 15-20 Ni-cd-os is(fúrógéphez van, bontatlan tartalék aksi).
(#) karijani hozzászólása Feb 22, 2016 /
 
Sziasztok
Nemrég hoztak hozzám egy RESZURSZ töltött.
Hát kibelezték az eredeti panelja nincs meg.
És arra gondoltam hogy épitenék bele valami nem tul bunyolultat.
Ez a rajz ahogy átfutotam a forumon eleg gyakran felbukkan ezért gondoltam rá.
Neketek mi erröl a véleményetek?
(#) levaitamas válasza karijani hozzászólására (») Feb 22, 2016 /
 
Hello!
Csatolom a Reszursz rajzát.
(#) karijani válasza levaitamas hozzászólására (») Feb 23, 2016 /
 
Köszi
Ezt én is megtaláltam.
Csak arra gondoltam hogy ezeket az alkatrészeket elég lenne beszerezni mert elég régiek.
Ma ugyis megyek az elektronikai boltba és azért meg kérdem.
(#) Tonybacsi válasza karijani hozzászólására (») Feb 23, 2016 /
 
Hello!

A kiszemelt töltőáramkör - amiben LM358-as található - mentes az áramszabályzástól. A Reszursz-ban ez megtalálható, épp ettől univerzális.
Mindkét áramkör a töltési végfeszültségnél megszünteti az áramot.
Mindkét áramkör 12V-os akkukhoz lett tervezve.

A Reszursz trafója 10A névleges áramra van tervezve. Ezt gond nélkül le fogja adni az LM358 IC-s áramkörrel, az akku ha szereti, ha nem!
(#) DonJoker hozzászólása Feb 24, 2016 /
 
Sziasztok!
Autó akkumulátor töltő készítésre adnám a fejem. Azért nem veszek, mert abban semmi örömöm nem lelem.
Mivel szerintem a töltő legdrágább része a trafó ezért ehhez kellene igazodnom. Elfogadható teljesítményű trafóból sajnos csak a képen látható 2 db írásvetítő trafóm van. Ezek sajnos 24V-osak!
Azt szeretném kérdezni, hogy tudnátok-e ajánlani ehhez kapcsolást?
Sajnos az elektronika nem az erősségem, csak lelkes amatőr vagyok ezért előre is elnézést kérek, ha hülyeséget kérdeztem!
Köszönöm!

trafók.JPG
    
(#) nagysasy válasza DonJoker hozzászólására (») Feb 24, 2016 /
 
Le lehet abból a trafóból tekerni 17V-ig és ajánlanám az ACCU-Mat töltől. Profi tervezés és jól teszi a dolgát.
(#) karijani hozzászólása Feb 26, 2016 /
 
Sziasztok
A gyári Reszursz kapcsoláshoz nem tudok minden anyagot beszerezni.
Valaki tudna ajálani valami nem túl bonyolult kapcsolást ("áramköri faragás nélkül")
(#) kadarist válasza karijani hozzászólására (») Feb 26, 2016 /
 
Melyik alkatrészt nem tudod beszerezni? Mindegyik orosz alkatrésznek van beszerezhető helyettesítője, úgyhogy ez nem lehet gond.
(#) sector99 válasza karijani hozzászólására (») Feb 26, 2016 /
 
Az is egy lehetőség, hogy kilistáztatod a topik képeit, és onnan kiválasztod a Neked megfelelő bonyolultságú kapcsolást.
(#) Tomi111 válasza karijani hozzászólására (») Feb 26, 2016 /
 
Üdv! A csatolt rajzon rajta vannak a helyettesítők. Innen mentettem le még régebben.( remélem jók, nem próbáltam azóta sem). De semmi speciális alkatrész nem kell bele.
Üdv! Tomi
(#) karijani válasza Tomi111 hozzászólására (») Feb 28, 2016 /
 
Üdv
Köszönöm szépen nemsokára beszerzem hozzá az anyagot.
Már csak egy kérdésem lene a VT2 milyen tipus mert nem látom sehon.
(#) Alkotó válasza karijani hozzászólására (») Feb 28, 2016 /
 
1-2-3 egyforma, ez van a rajzon.
(#) kissattila88 válasza Tomi111 hozzászólására (») Feb 28, 2016 /
 
BT151-800R tirisztor jó bele?
(#) Joe_001 válasza karijani hozzászólására (») Feb 28, 2016 /
 
(#) SzT3 hozzászólása Márc 7, 2016 /
 
Sziasztok!

Van egy kis PickUp om amibe van 2 nagyteljesitményű akksi pàrhuzambakötve ( gyàrilag)
Mivel mindig akksitöltő gondom van, ezért épitésre adim a fejem!
Mivel a triakok és egyéb hardwearek lelkivilàgàt nem ismerem ezért a következőre gondoltam!
15v 10A troid.
Sekunder àgat ( és ezàlltal az akksit) agy PIC figyeli A/D bemenettel! A PIC emellett szaggatja is a szekunder àgat!

11V alatt 70% PWM el szaggatnà (finominditàs)
11-13,5V Között 90 (vagy 100%) PWM el szaggatna plussz hogy az impulzushatàs meglegyen 1 másodperces impulzussal engedné àt a töltőáramot
13,5-14,2 között 90% PWM
14,2-14,4 között 2% PWM (csepptöltés kb 200mA)
14,4 fölött pedig lekapcsol ( bár lehet hogy ez kihagyjato)

Életképes lehet?

Köszönöm
(#) SzT3 hozzászólása Márc 7, 2016 /
 
Illetve még egy.... szabad e ugy tőlteni az akksikat hogy a saruk rajta vannak?
A webasto illetve a daf starterrendszereiből indulok ki! Hisz ott folyamat rajta van!
(#) proli007 válasza SzT3 hozzászólására (») Márc 8, 2016 /
 
Hello! "egyéb hardwearek lelkivilàgàt nem ismerem"
Pedig elsőként azt kell megtervezni, aztán a sokadik lépcső a "PWM"..
"hogy az impulzushatàs meglegyen 1 másodperces impulzussal engedné àt a töltőáramot"
És akkor mikorra töltődne fel az aksi?
Szóval itt még néhány logikai ellentmondás van, amit át kel gondolnod.
Miért ne lehetne tölteni sarukkal az aksit. (Gondolom itt a "kocsiba beépítve" lenne a kérdés.) A gépjármű is ezt teszi. Csak annyiban óvatoskodni kell, hogy esetleg impulzusok feszültség csúcsok ne tegyék tönkre az elektronikát, mert ma az már "húzós" kis kísérletezgetés lenne.

Egyébként meg azon is el kell gondolkodni, hogy miért vannak "aksitöltő gondjaid"?
Tök mindegy milyen a gépjármű és az aksi, az úgy van tervezve, hogy az energia mérlege pozitív legyen. Alapból nincs szükség töltőre. Csak az ésszerűtlen használat, gépjármű hibából lemerített aksi, és ostobán teleaggatott mindenféle kütyük miatt lehet arra szükség.
Következő: »»   192 / 309
Bejelentkezés

Belépés

Hirdetés
XDT.hu
Az oldalon sütiket használunk a helyes működéshez. Bővebb információt az adatvédelmi szabályzatban olvashatsz. Megértettem