Fórum témák

» Több friss téma
Fórum » DC-DC konverter
 
Témaindító: Placi84, idő: Nov 10, 2005
Témakörök:
Lapozás: OK   88 / 133
(#) szitko válasza granpa hozzászólására (») Márc 28, 2016 /
 
Bocs, gondoltam, hogy a topik címe egyértelmüvé teszi.
Természetesen DC-DC (12V DC, 5V DC) feszültségről van szó.
(#) granpa válasza szitko hozzászólására (») Márc 28, 2016 /
 
Elnézést, 'benéztem'; előtte a trafósban jártam.
(#) pucuka válasza szitko hozzászólására (») Márc 28, 2016 /
 
Ahogy a PC tápokban is van. TL494 -el készítesz egy invertert, a trafó szekunderét egyenirányítod, a szabályzáshoz a visszacsatolást optóval leválasztod.
(#) szitko válasza pucuka hozzászólására (») Márc 28, 2016 /
 
Köszi, de Valami egyszerűbbre gondoltam, olyasmire ami "pár" alkatrészből megvan, és a lényeg, hogy nagyon alacsony üresjárati fogyasztása legyen.
Nézegettem a "Kínai" telefontöltőket (kapcs. üzemű), azokban már egy tranyóval és pár ellenállással elintéznek mindent a primer oldalon...
(#) Kovidivi válasza szitko hozzászólására (») Márc 28, 2016 /
 
Flyback, vagy Forward átalakítót kell építened, ezek tudnak izolált feszültséget előállítani.
(#) steelbird válasza szitko hozzászólására (») Márc 28, 2016 /
 
Idézet:
„azokban már egy tranyóval és pár ellenállással elintéznek mindent a primer oldalon”
Be is döglenek elég gyakran.
(#) Ge Lee válasza szitko hozzászólására (») Márc 28, 2016 /
 
Az 1 tranyó meg a pár ellenállás és a galvanikus leválasztás nem nagyon férnek meg egymás mellett, ez remélem érthető. A galvanikus leválasztáshoz mindenképpen kell a trafó.
(#) szitko válasza Kovidivi hozzászólására (») Márc 28, 2016 /
 
Köszi. Igen ezt tudom. Mivel ebben a témában nem nagyon vagyok járatos körülnéztem a neten, de csak alkatrésztemetőt kapcsolást találtam, vagy olyan cél IC-vel épített áramkört, amibe a cél IC 8eFt (Linear Tech.)
@steelbird
A gyári Sony Xperia töltő is Kínai és ugyan úgy, egy tranyós primer oldala van. A különbség csak az árában van... Nem kell leszólni a Kínai cuccokat. De ez nem ide tartozik!
@Ge Lee
Tudom, Köszi.
(#) pucuka válasza szitko hozzászólására (») Márc 28, 2016 /
 
Végül is lehet egy tranzisztorral egy blocking oszcillátort gyártani, a szekundert egyenirányítani. Gondolom ez az az egytranyós pár alkatrészes kapcsolás. Működni működik, de nem nagyon stabil. Mondjuk egy fénycsőnek mindegy, de mivel 5 V -ot írtál, gondoltam, hogy valami stabil 5 V -ra van szükséged.
De szerintem megépíthetnéd Ge Lee kolléga cikkében levő kapcsolást, lecsupaszítva, és a szekundert 5 V -ra tekerve.
A hozzászólás módosítva: Márc 28, 2016
(#) steelbird válasza szitko hozzászólására (») Márc 28, 2016 /
 
Egytranzisztoros gyári Xperia töltő van nálam kb. 10 darab, mindegyikben szét van robbanva a tranzisztor. Nem a kínai volt a lényeg, hanem az 1db tranzisztor. Kb. 5 darabot már átalakítottam régebben IC -sre, azok azóta is mennek.
A hozzászólás módosítva: Márc 28, 2016
(#) szitko válasza pucuka hozzászólására (») Márc 28, 2016 /
 
Köszi a tippet. Kipróbálom.
(#) pucuka válasza szitko hozzászólására (») Márc 28, 2016 /
 
Ha a blocking oszcillátorosra gondolsz, akkor figyelj oda, gyors kapcsoló, vagy minél nagyobb határfrekijű tranyót válassz, mert tényleg megsül.
(#) Pacspucs hozzászólása Ápr 3, 2016 /
 
Sziasztok már korábban kérdeztem itt tudom, de szerintetek jó lesz ez a kapcsolási rajz ahhoz hogy egy lipo akkuból átkonvertáljam a feszt 5v-ig. És hogy alakítsam át ezt a kapcsolást h csak boost legyen? ennél jobb kapcsolást nem találtam az 555-ös ichez (igen ez a cmos változat), vagy ha valaki tud jobbat kérem segítsen köszönöm hogy elolvastad
(#) Ge Lee válasza Pacspucs hozzászólására (») Ápr 4, 2016 /
 
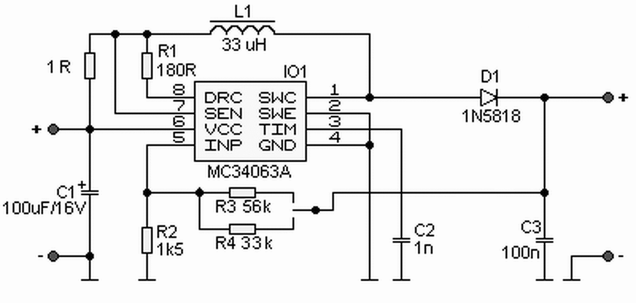
Ha nem kell nagy áram, akkor a 34063 önmagában elég a rajz szerint. A feszt a kimenet és a föld között lévő osztó állítja be, a képletet megtalálod az IC adatlapjában, R2-R3-al kb. 50V.
Az L1 értéke a rajzon nem jó, 220uH körüli tekercs kell, ilyen bárhol kapható készen I magos változatban kb. 3A-re.
Lion-os alkalmazásban még egy előnye is van a kapcsolásnak, miszerint lekapcsol az alacsony akkufeszre. Az adatlap 3V-ot ír, ha jól emlékszem olyan 2,8-2,9V-nál szokott nekem lekapcsolni.
(#) Pacspucs hozzászólása Ápr 4, 2016 /
 
Hát 1,5-nél több kéne (e-cigihez) es meg annyi hogy akkor most a kondival tudom szabályozni a feszt vagy egy potméterrel?
(#) Ge Lee válasza Pacspucs hozzászólására (») Ápr 4, 2016 /
 
Ki lehet egészíteni egy tranyóval és akkor többet tud, nézd meg az adatlapot. A feszt már leírtam, R2-R3, R3 helyére teszel egy 5k trimmert. A C3 természetesen nagyobb legyen, olyan 47-220µF körül, persze az csak jó ha ott marad vele párhuzamosan a 100nF.
Aztán talán az 1 ohmot is kisebbre kell venni, mert az az áramkorlátja, de az adatlapon minden le van írva.
(#) Pacspucs hozzászólása Ápr 4, 2016 /
 
Ne haragudj, hogy ennyire szájbarágósan kérem, de vizuális alkat vagyok és még kezdő is. A rajzot kitudnád egésziteni nekem ha megkérlek?
(#) Buvarruha válasza Pacspucs hozzászólására (») Ápr 4, 2016 /
 
Tessék. ezzel ugyanúgy lehet kalkuláltatni stepup convertert is, a rajzot pedig az MC doksijábanmegtalálod, az úgy jó ahogy van.
A hozzászólás módosítva: Ápr 4, 2016
(#) patkany hozzászólása Ápr 14, 2016 /
 
Sziasztok!

Van néhány ilyen döglött médin csájnás DC/DC converterem. Gondolom sokak előtt ismerős. A lelkét a kínai XL4005E1 , LM2596S utánzat képezi, mit előszeretettel szeretnek az equialenseként feltüntetni ezeken a webshopokon. És én balga be is dőltem ennek, és rendeltem is egy kisebb marékkal LM2596-ot, hogy majd abból javítom. Ki is cseréltem kettőt és csak pislogtam, hogy miért nem működik! Nem néztem utána, hogy valóban lábkompatibilisek-e, és bizony nem.
Most van egy marék DC/DC konverter IC-ém, mivel szeretnék kezdeni valamit. Pl. egy olyasmi tudású DC/DC konvertert, mint ez a kínai vacak. Elvileg viszi 10A-ert de ezt aligha hiszem és tapasztalatból tudom, hogy max 30V bemenő feszt bír, 32V már megöli.
Szóval olyasmi kéne, ami 30V be és kimenő feszt tud, ás 5A terhelhetőséget. Ha több, az csak jobb. És természetesen szabályozható. De a legcélszerűbb az lenne, ha az LM-ekkel tudnám házasítani.
Azonban az XL4005E1-en néhány kivezetés megnevezését nem tudom értelmezni.
Az EN mi akar lenni? Az lenne a V out? Mert az nincs ilyen formában megjelölve. De pl. az ON/OFF sem, de az be tudható az SW-nek (switch). A többi, ha nem is pozíció azonosan, de meg van.
(#) Kovidivi válasza patkany hozzászólására (») Ápr 14, 2016 /
 
EN=ON/OFF, SW=OUT, a többi egyértelmű. Forraszd be, és kösd át a megfelelő lábakat. Ennél jobb megoldás talán nincs, csak ha készítesz hozzá nyákot. 10A sehol sem szerepel, de nézz utána az adatlapban. 20-25W-tal terhelhetőek kb.
(#) patkany válasza Kovidivi hozzászólására (») Ápr 14, 2016 /
 
Valahol azt olvastam, ha hűtve van az LM, akkor le tudja adni a 10A-ert, persze nem órákig. De köszönöm a felhívást, legalább megúszok még egy tönkremenetelt.
(#) 13_Balu50 válasza patkany hozzászólására (») Ápr 15, 2016 /
 
Szia!
Pontosabban milyet rendeltél, mert van belőle 3,3 V-ra, 5V-ra, 12V-ra, és az ADJ kivitel ami szabályozható közel 40 V-ig (40-1,2 V). Mert ha az utolsót, és mivel írtad vettél egy marékkal, egy párat én is vennék tőled, ha egyáltalán adsz el belőle és az árban megegyeznénk.
(#) 13_Balu50 válasza 13_Balu50 hozzászólására (») Ápr 15, 2016 /
 
Szia!
Ja és csak akkor érdekel, ha az IC nem smd kivitelü, mivel azt körülményes hütőbordára szerelni.
(#) Ge Lee válasza patkany hozzászólására (») Ápr 15, 2016 /
 
Megnézed az IC-k adatlapját és látni fogod a bekötést, meg a lábak megnevezését. A 4005 és a 2596 belseje egyébként kb. ugyanaz, csak a lábkiosztásuk más. Feltettem már régebben a rajzát a lábkiosztással együtt, most itt van még egyszer. Ez a műszerrel ellátott, állítható feszültségű és áramú változat.
Egyébként ha nézelődsz a Skori oldalán, ott találsz ennél jobbat nagyobb áramra és feszre is, egy 555-el meg egy fettel. Mondjuk hogy azon mennyire szabályozható a fesz és az áram arra már nem emlékszem.
(#) patkany válasza 13_Balu50 hozzászólására (») Ápr 15, 2016 /
 
Szia!
Minthogy a kínai tápban az XL smd, így azok pótlására smd-ket rendeltem én is. De hűthető akár úgy is, hogy a műanyag testet hűtöd, vag a nyákot úgy alakítod ki, hogy a másik oldalra fel tudj tenni egy kisebb bordát. Kicsit nézelődve, láttam is ilyen megoldást!
(#) patkany válasza Ge Lee hozzászólására (») Ápr 15, 2016 /
 
Megnéztem én mindkettő adatlapját, hisz arról készítettem a rajzot. De sajnos az én tudásom alapján nem volt egyértelmű a funkció azonos kivezetések.
Köszönöm a rajzot, bár én most kivételesen az vagyok, aki ráketesett, és találtam is egy orosz oldalon. De legalább meggyőződtem róla, hogy jó rajzot találtam.

Ja egyébként javaslatodra megnéztem Skori oldalát. Az én igényeimnek tökéletesen megfelel, egész erős ambícióm támadt, hogy után építsem!
A hozzászólás módosítva: Ápr 15, 2016
(#) Kovidivi hozzászólása Ápr 23, 2016 /
 
Sziasztok!
Van egy tapasztalatom, megosztom, és beszélhetnénk róla, hogy jól gondolom-e.
Tehát: fogtam egy buck converter IC-t (MP1584), levettem a tekercset, tekertem egy sajátot, primerrel és szekunderrel. A primer egyik vége az IC kimenetén (tápfeszültség van itt, ha az IC bekapcsol), a másik tekercsvég a GND-re csatlakozik. A visszacsatolás az egyenirányított szekunder oldalról jön, a GND-k egyesítve vannak jelenleg. Ez így flyback felépítés, felső oldali félvezetővel. Tudom, faramuci megoldás, de meg akartam érteni, hogy lehetséges-e ez egyáltalán. Amit észrevettem, hogy indításnál ha labortápról táplálom, az áramkorlát közbelép, és a feszültség 4V körül marad a 12V helyett. Tehát ahol lekapcsolgat az IC, addig csökken a feszültség. Ha a fb lábat piszkálgattam, lebegni hagytam kicsit, stb, akkor elindult a rezgés, és még a kimeneti feszültség is terhelhető volt 0.5W-ig, ami elég is nekem. Úgy gondoltam, hogy az IC belső áramkorlátja 4A-nél kikapcsolja a félvezetőt, és így elindulna a konverter, de valószínűleg nem tudott 4A folyni, így egy normál tápnál is így járnék, rövidzárlatban maradna. Volt olyan eset is, amikor nem volt terhelés a kimeneten, hogy elég volt a kezdeti ki-be kapcsolgatás (4V körül leáll az IC) és felépült a szekunder feszültség, de ehhez az kellett, hogy az áramkorlátot 200mA-re állítsam be. Sajnos nem találtam használható jelet a frekvenciabeállító ellenálláson, mert gondoltam arra, hogy egy tranzisztorral magasra húzom a fb lábat mindig, amikor az oszcillátor fűrészjele kb. 50%-ot elért. Így tudnám korlátozni a maximális kitöltési tényezőt kb. 50%-ra. Nézegettem a step up converterek adatlapját, és max. kitöltési tényezőre 75-80-85%-ot írnak (min. typ. max). Ez elég az induláskori probléma megoldására?
Egyébként tudom, hogy fából vaskarika az egész, de legalább sikerült közelebb kerülnöm kicsit a megoldáshoz.
(#) Kovidivi válasza Kovidivi hozzászólására (») Ápr 23, 2016 /
 
Az a kérdés merült fel még bennem, hogy normál flyback felépítésnél, ahol a tekercs egyik vége a tápfeszültségen van fixen, a másikat pedig egy félvezető húzogatja le GND-re, hogyan kell méretezni a diódát, ami a tekercs kikapcsolásakor fellépő negatív tüskéket fogja meg. Szimulációban 400V-ot is láttam, kapcsolási rajzokon néha egy 30-50V-os zener, vele sorban egy gyors dióda szerepel, de néha nincs semmilyen dióda berakva. Ebben az esetben a kimeneti félvezetőnek kell ezt a negatív feszültséget tolerálnia? Az energiaátvitel szempontjából melyik a legjobb? Ha hagyjuk, hogy magától leépüljön ez a mező, vagy ha mi segítünk neki? Ha zener dióda nélküli schottky diódát rakok be, akkor minimális szintre korlátozom az átvihető teljesítményt (ez a negatív feszültség kb. 0.5V lehet ilyenkor)? Az stimmel, hogy első körben, a tekercs feszültségre kapcsoláskor felépül a tekercsben a mágneses mező, majd mikor kikapcsol, a szekunder oldali puffer töltődik. De a második fázisban a primer oldalon megjelenő negatív feszültséggel mit kell/lehet kezdeni? Köszönöm.
(#) teglascs válasza 13_Balu50 hozzászólására (») Ápr 28, 2016 /
 
Nem akarom T. patkany kolléga üzletét rontani, de az alin vicces áron láttam éppen ezt a szóban forgó dolgot: 200 Ft kb., és nincs szállítási díj sem...
(#) kameleon2 válasza teglascs hozzászólására (») Ápr 28, 2016 /
 
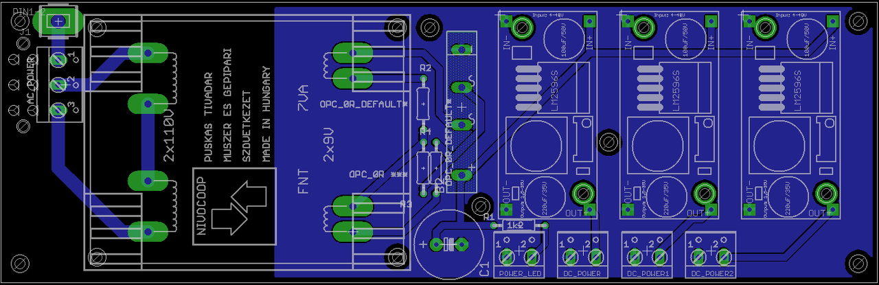
Én építettem is ilyen panelekből komplett tápot, 3,3V 5V, 9V Beállított feszültségekkel. Tökéletesen működik már jó ideje. Mellétettem egy +-12V, 5V -os lambda tápot is amivel vegyesen köthető, így elég sok feszültséget azonnal elérek, ha tesztelni kell valamit, nem kell mindig a labortápot tekergetni.
Következő: »»   88 / 133
Bejelentkezés

Belépés

Hirdetés
XDT.hu
Az oldalon sütiket használunk a helyes működéshez. Bővebb információt az adatvédelmi szabályzatban olvashatsz. Megértettem