Fórum témák
» Több friss téma |
ESP113-on töröm a fejem. Fadobozt szánok neki.
Érdemes körül venni belülről az ez erősítőrész valami vékony lemezzel, vagy sűrű ráccsal? Azt várom tőle, hogy kevésbé legyen kényes a zavarokra (trafó, atomtámadás, világvége).
Egy megfelelő nagyságú fémdobozt burkolj le fával tetszésed szerint. Az még a vizözönt is túléli.
Atomtámadás...
![]() Akkor ólommal borítsd be.
Megakadt a szemem az atomtámadáson. Legjobb ötlet az ólom, de szerintem örülnénk, hogy élünk, nem hogy zenélnénk.
Ameddig élek, addig zenélek, ha meghalok már nem...
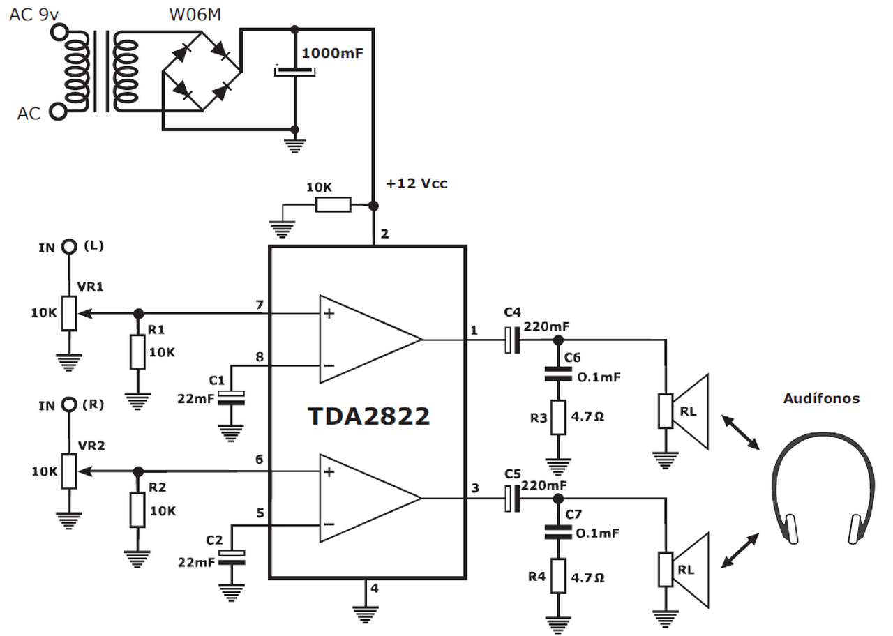
Sziasztok!
Gondoltam megosztom veletek a fejhallgató erősítő kapcsolásom. Kis kompakt lett
Ezt az IC egy nem túl minőségi, 40dB erősítésre belőtt holmi. Hasznos, de Hifi minőséget nem ad.
Összeraktam véglegesen a csöves füleserősítőmet.de módosítottam rajta,de csak ecc82-vel műkszik igazán jól.
Az 1 és 8 láb közti kondit kiszedve csökken az erősítés, de javul a hangminőség. Így középkategóriás fülessel elfogadható minőséget ad.
Persze azért ettől lehet sokkal jobbat csinálni, de ahhoz jobb füles is kell. A hozzászólás módosítva: Máj 30, 2016
Például egy tda2822 már előre lépés és hasonlóan 1*ű mert az is 40db-re belőtt opa. Viszont az SMD verzió is 266ft/db a Lomexben.
"1*ű" Légy oly kedves, ezeket az idétlenségeket hagyd el. Ez egy műszaki lap, ahol nem szeretjük az ilyen slampos dolgokat. Köszi!
Sziasztok!
Gondolkoztatok, próbáltátok milyen eredményre vezetne egy jó hangú diszkrét végerősítőt (pl.: Quad, HTA-30, stb. ) átméretezni fejhallgatóhoz? Mivel itt nincs szó nagy teljesítményekről lejjebb lehet menni a feszültséggel és árammal. Ha nem hordozható, elemes táplálás a cél, akkor a hatásfok is lehet brutálisan rossz (kb. 0,1W/3W) -- A osztályú beállítás. Nem az agyonegyszerűsített 1-3 tranzisztoros kapcsolásokra gondolok, de nem is kellene túlbonyolítani. Cél a jó hangzás. Mivel nem tömeggyártásról van szó (hobbi), ezért a túlzott spórolás sem cél. Valaki épített már ilyet?
Urak!
Egy kis segítséget kérnék! Anno (talán 1993...94 körül) megjelent Elektor magazinban egy fejhallgató erősítő kapcsolás. Műveleti erősítő volt megfejelve valamilyen kis jfettel- ha jól emlékszem. Ezt a rajzot mintha itt is linkelte volna valaki, de sajnos nem találom. Pedig nagyon szépen szólt és most újra megépíteném.
A TDA2822 valóban egyszerű de minőségi megoldás, annak aki egyedül nem akar összetettebb áramköröket készíteni és tapasztalatlanság miatt a különböző problémákat szeretné elkerülni. Pl. az adatlapján lévő nyákot készíti el hozzá.
Bizony ám, és szerintem 25eFt alatti fejhallgatóhoz untig elég a TDA2030 is,mert ennél jobbat hiába építenek, ha a füles nem tud szebben szólni. Csöves meg eleve nem való csak minimum 250-300ohmos drágaságokhoz.
Üdv Szoritokez!
Én építeni nem, látni és hallani láttam olyat. A régi szalagos magnóknál volt. .A fejhallgatókimenet is a hangfalkimenetről jött annyi eltéréssel, hogy egy 100ohmos soros ellenállás volt elötte. Műszakilag tuti nem korrekt, mert így 4/8 helyett 132 ohmra illeszt, ahol igen nagymértékű torzítás lép fel. Csak hát egy gagyi szocialista magnónál mindegy volt, mert eleve 5% ot torzított és 1-2% ide vagy oda már nem volt lényeges a füles kimeneten.
Ez ugyan nem jfet-es de talán erre gondoltál.Bővebben: Link
Szia 6n8sz!
Szerintem félreértettél. Nem arra gondoltam, hogy egy meglevő végerősítő kimenetét illeszteni fejhallgatóhoz, hanem a kapcsolástechnikát többé kevésbé megtartva átméretezni a fejhallgató által igényelt teljesítmény szintre. Egyébként szerintem most is szokásos, hogy a végerősítőn levő fejhallgató kimenetet úgy oldják meg, hogy a hangszóró kimenetre tesznek egy ellenállásosztót és ez táplálja a fejhallgatót. Bizonyos árszint felett el tudom képzelni, hogy beépítenek külön erősítőt a fejhallgatónak. Na vissza a témához, arra gondolok, hogy építeni egy diszkrét erősítőt fejhallgatóhoz méretezve. Nem olyat mint a néhány hozzászólással előbb említett ESP113, ami egy műveleti erősítő megfejelve teljesítmény tranzisztorokkal -- bár hasonló kapcsolás előfordult már a hangszórót hajtó erősítők között is (pl. Texan).
Szia.
Érdekes problémát boncolgatsz. Egy végfok mindig nagy teljesítmény leadására készül, az ahhoz szükséges tápfeszültségre és terhelhetőséggel. Ha csökkenteni szeretnéd a kimenő teljesítményt néhány tized Watt... 1-2Watt környékére (fejhallgatója válogatja), akkor csökkenteni kell a tápfeszültséget. Akkor viszont ugrik a munkapont, az alacsonyabb tápfeszültség miatt olyan módosításokat kell eszközölni a végfokon, hogy valószínűleg ugranak az eredeti paraméterek, pont azok, amik miatt jobbnak szoktak egy végfokot mondani. Jön még egy probléma, mégpedig az, hogy jóval kevesebb kimenő feszültség (és tápfeszültség) kell pl. egy 8 Ohm, 0,1W teljesítményű fejhallgatóhoz (Hosiden DH-77), mint pl. a 400 Ohm -os, 0,1W -os fejhallgatóhoz (Beyerdinamic DT100), vagy pl. egy 45 Ohm 1,5W -os fejhallgatóhoz (Pioneer SE-A1000). Ekkora tág felhasználói esetre elég nehéz egy univerzális, "mindenevő" fejhallgató erősítőt megcsinálni egy nagy teljesítményre készült végfokból áttervezéssel. A 8 Ohm 0,1W -os fejhallgatóhoz elég egy 2,5VP-P kimenő feszültségű végfok, a 400 Ohm 0,1W os fejhallgatóhoz viszont 17,7VP-P kimenő feszültség kell. És ott vannak még az extrém nagy impedanciás (akár 4kOhm) fejhallgatók...
Szerintem nem annyira bonyolult a kérdés. A félvezetős végerősítők többsége feszültség generátor kimenetű, a ráköthető legkisebb terhelést nem az illesztés, hanem a végfok terhelhetősége határolja. Ha egy végfokra ráköthető legkisebb terhelés 4 ohm, akkor arra bármilyen fejhallgató ráköthető, legalábbis a végfok szempontjából. A fejhallgató amúgy is az impedanciájának megfelelő teljesítményt fogja felvenni.
A probléma a kisohmos fejhallgatóknál van, mert a hangerőt feltekerve könnyen tönkretehetők. Erre való az egyszerű 100 - 200 ohmos előtét ellenállás, mert ezzel eleve korlátozott a kisohmos fejhallgató teljesítmény felvétele. A nagyohmosoknál ez a gond kisebb, egy 4 kohmos teljes kivezérlésnél sem fog túlterhelődni, és előtte a 100 ohm elhanyagolható. Egy gond lehet, a damping faktor. De ehhez nem értek, csak mostanában sok vita van körülötte. A hozzászólás módosítva: Jún 1, 2016
Az átméretezés, munkapontok átszámítása a kisebb feszültségek és áramok miatt ott szerepel minden hozzászólásomban. Én a kapcsolás elrendezését szeretném megtartani, ha annak valamiért jó hangja van. Bár a hangzás erősen függhet az áramoktól is -- erről biztosan sokat tudnak mesélni a csöves erősítők kedvelői --, ha egy erősítő jól szól közepes hangerőn attól még lehet, hogy hallgathatatlan vagy mérve nagyon rossz kis hangerőn.
A fejhallgatók sokféleségével szerintem küzdenek a kereskedelmi erősítők is, ezért van amelyik átkapcsolható. Annyi előnyünk azért van a nagy gyártókhoz képest, hogy csak a házban található fejhallgatókat kell figyelembe venni, nem a valaha gyártott összeset. A szükséges tápfeszültséget természetesen +- 15V vagy +-12V-nak gondolom. Semmi gondom az ESP113-al, biztosan jól szól, de érdekelne más tapasztalat is. Kimenő ellenállás -- damping faktor tekintetében mi az igazság? Van aki a kis kimenő ellenállásra esküszik, van aki 120 ohm-ot tart megfelelőnek.
Az átalakítással valószínűleg megváltoznak a végfokban lévő fokozatok átviteli paraméterei.
Ha pl. más értékű ellenállás kerűl egy fokozatba a kellő munkaponti áram biztosítása miatt, akkor valószínű, hogy a következő fokozatban lévő tranzisztorok bemeneti kapacitásai miatt eredően módosul a fázisátvitel, az impulzusátvitel, az átvitel határfrekvenciája, stb... szóval, lehet, hogy a kisebb feszültségre módosított kapcsolás instabillá válik, vagy pl. nagyobb torzítása lesz, stb... szóval bukhatjuk az eredeti jó átviteli paramétereket és lehet, hogy egyáltalán nem olyan lesz a hangja. Erre utaltam előzőleg. A kimenő ellenállást pedig ki kell próbálni, hogy mennyit változtat a hangon. A nagyobb DF jobban szabadjára engedi a membránt, de nem biztos, hogy ennek egy fejhallgató hangszórónál olyan nagy befolyásoló tényezője van.
Az probléma, hogy pl. egy +/- 30V -tal üzemelő végfok simán kinyír egy 32...45 Ohmos fejhallgatót is, ha direktben rákötöd. Még a 45 Ohm -osra is kb. 7W -ot lead, ha kihajtod. A kimenettel soros ellenállással megoldható, mint ahogy ezt alkalmazzák is sok erősítőben, de ebben a hozzászólásban az előzmény az, hogy nem ellenállással kellene megoldani, hanem kifejezetten akkora teljesítményre áttervezni egy jobb végfokot, amekkora a fejhallgatónak kell.
A soros ellenállásnak egyébként annyi előnye is van, hogy univerzálisabb vele a fejhallgató kimenet, mindenevőbb, jobban tolerálja a nagyon eltérő impedanciájú fejhallgatókat is. Kis impedanciás terhelésnél az ellenálláson marad a kimenő feszültség nagy része, vagyis kis teljesítmény jut a fejhallgatóra. Minél nagyobb a fejhallgató impedanciája, annál nagyobb feszültség jut a fülesre, vagyis jobban meg bírja hajtani a nagyobb feszültségigényű, nagy impedanciás fejhallgatókat is. A hozzászólás módosítva: Jún 1, 2016
Szia! Nem javaslom. A végerősítő nagy kimeneti feszültsége és áramerőssége miatt hadrendbe állított alkatrészek zajára és torzítására semmi szükség. Azok csökkentett tápfeszültségnél is megmaradnak.
Fordított esetben viszont, fejhallgató erősítőre kötve a hangsugárzót (ha kezelni tudja az adott impedanciát) nagyon kellemes élményben lehet részed - csak ugye nem fog hangosan szólni. Fentebb írtam is erről erről a kísérletről.
Szia!
Nekem eszembe jutott még egy olyan lehetőség, hogy csökkentett tápfeszültség, elhagyva a végtranzisztorokat, meg a meghajtókat. A nagyszintű fokozatok általában áramgenerátorosak. Ha ott jól meg van választva az áram, akkor megfelelhet egy fejhallgatóhoz. A hozzászólás módosítva: Jún 1, 2016
Szia! Halogatom egy ideje a választ, mert be akartam linkelni Slavkovic (APEX) egyik fejhallgató erősítő kapcsolását, ami lényegében az AX11 a végtranzisztor-meghajtókig kiépítve.
Na ugye...
Ha megtalálod, linkeld már be légy szíves.
Két estén át túrtam eredménytelenül, a Diyaudio.com-on láttam a 100W Ultimate Fidelity Amplifier topicban, ami manapság 770 oldalnyira duzzadt. A BD139/140-nek volt egy-egy 3-4ohm-os emitter-ellenállása, ennyi
Köszönöm!
Az eredeti rajzot megtaláltam már.
Az MC10-ből is lehetne egy jó füles erősítőt faragni.
|
Bejelentkezés
Hirdetés |
















