Fórum témák

» Több friss téma
Fórum » Csöves erősítő készítése
 
Témaindító: seedz, idő: Márc 31, 2006
Témakörök:
Ne feledd betartani a fórum viselkedési szabályait, és a topik megmaradásának feltételeit. [link]
A téma átmenetileg fagyasztva lett, hozzászólni nem tudsz!
Lapozás: OK   1858 / 2208
(#) pucuka válasza spirik hozzászólására (») Máj 29, 2016
Egy max kétfokozatú erősítőnél nem is annyira a gerjedés veszély, de hogy birkózhatsz a macival, az nagyon valószínű. Ha több fokozat is van mint kettő, akkor még lehet rádióvevő is belőle.
(#) Peter_S hozzászólása Máj 29, 2016
Némi mankó a témában (Karl-Heinz Schubert - Rádióamatőrök műhelykönyve):
(#) Robin2 válasza FordPrefect hozzászólására (») Máj 30, 2016
Lehet, hogy szebb belső elrendezést akar elérni a végén, mint a sima légszereléssel. Lehet, hogy utánépítés, és meg van adva a "layout" elrendezés, kábelezés. Így nem kell gondolkodni, hogy most mit hova is kössön be. A ponttól pontig vagy légszerelésnél sokat kell gondolkodni, odafigyelni, és ha sikerül "eltemetni" egy alkatrészt, akkor beállításnál, bemérésnél nehézkes a cseréje. De majd Ő megmondja, hogy miért ezt az utat választotta.
A hozzászólás módosítva: Máj 30, 2016
(#) spirik válasza Robin2 hozzászólására (») Máj 31, 2016
Szia mindenki.Szeretnék egy szép munkát kiadni a kezemből..
(#) spirik hozzászólása Máj 31, 2016
Szia mindenki .
A kapcsolást csinálom meg hogy mindenki ismeri biztos.
(#) Imi65 válasza spirik hozzászólására (») Máj 31, 2016
Az ECF 80 (82) verziót valószínűleg egyszerűbb beszerezni (ha ragaszkodsz a pentódához az elején)...
(#) djhans válasza Imi65 hozzászólására (») Máj 31, 2016
Igen azzal tuti jó lesz. Én PCF80-al csináltam meghajtást PL36-hoz. 40V-ot tudott a meghajtás szolgáltatni a végcsövek felé.
(#) spirik hozzászólása Jún 1, 2016
Szia mindenki.
Egy oldalt szeretnék veletek meg osztani ,.kinek kell engedélyt kérni..
(#) Orbán József válasza spirik hozzászólására (») Jún 2, 2016
Szia!
Jöhet. Ha kérdezik, mondd, én mondtam...
Ha gond, úgyis letagadom.
(#) spirik hozzászólása Jún 2, 2016
haladók..

kötés.jpeg
    
(#) CIROKL válasza spirik hozzászólására (») Jún 2, 2016
Aj aj , előre borítíkolható a gond ...
(#) pucuka válasza spirik hozzászólására (») Jún 2, 2016
Én is szóltam. Szépnek szép, de kicsi az esély hogy jó is. Meg lehet oldani szépen úgy is, hogy jó legyen. (azért ez nem villanyszerelés)
(#) spirik válasza pucuka hozzászólására (») Jún 2, 2016
Tanács?
(#) pucuka válasza spirik hozzászólására (») Jún 2, 2016
Valószínűleg elkerülte a figyelmed, olvass vissza.
Nagyon nem mindegy, hogy egy jelvezeték fél, vagy 10 cm hosszú. A tápvezeték is ha hosszú, az aktív eszköz közelében hidegíteni, szűrni kell.
A hozzászólás módosítva: Jún 2, 2016
(#) spirik válasza pucuka hozzászólására (») Jún 2, 2016
Koszonom a segítséget.
(#) bakos13gab válasza spirik hozzászólására (») Jún 3, 2016
Apró megjegyzés, hogy a fától tartsd el legalább 5mm-es távtartóval az alkatrészeket. A vezetékezés meg elválik, de ezt a kerülgetést, kerüld el. Ha elemeled a fától, akkor alul is tudsz vezetékezni és ha merev vezetékeket használsz, nem sodrottat, akkor szépen tudod derékszögben hajtogatni őket.
(#) spirik válasza bakos13gab hozzászólására (») Jún 3, 2016
Nagyon szépen köszönöm minden segítséget .
(#) (Felhasználó 116638) válasza spirik hozzászólására (») Jún 3, 2016
Fájdalmasan őszinte leszek:
Ez, ilyen formában, kidobott pénz, idő,és munka.
Nézz utána a forrléces építési technikának, valamint a csöves áramkörök vezetékezési
megoldásainak.
(#) küzmös Gergely válasza (Felhasználó 116638) hozzászólására (») Jún 3, 2016
Forrléces szerelés. Anno mindent így építettek.. televíziót, és erősítőket is. De a minél rövidebb vezetékelés fontos!

P1110501.JPG
    
(#) l48 válasza spirik hozzászólására (») Jún 3, 2016
Azért semmi csüggedés! Régen amikor már kialakult a csöves technika azért az első 10-100 -ig terjedő darabszám az evolucióról szólt. (magyarul kuka) Nekünk itt a fórumon az elsőnek is sikerülnie kell. Ez benne a szép, mégha csúnya is.
(#) spirik hozzászólása Jún 3, 2016
Koszonom es nem csüggedek lassan készül.
(#) mc-4 hozzászólása Jún 5, 2016
Sziasztok!
Ilyen vagy ehhez hasonló csavaros forrszemet hol lehet beszerezni?
http://www.yoycart.com/Product/19400707854/

Köszi!
(#) akos70 válasza mc-4 hozzászólására (») Jún 5, 2016
Bővebben: Link
Nem csak csavaros van közte, de az nem hiszem, hogy gond lenne.
Vagy használhatsz réz popszegecset.
(#) mc-4 válasza akos70 hozzászólására (») Jún 6, 2016
Köszönöm szépen!
(#) Orbán József válasza akos70 hozzászólására (») Jún 6, 2016
Vagy használhatsz réz popszegecset.
Van ilyen popszegecs?
(#) granpa válasza Orbán József hozzászólására (») Jún 6, 2016
Van: vas, acél (rozsdamentes is), réz, alumínium; ezekkel már találkoztam.
(#) Orbán József válasza granpa hozzászólására (») Jún 6, 2016
Azt hittem elírás, közben csak én nem találkoztam még ilyennel.
(#) akos70 válasza Orbán József hozzászólására (») Jún 6, 2016
Aha, szerintem egész jó a célra.
(#) Andrei1181 válasza akos70 hozzászólására (») Jún 6, 2016
Hmm ez meg miféle erősítő? Tudnál mondani pár szót róla?
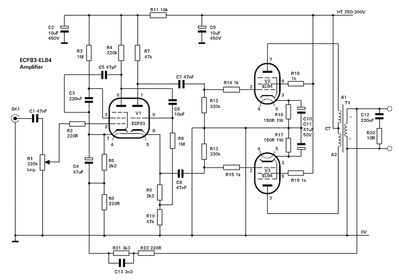
(#) akos70 válasza Andrei1181 hozzászólására (») Jún 6, 2016
Gitárkombó, 2XEL84, EF86, EZ81 csövekkel a lenti kapcsolás alapján. Trióda és pentóda üzemmódban is használható. +van benne egy digitális reverb.
Következő: »»   1858 / 2208
Bejelentkezés

Belépés

Hirdetés
XDT.hu
Az oldalon sütiket használunk a helyes működéshez. Bővebb információt az adatvédelmi szabályzatban olvashatsz. Megértettem