Fórum témák
» Több friss téma |
Sziazstok!!
Tudna valaki segíteni nekem a következőben? : Van egy 7 szegmenses(2x7szegmens+ 2 pont) Led kijelzőm (max. 99 amit ki tud jelezni). 10db kivezetése van, és a Led-ek pozitív(+) lába van közösítve. Ehhez szeretnék egy egyszerű kapcsolást készíteni( jóformán magam szórakoztatására). Azt szeretném, ha mondjuk., pl.: lenne 2db gomb és ha egyiket nyomom meg egyszer, akkor egyet ugrik a számláló felfelé( monjuk 1-ről 2-re), de ha a másikat, akkor a szám egyet csökken( mondjuk 4-ről 3-ra). Nem muszály, hogy ez 99-ig történjen, nekem elég, ha mondjuk 60-ig megy. De jó lenne PIC-k nélkül. A gombos verzión kívül más ötletet is szívesen fogadok! Remélem tudtok segíteni. Köszi
Sziasztok
Egy órát szeretnék csinálni 4 db 7szgmenses+1pont LED kijelzőből ami max 9-et mutat ugyebár. Találtam egy kapcsrajzot az előző hsz-ekben (pontosan ezt). Ehez lehet-e használni a kijelzőimet? És van-e ötletetek milyen programot égessek a PIC-be mert az nekem nem akadály, csak programom nincsen. Köszi szépen
Hali !
Ennek az órának a progiját a bss oldalon találod de pontatlanságra panaszkodtak akik megépitették. Ikább a Vicsys óráját építsd meg szerintem mert az működik és még időziteni is tudsz vele. A rajza itt van az oldalon : Timer
óóó Vatti nagyon köszönöm igazad van tényleg jobb...
Köszi szépen
Sziasztok!
Kicsi fiam alig két éves és nagyon érdeklődik a számok iránt. Arra gondoltam építenék egy 7 szegmenses LED kijelzőből egy olyan áramkört, melyet két gombbal (+, ill -) léptethetném a számokat 0-9-ig, így láthatná, élvezhetné a látványt. A liftben pl már számolja az emeleteket... ![]() Erre a kapcsolásra várnám az ötletetket, szerintem nem kell túl bonyollítani... Köszönettel, O.Lee
Vagy esetleg nyomtatóportal lehetne vezérelni.
Köszi a tippet, de ez talán "magától" csinál valamit, nemtom, hova helyezhetnék el gombokat a léptetésre? (fel/le)
Itt van egy előre/hátra számláló, ha megnyom az egyik gombot akor egyet lép felfelé ha megnyomom lefelé akkor egyet lefelé számol
Köszönöm, erre gondoltam, megépítem, és tájékoztatalak!
Sok sikert!
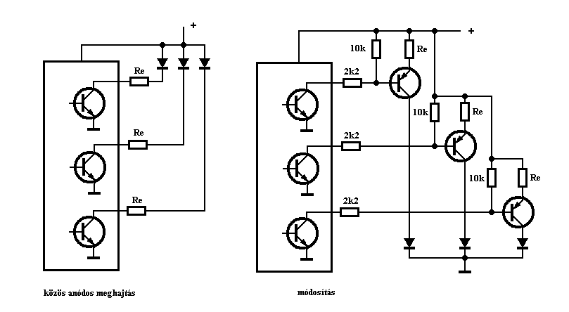
sziasztok!meg tudnátok,mondani,hogy hogyan lehetne,egy közös katódos led kijelzőt meghajtani,egy olyan kapcsolásban,ahol közös anódos van alkalmazva.
Köszi!!ezt részletesebben,le tudnád írni?milyen inverter kell hozzá?
Például két CMOS 4069, ebben 6db inverter van. Azért kell kettő mert 7db szegmensünk van.
A hét darab inverter bemenetére kötöd az áramköröd közös anódos kijelzőt igénylő kimeneteit, és az inverterek kimenetére pedig 1-1 ellenállással rákötöd a közös katódos kijelzőt. De szerintem sokkal egyszerűbb venni közös anódos kijelzőket.
csak,van egy csomó ilyen kijelzőm,nem akarom kidobni őket.az uln 2003-assal,nem lehet megoldani,mert olyannal volt meghajtva.
7db PNP tranzisztorral is megoldható...
SMD-vel még kisebb helyet foglal mint 2 IC.
köszi,és azt hogy kell rákötni?mármint a pnp tranyót?
Sziasztok!
Szükségem lenne a következő 7 szegmenses kijelző bekötésére: GL-9D03D Találtam egy adatlapot, de sajnos nem tudom értelmezni Bővebben: adatlap Esetleg segítene valaki ebben? Előre is köszönöm!
Gyorsabb ha kiméred.OLyan ohm mérő ami tud ledet mérni/ tápegység áramkorláttal.Esetleg a szemrevételezés is segíthet (melyik szegmensre merről megy a vezeték.) Szerintem ez a rajz csak az alakját tartalmazza.
Ezt a típust ismerem! Mellékeltem a kapcsirajzot! Ja!!! Üdv!
OK, köszönöm szépen
Szívesen! Sok sikert a bekötéshez/beüzemeléshez!
Hali
Tudna valaki segíteni? 7 szegmenses kijelzőre futó szöveget szeretnék csinálni, pic bármi jöhet 7 szegmenses szövegre szeretnék futó kijelzőt csinálni LooOooL Előre is köszi Üdv. Gaben
Ha a pic mehet akkor egyszerű ,csak letárolod a kívánt karaktereket egy táblázatba egymás után,egy számlálóval indexeled és ezt a számlálót a futás sebességének megfelelő időközönként csökkented.A számláló címétől a kivánt hossznak megfelelő hosszon kiolvasod a karaktereket és a megfelelő helyre kiíratod.
Lehet a 7 számjegyes kijelzőt már nem biztos hogy célszerű egyessével multiplexelni vagy tárolókat alkalmazol számjegyenként vagy 4*2 számjegyre bontod . Bár ez több portot igényel. A kijelzést én megszakítással szoktam csinálni .Minden 10-20 ms ban egy megszakítás ekkor a következő számjegyet írja ki,esetleg minden X edik lépteti a kijelzendő ábrára mutató mutatót. Ha meg nem pic akkor én a következő elven csinálmám lásd melléklet.
Milyen típusu pic kell és milyen típusu kijelző kell? Valaki megírná a szoftvert? mert nem értek a pic hez, csak belesütni tudom:S Előre is köszönöm a segítséget
|
Bejelentkezés
Hirdetés |









