Fórum témák
» Több friss téma |
Fórum » Inverteres hegesztőtrafó
Milyen diódákat használsz? Ha jól emlékszem, ha 1-1 220nF kondit raktam be akkor kisebb áram alakult ki mintha 4db 100nF-ost. Nálam a frekvencia 40khz.
A próbaáramkörben BYW29-200 volt, ez 8A-es. Most BYV32-200-at forrasztottam a panelre. Az árammérés nem volt éppen sikeres, ezek szerint az előző is totál hibás mérés volt. 5.4A-t mértem DC és AC állásban is. Holnap megnézem mutatós műszerrel. Viszont valami huncutság van a dologban, mert a kimenetre kötve az áramkört, a hegesztő leszabályoz. A légszerelésűvel nem volt ilyen... Az áramkör bonyolultságát figyelembe véve, a graetz egyik bemeneti ágából kihagyott kondi miatt lehet ez. Azt még nem tudom, miért szükséges oda.
Hu! Zolee1909 mester látom alapos ember vagy, sikerült atomjaira szedni ezt a gyújtó áramkört. Nincs is ezzel semmi gond, ez viszi előre a világot. Szerintem először ellenőrizd le a műszeredet, hogy jó-e. Gondolom max 10A-ert tud van benne 2db üveg biztosíték ezeket nézd meg. Sajnos nem biztos, hogy megvédték a műszert. Csak az egyenirányítás után mérjél, egyenáramot. Esetleg csinálj egy 10/1-es sönt ellenállást, így tudsz nagyobb áramokat mérni. Ez csak az én véleményem (lehet, hogy nem így van) , ekkora frekvencián a „graetz egyik bemeneti ágából kihagyott kondi” asszimetriát okoz az egyenirányításban. Ha már leszabályoz az áramkör akkor nagy áramok folynak ott, lehet, hogy zárlatba ment egy-két dióda is. A kondenzátorokat először kisebb kapacitással kezd, és csak a mérés után növeld.
Szia, A kis-panelen lévő tirisztor tilt le, ami az 1:300 trafóról kapja a jelet, ha jól emlékszem 3 ellenállás van párhuzamba kötve. De mint látom a panel volt már forrasztgatva, szkóppal meg kellene nézni a jeleket, mert valami nagyon elment. Én kapcsiból cseréltem mindkét IC-t, meg megnézni a mögötte lévő 4 maghajtó tranyót. De inkább az 3525 körül lehet valami elszállva R, vagy C.
Alaposnak nem érzem magam, inkább csak szeretem érteni a dolgok miértjét és hogyanját. Az analóg áramkörök sajnos nem az erősségem, a kapcsolóüzem végképp. A szakközépben tanultakból ami maradt, igyekszem alkalmazni. A programozás jobban fekszik, bár abban sem vagyok profi.
Nos tisztázódtak a dolgok, úgy érzem. A műszerem 20A-es szerencsére, baja nem lett. A félvezetőknek sem. A graetz mindkét ágába szükséges a kondi. Nem tudom megindokolni, de kell. És az elgondolásom is téves volt, hogy a kondik sorosan kapcsolódnak a körben. Mutatós műszerrel is csak 5A körül mértem először a tegnapi példányon. A mai utolsó kísérletezés során 660-660nF kondi volt bekötve, de még mindig csak 5A-t mértem. Leesett, hogy a vezérlőm most 15A körül szabályoz alsó állásban. Picit fentebb tekertem és a 40A-es mutatós műszer kivágódott jobbra, mikor rövidrezártam a nagyfesz kört. Vagyis a graetz bemenetein lévő kondik ebből a szempontból lehet, hogy párhuzamosan kapcsolódnak. Így számolva esetemben most 50A körül volt az áram, a Te gépedre pedig 8A jött ki. Hogy ez a számítás mennyire valós, nem tudom megalapozni, de közelebb áll a valósághoz a mérések alapján. Elkészítem panelre így. Futottam vele egy felesleges kört, de legalább tanulságos volt.
Igen én is szeretek utána járni a dolgoknak. Kíváncsi voltam mi sül ki ebből, tanulságos, lehet belőle tanulni.
köszi szépen
(az az 1500V szerintem még jó lesz ha mást akarok bütykölni 3 )Amúgy hiányolom, hogy se a maciba se a teljeshídba nem írtak példa optocsatolót, nekem van egy pár 3 és 6V-ról üzemelők (vagy az ilyenkor mindegy ekkora feszültség különbségen még elindul pl a 6 Vos ha a maciba 3V-ra méretezték volna a meghajtását?)
Köszönöm
Amúgy úgy számoltam hogy a teljeshídassal vagy 5000Ft-al jobban jönnék ki (meg kb. 50 alkatrésszel kevesebbet kellene beforrasztani, lehet azt csinálom meg inkább) amúgy sanszos hogy én se leszek túl türelmes mikor már a kivitelezésnél tartok
Én is elkérhetném?
![]() (dexan.laci@gmail.com)
Az én rajzomon szerintem van optó típus írva, ha mégsincs az azért van mert lényegtelen. De a 817-es az ami gyakran előfordul mindenhol, ez méretre is meg paramétereit tekintve is megfelel, és lehet bontani szinte bárhonnan, PC tápból vagy kisebb kapcsolóüzemű tápokból. A lomexben pl. K817P néven tudsz venni.
Nem tudom mit jelent a 3 meg a 6V-ról üzemelő, mert egy optó paramétereinél a sebességén kívül ami lényeges az az hogy az 1,2V körül nyitó diódáján mekkora áramot engedhetsz át, illetve a tranyójával mekkora áramot tudsz kapcsolni.
5mA-rel már nyit.
Szia! Már sokan kérték privátban inkább felrakom ide. Csak saját felelősségre tudom ajánlani. Azért nézd át, hogy nincs-e benne túl nagy hiba.
Köszönöm, hogy elérhetővé tetted a rajzot.
Üdv mindenkinek!
Én is kedvet kaptam egy MACI 100 szerű inverteres hegesztő építésére, ami nem jött volna létre, ha nincs ez a fórum. Két pálcát már elhegesztettem, de a beállításhoz kis segítségre lenne szükségem. A gondom az, hogy ha a kimenetet rövidrezárom, akkor DC lakatfogóval 20-100A közt szépen be tudom állítani a kimenőáramot, de ha pl. 60-70A-el ívet fogok, akkor az ív alatt a lakatfogó csak 40-50A-t mutat. Érzetre símán 70A-es hegesztés, a 2,5-es pálcát fújja. Lehet. hogy van már válasz a kérdésemre, de időhiány miatt nem akarok 470 oldalt visszaolvasni. (Mielőtt belekezdtem legalább egy hónapig csak a fórumot olvasgattam )A sok infót, tanácsot, ötletet köszönöm a fórumozóknak, Erdgabnak, Tubinak és mindenkinek, aki ezen a fórumon megfordult!
Szia
Én nem ajánlom hogy lakatfogóval mérd azt az áramot..átverhet.
Az üzemi, azaz a hegesztőáramot kell mérni és beállítani. A rövidzár nem üzemi állapot, olyankor a szabályozás kihajlik (katt párszor leírta hogy miért). Az UCC-s híd esetén én 25-30% körül mértem, ennél az adataid szerint ez 40-50%, tehát annyival lesz több a zárlati áram az íváramhoz képest.
Ugye az sem mindegy hogy mekkora fojtó van benne, meg hogy mekkora a kör ohmos ellenállása (munkakábel hossza, átmérője). A 2T forward-nál (maci) észnél kell lenni, mert a kisebb trafóáttétel miatt alapból nagyobb áram folyik az IGBT-ken, ha ez még ennyit kihajlik amikor jól fel van tekerve akkor kész is a pukk.
óóó nagyon köszi
Szia Ge Lee!
Köszi a választ. A héten összehasonlító mérést fogok csinálni ugyan ezzel a lakatfogóval gyári hegesztőn. Hátha jobban ki sikerül szűrni, mekkora lehet a mérési hiba. Van itthon hitelesített gyári 150A-es sönt lehet, hogy azzal is teszek egy kísérletet.
Egy normális DC lakatfogónak minimális mérési hibája van. Nekem egy UNI-T van, azzal 100mA-től már 10mA pontossággal lehet mérni. A dolog szépsége inkább abban van, hogy az íváram sosem állandó, mert ahhoz egy robot kellene ami a fogyó elektródát mindig ugyanolyan távolságra tudná tartani az anyagtól, és ennek megfelelően folyamatosan húzná. Az ember kézzel erre nem képes, ezért ingadozik az íváram, ami analóg műszeren szépen látszik is, de a lakatfogó LCD-je meg mintavétele nem képes azt követni.
Ennek ellenére azért egész jól megmérhető és beállítható vele, miközben nem kell sönttel sem bajlódni. Söntből olyan kell ami elég nagy, ami pl. nekem van az 2-3s után már meleg, és már más az ellenállása.
Én is egy UNI-T UT203-at használok (sajnos nem rms), de van egy céges Maxwell MC 25-604 is. A kettővel egyszerre még sosem mértem. Csak annyi lesz a próbamérés jelentősége, hogy lássam különféle áramlimiteknél hogy alakul a zárlati és az íváram egy gyári, és az én cuccomnál. Előtte azért belekukkantok, hogy az is 2T forward-e, és frekit is próbálok mérni.
Köszönöm!
Azt hiszem nagy nehezen megtaláltam, amire gondolsz.
Idézet: „A T2-es trafóra itt is légrést ír. A légrés miatt a trafóban egy viszonylag nagy mágneses energia épül fel a bekapcsolási idő végére. ( vagyis, viszonylag nagy áram folyik az 540-es FET-en, ez néhány 100 mA ) Amikor az 540-es kikapcsol, akkor kell bekapcsolnia az IRFD 120-nak, ami a gate feszültséget a T2-es trafóban tárolt mágneses energiából nyeri. Amíg a bekapcsolási idő elegendően hosszú, addig az IRFD-nek van elegendő energia a T2-ben a bekapcsoláshoz, tehát, az IRFD nagyon gyorsan bekapcsol és ennek megfelelően nagyon gyorsan kisüti az IGBT-k gate-jét, tehát, azok nagyon gyorsan kikapcsolnak. A probléma akkor kezdődik, amikor a kitöltési tényező csökken, mondjuk csak 10 % lesz. Ekkor már jóval kisebb az áram a T2-ben, kevesebb a benne tárolt mágneses energia, így nem lesz elég feszültség ( energia ) az IRFD bekapcsolásához. Ezért, az lassan fog bekapcsolni. Tehát, az áramkörnek úgy nő a késleltetése, ahogy csökken a kitöltési tényező. Szimulátorban megnézve az arány bőven 1 a kettőhöz mondjuk 5 és 48 % között. Sajnos, pont akkor nő meg a késleltetés, amikor a legkisebb a kitöltés, emiatt ( is ) kihajlik az áram a kapocszárlatnál. Sajnos ezen nem segít a légrés, mert a tárolt mágneses energia tekintetében az arányok maradnak. Olyan gatemeghajtást kellene használni, aminek a működése nem függ a T2--ben tárolt mágneses energiától. A másik hatás, hogy az 540-es FET, ha nincs elég vezetett árama a kikapcsolása előtt, akkor csak nagyon lassan fog kikapcsolni, vagyis a drain-source feszültség csak lassan nő és ez is növeli a komplett áramkör késleltetését. Tehát, ebből a szempontból jó bele a légrés. Valahol 500...1000 uH körülinek kellene lennie a T2 primer induktivitásának. Vagy olyan magot kell használni, aminek nem túl nagy az AL-je és légrés nélkül is kiadja ezt az induktivitást. Ez azért lenne nagyon jó, mert nagyon könnyen reprodukálható. Az egész hatás persze csökkenthető kisebb áramú FET-tel, szerintem még elég ide is az IRFD 120.” Nem volt egyszerű, mert törölt felhasználó, és időm se volt sok. Amit a kolléga leír az előrehajló áramleszabályzásról az szerintem az én motyómnál nem lép fel, mert mindkét IGBT TLP351 optó + MMBT2222, MMBT2907 komplementer emitterkövetőn át van hajtva, amelyek +16, -10V-ról táplálkoznak. Ettől még lehet ilyen jelenség, de nem pont ez lehet rá a magyarázat. Egyébként van ellenpéldám is. Fiatal srác épített egy Maci szerű invertert: http://danyk.cz/svar_en.html Gondolom a sikeren felbuzdulva továbbfejlesztette, és táp lett belőle: http://danyk.cz/reg60v_en.html Ezen jól működik az áramlimit, pedig szintén trafós meghajtású. Idézet: „mert mindkét IGBT TLP351 optó + MMBT2222, MMBT2907 komplementer emitterkövetőn át van hajtva” Én is hasonló meghajtáson töröm a fejem de nekem a HCPL3120-HCPL3180 tetszik, Kiváncsi vagyok hogy válik be nálad. Első ránézésre ezek dirket meg tudják hajtani az IGBT-t esetleg a kikapcsolásra kell egy kis segítség, vagy nem. Sajnos idő hiányában lassan haladok a tervezgetéssel, számolgatással. Egyébként söntnek szerintem bevállna egy NH1-es 200-250A-es betét megfelelően kalibrálva
HCPL-eket ipari, nagy teljesítményű frekiváltókban szoktam látni, gondolom minden további nélkül megfelelne. Én TLP250-el építettem régebben frekiváltót, és semmi gondom nem volt meghajtásilag, igaz csak 8kHz-ről volt szó. Amikor a hegesztő épült, csak TLP351-eket találtam, de ezeket inkább kisebb teljesítményű mosfetek meghajtására ajánlják boostrap kapcsolásban. Kevesebbet fogyaszt a 250-nél, de nem voltam biztos benne, hogy két gate-t korrekten meg tud hajtani, ezért kapott egy komplementerpárt. Szkópon nézve nagyon korrekt jelalakot produkál a géteken, de amikor a meghajtó jeleket vizsgáltam még nem kapott tápot a végfok. Majd esetleg rámérek üzem közben is.
Mi ez Te? Repülőgép?
S most komolyan: Gyönyörű munka.
Még nem számolgattam, de nekem csak egy igbt-t kell meghajtani így valószínűleg jó lesz, igaz az combos (IRGPS4067), ezért gondoltam hozzá a HCPL-t. Bár én csak ~+16V tápfeszben gondolkodtam. Így lehet túl lassú lesz a kikapcsolás (50-60kHz)? Érdemes lenne nekem is +16 és -10V-ban gondolkodnom? Egy orosz rajzot találtam ahol a HCPL kikapcsolást pnp tranzisztorral gyorsították+16-17V-on, negatív nem volt.
A word dokumentumben a Lágyindítás panelodhoz azt írtad:
"kondenzátor kisütés RL2,R27 az elvi rajzon nem szerepel" az elvi rajz R27-es ellenállása nem végzi el a kisütést? Miért van szükség a doc D1(ez nem létezik az elvi rajzon) RL2-jére (R27 létezik az elvi rajzon a pufferkondenzátorok 2 pólusa közé kötve). A doc lágyindításának J1-es csatlakozója 3 pólusú, a felső kettő J24-nek volt jelőlve az elvi rajzon, de a 3. pólus hova vezet? (am te vasalással vagy fotózással csináltad a géped? )
Szia! Igazad van az R27 az a kisütő ellenállás szerepel az elvi rajzon csak az RL2 nem. A relé nyitóérintkezője van felhasználva. Tehát amikor feszültség alatt van a gép akkor nincs rákapcsolva ez az R27 kisütő ellenállás (10K) , ha feszmentes akkor az érintkező rákapcsolja ezt az ellenállást és néhány másodperc alatt kisüti a kondenzátorokat. Ez addig kellett, amíg matattam a gépben. Ha neked erre nincs szükséged, akkor az R27 relé nem kell, áthidalod az érintkezőt és az R27 kisütő ellenállást 220K–ra cseréled (ami persze jóval lassabban süti ki a kondenzátorokat). A J1 azért 3 pólusú mert régen anno a földelést akartam ide kötni, de végül nem volt rá szükség csak a doboz lett leföldelve. Lézer nyomtatóval kinyomtatni, és felvasalni (én laminálni szoktam). A lenti képen látható a végeredmény.
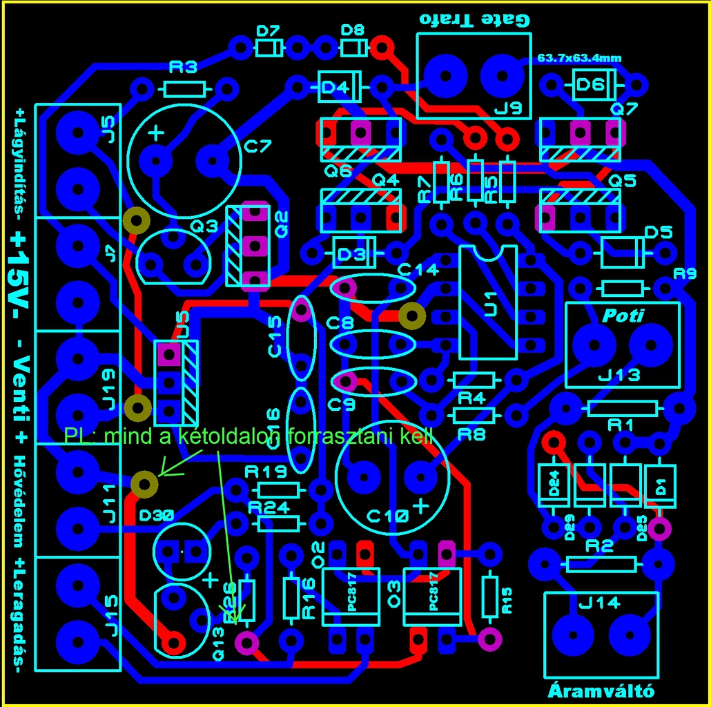
Még annyit, ezek a panelek ugye nem furat galvanizáltak, ezért bizonyos helyeken minkét oldalon forrasztani kell az alkatrész lábakat.
|
Bejelentkezés
Hirdetés |





És az elgondolásom is téves volt, hogy a kondik sorosan kapcsolódnak a körben. Mutatós műszerrel is csak 5A körül mértem először a tegnapi példányon. A mai utolsó kísérletezés során 660-660nF kondi volt bekötve, de még mindig csak 5A-t mértem. Leesett, hogy a vezérlőm most 15A körül szabályoz alsó állásban. Picit fentebb tekertem és a 40A-es mutatós műszer kivágódott jobbra, mikor rövidrezártam a nagyfesz kört. Vagyis a graetz bemenetein lévő kondik ebből a szempontból lehet, hogy párhuzamosan kapcsolódnak. Így számolva esetemben most 50A körül volt az áram, a Te gépedre pedig 8A jött ki. Hogy ez a számítás mennyire valós, nem tudom megalapozni, de közelebb áll a valósághoz a mérések alapján. Elkészítem panelre így. Futottam vele egy felesleges kört, de legalább tanulságos volt.
(az az 1500V szerintem még jó lesz ha mást akarok bütykölni 3









