Fórum témák
» Több friss téma |
Fórum » Csöves erősítő készítése
Ne feledd betartani a fórum viselkedési szabályait, és a topik megmaradásának feltételeit. [link]
A téma átmenetileg fagyasztva lett, hozzászólni nem tudsz!
Most már nincs mit csináljak, így marad, nem szeretném alakítgatni a panelokat.
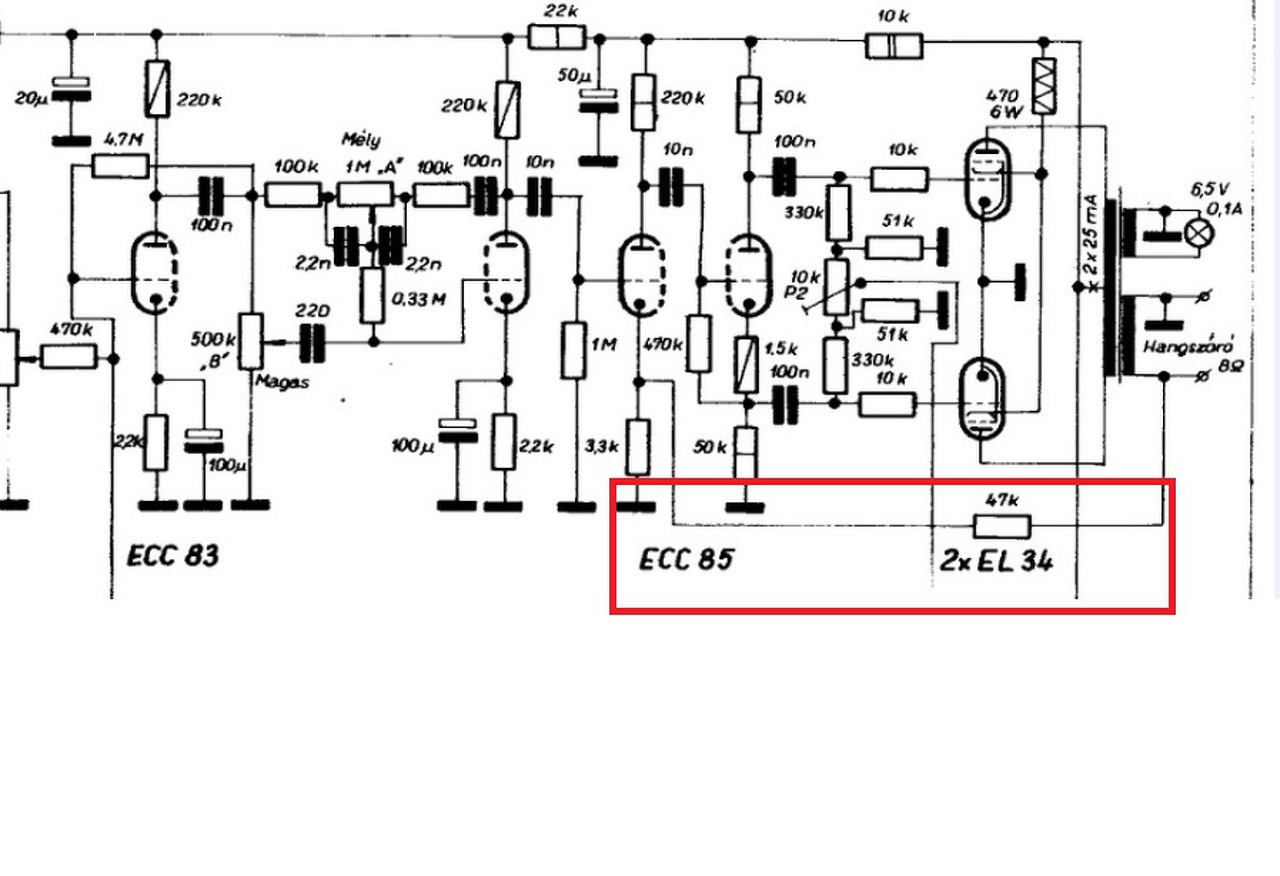
De amúgy ha a hangszín már eleve bele épült, és FLAT-ba (közép állasban) lesznek a potik, akkor nem ronthat a hangján nem?, jó hogy több alkatrész van benne mint ami kellene, na de így is szólhat jól egy cucc nem?. Viszont ami aggaszt az az hogy amit CHZ irt, "Zenehallgatáshoz készült végfok bemeneti érzékenysége kb. 700mV " tehát 0db-el, ennek az erősítőnek a bemeneti érzékenysége pedig 250mV, a kérdés az, hogy hogyan kellene át alakítani a rajzot, hogy ne legyen túl sok alakítás sem a rajzon, és 700mV legyen a bemeneti érzékenysége?. A trafó nem ultra lineár, a szakemberrel akivel tekercseltettem, direkt ehhez a rajzhoz tekercselte meg a trafókat. A tanácsodat viszont meg fogadom, de mielőtt be üzemelnem még úgy is fogok ide írni, hogy hogyan is kell be lőni a feszültségeket, nehogy el rontsak valamit, amúgy is ez lesz az első nagyobb csöves erősítőm, és nem szeretném mindjárt az elején el rontani valamit. Eddig csak kis 2W-os single end csöves erősítőt csináltam, ilyen naggyal még nem volt dolgom.
Nagyon örülök, hogy végre valaki szerelne is itt, nemcsak hibáknál "posztol.
Boldogan várom a fejleményeket.
Sziasztok!
Ez itt az első alkalmam, és rögtön lenne egy kérésem.... Az ATC jóvoltából hozzájutottam egy "óccó" kínai csöves géphez, a NIVS V3-hoz. Jól néz ki ez a gép, meg aránylag tűrhetően meg is van csinálva, de a hangja ... hogy is mondjam "mérsékelt". Annó jó 20 éve eléggé benne voltam a csöves technikában, de rendesen kijöttem a gyakorlatból, meg hát remélem van itt pár szaktárs aki tudna tanácsot adni, mit lehetne ezzel a géppel kezdeni. Szóval megmértem, műterheléssel 3W-nál 15Hz-től 25kHz-ig lineáris, a torzítása sem rossz, de a hangja mint írtam eléggé semmilyen. Fakó, dinamikátlan, tere szinte semmi nincs, bár a középsávja -ének, hegedű, stb.- egész tűrhető, színezetlen. A tápját, szűréseket már kicsit megtuningoltam ,de szinte semmit nem javult. Ha valakinek lenne használható ötlete, nagyon megköszönném.... A hozzászólás módosítva: Nov 5, 2016
Idézet: „Viszont ami aggaszt az az hogy amit CHZ irt, "Zenehallgatáshoz készült végfok bemeneti érzékenysége kb. 700mV " tehát 0db-el, ennek az erősítőnek a bemeneti érzékenysége pedig 250mV, a kérdés az, hogy hogyan kellene át alakítani a rajzot, hogy ne legyen túl sok alakítás sem a rajzon, és 700mV legyen a bemeneti érzékenysége?.” Visszacsatolás csökkentésével. CHZ -val teljesen egyetértek, teljesen felesleges ennyi fokozat.
Sziasztok!
Mondjuk valahogy nem lehetne a rajzon be keretezett résznél valamelyik ellenálláson(ellenállásokon) variálni, hogy ne legyen 250mV érzékenységű, hanem be lőni 700mV-ra?. Szerintem egy két ellenállás variálásával meg lehetne oldani, csak nem tudom hogy hova kellene bele piszkálni. Valakinek valami ötlete esetleg ha van, szívesen meg hallgatnám!
Nem az érzékenységgel van itt a fő probléma! Sem az EF86, sem az ECC83-as csőre nincs igazából szükség! A visszacsatolást kellene ezen kívül kicsit átszabni!
Szia!
Az EF86-os részt nem is szándékoztam bele építeni, és nincs is meg építve, mikrofon része nem érdekelt.! A pirossal be keretezett részre gondoltál?.
Mekkora a végcsövek katódárama? Néztem kapcsolásokat, de mindnél 400V volt az anódfesz. Mintha nálad kevesebb feszültségen járna.
Rossz minőségű a kapcsolás képe. Mintha ugyanaz a DC300V menne a végcsövekhez, mint a hálótrafó szekunder 300VAC-ja. Ott valami elírás lehet. A hozzászólás módosítva: Nov 5, 2016
Igen. Viszont a módosításához először be kell így ezekkel az értékekkel üzemelni az erősítőt az ECC85-ös cső vezérlőrácsán lévő kondenzátortól. Azután jön a bemérés, esetleg meghallgatás, ha nem jó, akkor talán segít a visszacsatolás megváltoztatása.
Az anódfesz az 420V, a katódáramot nem tudom.
Az AC300V természetesen le van egyenirányítva, aztán kondenzátorokkal szűrve. De a módosított rajzokat kell figyelembe venni, mert ezek vannak meg építve amit most csatolok. A hozzászólás módosítva: Nov 5, 2016
Bár nem neked címeztem a kérdésem, de a feszültségek jónak tűnnek. Rakd össze. Mérj, és írd fel a rajzodra. Nálam is 420V-ról járnak ezek a csövek. Az a legjobb, ha tesztelsz és mérsz. Ekkor tudunk mi is érdemben segíteni.
Az alapvető hibakat úgyis látod. Izzik, zajos, gerjed. Ekkora fesznél nem lehet baj vele. Szerintem próbálgass. A hozzászólás módosítva: Nov 5, 2016
Megnéztem a kimenőjét, elég rendesem meg van csinálva, EI84/50-es vékonylemezes vason, 5 primer 4 szekunder osztással, tehát ez sem valószínű hogy felelős lenne a gyenge hangért, de akkor mi?
Biztos megfelelő dobozokon, és megfelelő impedanciával használod?
Már az eleje sem stimmel.. 300VAc trafó. 373VDC első kimenet. Ott 423V-nak kellene lennie.. Mérj utána.. Ha 373V-ot mérsz, ne csodálkozz a hangon.. A hozzászólás módosítva: Nov 5, 2016
"Kellene lennie". Az elméleti számítások szerint, papíron. Felejtsd már el ezt az 1.41-es szorzót. Valósan 1.2-1.25 szokott lenni.
A dobozok 8 ohmosak , nem is nagyon ingadozik az impedanciájuk.
Valamit elírtak a kis Kínaiak, mert ezt a csövet PP triódának kötve nem célszerű 370 V felett hajtani. A trafóról 287V AC, jön, a fűtések is rendben vannak (6.4V), szóval nem hiszem, hogy ez lenne a baj...
Terhelve. Ugyanis általában, valósan, nem üresjáratban megy egy trafó és az egyenirányító+puffer.
A hozzászólás módosítva: Nov 5, 2016
Szóval aztmondod, hogy 10 voltból lesz 12,5V kétutasan egyenirányítva. Ekkor vagy nagyon beterheled a tápot, vagy a kondi kuka. De legyen igazad.
A hozzászólás módosítva: Nov 5, 2016
Akkor nagyon érdekes lehet a rajz, mert én nem látom rajta, hogy a végfokcsövek triódának lennének kötve.
Sziasztok újra ,egy problémába ütköztem ,megépitettem az alábbi oldalon található kapcsolást: http://www.elektroncso.hu/cikkek/pcl86se.php ECL86 SE-vel de az a probléma hogy mikor audio jelet adok neki torz-recsegő hangot produkál a kimeneten . Vajon mi lehet a probléma vele?
A hozzászólás módosítva: Nov 5, 2016
Nem kell nagyon beterhelni a tápot, és a kondi sem kuka. Ha jó a képzelőerőd akkor magad elé képzelheted a hullámformákat. A színusz két csúcsa közt, (ami az 1.41), az egyenfeszültség esni fog. Ezért nem annyi, amennyi. De inkább mérd meg, ha annak jobban hiszel, vagy nézz meg bármilyen rajzot.
Ajánlom figyelmedbe ezt a topikot: Bővebben: Link A hozzászólás módosítva: Nov 5, 2016
Inkább behelyettesítettem.
300V; 0,3A; 1k ; 220µF ; 1n007- 0,8 400V körül jön ki belőle DC-ben. A hozzászólás módosítva: Nov 5, 2016
Szívesen egy táp méretező...
Használjátok eredménnyel.
300V, 300mA, 5%, 1k, 220u. Nem engedi a képet kimenteni, de erősen 350-360V környékén van a hullámzás közepe (300x1.25). De az általad említett 300V AC / 400V DC (ami ugye saccolás a görbe alapján) is 1.3-as szorzót jelent, és nem 1.41-et. (Ugye a piros görbét nézed?)
Részemről befejeztem, használd nyugodtan a szorzódat, kalkulátorokat. A hozzászólás módosítva: Nov 6, 2016
Gitáerősítőnek készül, vagy zenehallgatásra?
Semmit nemírtam.. Annyit mondtam, hogy nézzen rá a tápjára, és szóljon mit mér.
Véleményt írtam. Bátran vállalom, ha buta voltam. Miért is szégyellném. Ha terhelésre esik az anód, akkor látni fogja szkópon mennyire hullámzik. Nemértem a személyeskedést. Én tisztellek téged, mert egy jó szakember vagy. Ez a fórum még mindíg a hobbielektronika.
"Ott 423V-nak kell lennie." Ezt nem én mondtam, de úgy látszik Te sem: Bővebben: Link
Ha tisztelsz, fogadd el amit mondok. És nincs itt személyeskedés. 300x1.25=375 Ennyi. A hozzászólás módosítva: Nov 6, 2016
Zene hallgatásra.
Gábor. Épp egy ilyen szekunderű trafót terheltem épp, azért írtam tegnap. Ismersz, mikor ilyennel foglalkozok napokig elvagyok vele.
Idézet: „De inkább mérd meg, ha annak jobban hiszel, vagy nézz meg bármilyen rajzot.” Pont engem nemérdekel mit ír a kalkulátor. Ebben ismét ismersz. Hályogkovácsnak becéztél mindíg is. Ez idáig off. Nézz utána a fórumban, hogy mi lesz 300V egyenirányítva. Mondjuk három hozzászólással azelőtt amit linkeltél tőlem. Szívesen látnánk már tőled valamit. Tisztellek. Értelek, de nem megértelek. A hozzászólás módosítva: Nov 6, 2016
Ha megmérted, légy oly kedves közölni a mért adatokat. Ha már kijelented, hogy ott 423V-nak kell lennie ott.
Az egyik rajzon 310, a másik rajzon 330V-ból lesz 420V. Most akkor melyiknek higgyek? Számomra ez nem mérvadó, nem bizonyít semmit, hogy ki mit firkált egy papirra. De mint írtam, hajrá 1.41 Egyébként:. 330x1.25=412V |
Bejelentkezés
Hirdetés |










