Fórum témák
» Több friss téma |
Szia!
Megértettem, így fogok eljárni. Nagyon köszönöm a segítséged!!!
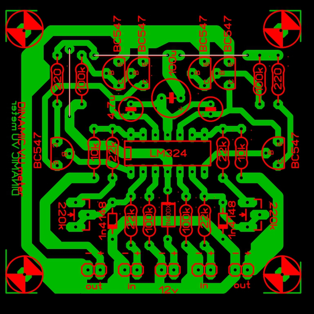
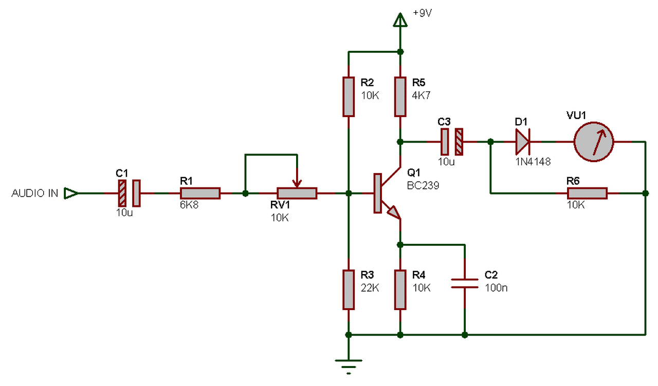
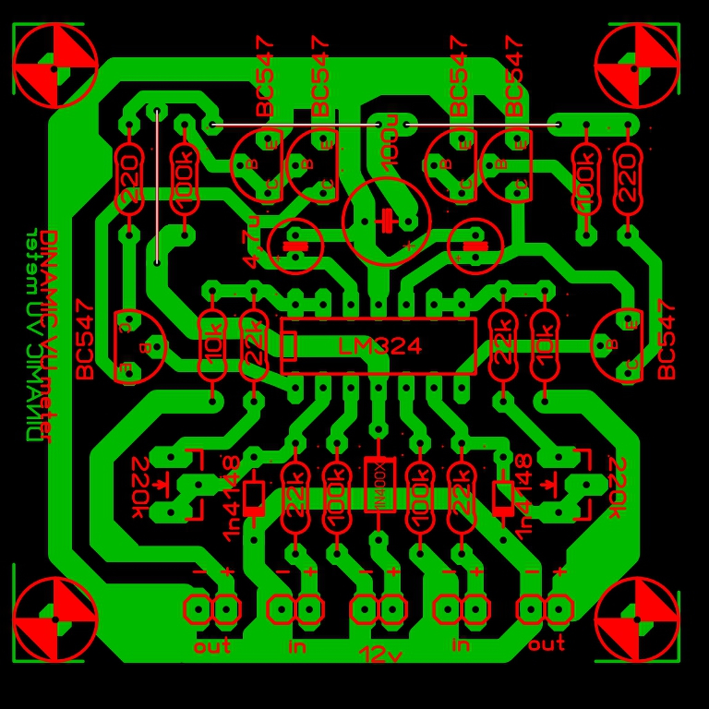
Sziasztok.Megépítettem az alábbi kivezérlésjelzőt azzal a különbséggel,hogy 50k-s potit és BC548-as tranzisztort tettem bele.Működik viszont bekapcsoláskor a 100ua-s műszer kitér végállásba(hallani ahogy koppan), majd kb 1s múlva visszatél alapba.A másik meg,hogy mély hangokra szinte nem reagál,csak a magasakra.Mit lehetne vele csinálni?
Hello! A koppanást az okozza, hogy bekapcsoláskor beáll a tranyó munkapontja. Ezt a kimenti kondi átviszi. Megpróbálhatsz a műszerrel párhuzamosan tenni egy diódát. (Anód a műszer pozitív részén). Ez korlátozza a túláramot ekkor. De persze ismerni kellene a műszer belsőellenállását, hogy a hatása kiszámítható legyen.
Vagy, pld. megfordítod a diódát és a műszer polaritását. Ekkor kikapcsoláskor fog a műszer lökést kapni, ami nem biztos hogy olyan nagy lesz. A 100nF-os kondit cserélheted 22µF-ra, mert a 100nF csak a magas tartományban növeli az erősítést. Esetleg a kimenti kondit is növelni kell. Persze a 100nF növelése, csökkenti az erősítő bementi ellenállását, így lehet a potit feljebb kell állítanod. Mottó: "Egyszerű kapcsolásoknál, szinte minden mindennel összefügg.."
Már próbáltam 10-100uf között.Ugyan úgy viselkedik.Nem fogok vele mérgelődni,megépítem,amit terveztél. Köszönöm.
Szia Proli007.Szeretném megépíteni az általad tervezett kivezérlésjelzőt és lenne vele kapcsolatban néhány kérdésem.A D1-es diódát helyettesíthetem 1n4148-al?A poti milyen típusú legyen,hogy passzoljon a nyákrajzodba(lábelrendezés)és nem kapok 33kohmosat csak 20,vagy 50 kohmosat.Melyik lenne jó?A tranzisztor helyett használhatok BC548-at?Köszönöm a válaszodat.Szép estét.
Bővebben: Ezt építsd meg
Nálam ez a Proli kolléga úr által szerkesztett verzió működik. Botrányosan jól működik.
Szia.Hát most már nem tudom melyiket építsem meg. Amit Te is megépítettél jo lenne tudni,hogy milyen poti kell bele,mert nem szeretném alakítgatni a nyákot,meg nem is nagyon értek hozzá.
Hello! Természetesen lehet használni az 1N4148-at is. Érdekes, hogy a 33k trimmer kiment a divatból. De nyugodtan használhatsz bele 50kohm-osat, R9 és R10 helyett 3,3kohm-ot. Valamivel kisebb lesz a dinamikája, de a C1 és C2 kondit utólag érdemes beleépíteni a dinamikai kívánalmadnak megfelelő értékű kondiból. De ha 4,7µF-ot használsz, nagyot nem tévedhetsz.
Viszont ha tényleg dinamikusabb kijelzést szeretnél (ha a látvány a fontosabb, mint a jelszint leolvasása), akkor inkább ajánlom a DINAMIC2 áramkörömet.
Köszönöm a segítséget. Akkor megépítem a DINAMIC2-t.Esetleg,ha nem kapnák olyan tranzisztorokat amelyek fel vannak tüntetve a rajzon,akkor mivel helyettesíthetem?
Elvileg akármilyen NPN tranyó jó bele, csak egyformák legyenek a Q3-Q5 és Q4-Q6 tranyói. De ilyen tranyót szerintem csak akkor nem kapsz, ha a pékségben fogod keresni.
Oké,köszönöm szépen.Már rendelem az alkatrészeket.
Proli Dinamic2-ője állatul szépen dolgozik!
Olyan dinamikája van, hogy lobog a mutató És a benne lévő trimmer a hentesnél is kapható! Ha meg szép deprezt szeretnél, ha még van, akkor a kovács elektronikánál nézd meg a neten. Kovácsbácsinak yamaha, pioneer műszerei szoktak lenni igen kulturált áron. HQelektronál is van, HEstore-nél is, és a Lomexnél is van minden ami a dinamic2- höz kell.
Már nyomtatom a nyákot.Menézem a neten,de gondolom szlovákiába a szállíitás nem olcsó. Köszönök minden segítséget.
Sziasztok, megépítettem a dinamic vu2 kapcsolást és az lenne a kérdésem mit rontottam el mert a műszer helyén 1,1 volt van mind a két oldalon alapból.
Előre is köszi a segítséget. A hozzászólás módosítva: Nov 12, 2016
Bocsánat "ahogy lenni szokott"megírom a kérdésem és egyből meg van a hiba!
Proli szaktárs!
![]() Ravasz fogós kérdés: Mennyire bonyolult egy olyan elektronika, ami 3 led oldalanként. -15db től -3db ig sárga, -3db-től +3db-ig zöld, +3db felett piros leddel világít. a -3db szintet trimmerrel beállítani. Tehát, ha a zene sárga- és zöld között vált, akkor jó, ha már a piros világít, akkor túl van hajtva. Gyermekemnek gondolnám, mert így egyszerűen be tudja állítani a gaint a megfelelő értékre. ( nálam ezt a deprez műszeren lehet beállítani, a Te általad tervezettel )Ezt próbálnám gyermekesíteni... ... a na menj a fenébe a hülyeségeddel is jó válasz!!! -nem sértődöm meg... ![]() db=darab dB=Decibel. A hozzászólás módosítva: Nov 20, 2016
Hello! Tudod hogy kell három oroszlánt megfogni a sivatagban? Ötöt megfogsz és kettőt elengedsz..
Ha egy LM3915-el készítesz kivezérlésjelzőt, DOT módba teszed. A 3-4-5-6 kimeneteket összefogod és a sárgára kötöd, a 7-8-9-et a zöldre és a 10-eset a pirosra, kész is vagy. már csak az a feladatod, hogy a maximumot +6dB-re kalibráld. Mert minden kimenet 3dB-el érzékenyebb az előzőnél.
Szia!... Az oroszlánt tudtam!
Oroszlánfogásból jó vagyok ![]() Azt viszont nem tudtam, hogy az LM3915 kimeneteit összeköthetem. Ja... és még Te sem mondhatsz ilyet nekem... Tegyem DOT módba... Ez most vagy egy sértés?!?!? Vagy?!?!? ...mert lila gőzöm sincs mi a DOT mód! És-természetesen, köszönöm, hogy segítesz!
Adatlapot is illene megnézni. Egyébként a 9-es lábat nem kell bekötni.
A kimentek áramgenerátorosak. De annyi hiba lehet, hogy van olyan helyzet mikor két kimenet is aktív az átmeneti ponton. Ez némi fényerőváltozást jelenthet. De ha gond a két Led-nél egy tranyó+ellenállással lehet orvosolni.
Ne kösd össze a kimeneteket!
Csak a 3-4-5-6 kimenetekre sárga ledeket köss, a 7-8-9-re zöldeket stb...
De bizony ám... össze kell kötni, mert összesen 3 led lesz. És pont emiatt kell DOT módba kapcsolni!
Nekem az adatlap addig nem mond semmit, amíg el nem mondja valaki, mit és miért kell néznem. Így, hogy elmondtad, már látom a megoldást.
-persze, ha szájbarágósan mondtad volna el, sokkal hamarabb... De be kell látnom, az igazad!!! Így megint tanultam, már értem is, hogy mit miért csinálok, és hogyan... Szájbarágósan csak csináltam volna... (az meg ugye: -gombokhoz nem nyúlni; disznókat etetni! -kategória. )
Egy kérdésből nehéz megállapítani, hogy valakinek egy témát milyen szinten kell elmondani.
A kérdés egyébként az volt, hogy "Mennyire bonyolult egy olyan elektronika". Nos erre lehetett volna válaszolni úgy is , hogy "nem bonyolult", vagy "bonyolult". Mert minden csak nézőpont kérdése.. De alapvetően részemről nem az a feladat, hogy helyetted komplett megoldásokat keressek, hanem hogy megmutassam azt az utat, ahol a tudást megszerezheted a feladatod megoldásához. Vagy is aza jó, ha neked kell erőkifejtést tenni, mert az mutat előre. Egy kész megoldás aligha. Persze ebben nem kell egyetértenünk..
Egyet értünk... Magam is így gondolkodom!
Egy megvalósítást raktam fel, okulás gyanánt de nem ide, hiszen itt OFF. VU-3Leds
Üdvözlet
Kivezérlés jelzőt szeretnék VFD kijelzővel . Lm 3915 -el egy oldal elméletben megvan , de két oldal egy kijelzővel nem tudom hogy hogy lehetne megoldani .
Milyen kijelzőről van szó? Mi a kérdés tulajdonképpen? Hogy érted azt, hogy az egyik oldal elméletben megvan?
A kijelzőn nincs név dvd -ből van .
Az lm kimenete össze a vfd szegmenseivel , ellenálással a pozitívra , de a másik oldalt is így rákötném akkoris csak mindig egyet mutatna . Szegmenst kellene valahogy ketté osztani
Nem teljesen világos, mit is szeretnél.
A DVD lejátszókban általában olyan kijelző van, amit multiplex meghajtást kíván, talán erre érted a kettéosztást. Az LM 3915 maximális tápfeszültsége 35 V, ami vagy elég a VFD meghajtásához, vagy nem, de inkább az utóbbi. Sőt, az LM kimenete inkább nyelő, mint forrás és elsősorban LED-hez készült. A VFD kijelzőnek a fűtéséhez kell pár volt (kijelzője válogatja, hogy mennyi). A rácsra és a szegmensre is pozitív feszültséget kell kapcsolni, jellemzően 35 - 40 V-ot. A rácsok segítségével oldható meg a multiplex kijelzés, de ehhez inkább mikrokontroller kell, az LM 3915 kevés lesz ide, mindenféle szempontból. |
Bejelentkezés
Hirdetés |














