Fórum témák
» Több friss téma |
Engedd meg, hogy egy kis kiegészítést még hozzátegyek. Ebből az "A" osztályból is három féle van. A push-pull, vagy a folytótekercses single ended elméleti hatásfoka 50 %. Az áramgenerátoros (mint a fufuka canampja) max 25%. Az egy tranzisztor+ izzólámpa vagy ellenállás még ettől is alacsonyabb.
A munkapont-ot pont azért hívják annak, mert kivezérlés nélkül az erősítő mindig ott "tartózkodik". A képen ugyan rajta van a három munkaponti beállítás, de a vezérlés és annak hatása, csak az "A" üzemben van lerajzolva.
- "A" üzem, ha a munkapont (nyugalmi áram, állandóan folyik a tranyókon) a karakterisztika lineáris szakaszának közepére esik, és nem nagyobb a vezérlő jel, hogy az áramjel a nemlineáris szakaszra menjen. - "B" alapvetően, ha a lezárási pontba esik a munkapont. Itt a nyugalmi áram minimális vagy "nulla" lenne. De nem elfelejteni, hogy egy-egy tranyó, csak a félperiódus egyik felét erősíti. Tehát ha a kivezérlés nő, azzal az áram is női fog. De ennek torzítása lenne kis kivezérlésű jelek esetén. (Azért létezik ilyen végfok, pld. a QUAD-nál, ahol a dumper végfok ebben a beállításban működik és az "A" osztályú meghajtó szolgáltatja kis kivezérlésnél a hangszóró meghajtását és egyben meghajtja a "B" végfokozatot is. De ennek taglalása itt messzire vezetne.) - "AB" munkapontnál akkora minimális nyugalmi áramot adnak, hogy a két tranyó görbe összege lineáris metszést alkosson. Így is állítják be, mert kis vezérlőjel mellett, addig növelik a munkapont áramot, míg a torzítás a minimális nem lesz. (Azért mindig marad és keresztezési torzításnak csúfolják.) Félvezetős erősítők többségében ezt a munkaponti beállítást választják. - Létezett anno csöves technikánál "csúszómunkapontú" erősítő is, ahol kis jeleknél "A" (inkább "AB") osztályú volt a végfok és a vezérlőjel áramának növekedése tolta át "B" osztályba. Így teljesült kis jeleknél a torzításmentesség, nagy jelnél pedig növekedett hatásfok.
Nem győztél meg sajna de ez az én bajom.
Szerintem ez a magyarázat többet kiván mint egy fórumon üzengetni.A működèsük leirt része tiszta de a csúszómunkaponttal azért megint ujat tanultam. Az A osztály a beállitott nyugalmi áram körül vezérel, a nyugalmi áram lesz a nullátmenet. Ehhez képest a B osztálynál nullátmenetnél nulla áram lesz. De ezen kivül mindkettő csúcsárama nagysága a kivezérléstől lesz függő. Tegyük fel egy A és egy B osztályú erősitő kimeneti jelalakját vizsgáljuk egy szkóp ch1 és ch2 csatornáján. A két erősitő push-pull felépitésű ugyanakkora az erősitése és ugyanakkora jelet kapnak x idopillanatban. A kimeneten megjelenik ez a jelalak erősitve. A kettő közti különbség hogy az A oszt. erősotő jelalakja a beállitott nyugalmi áramròl indul és érkezik vissza. Emiatt a kérdésem ha csak ez a különbség mitől lesz itt átlagáram amott meg változó? Tehát én ugy látom mindkettő változik ugyanakkora értékű a csúcstól csúcsig hullám de az egyik végig a pozitiv periódusban marad és csak a nyugalmi körül ing a másik pedig a félhullámnál valóban átlépi a nulla kimenetet. Mindkettő ugyanakkorát és ugyanannyi idő alatt változik csak az A osztályúnak van egy egyenáramú összetevője, DC level. De ettől még az A osztályu is kivezérléstől függő a kimeneti amplitudó nagysága. Emiatt nem értem mi a különbség.
Akkor kicsit másképp.
Az erősítő eszközön kétféle áram folyik. A nyugalmi (munkaponti) áram, és a kivezérlés áramának eff értéke. A kettő együtt adja a tápegységből felvett áramot, állandó tápfeszültség esetén a teljesítményt. Ez jól belátható színuszos kivezérlés esetén. Nem színuszos (zenei, vagy beszédhang) esetén kicsit bonyolultabb a helyzet, de csak annyiban, hogy a kivezérlés eff értéke folyamatosan változik, és ennek is van csúcsértéke, ami nem azonos a színusz csúcsértékével (amplitúdójával).
Szia! Próbáljuk a tápáram szempontjából nézni, ideális körülményeket és némi egyszerűsítés feltételezve.
A B-osztályról gondolom könnyen belátható, hogy a tápból felvett áram megegyezik a hangszóróárammal, hiszen nincs nyugalmi áram. Az áramfelvétel tehát a kivezérlés mértékétől függ. Az AB osztály áramfelvétele a B osztályhoz képest a nyugalmi árammal egészül ki. Az A osztály kritériuma, hogy a kimenethez kapcsolódó félvezető(k) nem kerülhet(nek) lezárt állapotba. Ebből az következik, hogy a torzítás határán belül bármekkora kimenő áramot állítunk elő, egy periódus lejátszódása alatt a vezérelt félvezető árama amennyivel nőtt az egyik félperiódus során, pontosan ugyan annyival csökken a másikban. Tehát ha mutatkozik is ingadozás az áramfelvételben a hangfrekvenciának megfelelő periódus idő alatt, az a táp puffer számára konstans terhelést jelent, mely független a kivezérlés/hangszóróáram nagyságától.
Ez nem vita, hogy bármiről is meggyőzzelek, ezek tények..
![]() Te nem látod a fától az erdőt. Egy "B" osztályú erősítő jele egy váltakozó feszültség, az "A" osztályú pedig egy egyenáramra szuperponált jel. Vagy ahogy írod is egyenáramú összetevője van. De egy jel átlagértéke a görbe alatti terület. A rajz amit betettél, azért nem szemléletes, mert nem magát a kimenti jelet kellene igazából megjeleníteni, hanem a jel és az X tengely közötti területet besraffozni. Hiszen az lesz az átlagérték. Az egyenáramú terület a munkaponttal adott. A váltakozó áram átlagértéke pedig zérus. Vagy is az fog hozzáadódni az egyenáramú munkaponthoz. Így bármekkora is a váltóáram nagysága, nem változik az átlagérték.. Mellesleg a téma messze nem ide való, bármennyire is a tápról van szó. De ha építettél volna valaha is A osztályú végfokot és megfogtad volna a bordát, nem is kellene mit magyarázni róla.
Tévedsz, épitettem de ezek szerint szégyeljem magam.
Őszintén szólva igy is van. Idézet: „megfogtad volna a bordát, nem is kellene mit magyarázni róla.” Mondjuk ez nem volt kérdés. Sosem állitottam, hog a nyugalmi áram nem létezik. Azt elhiszem, hogy nem vita ezt irtam is (ti jobban tudjátok) Ezt irtad: Idézet: „"B" alapvetően, ha a lezárási pontba esik a munkapont. Itt a nyugalmi áram minimális vagy "nulla" lenne. De nem elfelejteni, hogy egy-egy tranyó, csak a félperiódus egyik felét erősíti. Tehát ha a kivezérlés nő, azzal az áram is női fog.” Szóval. 1.A osztályban a kivezérlés függvényében nem nől az áram? Átlagáram nem nől ha minden igaz. B osztálynál az átlagáram nől? 2. Ha egy B osztályút sraffoznánk igy be sárgára akkor mit kapnánk eredményül? Nullát. A osztályunál meg a nyugalmi áramot. A nyugalmitól független mindkettő ugyanúgy változik. Emiat furcsálom hogy: Idézet: . Hangsulyozom mindkét erősitő push-pull.„Természetesen "A" osztályú erősítő átlagárama állandó, hatásfoka kb. 50%. A "B" osztályú átlagárama a kivezérléssel változik, hatásfoka kb. 75%” Ne érts félre, biztos vagyok benne hogy ti ezt jobban értitek A hozzászólás módosítva: Jan 4, 2017
Lehet mégis kezdem kapizsgálni igaz ahogy proli007 mondtad ez nem teljesen ez a téma de talán másnak is segit. Szóval egy szimetrikus erősitő (push-pull) nem mind a két tápágát (+/-) hanem egyszerre csak az egyiket figyelve fejben könnyebben belátható számomra az eddigi magyarázatok. Mig B-nél csak félhullámom van a pozitiv tápon jelen igy okozva átlagáramváltozást a vezérlés függvényében, A-nál egy teljes periódus igy annak áramának átlaga nem változik
Köszönöm a türelmeteket!!!
Én azért nemigazán vagyok a Ti szinteteken... ( és ez most nem vicc, és nem froclizás) De nekem van egy canampom, ami áramgenerátoros. ( ezt említette Tóth Béla) A osztály, gyakorlatilag 40 foknál sosem melegebb a borda, pedig szoktam 300ohm-on állatmódon kihajtani. Az áramgenerátor nyugalmi árama 66mA. Gyakorlatilag alig fűt...
Ez az a helytálló megfigyelés lenne, hogy minél jobban kivezérlünk egy A osztályú erősítőt, annál kevesebbé melegszik, de tényleg abszolút OFF lenne reagálni ebben a témában.
Hello! Ennek így se füle - se farka. "A" üzemben állandóan folyik az áram. A teljesítmény, a tápfesz és a munkaáram szorzata. Ebből képződik a hő. Hogy ez hol fűtődik el, az a felépítéstől függ. Hogy a hatásfok kisebb, az a kivezérelhetőség csökkenésétől is függ, vagy is hogy a végfoknak mekkora feszültségveszteségei vannak. Hogy ez a teljesítmény mennyire emeli a borda hőmérsékletét, az a borda hőleadási képességeitől és a környezeti hőfoktól függ. A "gyakorlatilag alig fűt" pedig nem műszaki paraméter, maximum összehasonlítási alap.
Ha megnézel komoly "A" osztályú végfokokat (nem 300ohm-ra) akkor láthatod, hogy a hőleadás a munkapont stabilitása elég nagy problémákat szokott okozni. Van aki kis sem kapcsolja a végfokot, hogy ne kelljen megvárni a hőkiegyenlítésből adódó munkaponti vándorlásokat. Ami még hangminőségbeli problémákat is okoz. De ez egyébként nem az én asztalom, mindössze a munkapont tulajdonságával/viselkedésével kapcsolatos elvi alapok miatt szóltam bele. A varázslás már nem az én hatásköröm..
Ha átvinnéd a megfelelő helyre és ott bővebb választ adnál, annak örülnék... (tanulófokozaton vagyok) Tehát érdekelnek az összefüggések, ill. gyakorlatilag minden, ahol belefutok olyan történésbe, ami számomra nem értelmezett.
A megállapításom a kérdőjeles megállapítás volt... De Te és Reloop meg is válaszoltátok nagyjából az okokat...
...és szeretném megjegyezni: A "na figyelj rám, elmondom, csak, hogy tanulhass" kezdetű mondatokon sem sértődöm meg. A legnagyobb dolog történik ilyenkor velem... Megtiszteltek, hogy ingyen adjátok a legdrágább dolgot: a tudást...
Sziasztok!
Erősítő tápjába puffer kondenzátort egy nagy vagy több kisebb kondenzátort érdemes párhuzamosítani?
A hozzáértők több okból a több kisebbet kedvelik... ( persze azt is mindig megkérdezik, hogy milyen erősítő; és milyen táp! )
![]() -az ára olcsóbb -a töltési idő kevesebb - állítólag stabilabb ...én 2 nagyot szoktam... ( 10000uf és 33000 vagy 47000uf )
Elég komplettnek tűnik a dokumentáció! Szerintem menj azután...
Úgy emlékszem a Canampod tápja +/-9V. A 66mA-es árammal az majdnem 0,6W tranzisztoronként. A négy tranyó közel 2,4W teljesítményt alakít át hővé. Ha jól olvastam vissza, 6V körüli feszültség esik a stabilizátorokon. Mivel ugyanarról a tápról megy mind a két oldal, ezért 0,8W körül disszipálna a stab, ha nem lenne még más is rajta. A kiegészítő áramköröket is belekalkulálva (csak saccolni tudok így messziről), közel annyi hőt termel a két 9V-os stab együtt, mint maga a fülesvégfok. Ezért hogy ne legyen melegebb a stabok hűtője mint maga az erősítő, ugyanakkora bordára kellene tenni őket is. Sajnos nem segít az, hogy nagyobb áramú a stabilizátort választunk, mert hát 1W az akkor is 1W, ha történetesen nem félamperes, hanem 50 amperes félvezetőn alakul hővé.
Sziasztok!
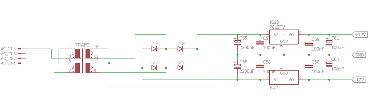
Adott egy hagyományos tápegység (analog szintetizátor tápja), hagyományos lineáris fesz.szabbal, rajzot mellékelem. Serceg, brummog. Pár órás nyomozás után derült ki, hogy a tápegység, azon belül is a trafó okozza a gubancot. Lomexnél kapható Makrai Elektonik 2x3VA, 2x12V trafóról van szó, NYÁK-ra forrasztható. Kipróbáltam egy toroiddal, ami itt volt kéznél, 1x24VAC, virtual GND, úgy semmi baja. Első megoldás lenne, hogy veszek egy másik NYÁK trafót, ugyan ekkorát, csak nem stimmelne a lábkiosztása, így szét kellene faragnom a PCB-t. Szerintetek segíthet, ha a mostani trafóról a földet lekötöm, így 1x24V virtuális földdel üzemelne? (csak a két szekundert kötöm össze, azokat GND-re nem) Így is szét kell faragnom a PCB-t, csak így nem annyira. Előre is köszönöm, üdv! szerk.: a táp nem "elromlott", hanem én építem, így a trafó cseréje egy másik ugyan ilyenre valószínűleg nem vezetne eredményre. A hozzászólás módosítva: Jan 7, 2017
Az ilyen kis nyák-trafóknál leggyakoribb a primer szakadozás, tehát cserélni kell, mert az átalakítás ezen a hibán nem segít.
Köszönöm, közben szerkesztettem a hozzászólásom, mert észrevettem, hogy félreérthető. A kapcsolást most szereltem össze, így a trafó vadonat új, ettől persze még lehet, hogy gyárilag rossz.
Beírhattad volna, mekkora a puffer fesz ( + és - ) terheléssel és anélkül.
Lehet, hogy nincs elég feszültség a 7812 előtt. Mérj egyet ott is, én ott 17V-ot szeretnék legalább látni, 7912 előtt pedig -17V-ot. Lehet még a stabilizátor előtti kondik rosszak, főleg, ha használtat építettél be. Az is lehet, hogy a 3VA a kevés, 24V-on az 125mA. Kevésnek tartom, 3VA-nál szerintem többet vesz fel a szintetizátor. A feszültségeket terhelve is mérd meg!
Növelem akkor a hűtőfelület nagyságát...
+/-17V biztosan nincs a feszültségszabályzók előtt, 2x12VAC trafóból egyenirányítás és pufferelés után nem is lehet ennyi, megmértem, egészen pontosan 14.8V ill. -14.6V terheléssel. Terhelés nélkül sajnos nem tudom megmérni, mert egy deszkán van a szintivel. Lehet, hogy kevés? 2x15VAC trafót be tudok szerezni ugyan ebből a típusból, ha segít, de az 1x24V toroid akkor miért lehetett elég?
A trafó teljesítménye elegendő, 2x3VA - 2x12V (2x250mA), az áramkör nem vesz fel csak kb. 120mA pozitív, 80-90mA a negatív ágról, így ezzel nem kellene, hogy gond legyen.
2x3VA már elég. Az a gond, hogy túl kevés a feszültség a stabilizátornak. Vagy beraksz 7809 és 7909-et, ha +-9V is elég a szintinek, vagy beraksz egy nagyobb feszültségű trafót. 15VAC már elég lesz. 12VAC-ből 12*gyök2-1.4V lesz, vagyis 15.6V, de ez is eléggé határon van a 12V-os stabilizátornak, a te trafód még ezt sem tudja. A kondik legyenek inkább 25V-osak. Mérted egyébként a 7812 utáni feszültséget? Olyan 11.6V-ra tippelem. Ennek már árulkodó jelnek kellett volna lennie!
A hozzászólás módosítva: Jan 8, 2017
Kísérletképpen tehetsz rá még 1-2ezer mikrós kondikat, lehet, hogy bejön...
+/-12-vel működik jól az összes modul, amit használok az áramkörben, így tápfeszt nem váltanék. Megmértem a feszültségeket is, érdekes módon -11.85V ill. +12.2V.
Sebi, a kondi már nekem is eszembe jutott, 2x2200µF van rajta, ideiglenesen beraktam még 2x4700-at, nem segített. Valamelyikőtöknek egészen biztos igaza lesz, vagy kevés a fesz.stab. IC előtt a feszültség, vagy alapból hibás a trafó, így valószínűleg az lesz, hogy veszek egy új 2x15VAC trafót és akkor mindkét lehetőséget lefedtem. |
Bejelentkezés
Hirdetés |





Szerintem ez a magyarázat többet kiván mint egy fórumon üzengetni.



A legnagyobb dolog történik ilyenkor velem... Megtiszteltek, hogy ingyen adjátok a legdrágább dolgot: a tudást... 





