Fórum témák

» Több friss téma
Fórum » MC34063-mal felépített DC-DC konverter
Lapozás: OK   13 / 17
(#) pucuka válasza latyakosa hozzászólására (») Júl 10, 2016 /
 
Az 50 - 100 Al értékű ferritmagok légrésesek. Így az EE20 is az. Az 1000 - 2000 értékűek légrés nélküliek. A légréses magok nehezebben vihetők telítésbe.
(#) latyakosa válasza pucuka hozzászólására (») Júl 10, 2016 /
 
800Al-t írt Ktamas66 az EE magra
A hozzászólás módosítva: Júl 10, 2016
(#) latyakosa válasza latyakosa hozzászólására (») Júl 10, 2016 /
 
flyback 34063-l hajtva

output.png
    
(#) ktamas66 válasza latyakosa hozzászólására (») Júl 10, 2016 /
 
Ez nem igazi flyback, a primer egy buck konverter. Van többféle E magom lehetne légréses is, de az növeli a menetszámot is, és akkor a 15V-os részhez sok menetet kellene tekerni. Azt hiszem egyenlőre maradok a toroidnál, mivel egyszerűbb vele variálni, ha kell, mint kiforrasztgatni a trafót.
(#) latyakosa válasza ktamas66 hozzászólására (») Júl 10, 2016 /
 
Úgy vélem a - de majd a próba megmutatja - a szekundereket nem lehet majd terhelni ha nem lesz a buck kimenete (L1 tekercs ) is terhelve.
(#) ktamas66 válasza ktamas66 hozzászólására (») Júl 21, 2016 /
 
Sajnos ezek a nagy Al értékű ferrit gyűrűk nem jöttek be (pedig többet is tekertem). Valami miatt megjelent az időzítő kondin egy "hatalmas" impulzus kb. 5ms-onként, ami csúnya zavarjelet eredményezett a kimeneten. Ez az ellenállás leforrasztásával, és a trafó variálásával sem szűnt meg. A megoldás a megszokott sárga/fehér mag hozta, aminek kb. 80-as Al értéke van.
(#) vagnerjazon hozzászólása Jan 17, 2017 /
 
Sziasztok!
Nem vettem észre, hogy van ennek az IC-nek külön témája is, ezért a sima dc-dc konverteres témában kérdeztem, de hátha itt van olyan, aki tudja a választ a kérdésemre.
(#) Ge Lee válasza vagnerjazon hozzászólására (») Jan 18, 2017 /
 
Nem mélyedtem bele a kérdésedbe és annyira az IC lelkivilágába sem, de ha olyan boost kapcsolás kell vele ami működik rendesen akkor mutatok egy olyat. A tekercs nagyobb értékű benne ha jól emlékszem.
(#) vagnerjazon válasza Ge Lee hozzászólására (») Jan 18, 2017 /
 
Köszönöm a választ!
Ha ezt szimulálom R4=33k a visszacsatolásban; L1=100uH; Ube=15V esetén, akkor ilyen a jelalak.

50us környékén bejelöltem, hogy mikor 1,25V a visszacsatolás. Ct korábban, majdnem pont 50us-nál kezdett töltődni. Tehát itt a komparátor 1-et ad, és az oszcillátor is (mert Ct töltődik), ezek ÉS kapcsolata szintén 1, tehát szerintem be kellene kapcsolni az SR flip-flopnak és a tranzisztoroknak, de ez nem itt történik meg, hanem csak a következő ciklusban.

Bosszantó, mert fogalmam sincs, hogy mégiscsak a modell rossz, vagy félreértek valamit.
Ha esetleg építettél már ilyet, és megoldható, rá tudnál nézni szkóppal a valóságos áramkör kimenetére és a Ct feszültségére? (Nyilván egyszerre lenne optimális, de külön-külön is jó.)

sim.PNG
    
(#) Ge Lee válasza vagnerjazon hozzászólására (») Jan 18, 2017 /
 
Ha van kéznél IC-d semeddig sem tart összedobni az áramkört. Az a baj hogy nekem amik vannak azok be vannak építve és nem akarom kibontani, illetve volt egy próbanyákon deszkamodellben de azt néhány hete szedtem szét, az IC-t se találom.
(#) vagnerjazon válasza Ge Lee hozzászólására (») Jan 18, 2017 /
 
Értem, azért köszönöm. Sajnos még nincs IC-m, és mivel rendelni kell majd, ezért egy darabig nem is lesz. Amikor rátaláltam a szimulálható modellre, megörültem, de csak elbizonytalanított.

Ha valaki más meg tudná mérni, amit kértem, annak örülnék, ha nem, akkor félreteszem a dolgot egyelőre.
(#) Sly hozzászólása Márc 31, 2017 /
 
Üdv mindenkinek!Keresgéltem a neten és nemtaláltam az én problémámra megfelelö kapcsolást,ezért fordulnék hozzátok..A következö kellene:12 volt-ból kellene elöállitani 3.3voltot max 2A terhelhetöséggel.Amiket találtam rajzokat azokon csak maga a 34063-as van de ö max 1.5 ampert tud,nekem meg ez nem elég.Tudnátok olyan kapcsolást ami tud 2A-t?
Mindenképpen szeretném ezzel az ic-vel megoldani a kapcsolást.
(#) nedudgi válasza Sly hozzászólására (») Márc 31, 2017 /
 
Csak akkor tudod megoldani, ha külső kapcsolóelemet használsz.
(#) Sly hozzászólása Márc 31, 2017 /
 
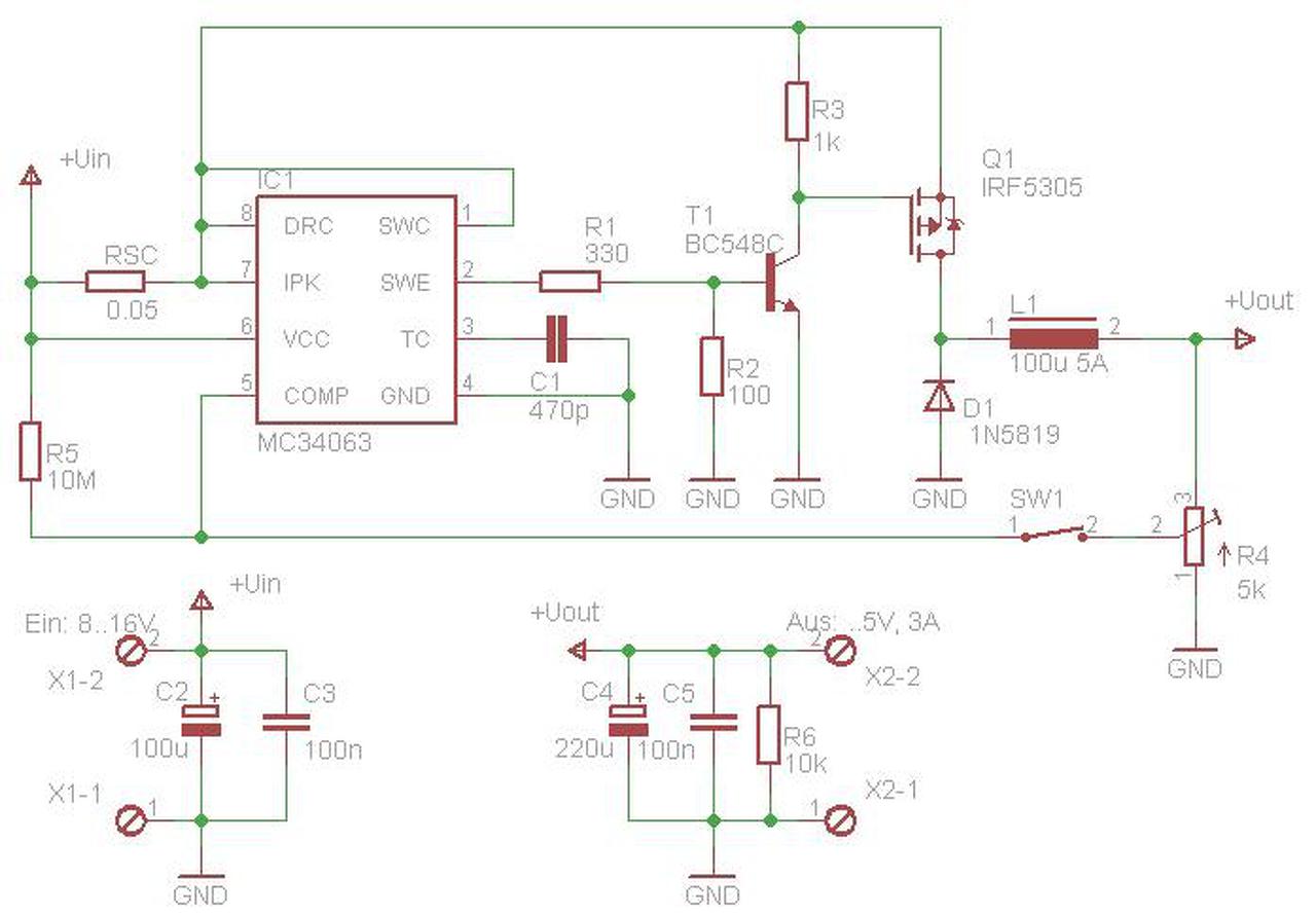
Esetleg a mellékelt kapcsolás jó lenne?Persze a kimenetet 3.3-voltra állitva..
(#) zamatőr válasza Sly hozzászólására (») Ápr 1, 2017 /
 
Egy másik kapcsolás.
(#) Pafi válasza Sly hozzászólására (») Ápr 1, 2017 /
 
Ez tökéletesen alkalmatlan. Köze nincs a kapcsoló üzemhez.

Amúgy nem értem hogy milyen ésszerű okod lehet rá hogy ehhez az IC-hez ragaszkodj, hacsak ez nem egy házi feladat.
(#) Pafi válasza Sly hozzászólására (») Ápr 1, 2017 /
 
Már eleve az adatlapon is van 2 különböző nagy áramú kapcsolás buck-ra. Elképzelni nem tudom hogy hogyan tudtad nem megtalálni ha kerested.
(#) teszti válasza Pafi hozzászólására (») Ápr 1, 2017 /
 
Ennyire használhatatlan ez az IC? Mindenhol csak rosszakat írnak róla.

Én 19V-ból szeretnék 24V-ot csinálni kb. 400-500mA kimeneti árammal. Kalkulátor szerint ez működhet, de lehet hogy a valóságban nem fog?
(#) Ge Lee válasza teszti hozzászólására (») Ápr 1, 2017 /
 
Nem az IC használhatatlan hanem a kapcsolás. Nekem ebben az elrendezésben (nyilván más értékekkel) működik rendesen, akár 80-90V-ot is lehet csinálni vele alkatrészektől függően. De az AVR-es alkatrészteszteremnek is ez csinál stabil 5V-ot egy lion cella feszültségéből.
(#) cua válasza Ge Lee hozzászólására (») Ápr 2, 2017 /
 
En hasznaltam 300V-ra is. Termeszetesen a teljesitmeny adott, nagy aramot nem lehet vele biztositani.
Tesztkapcsolasban felmentem egesz 500V-ig, ott is csak a kondik miatt alltam le
(#) Sly hozzászólása Ápr 2, 2017 /
 
Üdv.Köszi a válaszokat.Lényegében csak azért ragaszkodom ehhez az ic-hez mert olcsó.De ezekszerint nem tul megbizhato?Hamár "teszti" szerint ennyire sok rosszat irnak rolla?
A mellékelt 2 kapcsolásra gondolt "pafi"?Mi a különbség közöttük?Melyik kaapcsoláson induljak el?Melyiknek mi az elönye és hátránya?

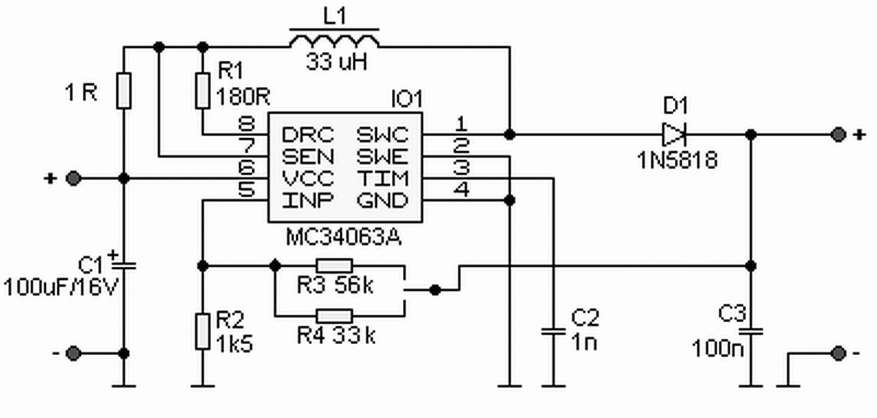
34063.jpg
    
(#) granpa válasza Sly hozzászólására (») Ápr 2, 2017 /
 
Semmi rosszat nem "írnak róla", olvasd el Ge Lee h.sz.-át.
(#) sooty válasza Sly hozzászólására (») Ápr 2, 2017 /
 
Itt van róla néhány adat:4A stepdown
(#) Sly hozzászólása Ápr 6, 2017 /
 
Üdv.Köszi a válaszokat Pafy és sooty egyenlöre találtam másik megoldást amivel van egy kis bajom,de hátha tudnak itt a forumon segiteni.A másik dc konverteres topicban tettem fel kérdésemet.Ha az nemválik be akkor visszatérek a 34063-ra.
(#) teszti hozzászólása Ápr 19, 2017 /
 
Sziasztok!

MP34063 szeretném stepup módban használni: Bővebben: Link
Bemenő 19v, kimenő 24v, áram 400mA. Stepup módban van értelme az árammérő sönt bekötésének? Az 1.5A swich current azt jelenti itt, hogy max ennyit bír el, felette tönkremegy vagy korlátozza 1.5A-ra és nem engedi feljebb menni?
(#) pucuka válasza teszti hozzászólására (») Ápr 19, 2017 /
 
Én nem látok árammérő söntöt, és az adatlap szerint van belső védelem.
Érdemes még elolvasni az adatlapon feltüntetett AN tervezési segédletet is.
És még:
Bővebben: Link
A hozzászólás módosítva: Ápr 19, 2017
(#) latyakosa válasza pucuka hozzászólására (») Ápr 19, 2017 /
 
Rsc a felirata.
(#) latyakosa válasza teszti hozzászólására (») Ápr 19, 2017 /
 
Az Rsc helyes méretezésével meg tudod védeni a belső kapcsoló elemet a meghibásodástól.
(#) zombee hozzászólása Márc 15, 2019 /
 
Sziasztok!

MC34063 IC-t szeretnék magasabb (48V) alapfeszültségről járatni, tranzisztoros meghajtással és az áramkorlátozó képességének megtartásával. Van-e ennek az IC-nek olyan változata ami ezt tudja, vagy valamilyen kapcsolási trükkel kell kivédeni? Olyan kapcsolást kapásból tudnék amivel lemondok az áramkorlátról.
(#) pucuka válasza zombee hozzászólására (») Márc 15, 2019 /
 
Ha megnézed az MC34063 adatlapját (katt az aláhúzott típusszámra), azon van elvi kapcsolás nagyobb kimenő teljesítmény, nagyobb bemeneti feszültség esetére (Typical application circuit Figure 25. Higher output power, higher input voltage). A lényeg, hogy maga az IC tápja egy zéneres stabilizátoros feszültségről jár, és csak vezérel egy külső kapcsoló eszközt, ami viszont megkapja a teljes tápot.
A hozzászólás módosítva: Márc 15, 2019
Következő: »»   13 / 17
Bejelentkezés

Belépés

Hirdetés
XDT.hu
Az oldalon sütiket használunk a helyes működéshez. Bővebb információt az adatvédelmi szabályzatban olvashatsz. Megértettem