Fórum témák
» Több friss téma |
Az 50 - 100 Al értékű ferritmagok légrésesek. Így az EE20 is az. Az 1000 - 2000 értékűek légrés nélküliek. A légréses magok nehezebben vihetők telítésbe.
800Al-t írt Ktamas66 az EE magra
A hozzászólás módosítva: Júl 10, 2016
Ez nem igazi flyback, a primer egy buck konverter. Van többféle E magom lehetne légréses is, de az növeli a menetszámot is, és akkor a 15V-os részhez sok menetet kellene tekerni. Azt hiszem egyenlőre maradok a toroidnál, mivel egyszerűbb vele variálni, ha kell, mint kiforrasztgatni a trafót.
Úgy vélem a - de majd a próba megmutatja - a szekundereket nem lehet majd terhelni ha nem lesz a buck kimenete (L1 tekercs ) is terhelve.
Sajnos ezek a nagy Al értékű ferrit gyűrűk nem jöttek be (pedig többet is tekertem). Valami miatt megjelent az időzítő kondin egy "hatalmas" impulzus kb. 5ms-onként, ami csúnya zavarjelet eredményezett a kimeneten. Ez az ellenállás leforrasztásával, és a trafó variálásával sem szűnt meg. A megoldás a megszokott sárga/fehér mag hozta, aminek kb. 80-as Al értéke van.
Sziasztok!
Nem vettem észre, hogy van ennek az IC-nek külön témája is, ezért a sima dc-dc konverteres témában kérdeztem, de hátha itt van olyan, aki tudja a választ a kérdésemre.
Nem mélyedtem bele a kérdésedbe és annyira az IC lelkivilágába sem, de ha olyan boost kapcsolás kell vele ami működik rendesen akkor mutatok egy olyat. A tekercs nagyobb értékű benne ha jól emlékszem.
Köszönöm a választ!
Ha ezt szimulálom R4=33k a visszacsatolásban; L1=100uH; Ube=15V esetén, akkor ilyen a jelalak. 50us környékén bejelöltem, hogy mikor 1,25V a visszacsatolás. Ct korábban, majdnem pont 50us-nál kezdett töltődni. Tehát itt a komparátor 1-et ad, és az oszcillátor is (mert Ct töltődik), ezek ÉS kapcsolata szintén 1, tehát szerintem be kellene kapcsolni az SR flip-flopnak és a tranzisztoroknak, de ez nem itt történik meg, hanem csak a következő ciklusban. Bosszantó, mert fogalmam sincs, hogy mégiscsak a modell rossz, vagy félreértek valamit. Ha esetleg építettél már ilyet, és megoldható, rá tudnál nézni szkóppal a valóságos áramkör kimenetére és a Ct feszültségére? (Nyilván egyszerre lenne optimális, de külön-külön is jó.)
Ha van kéznél IC-d semeddig sem tart összedobni az áramkört. Az a baj hogy nekem amik vannak azok be vannak építve és nem akarom kibontani, illetve volt egy próbanyákon deszkamodellben de azt néhány hete szedtem szét, az IC-t se találom.
Értem, azért köszönöm. Sajnos még nincs IC-m, és mivel rendelni kell majd, ezért egy darabig nem is lesz. Amikor rátaláltam a szimulálható modellre, megörültem, de csak elbizonytalanított.
Ha valaki más meg tudná mérni, amit kértem, annak örülnék, ha nem, akkor félreteszem a dolgot egyelőre.
Üdv mindenkinek!Keresgéltem a neten és nemtaláltam az én problémámra megfelelö kapcsolást,ezért fordulnék hozzátok..A következö kellene:12 volt-ból kellene elöállitani 3.3voltot max 2A terhelhetöséggel.Amiket találtam rajzokat azokon csak maga a 34063-as van de ö max 1.5 ampert tud,nekem meg ez nem elég.Tudnátok olyan kapcsolást ami tud 2A-t?
Mindenképpen szeretném ezzel az ic-vel megoldani a kapcsolást.
Csak akkor tudod megoldani, ha külső kapcsolóelemet használsz.
Esetleg a mellékelt kapcsolás jó lenne?Persze a kimenetet 3.3-voltra állitva..
Ez tökéletesen alkalmatlan. Köze nincs a kapcsoló üzemhez.
Amúgy nem értem hogy milyen ésszerű okod lehet rá hogy ehhez az IC-hez ragaszkodj, hacsak ez nem egy házi feladat.
Már eleve az adatlapon is van 2 különböző nagy áramú kapcsolás buck-ra. Elképzelni nem tudom hogy hogyan tudtad nem megtalálni ha kerested.
Ennyire használhatatlan ez az IC? Mindenhol csak rosszakat írnak róla.
Én 19V-ból szeretnék 24V-ot csinálni kb. 400-500mA kimeneti árammal. Kalkulátor szerint ez működhet, de lehet hogy a valóságban nem fog?
Nem az IC használhatatlan hanem a kapcsolás. Nekem ebben az elrendezésben (nyilván más értékekkel) működik rendesen, akár 80-90V-ot is lehet csinálni vele alkatrészektől függően. De az AVR-es alkatrészteszteremnek is ez csinál stabil 5V-ot egy lion cella feszültségéből.
En hasznaltam 300V-ra is. Termeszetesen a teljesitmeny adott, nagy aramot nem lehet vele biztositani.
Tesztkapcsolasban felmentem egesz 500V-ig, ott is csak a kondik miatt alltam le
Üdv.Köszi a válaszokat.Lényegében csak azért ragaszkodom ehhez az ic-hez mert olcsó.De ezekszerint nem tul megbizhato?Hamár "teszti" szerint ennyire sok rosszat irnak rolla?
A mellékelt 2 kapcsolásra gondolt "pafi"?Mi a különbség közöttük?Melyik kaapcsoláson induljak el?Melyiknek mi az elönye és hátránya?
Semmi rosszat nem "írnak róla", olvasd el Ge Lee h.sz.-át.
Itt van róla néhány adat:4A stepdown
Üdv.Köszi a válaszokat Pafy és sooty egyenlöre találtam másik megoldást amivel van egy kis bajom,de hátha tudnak itt a forumon segiteni.A másik dc konverteres topicban tettem fel kérdésemet.Ha az nemválik be akkor visszatérek a 34063-ra.
Sziasztok!
MP34063 szeretném stepup módban használni: Bővebben: Link Bemenő 19v, kimenő 24v, áram 400mA. Stepup módban van értelme az árammérő sönt bekötésének? Az 1.5A swich current azt jelenti itt, hogy max ennyit bír el, felette tönkremegy vagy korlátozza 1.5A-ra és nem engedi feljebb menni?
Én nem látok árammérő söntöt, és az adatlap szerint van belső védelem.
Érdemes még elolvasni az adatlapon feltüntetett AN tervezési segédletet is. És még: Bővebben: Link A hozzászólás módosítva: Ápr 19, 2017
Az Rsc helyes méretezésével meg tudod védeni a belső kapcsoló elemet a meghibásodástól.
Sziasztok!
MC34063 IC-t szeretnék magasabb (48V) alapfeszültségről járatni, tranzisztoros meghajtással és az áramkorlátozó képességének megtartásával. Van-e ennek az IC-nek olyan változata ami ezt tudja, vagy valamilyen kapcsolási trükkel kell kivédeni? Olyan kapcsolást kapásból tudnék amivel lemondok az áramkorlátról.
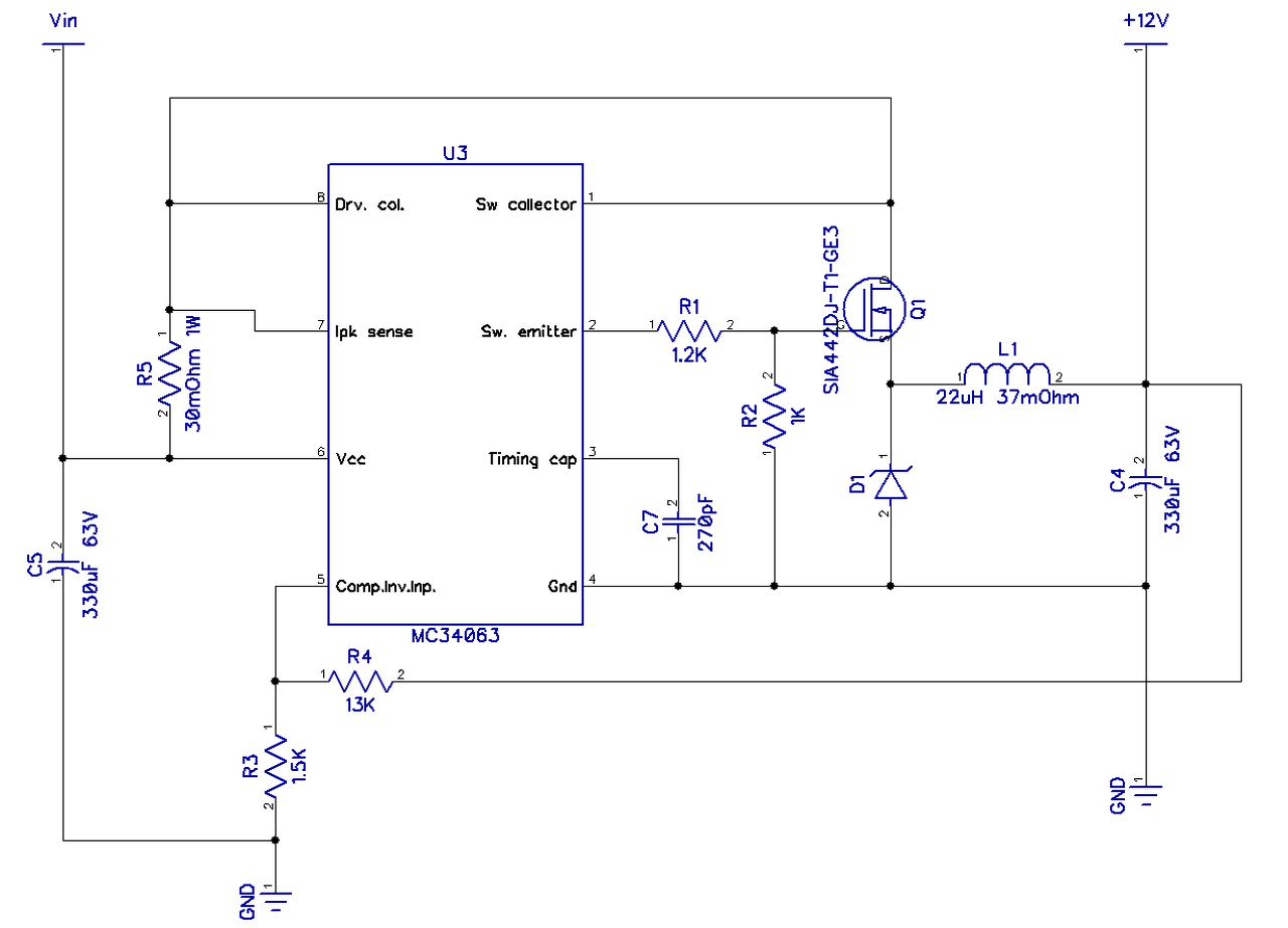
Ha megnézed az MC34063 adatlapját (katt az aláhúzott típusszámra), azon van elvi kapcsolás nagyobb kimenő teljesítmény, nagyobb bemeneti feszültség esetére (Typical application circuit Figure 25. Higher output power, higher input voltage). A lényeg, hogy maga az IC tápja egy zéneres stabilizátoros feszültségről jár, és csak vezérel egy külső kapcsoló eszközt, ami viszont megkapja a teljes tápot.
A hozzászólás módosítva: Márc 15, 2019
|
Bejelentkezés
Hirdetés |

















