Fórum témák
» Több friss téma |
Sajnos nem tudok ismert és általánosan elfogadott szabályozásról, de a 7 mm az egészen másra vonatkozik. Ezt akkor szokás emlegetni -ismét mondom, nem tudni mi alapján-, amikor hálózati feszültséget és az érinthető kisfeszültségű részeket kell elszeparálni egymástól.
De itt nincs ilyen, ez az egész egység hálózati feszültségen van, és egyetlen része sem lehet érinthető. Amire Te gondolsz, az inkább az átütési feszültség témakörébe tartozik, ahol már többféle irodalom is elérhető, és sokat számít a felületen lévő bevonat, annak milyensége, vagy esetleg hiánya. Itt az 1mm/100V betartása ajánlott, ha a panel nincs védőlakkozással ellátva. Ha van lakkozás, akkor ennek akár a fele is elég lehet.
Mellette, gyári kiviteleknél, láthatunk a panelrajzolaton szikraközöket néha többet is...
A régi MSZ8870-66 (Kúszóáramutak és légközök mérete 1200V névleges feszültségig) adott ajánlásokat különféle kúszóáramszilárdságú anyagokra különféle feszültségekre. Mondjuk 250V váltóig ott sem 7mm szerepel.
Viszont gyári megoldásoknál találhatunk az ellenkezőjére is példát. Sok ilyen táppal találkoztam már, ahogy "kiherélték" a sorkapcsot és csak minden másodikat használják.
Két dologról van szó, éppen erre hívtam fel a hozzászóló figyelmét. Az átütési távolság, és érintésvédelmileg biztonságosnak gondolt az két külön dolog. Előző kicsi, főleg lakkozva, utóbbi meg jó nagy.
Ennek a kapcsolásnak készítettem egy más méretű megvalósulását is. Itt látható, mert ide tartozik.
Sziasztok!
A skori féle triakos lágyindítónál van értelme zéner diódát is beépíteni a relékkel párhuzamosan?
Nincs előttem a kapcsolás, de szerintem a relé tekercsének az ellenállása is meghatározza, hogy rajta mekkora a feszültség. Ha a relé tekercse megszakad, a zéner gondoskodik róla, hogy túl nagy feszültség ekkor se jelenhessen meg ott. Ha van vele párhuzamosan puffer kondenzátor, akkor azt is védi, mert az nem visel el akármekkora feszültséget.
A hozzászólás módosítva: Nov 7, 2016
Oké, kösz, még egy kérdés a zénernek gondolom kell munkaellenállás is?
Nem látom a zénert azon a kapcsoláson amit találtam, belinkelnéd amit te kinéztél? Egyébként a relé úgy kap ezeknél pont akkora feszültséget, amekkora kell neki, hogy egy feszültség osztó lánc tagja, ahol a tagok a felhasználni kívánt relé tekercsének az ellenállásához vannak igazítva. Ezek a tagok a zéner áramkorlátozását is elvégzik, ha úgy adódik, hogy neki kell állnia a sarat.
A hozzászólás módosítva: Nov 7, 2016
A zener lehet, hogy nem örülne neki amikor a triak rásüti a kondenzátort. Esetleg sorba köthetsz vele egy ellenállást is, és akkor nem okoz gondot.
A másik lehetőség, aminek talán több értelme lenne, ha az időzítő kondi feszültségét korlátoznád zenerrel, a diac nyitófeszültségénél kicsit nagyobb értékre (azaz 36...40V-ra), hogy megvédje a kondit a túlfesztültségtől, ha netán megszakad a relé tekercse, vagy ha nem gyujt a tirisztor/triac. A hozzászólás módosítva: Nov 7, 2016
Értem akkor áthelyezem a zénereket (egy 24V- és egy 15V-os) a kondival párhuzamosan, ahogy írtad ha mégis valami galiba van jobb, ha mégis van ami korlátozza a feszültséget. Egyébként a munkaellenállást mire kell méretezni? 325V-ra pl egy relé tekercs szakadás esetén?
Sziasztok
Van egy 1fázisról 3 fázisra alakító frekvenciaváltós áramkör (nem lényeg) a primer oldalon van egy elég komoly lágyindító NTC ami megadta magát. MS32 2R025 Rákeresve kapható is, namost az árától viszont seggreültem. Bővebben: Link Szerintetek ki lehet -e váltani ezt az ntc-t valami másra (klixon ?) Mert oké ha még vennék 1 db 7000 FT eleve atom húzós, főleg ha nekiáll és kilövöldözi azt is ![]() Köszi a tippet Üdv
Itt egy kicsit olcsóbb: Bővebben: Link. Esetleg ebből kettőt sorbakötve, még jobban is fogják bírni, lévén ez 30 A-t bír. 36 A-es változat: Bővebben: Link.
A hozzászólás módosítva: Nov 25, 2016
Köszönöm, ez hasznos volt
Üdv
Üdv mindenkinek!
Szeretnék épiteni egy ilyen lágyinditót,csak 4,7vagy100ohm-os ellenállásaim vannak itthon megfelelőek lennének azok vagy vegyek, 320VA-es toroidhoz kellene ,mert a 3,15A -es biztositékot veri ,még üresen is. segitséget köszönöm előre is! Sanyi!
Szia!
Akkor hol marad a velejáró izgalom meg a tuning ......amúgy van hozzá mindenem csak ellenállás eltérés van . Van gyári is csak az más lapra(nyák)van szerelve és amit csinálok abban csak egyforma kellene...nem?De azárt köszi!
Van belőle kit is építhető..Amúgy skori oldalán vannak nyákrajzok lágyindítóhoz.
Parancsolj
Miben változik a lágyindítóm ha a 230v al soros 2X18R t 2X10 ohmra cserélem,ugyanúgy 10w osak az ellenállások.Csak azért kérdezem mert sikerült rövidrezárnom a toroid kimenetét és megsínylették az ellenállások a fiókban ezeket találtam.Próbára ugyanúgy elindul 1mp a késleltetés,csak toroid trafót még nem kötöttem rá.
A hozzászólás módosítva: Feb 20, 2017
Kevésbé fogja korlátozni a trafó induló áramát, mint a 2x18 Ohm. A trafótól is függ az áram nagysága. Kisebb teljesítményűnél ez is elég lehet, nagyobbnál nem biztos. Ebben a cikkben 40 Ohmot javasoltak 2000W-ig. Bővebben: Link Talán a neten is van egy két kapcsolás, vagy táblázat a trafó teljesítmény / előtét ellenállás meghatározásra.
A hozzászólás módosítva: Feb 20, 2017
Köszönöm az infót,igazából ebben gyárilag egy 10 ohm 10w van csak sorban mint lágyindítás de a trafó az méretes és saccra 1.5kw...Vagy afeletti..Most is induláskor (Még az erősítőmodulok nincsenek is mögötte de meghúzza rendesen a hálózatot van hogy belül szikrázik a soros ellenállás...
Szia! Az indulóáramban teljesen elhanyagolható rész a végfokok nyugalmi árama. A szikrázó ellenállást cseréld ki! Rod Elliott oldalán szabatos leírást találsz a lágyindító méretezéséről.
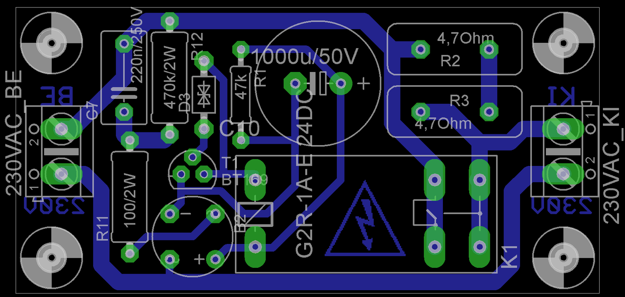
Sziasztok! Egy észrevételem lenne ebben a hozzászólásban lévő pdf fájlban az alkatészt mutató rajzon a tirisztor fordítva van a lapos része a kondi felé néz.
Sok darab működik így ahogy látod.
Esetleg nem kerülte el a figyelmed hogy a vasalás miatt tükrözve van?
De látom hogy tükrözve van, de a tükrözéstől nem fordul meg a tirisztor és ha a rajzot nézem akkor nem így kell beültetni. Most teszteltem először ahogy jelenleg van a az alkatrész rajzon és meg sem nyikkant majd meg néztem a rajzot és feltűnt, hogy rajz szerint a kondi felé kell nézzen a tirisztor lapos része. Megfordítottam és szépen teszi a dolgát.
Megpróbálom néhány dokumentummal is igazolni miért működik jól a terv szerint is az a pár száz darab ami készült.
Mellékeltem a rajzi típus, és a felhasznált helyettesítő lábkiosztását az adatlapjukról. Ezen kívül, Attila86- is készített ilyet, és az Ő saját tervét is mellékeltem, amin szintén az eredeti logikának megfelelően kötötte be a tirisztort. Ezen kívül most frissen fotóztam két erősítőt, amik közül az egyikben pontosan a rajz szerinti terv van, a másikban kicsit más, de a bekötés ott is hasonló és jól látszik. Mindkettő működik. Ha elfogadod a felsorakoztatott érveket, akkor az állításod még mindig vitatható. De ha mégis fordítva működik jól, akkor a Te alkatrészednek fordított a lábkiosztása.
Igen nekem a tükörképe van. Mellékeltem az enyémről a képet. Nekem a BT169 el van szerelve de a lábkiosztás több oldalon is fordítva mutatja 1 anód 3 katód.
A te adatlapodon is az enyémmel megegyező a lábkiosztás, de most már értem mi okozta nálad a zavart. Te az egész panelt tükrözted -nem kellett volna-.
A filmen minden nézet eleve vasaláshoz van beállítva, ami tükrözést jelent. A hozzászólás módosítva: Ápr 15, 2017
Rosszul tettem a fóliát levilágítással csináltam. De az adatlap 1-es lábnak neked cathode-t ír nálam 1-es láb anode-t ír.
Szólj ha sok vagyok |
Bejelentkezés
Hirdetés |













Szólj ha sok vagyok





