Fórum témák

» Több friss téma
Fórum » Elektronikában kezdők kérdései
- Ez a felület kizárólag, az elektronikában kezdők kérdéseinek van fenntartva és nem elfelejtve, hogy hobbielektronika a fórumunk!
- Ami tehát azt jelenti, hogy a nagymama bevásárlását nem itt beszéljük meg, ill. ez nem üzenőfal!
- Kerülendő az olyan kérdés, amit egy másik meglévő (több mint 17000 van), témában kellene kitárgyalni!
- És végül büntetés terhe mellett kerülendő az MSN és egyéb szleng, a magyar helyesírás mellőzése, beleértve a mondateleji nagybetűket is!
Lapozás: OK   3026 / 4061
(#) Lamprologus válasza bozsika003 hozzászólására (») Júl 4, 2017 / 1
 
Vettem, használom, nincs gondom vele. Összerakásnál egy helyen kellett kicsit megreszelni, de egyébként tökéletesen passzol minden!
A hozzászólás módosítva: Júl 4, 2017
(#) bozsika003 hozzászólása Júl 4, 2017 /
 
Helló így jó lesz egy egyenirányító kapcsolás ?
https://kephost.com/image/0eKJ
A hozzászólás módosítva: Júl 4, 2017
(#) attika hozzászólása Júl 4, 2017 /
 
Sziasztok

Egy ilyen led driver-re ráköthetek párhuzamosan 2db ilyen ledet?
A leírásában ezt találta.
Idézet:
„Application:Fit for 1x10w led 3 in series and 3 in parallel
Function:Open circuit,Short circuit and Over”
A hozzászólás módosítva: Júl 4, 2017
(#) Johnycorp válasza bozsika003 hozzászólására (») Júl 4, 2017 /
 
Helló.

A kép nem mutat lényegi információt a bekötésről.
Jobb lenne egy másik kép, vagy egy skicc, esetleg leírás, hogy miként is szeretnéd a bekötést.
(#) Johnycorp válasza attika hozzászólására (») Júl 4, 2017 /
 
Szia.

Nem igazán fogja tudni kihajtani a két LED-et.
Egyszerűbb lenne a külön-külön driver.
Nem nagy ára van.
(#) attika válasza Johnycorp hozzászólására (») Júl 4, 2017 /
 
Köszönöm a válaszod.
A driver nem bírná hosszú távon, vagy a led fényerő csökkenne?
Mert ha csak a fényerő csökken az pont jó is lenne mert az lenne a cél.
(#) RoliNyh válasza attika hozzászólására (») Júl 4, 2017 /
 
Ezt már annyiszor leirtuk itt, LED -eket NEM kötünk párhuzamosan!
Mindegyik LED külön áramkorlátozó eszközt igényel, legyen az egy sima ellenállás,
vagy LED meghajtó DC konverter...
A hozzászólás módosítva: Júl 4, 2017
(#) Johnycorp válasza attika hozzászólására (») Júl 4, 2017 / 1
 
A drivertől függ, hogy miként viselkedne.
Jó eséllyel letiltana.
Bár, mivel áramgenerátoros módban üzemelnek az ilyen driver-ek, ezért az is előfordulhat, hogy ő a 800mA-t kiadja magából, nem többet. A LED-ek, meg talán fél fénnyel világítanak. Párhuzamosan eloszlik az áram közöttük.
Próbálni kell.
(#) attika válasza RoliNyh hozzászólására (») Júl 4, 2017 /
 
Ledes indexet csináltam és a 10Wattos ledet nagyon erősnek ítéltem meg.
Mindegyik ledhez külön driver van.
A driver és a led közé betehetek egy ellenállást, hogy csökkentsem a led fényerejét?
(#) RoliNyh válasza attika hozzászólására (») Júl 4, 2017 / 1
 
Ha van mindegyikhez külön driver, akkor a driveren lévő soros söntellenállás értékét kellene növellned, nem még plusz soros tagot betenni (szerintem)...
A hozzászólás módosítva: Júl 4, 2017
(#) nedudgi válasza Johnycorp hozzászólására (») Júl 4, 2017 /
 
Idézet:
„Párhuzamosan eloszlik az áram közöttük.”
Kiegészítő alkatrészek, mondjuk ellenálások nélkül kockázatos művelet. Nincs biztosíték arra, hogy milyen arányban oszli el az áram.
(#) Pafi válasza Kovidivi hozzászólására (») Júl 4, 2017 /
 
Keresheted, de az ami 2 mA mellett meg tudja világítani a méteres környezetét értelmes fénnyel, az 500 % hatásfokú (lenne, ha létezne).

A "szuperfényes" az szemből nézve fényes, egy szűk iránytartományban. Amint teljes térszögbe osztod a fényt, és nem direktben hanem visszaverve nézed, máris nagyságrendekkel gyengébb. Ez nem keresés és szerencse kérdése hanem fizika. Ha az eredeti borzasztóan gagyi technológiával készült, akkor egy ultramodern lehet 4-szer erősebb, de ez a maximum.
(#) Pafi válasza attika hozzászólására (») Júl 4, 2017 / 1
 
Igen. Aki szerint nem, az még nem próbálta, vagy a tapasztalata helyett, mérések és számítások helyett a félelmeire hallgat.

A lényeg hogy hűtsd a LED-eket, legjobb közös bordára szerelni.
(#) attika válasza Pafi hozzászólására (») Júl 4, 2017 /
 
Köszönöm neked is, akkor ki fogom próbálni.
A ledeket sajnos igen bajos lenne közös bordára tenni mert akkor az egész motor egy hűtőborda lenne
De minden egyes lámpába tettem bordát hűtésnek.
Akkora sajnos nem fért bele mint amilyen kellene rá de villogtatva nem melegszik olyan drasztikusan, az index meg nem megy úgysem egyfolytában.
(#) Balint133 hozzászólása Júl 7, 2017 /
 
Sziasztok,

Szeretnek epiteni egy automata kis hobbi ontozot a teraszunkra amivel par palantat tudok programozottan ontozni, az alabbi kapcsolasi rajzot vazoltam fel (lsd. csatolmany). Sajnos nem vagyok nagyon jaratos aramkorok tervezeseben igy a velemenyetek szeretnem kerni, hogy az alapelgondolas mukodokepes lehet e? Az ertekeket meg nem szamoltam ki, de amit eddig biztosan tudok:

IC1: Atmega328p (Arduino)
IC2: LM7805
Sensor: Egy egyszeru atfolyasmero Hall sensor
Pmp: 12V 4.8W mini vizpumpa
Vlv1,2: 12V solenoid szelep

Labkiosztas nincs a rajzon, azt nem tudom fejbol. Lenyeg, hogy stabil 5V megy az IC-be a laban egy 100nF keramia kondival. B1,2,3 pedig 3 kimeneti labra csatlakozik amin be van kapcsolva a belso 20k felhuzo ellenalas.

Illetve tud valaki valami jo konyvet, amibol meg lehetne tanulni analog aramkorok tervezeset? Annyira jo lenne megerteni, hogy hogyan is mukodnek a kapcsolasok nem csak legyartani a nyakot es osszeforrasztgatni. Arra barki kepes
Messze vagyok a profi szinttol, de azt azert tudom, hogy hogyan mukodi egy op-amp, tranzisztor, dioda meg a passziv elemek. Annyi konyvet talaltam a neten de ugy erzem, hogy a boseg zavara miatt nem a megfelelo darabbal fogok kezdeni. Elso jeloltem: Analog Circuit Design: A Tutorial Guide to Applications and Solutions

Elnezest a papiros rajzert, most reggel a vonaton skicceltem ill az ekezetek hianyaert, angol billentyuzet + almagep nem egyszeru atallitani

IMG_0546.JPG
    
(#) kadarist válasza Balint133 hozzászólására (») Júl 7, 2017 / 1
 
Szia! Írj be egy öntözős topikba, mert ott azonnal találsz megoldást a kérdéseidre: Keresés. Ezen kívül használj ékezeteket és írásjeleket, mert ez itt alap.
A kezdőknek egy jó könyv: Bővebben: Link.
(#) RoliNyh válasza Balint133 hozzászólására (») Júl 7, 2017 / 1
 
A rajz jónak tűnik, annyi kivételével, hogy ha testre kapcsol a nyomógomb, akkor nem kellenek alá
(R4, R5, R6) az ellenállások. Mivel a belső felhúzó ellenállásokat aktiválod (mint említetted), és ha bent vannak a nyomógomb alatt is az ellenállások, akkor tulajdonképpen egy feszültségosztót hozol létre mind a három lábon. Tehát ha benyomod a gombot, az osztásaránynak megfelelő feszültségszint fog megjelenni a bemeneti lábon, nem pedig a test. Ha ez a szint a billenési küszöb környékén (neadj isten felett) van, nem fogja érzékelni, hogy történt gombnyomás, vagy a bemenet "peregni" (le/fel kapcsolgat egyfolytában) fog...
A hozzászólás módosítva: Júl 7, 2017
(#) vargham válasza Balint133 hozzászólására (») Júl 7, 2017 / 2
 
Én inkább MOSFET-et használnék BJT helyett. Vannak nagyon jó, logic level FET-ek. Egészen kicsi tokozásban is képesek több Ampert kapcsolni, miközben a gate-en gyakorlatilag nem folyik áram, kevésbé terheled a mikrokontroller kimenetét.
(#) Sanyesz5 hozzászólása Júl 8, 2017 /
 
Sziasztok!

Egy 286-os laptopot készülök újra kondizni, táp rész egy külön panel, itt a lapon viszont van egy kondi, egy úgynevezett backup kondenzátor. Eddig nem láttam ilyen típust, először benéztem alaplapi elemnek, létezik hogy nincs elem egy lapon? Illetve ha már újra kondizás, akkor őt is illene cserélni, mi a szerepe itt vajon?

DSC_1331.jpg
    
(#) abcdabcd válasza Sanyesz5 hozzászólására (») Júl 8, 2017 /
 
Szia!

Itt nézted a kondit? Bővebben: Link
Vagy "supercap" néven is találhatsz hasonlókat, máshol...
(#) jani1987 hozzászólása Júl 8, 2017 /
 
Unokaöcsémnek tervezek karácsonyra egy önműködő pályán közlekedő járművet. A lényege az lenne, hogy a pálya végén egy kapcsoló megfordítaná a menetirányt és ez oda vissza menne. Van javaslat?
(#) Sanyesz5 válasza abcdabcd hozzászólására (») Júl 8, 2017 /
 
Bővebben: Link

Itt, ugyanaz a típus, méret!
(#) Bakman válasza Sanyesz5 hozzászólására (») Júl 8, 2017 /
 
Felesleges cserélni, ezeket úgy használják alaplapokon (is), hogy az élettartamuk örök élet és egy kicsi.
(#) Zick hozzászólása Júl 8, 2017 /
 
Sziasztok!

Lenne egy olyan problémám, nem vagyok nagy szaki, de kis ledes jelzőfényt szeretnék csinálni (fegyvertűz imitációnak) pillanatkapcsolós villantáshoz tüzeléshez. Az a kérdés hogy lehetne megoldani, kicsi legyen és könnyen megvalósítható. Nem szeretnék nagy lámpával villantani ami túlságosan észrevehető, de mégis sötétben látható villanása legyen. Köszönöm!
(#) proli007 válasza jani1987 hozzászólására (») Júl 8, 2017 /
 
Hello! Egy bistabil multi kell hozzá, kb. akármiből.. Pld..
(#) sonny007 hozzászólása Júl 8, 2017 /
 
Sziasztok! Talán annyira nem kezdő a kérdés de ide talán feltehetem.
2006-os supermotoromat szeretném a kábelét újra vezetékezni mert elég sok helyen már oda van a vezeték köteg (eloxidálódott csatlakozók, megtört és zárlatos vezetékek, túl sok a toldás már rajta.)
A kérdésem a következő lenne.
- milyen típusú, keresztmetszetű vezetéket használjak?
- linkelni tudnátok nekem olyan oldalt ahonnan a vezetéket, csatlakozót érintkezőt be tudnám szerezni méterre és nem 100m-es csomagban?

Hestore-on láttam csatlakozókat amik kellenek viszont a sodrott vezetékekből nem tudom milyen felelne meg ami több színben kapható és méterre is vásárolhatnám.

Előre is köszönöm a segítségeket kellemes hétvégét mindenkinek!
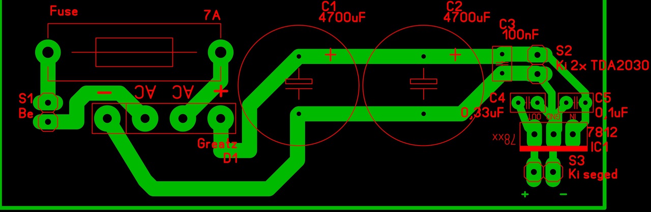
(#) kenikl hozzászólása Júl 8, 2017 /
 
Sziasztok,

után építettem a következő elemeket az erősítőmhöz, és egyenlőre úgy néz ki minden szépen működik. A következő a tápegység megalkotása ezekhez az elemekhez:

Erősítő 2x TDA2030 hídkapcsolásban
LM1036N hangszínszabályzó
Kivezérlésmérő
Toroid trafó ami biztosítja a kellő tápellátást


Ehhez a 3 részhez készítettem egy tápegység vázlatot. Elméletileg semmi extra egy egyszerű egyenirányítás után a 2x 4700µF-os pufferkondi illetve a 100nF hidegítés.
Valamint a létrehozott egyenirányított feszültségből készítenék egy 12V-os stabilizált feszt a kivezérlésjelzőnek és a hangszínszabályzónak.

Szerintetek ez a nyákterv megfelelő és jól rajzoltam bele mindent?

Köszönöm a segítséget.
A hozzászólás módosítva: Júl 8, 2017
(#) reloop válasza kenikl hozzászólására (») Júl 9, 2017 / 1
 
Szia! A puffer negatív a 7812 GND-re menjen!
(#) kenikl válasza reloop hozzászólására (») Júl 9, 2017 /
 
Helló,

javítottam. Egyébként a majdnem 7A-es áramfelvétel mellé milyen széles vezetősávokat érdemes használni? Ezek most 2mm-esek de gondolom ezt még érdemes lenne majd átfuttatni ónnal.

Köszi a segítséget
(#) Gafly válasza kenikl hozzászólására (») Júl 9, 2017 /
 
Greatz -> graetz

Ha nem számítógéppel terveznél, akkor nyugodtan használhatnál szélesebb vezető sávokat is több helyen...
Meg akkor nem lennének benne felesleges kunkorok és hasonló dekor elemek...
Következő: »»   3026 / 4061
Bejelentkezés

Belépés

Hirdetés
XDT.hu
Az oldalon sütiket használunk a helyes működéshez. Bővebb információt az adatvédelmi szabályzatban olvashatsz. Megértettem