Fórum témák
» Több friss téma |
Az IC kimeneteivel optocsatolókat hajtani nem lenne jobb megoldás? A tranzisztoros oldalt pedig úgy építed meg, ahogy neked tetszik.
Helló! Valami hasonlóra gondoltam, csak az illesztéssel vannak problémáim.
Helló! Nem tudom eldönteni mi lenne jó nekem, ami olcsó egyszerű és jó is. Nem tudom az előző hozzászólásaimat olvastad-e? Ezt hogy lehetne úgy illeszteni, hogy a piros 2-2,6V és a zöld 3-3,6V-os led működjön. Ki alakítani áramgenerátort belőle. Vagy NQAAOxyWt5SXU4b" target="_blank" rel="nofollow" >ez de itt az alsó fesz érték 2,6V nem sok az a pirosnak? Nézegettem az ssr-eket de azok horror áron vannak még az ebay-n is.
Ui: van egy marék pc817 optócsatolóm.
Olvastam az előző hozzászólásokat, kaptál egy csomó kérdést proli007-től, egyikre sem válaszoltál. Az oszcilloszkópon a jel amplitúdója és frekvenciája mekkora?
Hello! Az LM3914 kimenetét lehet illeszteni a Led meghajtásához. Ez lenne a kisebb gond. Opto akkor kell, ha galvanikusan el szeretnénk választani a tápojat egymástól.
De írtam hogy a tápfesz nem mindegy, de nem írtad mik a lehetőségek. Meg azt sem mit is szeretnél mérni. Mert ez egy változó jel, annak maximum az átlagértékét mérheted, mint ahogy erre a jelre egy műszert rákötsz, az is azt fogja kb. (műszertől függően) mutatni.
Helló! Elnézést kérek a késői jelentkezését.(A tegnapi vihar megtépázta a "bizsere" fákat
![]() Mint írtam a kádon van 48V 50Hz feszültség, olyan trafót tekerhetek amilyent csak akarok. Lehet az ic-nek 9V a ledeknek 3,6V, akkor nem fűtenek olyan sokat. Csak az a kérdés, lehet-e egy tekercsen. NQAAOxyWt5SXU4b" target="_blank" rel="nofollow" >Ez nem jöhet számításba? Kapcsoló üzemű, nem fűt. A mérendő egy galván egyenfeszültségű egység. A szkóp kép amit csatoltam az 10V egyenáram, csak a tirisztor ilyen szépet csinál belőle. Három fázisról működik, három 2X18V-os szekunder amit tirisztorral egyenirányítanak és ha jól értelmeztem fázishasítással szabályoznak. Becsatoltam a készülék kapcsolási rajzát, talán az többet mutat.
Ui: Ez működhet, hogyan lehetne illeszteni az LM-hez? Gyakorlatilag az ebay-s áramgenerátor 176Ft valahol alatta kellene tartani a költségeket, ha lehet.
A hozzászólás módosítva: Jún 26, 2017
Hello! Ezt illeszteni az LM-hez nem érdemes. Mert ez ugyan úgy fűt, mint amit lerajzoltam. Csak ez a negatív tápoldalon szabályozza az áramot, az LM pedig a Led meghajtó jelét a pozitív oldalon adja ki.
Az LM tápja is lehet 5V. Akkor egy 3,6V-os 3W-os Led esetén kb. 1W plusz hő termelődik áramgenerátoronként. Ebben az esetben az LM referenciájának maximuma 3..3,5V lehet. De egy bementi osztóval a bementi feszültséget lehet illeszteni a mérendő feszültséghez. Egyébként is integrálni kell a tirisztoros jelet, hogy egyenáramot kapjál a kijelzéshez. A tápigénye a dolognak 5V-on 70W lesz. De a Led-eket egyébként sem célszerű a maximális áramukon járatni. Ha nem ragaszkodsz a 700mA áramhoz, hanem pld. 500mA árammal hajtod a Led-eket, akkor annak tápigénye 5V/10A avagy 50W lesz. Ebből 36W lesz a Led-ekre jutó teljesítmény, a termelt plusz hő pedig 14W. Csak megfelelő tápegységet kell hozzá választani. A belinkelt kapcsolóüzemű kis tápot nem ismerem, így nem tudom mit tud és lehet-e egyáltalán vezérelni. A teljesítmény oldalon ki-be kapcsolni pedig nem célszerű. Ha ezt AC tápból táplálod, akkor a vezérléshez optocsatolóra lenne szükség. És abból 20db. szintén növeli a költséget. (Mellesleg a költséghatékony megoldás nem lehet az elsődleges, mert gondolom nem ezres tételben szeretnéd gyártani. A tirisztoros táphoz képest pedig elhanyagolható lesz ennek a költsége. Mondjuk nem tudom miért ragaszkodsz a 48V váltó tápláláshoz. Ahhoz mindenképpen még kell trafót készíteni az áramkör és a Led-ek táplálásához. Közvetlen a 48V-ból előállítani az 5V feszültséget pedig szintén kapcsolóüzemű táp kell, ráadásul célszerű galvanikus elválasztást alkalmazni hozzá.
Nos, feladtad? Mert én nem! Lehet túl zavaros lett minden, de ha valami készül, tisztázni kell a dolgokat különben nem lehet konkrétumokat mondani. De szerintem így egyszerű..
Megtáplálhatod egy ilyen tápegységről, itt is kapható. Nincs benne PFC áramkör, egyenfeszültségről is lehet járatni. Ha a kedvenc 48V váltófeszültségedet feszültségkétszerező kapcsolással egyenirányítod, akkor 130Vdc lesz a végeredmény, amit a táp már elfogad. Ehhez csak két dióda kell és két kondi (pld. 1N4007 és 220µF/100V ami egy PC tápból is kinyerhető). És már meg is van az 5V/10A táplálásod a 48V-ról. A teljesítmény tranyókat célszerű lenne valami hűtőfelületre fogatni, de akkor el is kel szigetelni Őket. Kb. 0,5W fogja terhelni a ranyót, ha a Led 3.4V-os. A Led-áram kb. 500mA lesz. Az 1,2ohm-os ellenállások 1W-os huzalellenállások lennének (Pld.). Nem szabad közvetlen a panelre szorítani. Hogy a levegő áramolhasson mellette. Mind két panel tápfeszültsége az 5V. Természetesen az "a" panel O1-O2 kimeneteit a "b" panel L1..L20 bemenetéhez kell huzalozni. A hozzászólás módosítva: Jún 28, 2017
Heló! Nem adtam fel. Nagyon szépen köszönöm a segítségedet. Csak a pt4115 icén pörögtem, ami a kis táp ic-je, a DM lábon pwm jellel lehet vezérelni. Azt nem tudtam kideríteni, hogyan. Nézegettem a netten kapcsolásokat de olyant nem találtam amely egy ezt a lábat kapcsolóval vezérli. Viszont ezt találtam itt, ez ha jól értelmezem ez a DM lábat földre kapcsolja. Ekkor a fény kigyullad? Nem találok rá választ. A 48V nem fikszaideálom hanem érintésvédelmi előírás, erősen vizes környezet, a mozgató motor és a fűtőpatronok is erről üzemelnek(a fűtőpatronokkal is van problémám). Az ic 6V-30V üzemel, ha 6,5Vról lenne hajtva akkor az elég lenne az LM-nek is, csak az a kérdés, hogy közvetlenül meghajtható-e az LM-mel? Még egyszer nagyon köszönöm a fáradozásodat. Egy kicsit döcögősen mennek a dolgaim, mert itthon van jószág, kert azt is kell csinálni... Szép napot!
Hello! Én nem használok ilyen IC-t, de ha az ember valamit meg szeretne tudni, mindig az adatlapot kell nézni. Az pedig azt írja, hogy a DIM bement egyenfeszültséggel is vezérelhető. Belül egy 200kohm-al fel van húzva a bement a belső 5V-os tápra. Szabályozási tartománya 0,5..2,5V. Tehát ha 0,5V alatt van akkor sötét, ha 2,5V..5V között, akkor maximális a fényerő.
Közvetlen az LM-ről meghajtani nem lehet, hanem egy PNP tranyót kell inverter kapcsolásban közé iktatni. (Ha folyik az LM Led-árama, akkor kinyit a tranyó, és felhúzza a DIM bementet +5V-ra. Tehát az LM-nek így 5V táp kell. Mivel a DIM lábat a PT GND-pontjához képest kell vezérelni, minden PT panel negatív tápjának és az LM negatív táppontjának közösnek kell lenni. Tehát a PT panel váltó táplálása ekkor már nem célszerű, mert belső egyenirányító híd "negatív" diódái párhuzamosan kapcsolódnának. De ekkor a váltó tápnak sem lehet közös pontja az LM tápjával. (Remélem érthető.)
Helló! Nézegettem az adat lapját, de az én angol tudásommal nem sokra megyek. Azt hiszem meg maradok a javaslatodnál, és meg csinálom a bd442-es áramgenerátort. De azt hiszem kísérletezni fogok a pt-vel. Az LM nyákon rajt vannak a tízvoltos méréshatárhoz való fesz osztó alkatrészei. Nekem az nem kell, mert öt voltig akarok mérni. Kérlek ne tervezd még át, mert szeretnék bele tenni egy figyelő részt. Ami 1,75V-on vagy 3,5V-on riaszt. Még gondolkodom a megoldáson...
A BD-ék hűtése menyire fontos, elfér a nyákon külön álló hűtő, pl. ilyen , elég ez? (nem találtam web áruházban bd-t csak az ebay-n, elég borsos áron) Értem a közös GND problémát. Kiszámoltam valamivel alatta lenék a költségnek ha magam építeném a pt áramköröket plusz az invertálás, de akkor hasonlóan meg lehetne építeni mint az általad tervezet BD-s meg oldást. Nagyon köszönöm a tervezést, nekem sajnos nincs tervező programom, a tél végén próbálkoztam a tina legújabb demójával, a rajzolás már elég jól ment ráéreztem az ízére, de sajnos nem engedte szimulálni, ezért egy időre félre raktam. A teljes verzió egy horror, mármint az ára. Még egyszer köszönöm, hogy segítesz meg oldani a számomra homályos részeket. Szép estét!
Hello!
- A BD438 is tökéletesen megfelel és az van 67,5Ft-ért is. De a környezeti hőfoktól függően lehet borda nélkül is elviselné a teljesítményt. Feltéve, hogy nem használsz alacsonyabb nyitófeszültségű Led-et. 100°C/W kopaszon a hőátadása, 0,5W-ra 50 fok az emelkedés. Tehát 30°C környezetig elviselné. Viszont a borda amit belinkeltél várhatóan nem fér el a tranyók között. Egyébként is TO220-ra van méretezve, a kis BD pedig TO126-os tokban van. Vagy is a tranyó kisebb. Vagy el kell fordítani a tranyókat a nyákon és akkor talán elfér. - A bementi feszültségosztó mindenképpen szükséges, mert a referencia feszültség kb. 3,6V környékén lesz. Tehát 5V-hoz is osztani kell a bemeneti jelet. A trimmerrel be lehet állítani a szükséges bementi tartományt. Viszont a bementi integráló tagok szükségesek, mert az IC nem kaphatja meg a tirisztorok impulzusait közvetlen. - A riasztást esetleg meg lehet oldani az LM segítségével is. Hiszen a BD-s fokozat és az LM kimenete közé lehet egy optocsatolót is sorba kötni. És ha jelez a Led, akkor lehet riasztani is kis logika közbeiktatásával. Ha ez így megfelel.
Helló! Tudnál egy linket küldeni hol tudom megrendelni a bd-ket? Vagy helyettesítő tranzisztor tudnál ajánlani? A riasztásra valami hasonlót gondoltam optó+relé és időzítő kikapcsolásra kb. félperces. Nem is lesz egyszerű, pedig amikor kiötlöttem olyan egyszerűnek tűnt. Az 1R2 1W ellenállás menyire fontos, hogy huzal legyen? Ez nem lehet? A power led-eknél lesz piros is aminek a nyitó feszültsége 2-2,6V, ezeknél a tranyó jobban fog fűteni? Szép estét!
- Ha rákattintottál volna az aláhúzott BD438-ra már láttad is volna Pld. a Hestore ajánlatát. Gyakorlatilag bármelyik "kis" BD jó lenne, ami PNP. De a BD4xx tranyók 4A-esek, és így az áramerősítésük kedvezőbb, mint az 1A-es típusoknak. (De most én keressek linkeket, hogy hol lehet venni, mikor én nem szoktam vásárolni?)
- Ez az ellenállás is ugyan úgy megfelelő. Huzalellenállásoknak általában nagyobba "béketűrése" áramra és hőfokra. (Mellesleg ami a He-n van ilyen fajta és megkeresed az adatlapját, ott is Metal Film van az adatlapon..) - Ha a Led nyitófeszültsége kisebb, akkor több teljesítmény jut a tranyóra. Történetesen itt 1W-ra nő kb. a hőtermelés. Én egyébként egy "L" alakú hűtőfelületre (szög ALU)szerelném a tranyókat szigetelve, majd az egy bordára, vagy készülék házra, hogy hűtve legyen. De ez már azért a kivitelezéshez tartozik, nem igazán rám.. - Ha leírod, hogy a jelzés miképpen működjön és mit működtessen, esetleg megrajzolom hogyan lehet megoldani. (A hozzászólás alatt, már láthatod is hogy a He reklámozza a tranyódat..) A hozzászólás módosítva: Jún 29, 2017
Helló! Ismételten elnézésedet kérem a késői válaszért. Össze állítottam és megrendeltem az alkatrész listát, jó egy hónap(ebay). A riasztást meg úgy gondoltam, hogy mivel oszlop üzembe lesz, 1,75V-től lefele kell jeleznie és 3V-tól felfele kell jeleznie, de ha vissza tér a "normál" határok közé akkor hatástalanítsa a riasztást. Ezen kívül, ha elmegy a jel, egy időzítőn keresztül jelezzen. Ez az általad készűlt kapcsolás kis átalakítással szerintem megfelelő lenne, a kapcsoló helyére egy optó(mint lejjebb rajzoltad). Csak itt 1,7V és 3V közé kell belőni az optó led áramát. A tápfesz 48V váltó. A kimenet lehet relé, vagy akár optó, de talán az optó jobb lenne. ilyen riasztót gondoltam. Tápnak ez gondoltam, kérdés mit szól a 68V =áramnak, igaz csúcs ez. Köszönöm szépen a fáradozásodat. Szép napot!
Hello! " 1,7V és 3V közé kell belőni az optó led áramát" Ez azért nem így működik.
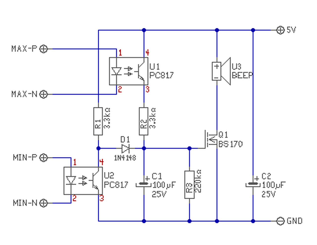
- Ha a kijelző 0..5V között jelez, és azt 20db. Led teszi, akkor egy-egy Led 0,25V-onként kapcsolódik be. Tehát lesz olyan kimenet az LM3914-en, ami 1,75V-nál kapcsol, és olyan is, ami 3V-nál. Ha ezekkel a kimenetekkel sorba kötöd az optókat, akkor megvalósítható a kívánalom. De változtatni, 025V-onként lehet ha szükséges. Ekkor az LM elvégzi a jelzés komparálását. - Ha ez nem megfelelő, akkor külön (ablak) komparátort kell készíteni és akkor potival állítgathatod a jelzést tetszőlegesen. - De megrajzoltam, hogy az LM kimenete és a Led meghajtó bemenete közé, hogyan lehet beiktatni a jelző fokozatot. Két jelzés van, egyik pld. a "Max", a másik a "Min". A Max-P pontot pld. a 3V-os Led meghajtóra kell kötni, míg a Max-N pontot a 3V-hoz tartozó LM kimenetére. - Ha jól értem, hangjelzés akkor legyen, ha a Max határértéket túllépi, vagy a Min alá süllyed a bementi feszültség. Ha visszatér a normál tartományba, akkor hallgasson el a jelzés, de egy idő késleltetés után. - Ha a tápfeszültség 48V váltó, akkor ehhez a táphoz azt még egyenirányítani és szűrni kell. De ezzel már túllépjük a táp megengedett bemeneti feszültségét. Az pedig 62V-ban van maximálva. - Másik probléma, hogy ebben a tápban nincs transzformátor, csak egy induktivitás. Vagy is a bemeneti és kimenti feszültség galvanikusan nem lesz elválasztva. Ez bizony gondot jelentene, hiszen a 48V váltó és a mérendő feszültség galvanikus kapcsolatba kerül. Megoldás lehet, ha pld. készítesz egy 48V/42V vagy 48V/24V 63VA-es trafót. Ez galvanikusan elválasztja a be és kimenetet, így az LM áramköre "akárhova" is köthető. Valamint nem lépjük túl a táp maximális 62V bementi feszültségét. Természetesen a trafó után egy Greatz egyenirányító és egy méretes pufferkondenzátor is szükséges. De erről már táplálható a tápegységed, ami 5V/10A áramot adja majd.
Helló! Az időzítő bekötését értem, de ha nem zavarlak vele a működését pár szóval leírnád nekem(csak, hogy értsem). Még annyit, hogy a minimum optó 3-as 4-es lábán lévő tranyót lehet-e egy másik optó tranyójával párhuzamba kötni. Mert a jelet is szeretném figyelni ami 1,7V és 3V között változhat(szerintem el kerülte a figyelmedet, de a mérendő jel egy galván egyen irányító tirisztoros(ronda) jele/állítható =0-15V-ig/. A 48V~ egy külön álló trafó ami a fűtőpatronokat látja el és van egy másik 48V~ ami a mozgató motorokat látja el feszültséggel.) A galvanizáló 1000A-ról működik, persze ez a munkadarab felületétől és a feszültségtől is függ(1,7V 3V) A trafót ha nagyon muszáj meg tekerem, de ha nem muszáj nem kínlódnék vele. Nézelődtem skori oldalán is ezt találtam, az utolsó kapcsolóüzemű táp, 80V-os ahtár szépen beleférne 68V. De még nem építettem ilyen tápot és félek az ebay-s cucctól többe kerülne a kivitelezése. Nagyon köszönöm a türelmedet segítségedet. Szép estét!
Hello! Valahogy nemigazán tudunk szót érteni..
- Most akkor mit mérünk és mivel? A galvanizáló kimenti feszültségét, amit a tirisztoros egyenirányító ad? Vagy az áramával arányos valamilyen feszültséget? - Eddig mivel mérted? Mert a szkóp jel egy impulzus sorozat, amit ha DVM műszerrel mérsz, akkor az az impulzusok átlagértékét fogja mutatni, valamilyen arányossággal, mert az nem egy ilyen jelhez van kalibrálva, hanem szinusz feszültséghez. Általában szinusz egyenirányított átlagát mérik, és az RMS-ben van kalibrálva. De van TRUE RMS mérő műszer, ami a "valós" (számított) RMS értéket méri. Vagy is az, a jel munkavégző képességével arányos egyenfeszültség értékét mutatja. A két műszer nem mutatna azonos értéket. De nem biztos hogy számodra olyan fontos ez a különbség. - Az LM3914-es kapcsolásnál próbáltam a bementi jelet integrálni, vagy is az átlagértékét képezni, és ezt mutatnák a Led-ek. De ezt a bemenő RC tagot meg kellene építeni, rátenni arra amit mérsz, és műszerrel egyenfeszültséget mérve megnézni ekkor mit mutat a DVM. Mert ez lenen a viszonyítási alap. - Mi az, hogy a "jelet is szeretném figyelni". Én mindig azt hittem, hogy a tirisztoros egyenirányító kimenti feszültségét jeleznéd ki a Led-soron, ami kb. 0..5V között mér (mutat) és ennek a jelnek a maximuma felett és minimuma alatt szeretnél hangjelzést is képezni. Ez lenne a 3V felett, és 1,75V alatt. Ezért let rajzolva a Led-eket meghajtó LM3914 kimenetére a két határérték képzés. - Egy kapcsolóüzemű táp megépítése nem éppen a kezdők ujjgyakorlata. Valamint ha nem olyan táp van alkalmazva, amiben a bementi feszültséget a kimenti feszültségtől trafó választja el (ez lehet hálózati, vagy akár kapcsolóüzemű) akkor a betáp és a kimenti oldal között galvanikus kapcsolat van. Így az összekötő GND vezetéken áram folyhat, ami meghamisítja a mérést. Vagy éppen lehetetlenné teszi, hiszen ott 1000A-ek, meg impulzusok ugrabugrálnak. A mérőmű és amit mérünk, csak egy vezetékkel lehet összekötve, melyen nem folyhat áram! Ezt tisztességesen csak galvanikus elválasztással lehet megoldani! Na, akkor most mi is a cél, parasztosan leírva, hogy én is értsem? Mert itt túl sok mindenről szó van. Félek, hogy ebből a projektből nem lesz semmi. Én ne tudom mit teszünk, mit mérnék és hogyan, Te meg nem érted miről írok. Te előveszel valami rajzot, én meg próbálom beleilleszteni, miközben vélhetően másról-másról beszélünk. Amit még megfejelsz valamivel, mint most ezzel az optotranyó párhuzamos dologgal, én meg nem értem mi lenne ez, vagy az. Őszintén szólva, fogy a kitartásom.. A hozzászólás módosítva: Júl 9, 2017
Helló! Mind végig igyekeztem érthetően írni, elnézésedet kérem, ha nem sikerült. Van egy galvanizáló egyenirányító. Ennek a jelét mértem a szkóppal. Ez a mérendő jel, erre tervezted a ledes fesz mérőt. Ennek a kis műszernek a megtáplálásához áll rendelkezésre ~48V Ehez tekerek egy trafót amihez megvásárolok egy ilyen tápot. Gyakorlatilag ennyi. De szeretnék még hangjelzést is, amihez szépen meg is tervezted az áramkört. Ami nekem meg is felel, annyival kiegészítve, hogy az egyenirányító feszültségének a meglétét is figyelje. Mert, ha valami oknál leáll az egyen irányító akkor hanggal okvetlen jelezzen. (Most nincs semmi jelzés és mivel néha egy pillanatra elmegy az áram vagy az egyen irányító hibásodik meg/volt ilyen is/ akkor jelezze) Ha nem nagy kérés még arra szeretnélek megkérni, hogy a hangjelző áramkör nyákját megterveznéd? Előre is köszönöm.
Az időzítőhöz is megrendeltem az alkatrészeket, és a tápot is, már csak a tekercselés van vissza. Köszönöm a türelmedet. Szép napot!
Hello!
- Most már valamivel jobban értem, de nem tudom, hogy ez az "egyenirányító feszültség" mit is takar. A tirisztoros 1000A-es szabályzónak ez valamilyen tápfeszültége? És ha igen, az szűrt, vagy sem. Valamint mi ott a "megfelelő" és a "nem megfelelő" feszültség érték. Mert ha ezt az infót is a jelenlegi hangjelzőhöz szeretnénk illeszteni, akkor ennek ismeretére is szükség van. Mert ha az is optikai leválasztású lesz, akkor az opto Led elé kell valami ami "feszültség érzékeny". Vagy ia hogy egy adott feszültség felett adjon áramot a Led-nek. Alatta pedig ne. - A hangjelző működése jelenleg a következő. Ha a galvanizáló feszültsége a megfelelő tartományban tartózkodik (1,75V és 3V között), akkor nyilván a Led jelzés a minimum felett és a maximum alatt van. Vagy is U2 Led "világít", U1 Led pedig nem. Mivel U1 zárva van, a C2 nem kap töltőáramot az R2-őn keresztül. De mivel U1 világít, a tranzisztora lehúzza az R1 áramát, így a D1 nem tud áramot szolgáltatni a C1 feltöltéshez. - Ha a feszültség a Max felett van, akkor U1 tranyója kinyit, és R2-őn keresztül C1 feltöltődik majdnem a tápfeszültségre. Ekkor Q1 Fet kinyit, és megszólal a Beep hangjelzés. - Ha a feszültség a Min alatt van, akkor U2 Led elalszik. U2 tranzisztora lezár. A C1 R1 és D1-en keresztül feltöltődik. Jelzés ismét megszólal. - A hangjelzés addig fenn áll, míg a feszültség Min alatt, vagy Max felett van. Ha a feszültség a normál értékre áll be, akkor U1 Le sötét marad, U2 pedig világít. Megszűnik a C1 töltése és magára marad a C1 az R3-al. Az R3 elkezdi kisütni a C1 kondit. Ha a kondifeszültsége a Q1 Gate-Source küszöbfeszültsége alá kerül, elhallgat a hangjelzés. (Lehet nem túl határozottan, mert amíg egy relé ejtésirama alatt gyorsan ejt, addig a hangjelzés a csökkenő tápfeszültségre halkul, majd esetleg "nyekeregve" leáll a rezgés. A Fet helyett lehet, hogy pld. egy NE555-öt célszerűbb lett volna alkalmazni.) De amíg a kondi kisül, azon idő alatt, folytatódik a hangjelzés. Tehát, ha a feszültségszint a normál értékre áll be, a hangjelzés egy ideig még tovább szól.
A rajzok..
Helló! Az időzítőt ár értem, egyszerű, de nagyszerű. Köszönöm a magyarázatot. A Galván egyenirányító (mert ez a neve) egy három fázisról működő trafó. A szekunder oldalon van három darab kétszer tizennyolc voltos középleágazásos tekercs kétutas egyenirányító tirisztoros fázis hasításos szabályzóval, ami olyan gyönyörű szkóp jelet produkált. A fesz tartománya az 1000A/10V 2-10V-ig állítható, a 1000A/10V-os 4-10V-ig állítható. Sajnos a mienk nem tudom milyen tipusú mert át lett festve. Szerintem 1000A/20V-ös, mert a feszt feltudom tekerni 17V-ig és kitudtunk csikarni belőle 870 akárhány voltot. Ennek a csoda masinának a galvanizáló feszültségét a kijelezni.
Nagyon szépen köszönöm a segítségedet, segítséged nélkül csak a kérdések lenének, az időzítő is világos és érthető. Most már értem, miért nem érteted, hogy külön akartam még figyelni az egyenirányító feszültségét. Mert eleve az u2 ledje ezt megteszi magától is, mert mindegy, hogy lecsökken vagy megszűnik a fesz az u2 ledje kialszik és a csipogó teszi a dolgát. Még egyszer nagyon szépen köszönöm a segítségedet, és a türelmedet. Amint tovább jutok és megépítettem a műszert majd jelentkezem és beszámolok az eredményről. Szép estét!
Oké, jó munkát! Arra ügyelj, hogy ha ezt a hangjelző áramkört tesztelni szeretnéd, akkor az opto bemenetét, nem lehet közvetlen feszültségre kötni. Mert a kapcsolásban az LM-ről kb. 10mA áramot kap. Tehát ha tápról szeretnéd tesztelni a Min-N Min-P (stb.) bementet, akkor soros áramkorlátozó ellenállás kell az opto Led elé. A kapcsolásban azért nincs ellenállás bekötve, hogy ne legyen több feszültség veszteség.
Helló! Látom elég sok hibát követtem el az írásomban, kérlek nézd el. Az egyen irányító 1000A/20V ezt lehetett állítani 17V-ig. És a legnagyobb áram amit kicsikartunk az 870A volt és nem volt. Ahogy megjön az alkatrész Kínából nekilátok. Szép napot!
Sziasztok.
Ezt a kapcsolástszeretném megéputeni. És a kérdés az, hogy az LM3914 helyet lehet-e másik IC-t használni? És ha igen milyet? Üdv.
Lehet, pl. nagyon sok mikrokontrollert meg lehet tanítani ilyen feladatra. Esetleg LM3914 helyett sok műveleti erősítő, komparátor. Mi a baj a cikkben ismertetett kapcsolással/alkatrésszel?
Sorozatgyártást szeretnék csinálni és az LM3914, 2300HUF. És ez helyett keresnék olcsobb megoldást.
|
Bejelentkezés
Hirdetés |

















